Страница 2 из 2 Первая 12
Показано с 21 по 27 из 27

Тема: Как управлять ЛПМ?

  1. #1 Показать/скрыть первое сообщение.
    Новичок
    Автор темы
    Аватар для Fifan
    Регистрация
    05.05.2019
    Сообщений
    82

    По умолчанию Как управлять ЛПМ?

    Приветствую всех форумчан. Не подскажите как управлять данным ЛПМ. Тип ЛПМ: RAA3412-S. Модель магнитолы: Panasonic SA-VK81DEE. Предыдущий хозяин вытащил с магнитолы колонки и основную часть девайса, мне досталась только главная плата, ЛПМ и пару ещё мелких плат.
    Пробовал подавать напряжение на единственный двигатель и управлять двумя соленоидами (на каждую деку по одному). Соленоидами переключается режим работы: перемотка, воспроизведение в обе стороны. Но на определённом моменте усилия втягивания соленоида не хватает и ЛПМ переход в режим останова. Если в ручную довести стержень соленоида, то переключение режима действует. Мне интересен алгоритм переключения соленоидов - хочу управлять ими микропроцессором. Вот фото ЛПМ с обоих сторон.

    Последний раз редактировалось Fifan; 05.05.2019 в 15:20.

  2. #21
    Давно не заходил
    Регистрация
    12.09.2019
    Адрес
    Санкт-Петербург
    Сообщений
    25

    По умолчанию Re: Как управлять ЛПМ?

    А я бы на MOSFET*ах собрал.

    Для двигателя:
    Нажмите на изображение для увеличения. 

Название:	b8353ce85cc506916fef4309557cc100.jpg 
Просмотров:	211 
Размер:	25.4 Кб 
ID:	387532

    Для электромагнита:
    Нажмите на изображение для увеличения. 

Название:	34221.331261.gif 
Просмотров:	239 
Размер:	10.3 Кб 
ID:	387533

  3. #22
    Новичок
    Автор темы
    Аватар для Fifan
    Регистрация
    05.05.2019
    Сообщений
    82

    По умолчанию Re: Как управлять ЛПМ?

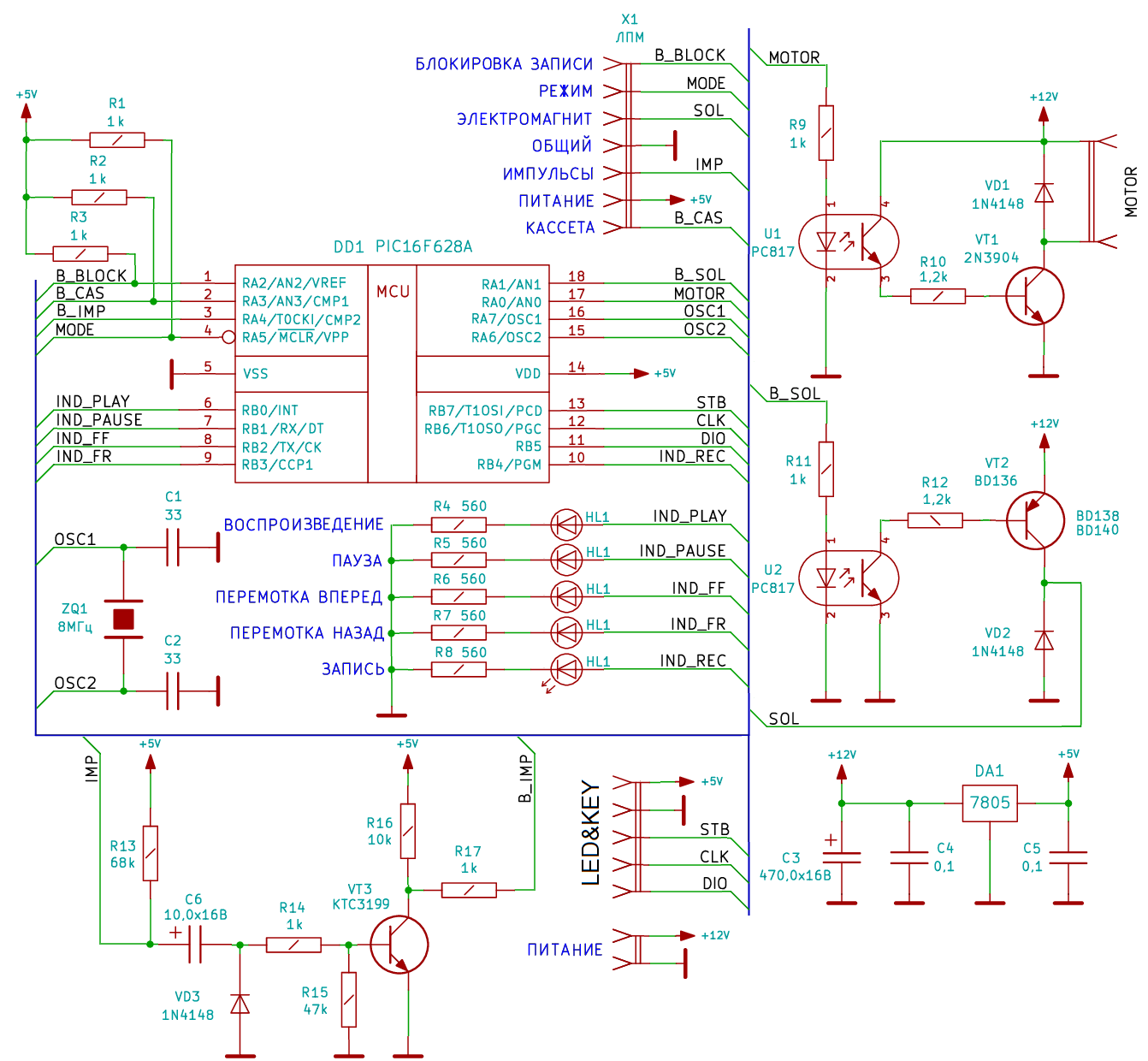
    С полевыми сложновато. Свою схему исправил.
    Вложение 387635
    Последний раз редактировалось Fifan; 04.01.2021 в 20:30.

  4. #23
    Частый гость Аватар для Евгений
    Регистрация
    27.09.2004
    Адрес
    Херсон
    Возраст
    45
    Сообщений
    116

    По умолчанию Re: Как управлять ЛПМ?

    Я после выложенного выше диалога "Вконтакте" Экспериментально получил следующее:

    1) Если подать на магнит напряжение, и как только маховик начнёт вращать программную шестерню, отключить магнит (по старому моему сообщению менее 120 мс, думаю 50-100 мс подойдёт, надо пробовать по быстродействию электромагнита), то включается реверсное воспроизведение.

    2) Если включить магнит, и держать включенным пока не ЗАМКНЁТСЯ концевик, после чего сразу обесточить магнит, то получим воспроизведение вперёд.

    3) Если держать включенным магнит до ЗАМЫКАНИЯ и последующего РАЗМЫКАНИЯ концевика, то получим перемотку вперёд.

    4) Если держать магнит включенным до ВТОРОГО ЗАМЫКАНИЯ концевика, то получим перемотку назад.

    Если же держать магнит включенным, до ВТОРОГО РАЗМЫКАНИЯ концевика, и дольше, то ЛПМ переходит в исходное состояние стоп.

    Оптрон на приёмном узле ЛПМ служит датчиком для автостопа.
    Главное, иметь желание и интерес

  5. #24
    Новичок
    Автор темы
    Аватар для Fifan
    Регистрация
    05.05.2019
    Сообщений
    82

    По умолчанию Re: Как управлять ЛПМ?

    Получается, как написал КеКс выше, если знать частоту вращения тонвала можно вычислить время до срабатывания концевика. Наверное форма борозд программной шестерни от разных видов ЛПМ различается. Есть реверсивные и обычные по форме работы ЛПМ. Значит необходимо придерживаться некого алгоритма опроса концевика.

    Оптрон на приёмном узле ЛПМ не служит датчиком для автостопа, а просто источников импульсов при работе. Чтобы сработал автостоп необходимо как-бы "накапливать" количество приходящих импульсов, если процес "накопления" прекратился выдать импульс на сработку останова. Или здесь это сделано механически? Ответьте кто сталкивался с этим.

    ---------- Сообщение добавлено 19:45 ---------- Предыдущее сообщение было 19:39 ----------

    Ещё возник вопрос. Все ли ЛПМ с программной шестернёй имеют функцию поиск или по-другому при перемотке поднимать каретку с головками к ленте? Как это определить?

  6. #25
    Частый гость Аватар для Евгений
    Регистрация
    27.09.2004
    Адрес
    Херсон
    Возраст
    45
    Сообщений
    116

    По умолчанию Re: Как управлять ЛПМ?

    Стандартизированной является скорость движения ленты мимо головок, это 4,76 см\сек. Скорость вращения ведущего вала, зависит от его диаметра. Если его точно измерить, то да, можно вычислить скорость его вращения. Но если от этого считать время срабатывания концевика, то это из Москвы в СПБ, через Харьков... Концевик замыкается в нужные моменты, в зависимости от положения программной шестерни, если вы зададите в контроллер именно временные интервалы, то вы будете привязаны к скорости вращения ведущего вала, и скажем при отклонении скорости (введении быстрой перезаписи, или просто удвоенной скорости, иногда такое в кассетниках практикуют , или просто скорость мотора не отрегулирована) вы получите сбой алгоритма управления механикой. Тот концевик предназначен именно для синхронизации команд управления, подающихся на электромагнит, с движением частей механизма, оси вала, программной шестерни, двух кареток. Время 50-100 мс, задавать нужно только для первого режима "реверсное воспроизведение", остальное исключительно по сигналу концевика. И не надо вообще думать о частоте вращения ведущего вала.

    Оптопара на приёмном правом узле, это почти канон в кассетных ЛПМ. В старых и дешёвых, там механические контакты были, и тоже давали импульсы. Определённое количество на оборот приёмного подкатушечника, скорость вращения которого меняется в зависимости от количества ленты на нём.

    И в 90% случаев, этот датчик на приёмном узле, был подключен именно и исключительно к автостопу. Больше никаких функций он не выполнял. Да, использовался аналоговый интегратор, который при снижении частоты импульсов ниже определённого порога, с этого датчика (механические контакты, или оптрон) давал команду СТОП.

    Ещё возник вопрос. Все ли ЛПМ с программной шестернёй имеют функцию поиск или по-другому при перемотке поднимать каретку с головками к ленте? Как это определить?
    В более полноценных ЛПМ, режим перемоток, с частично поднятыми головками, был отдельным, и как мне кажется, мог вообще отсутствовать. Обязательным был режим обычной перемотки, при полностью отведенных головках от ленты. В том ЛПМ о котором я пишу, было, как я понял, эдакое упрощение, и стандартный режим перемотки был упразднён, и оставлен гибридный, перемотка с полуподнятой головкой, для режима поиска фонограмм.
    Главное, иметь желание и интерес

  7. #26
    Новичок
    Автор темы
    Аватар для Fifan
    Регистрация
    05.05.2019
    Сообщений
    82

    По умолчанию Re: Как управлять ЛПМ?

    У меня есть вот такой ЛПМ, китайцы его назвали по серии применяемой на нём универсальной головке. Я вот сомневаюсь, что здесь поднимаются головки при перемотке. По крайней мере на стенде у меня не разу такое не произошло.

    https://aliexpress.ru/item/400029729...00001233062198

  8. #27
    Давно не заходил
    Регистрация
    20.04.2016
    Адрес
    Minsk
    Возраст
    22
    Сообщений
    5,588

    По умолчанию Re: Как управлять ЛПМ?

    Цитата Сообщение от KeKc Посмотреть сообщение
    А я бы на MOSFET*ах собрал.

    Для электромагнита:
    Нажмите на изображение для увеличения. 

Название:	34221.331261.gif 
Просмотров:	239 
Размер:	10.3 Кб 
ID:	387533
    Транзистору IRF4905 поплохеет от напряжения затвор-исток 24 В. Как минимум, R8 надо увеличить. Как максимум, добавить стабилитрон.

    Цитата Сообщение от Евгений Посмотреть сообщение
    Оптрон на приёмном узле ЛПМ служит датчиком для автостопа.
    И датчиком для счетчика ленты.

    Цитата Сообщение от Fifan Посмотреть сообщение
    Получается, как написал КеКс выше, если знать частоту вращения тонвала можно вычислить время до срабатывания концевика.
    Зачем? Не надо тут привязываться к скорости вращения вала. Действовать надо по сигналам концевика.

    Цитата Сообщение от Fifan Посмотреть сообщение
    Чтобы сработал автостоп необходимо как-бы "накапливать" количество приходящих импульсов, если процес "накопления" прекратился выдать импульс на сработку останова.
    Алгоритм простой: если нет очередного импульса через заданное время - стоп. Типа ждущего мультивибратора с перезапуском. В микроконтроллере реализовать такой алгоритм не представляет труда.

    Цитата Сообщение от Fifan Посмотреть сообщение
    Все ли ЛПМ с программной шестернёй имеют функцию поиск или по-другому при перемотке поднимать каретку с головками к ленте? Как это определить?
    У меня есть дека на основе механизма AR350, там на перемотке головка остается в положении СТОП. А для поиска есть свой режим. Определить это внешне сложно. Иногда можно понять по конструкции тормозов, когда они растормаживаются только при подъеме каретки головки.

    Цитата Сообщение от Fifan Посмотреть сообщение
    У меня есть вот такой ЛПМ, китайцы его назвали по серии применяемой на нём универсальной головке.
    Сейчас есть разные китайские ЛПМ. По крайней мере, у ревесного головки при перемотки поднимаются в положение поиска.

Страница 2 из 2 Первая 12

Социальные закладки

Социальные закладки

Ваши права

  • Вы не можете создавать новые темы
  • Вы не можете отвечать в темах
  • Вы не можете прикреплять вложения
  • Вы не можете редактировать свои сообщения
  •