Страница 2 из 7 Первая 1234 ... Последняя
Показано с 21 по 40 из 129

Тема: МС усилитель выходного дня

  1. #1 Показать/скрыть первое сообщение.
    Ветеран
    Автор темы
    Аватар для Prophetmaster
    Регистрация
    23.08.2005
    Адрес
    Москва
    Возраст
    55
    Сообщений
    3,600

    По умолчанию МС усилитель выходного дня

    Пару месяев назад смоделировал в Мультисиме МС-усилитель для своего знакомого, который купил на е-бее в Японии самодельное устройство японского радиолюбителя, оказавшееся изначально нерабочим и попросил его починить. Открыв крышку, я понял, что проще новый сделать в этом же корпусе

    Устройство японское было сделано на макетной печатной плате, на базе транзисторной сборки K-97 от Sony, которая состоит из двух полевых транзисторов. Питание от двух батарей типа "Крона", соединенных параллельно.

    Выглядела эта платка вот так:
    Нажмите на изображение для увеличения. 

Название:	MC Amp Old 2.jpg 
Просмотров:	3900 
Размер:	261.6 Кб 
ID:	151558Нажмите на изображение для увеличения. 

Название:	MC Amp Old.jpg 
Просмотров:	3915 
Размер:	260.5 Кб 
ID:	151559

    В эти выходные сподобился сваять свою модель в железе (на макетной печатной плате), но детали не закупал, поэтому поставил то, что было в наличии. На все дела ушло пару часов, включая время на поиск деталей. Оставил батарейное питание, потому что "человеческий" блок питания для такой схемы будет очень громоздким и дорогим. Схема потребляет около 1.6 мА на канал, так что батарей должно хватать достаточно надолго.

    Моделировал схему на BC549/BC559 и при входном напряжении 0.2 мВ.
    Кг модели в диапазоне частот 1 кГц-20 кГц, при уровне входного сигнала:

    до 0,3 мВ – менее 0.001% (номинальный уровень входного сигнала)
    свыше 0,3 мВ и до 0.65 мВ – 0.001%
    1 мВ – 0.002%
    10 мВ – 0.034%
    20 мВ – 0.12%
    50 мВ – 0.77% (уровень входного сигнала на 44 дБ выше номинального)

    - неплохо для УМ без ОООС, я считаю. Коэффициент усиления схемы около 10, можно увеличить до 12, заменив резисторы 560 Ом на 680 Ом, например.
    АЧХ линейна в диапазоне частот, примерно, 25 Гц-8 МГц. Для расширения полосы вниз, если захочется, нужно увеличить емкость электролитов С1, С2. Прямоугольник 20 кГц очень красивый. Модель, сделанная в Мультисиме-11, находится во вложении
    Транзисторы 2SA1207 и 2SC2909 поставил по одной причине - других комплементарных пар малой мощности на своих "складах" не нашел. Не самые сюда подходящие, но транзисторы хорошие. Конденсаторы стоят Epcos 470 мкФ/63 В, хотя на 16 В было бы более чем достаточно, но 4 таких одинаковых не нашел Пленочники 0.39 мкФ можно и не ставить, а если ставить, то не обязательно такого номинала. При батарейном питании от них проку немного Влепил по привычке

    Транзисторы включены с общей базой, поэтому начинающим советую не менять номиналы элементов в железе без предварительного симулирования, так как тут почти все элементы заметно на что-либо влияют

    С указанными номиналами схема заработала сразу. Шума и фона нет, звучит очень хорошо, по первым впечатлениям. Честно говоря, даже не ожидал. Конденсаторы на выходе поставил электролитические, но очень хорошей серии Elna. Найду качественные полипропиленовые 2.2-3.3 мкФ, тогда заменю. Хотелось подключить побыстрее Включал с МС головкой Denon DL-103R.

    У меня заказаны МС трансформаторы и скоро будет возможность сравнить их с этим усилителем.
    Схема во вложении. Фото получившейся платы и усилителя в сборе - там же.

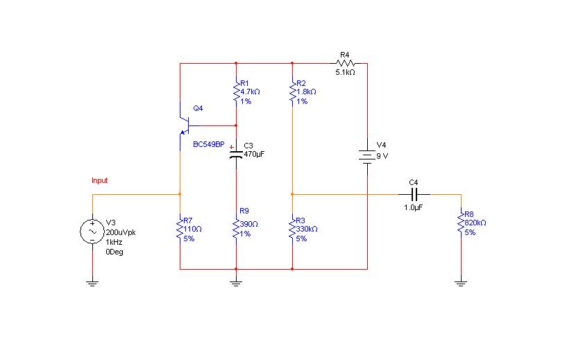
    Небольшое изменение: добавил 820 кОм с выхода на землю, заменил С4 - поставил полипропиленовые Rifa 1мкФ вместо электролитов 22 мкФ. Новая схема и новое фото во вложении.

    Ниже, есть схема с более низким Кг (в модели) и вариант на одном транзисторе: https://forum.vegalab.ru/showthread....=1#post1498527

    В октябрьском номере журнала Радио за 2014 год опубликована моя статья об этой конструкции, под названием "Предусилитель для МС головки". В статье есть усовершенствованная схема с пониженным напряжением питания до 3 В и еще более низким Кг.
    Миниатюры Миниатюры Нажмите на изображение для увеличения. 

Название:	MC Amp 1.jpg 
Просмотров:	3481 
Размер:	465.2 Кб 
ID:	151568   Нажмите на изображение для увеличения. 

Название:	MC Amp 2.jpg 
Просмотров:	2617 
Размер:	316.6 Кб 
ID:	151569   Нажмите на изображение для увеличения. 

Название:	MC Amp 3.jpg 
Просмотров:	2494 
Размер:	330.3 Кб 
ID:	151570   Нажмите на изображение для увеличения. 

Название:	MC Amp 4.jpg 
Просмотров:	2785 
Размер:	314.1 Кб 
ID:	151571  

    Нажмите на изображение для увеличения. 

Название:	Schema.jpg 
Просмотров:	5789 
Размер:	342.7 Кб 
ID:	151572   Нажмите на изображение для увеличения. 

Название:	Schema 2.jpg 
Просмотров:	4843 
Размер:	156.5 Кб 
ID:	151747   Нажмите на изображение для увеличения. 

Название:	RifaOut.jpg 
Просмотров:	2561 
Размер:	411.7 Кб 
ID:	151748  
    Вложения Вложения
    Последний раз редактировалось Prophetmaster; 11.10.2014 в 13:38.
    http://www.vegalab.ru/forum/signaturepics/sigpic1808_2.gif

  2. #21
    Завсегдатай Аватар для -Rik-
    Регистрация
    04.07.2008
    Адрес
    Минск
    Возраст
    66
    Сообщений
    1,457

    По умолчанию Re: МС усилитель выходного дня

    Вот так получается, нумерация сохранена. Искажения по этой модели несколько больше, чем у тебя - транзисторы таки не те. Но зато спектр короткий, как хвост у бульдога - фактически знАчима вторая, третья гармоника почти на порядок ниже, дальше их почти нет (смотрел при входном 10 mV).
    Миниатюры Миниатюры Нажмите на изображение для увеличения. 

Название:	Harm.jpg 
Просмотров:	855 
Размер:	171.4 Кб 
ID:	151922  
    Вложения Вложения
    • Тип файла: cir MC.CIR (19.9 Кб, Просмотров: 325)

  3. #22
    Ветеран
    Автор темы
    Аватар для Prophetmaster
    Регистрация
    23.08.2005
    Адрес
    Москва
    Возраст
    55
    Сообщений
    3,600

    По умолчанию Re: МС усилитель выходного дня

    Цитата Сообщение от -Rik- Посмотреть сообщение
    смотрел при входном 10 mV
    Зачем так много? При таком входном сигнале Кг больше будет, естественно.
    http://www.vegalab.ru/forum/signaturepics/sigpic1808_2.gif

  4. #23
    Завсегдатай Аватар для -Rik-
    Регистрация
    04.07.2008
    Адрес
    Минск
    Возраст
    66
    Сообщений
    1,457

    По умолчанию Re: МС усилитель выходного дня

    Дык специально. В общем-то, смотрел я на разных уровнях, но мне было более интересно поведение высших гармоник - "хвост" спектра. А в невысоком уровне и так сомнений не было.

  5. #24
    Ветеран
    Автор темы
    Аватар для Prophetmaster
    Регистрация
    23.08.2005
    Адрес
    Москва
    Возраст
    55
    Сообщений
    3,600

    По умолчанию Re: МС усилитель выходного дня

    Цитата Сообщение от -Rik- Посмотреть сообщение
    мне было более интересно поведение высших гармоник - "хвост" спектра.
    Да тут и хвоста и не должно быть, по идее - общей ООС нет.

    Не спаяли схемку еще?
    http://www.vegalab.ru/forum/signaturepics/sigpic1808_2.gif

  6. #25
    Завсегдатай Аватар для ИГВИН
    Регистрация
    06.05.2005
    Адрес
    Ростов-на-Дону
    Возраст
    67
    Сообщений
    13,075

    По умолчанию Re: МС усилитель выходного дня

    Цитата Сообщение от -Rik- Посмотреть сообщение
    спектр короткий, как хвост у бульдога - фактически знАчима вторая, третья гармоника почти на порядок ниже
    Естественно. Сравнение с бульдожьим хвостом понравилось
    Каждый каскад имеет нелинейную передаточную хар-ку (ПХ). В многокаскадном усилителе они перемножаются, и получается "хвост". (В усилителе с ОООС первые давятся, но общий порядок растет) Как пример, при живом измерении гармоник двух- или трех- каскадного лампового безосного однотакта, в первом гармоник выше третьей нет. Точнее, они есть, но очень малы, а вторая и третья - значительные.

    Один SE каскад, при передаточной характеристике с одним изгибом дает второй порядок, т.е. несимметричную гармонику. Кроме второй, он может генерировать третью с ростом сигнала, когда ПХ загибается уже в обратную сторону. Ещё играет роль порядок этого изгиба, т.е. квадратичная или же более крутая нелинейность. У ламп - чисто квадратичная, а у транзисторов она круче. Поэтому одиночный транзистор всегда наряду со второй даёт небольшую третью. Пуш-пулл всегда даёт третью, помимо второй, которая частично компенсируется.
    В усилителе Профитмастера при высокой симметричности вторая может быть даже ниже третьей, а "хвосту" вообще неоткуда браться.
    Игорь. Meridian 507.24 => DAC6 v2+свой выхлоп => Noosfera Master => Celestion A2 + Hand-made cable

  7. #26
    Давно не заходил
    Регистрация
    07.07.2009
    Сообщений
    6,495

    По умолчанию Re: МС усилитель выходного дня

    вот простая проверялка для Кроны. От 9 до 7,5вольт светит ярко, от 7.0 до 6в- тускло, до погасания. Ток контроля -30 ма.
    Миниатюры Миниатюры Нажмите на изображение для увеличения. 

Название:	Проверялка для Кроны.JPG 
Просмотров:	516 
Размер:	37.5 Кб 
ID:	151982  

  8. #27
    Завсегдатай Аватар для -Rik-
    Регистрация
    04.07.2008
    Адрес
    Минск
    Возраст
    66
    Сообщений
    1,457

    По умолчанию Re: МС усилитель выходного дня

    Цитата Сообщение от Prophetmaster Посмотреть сообщение
    Да тут и хвоста и не должно быть, по идее - общей ООС нет.

    Не спаяли схемку еще?
    Я бы спаял, да только транзисторов в нашей деревне нет, надо заказывать. И моей 440MLa она ни к чему, а MC головы у меня нет (и если совсем честно, хотя и стыдно - мой клон OBH-8SE был спаян почти на скорую руку и без подгонки RIAA - кстати, А.Никитину двойное "Ку" - даже так корректор работает прекрасно). Но тема MC и "первого звена" для MC мне интересна, потому как голова такая планируется.

  9. #28
    Не хочу! Аватар для Alex
    Регистрация
    20.03.2003
    Адрес
    Worldwide
    Возраст
    63
    Сообщений
    39,204

    По умолчанию Re: МС усилитель выходного дня


    Offтопик:
    Цитата Сообщение от ИГВИН Посмотреть сообщение
    Сравнение с бульдожьим хвостом понравилось
    Сорри за оффтопик, но всемирная либерастия/толерастия уже и туда добралась - во многих странах уже запрещено собакам купировать хвосты и уши.

    "Замполит, чайку?"(с)"Охота за Красным Октябрем".
    "Да мне-то что, меняйтесь!"(с)анек.
    <-- http://altor1.narod.ru --> Вопросы - в личку, е-мейл, скайп.

  10. #29
    Ветеран
    Автор темы
    Аватар для Prophetmaster
    Регистрация
    23.08.2005
    Адрес
    Москва
    Возраст
    55
    Сообщений
    3,600

    По умолчанию Re: МС усилитель выходного дня

    Цитата Сообщение от Бока Посмотреть сообщение
    вот простая проверялка для Кроны. От 9 до 7,5вольт светит ярко, от 7.0 до 6в- тускло, до погасания. Ток контроля -30 ма.
    Такую можно прямо в корпус МС усилителя встроить и вывести кнопу с светодиодом наружу
    Цитата Сообщение от -Rik- Посмотреть сообщение
    Я бы спаял, да только транзисторов в нашей деревне нет, надо заказывать.
    2SA1015, 2SC1815 неоткуда наковырять из старых плат? Правда, если МС головы пока нет в наличии, то и торопиться особо некуда.
    http://www.vegalab.ru/forum/signaturepics/sigpic1808_2.gif

  11. #30
    Давно не заходил
    Регистрация
    21.11.2010
    Адрес
    Украина
    Сообщений
    726

    По умолчанию Re: МС усилитель выходного дня

    а какое напрчжение на выходе можно получить ?
    при 200мв если в 10 раз то 2в ? а если напряжение поднять до +15в (мне нужно в мик станцию а то китайці впаять забіли микросхему вот и подумываю что то зделать)?

  12. #31
    Ветеран
    Автор темы
    Аватар для Prophetmaster
    Регистрация
    23.08.2005
    Адрес
    Москва
    Возраст
    55
    Сообщений
    3,600

    По умолчанию Re: МС усилитель выходного дня

    andreymaks,
    Цитата Сообщение от andreymaks Посмотреть сообщение
    а какое напрчжение на выходе можно получить ?
    при 200мв если в 10 раз то 2в ? а если напряжение поднять до +15в (мне нужно в мик станцию а то китайці впаять забіли микросхему вот и подумываю что то зделать)?
    Сюда не подойдет никаким боком, даже не пытайтесь.
    http://www.vegalab.ru/forum/signaturepics/sigpic1808_2.gif

  13. #32
    Новичок Аватар для kaznach
    Регистрация
    03.05.2010
    Сообщений
    14

    По умолчанию Re: МС усилитель выходного дня

    Возможно, для ленточного мика будет в тему...

  14. #33
    Ветеран
    Автор темы
    Аватар для Prophetmaster
    Регистрация
    23.08.2005
    Адрес
    Москва
    Возраст
    55
    Сообщений
    3,600

    По умолчанию Re: МС усилитель выходного дня

    Цитата Сообщение от kaznach Посмотреть сообщение
    Возможно, для ленточного мика будет в тему...
    Даже без R1 входное сопротивление усилителя около 100 Ом. Не знаю, что нужно для ленточного микрофона.
    http://www.vegalab.ru/forum/signaturepics/sigpic1808_2.gif

  15. #34
    Новичок Аватар для kaznach
    Регистрация
    03.05.2010
    Сообщений
    14

    По умолчанию Re: МС усилитель выходного дня

    Там ленточка практически короткозамкнутый виток. Можно попробовать использовать вышеприведённую схему для замены трансформатора в микрофоне. Транс в ленточных микрофонах примерно с Ктр 1:10 и выше.

  16. #35
    Давно не заходил
    Регистрация
    13.12.2008
    Сообщений
    85

    По умолчанию Re: МС усилитель выходного дня

    Видел похожую схему в журнале Радио первой половины 80-х, на сколько помню. Это был усилитель воспроизведения - однополярное питание в несколько вольт, 3-4 транзистора, входной каскад так же с ОБ. Всё пытался найти но никак...
    Последний раз редактировалось Vinyl; 27.03.2012 в 11:31.

  17. #36
    Ветеран
    Автор темы
    Аватар для Prophetmaster
    Регистрация
    23.08.2005
    Адрес
    Москва
    Возраст
    55
    Сообщений
    3,600

    По умолчанию Re: МС усилитель выходного дня

    Выкладываю вариант МС усилителя на одном транзисторе и усовершенствованную версию схемы из 1-го поста. Обе модели имеют еще меньшие искажения и намного лучше работают с большим сигналом - при 50 мВ входного напряжения Кг всего 0.07%. АЧХ на НЧ имеет спад с 3.5 Гц, но завал по ВЧ начинается теперь раньше - где-то с 1.2 МГц, но очень плавно спадает.

    Цитата Сообщение от Vinyl Посмотреть сообщение
    Видел похожую схему в журнале Радио первой половины 80-х, на сколько помню. Это был усилитель воспроизведения - однополярное питание в несколько вольт, 3-4 транзистора, входной каскад так же с ОБ. Всё пытался найти но никак...
    У магнитофонной головки сопротивление сотни Ом, насколько я помню. Тут входное слишком низкое, даже у схемы на одном транзисторе.
    Миниатюры Миниатюры Нажмите на изображение для увеличения. 

Название:	МС monopolar.JPG 
Просмотров:	1576 
Размер:	23.6 Кб 
ID:	152444   Нажмите на изображение для увеличения. 

Название:	MC-5.JPG 
Просмотров:	1599 
Размер:	28.2 Кб 
ID:	152446  
    Вложения Вложения
    http://www.vegalab.ru/forum/signaturepics/sigpic1808_2.gif

  18. #37
    - Аватар для Olegyurich
    Регистрация
    17.01.2005
    Адрес
    Санкт-Петербург
    Возраст
    47
    Сообщений
    5,324

    По умолчанию Re: МС усилитель выходного дня

    Цитата Сообщение от Prophetmaster Посмотреть сообщение
    У магнитофонной головки сопротивление сотни Ом, насколько я помню. Тут входное слишком низкое, даже у схемы на одном транзисторе.

    Offтопик:
    На постоянном токе. На переменном десятки кОм в звуковом диапазоне. Есть УВ с КЗ головки, видимо это из тех.


    Кстати, а зачем такой хитрый съем сигнала, почему классический ОБ не сделать?
    APlayer - Tascam US1x2 - PALABS AE25 - PALABS ACE3
    avtech@palabs.ru

  19. #38
    Давно не заходил
    Регистрация
    10.08.2006
    Сообщений
    35

    По умолчанию Re: МС усилитель выходного дня

    Может быть подумать о том чтоб заменить электролиты в базах транзисторов , например диодом или инфракрасным светодиодом.

  20. #39
    Ветеран
    Автор темы
    Аватар для Prophetmaster
    Регистрация
    23.08.2005
    Адрес
    Москва
    Возраст
    55
    Сообщений
    3,600

    По умолчанию Re: МС усилитель выходного дня

    Цитата Сообщение от Olegyurich Посмотреть сообщение
    Кстати, а зачем такой хитрый съем сигнала, почему классический ОБ не сделать?
    Почему хитрый? Вход в эмитер, выход из коллектора
    Цитата Сообщение от alpi Посмотреть сообщение
    Может быть подумать о том чтоб заменить электролиты в базах транзисторов , например диодом или инфракрасным светодиодом.
    В прошлом году пробовал моделировать ОБ с диодами в базах, но у меня тогда ничего стоящего не получилось. Выкладывайте, если есть рабочая схемка - замоделируем, посмотрим
    Последний раз редактировалось Prophetmaster; 28.03.2012 в 22:46.
    http://www.vegalab.ru/forum/signaturepics/sigpic1808_2.gif

  21. #40
    Завсегдатай Аватар для Борисыч44
    Регистрация
    03.08.2005
    Адрес
    Киров
    Возраст
    66
    Сообщений
    6,367

    По умолчанию Re: МС усилитель выходного дня

    Цитата Сообщение от Prophetmaster Посмотреть сообщение
    Почему хитрый? Вход в эмитер, выход из коллектора
    дык пара резисторов стала лишней (в несимметричной схеме) и не может в ней быть лучше перегрузочная на 50мВ, а звучать лушче вполне может

    ---------- Добавлено в 09:56 ---------- Предыдущее сообщение в 09:42 ----------

    Цитата Сообщение от alpi Посмотреть сообщение
    Может быть подумать о том чтоб заменить электролиты в базах транзисторов , например диодом или инфракрасным светодиодом.
    можно сделать так - с питания резистор, диод на "0", и в точку соединения (0.6В) резистор с базы - должно получиться, правда если диод зашунтировать литом будет интересней.

Страница 2 из 7 Первая 1234 ... Последняя

Метки этой темы

Социальные закладки

Социальные закладки

Ваши права

  • Вы не можете создавать новые темы
  • Вы не можете отвечать в темах
  • Вы не можете прикреплять вложения
  • Вы не можете редактировать свои сообщения
  •