Страница 190 из 546 Первая ... 180188189190191192200 ... Последняя
Показано с 3,781 по 3,800 из 10911

Тема: Импульсные источники питания и преобразователи.

  1. #1 Показать/скрыть первое сообщение.
    Регистрация не подтверждена
    Автор темы
    Аватар для TDA
    Регистрация
    30.10.2004
    Адрес
    Люберцы
    Возраст
    40
    Сообщений
    1,190

    По умолчанию Импульсные источники питания и преобразователи.

    Приветствую!
    Раньше помоему тут небыло темы в которой обсуждались бы только ИБП и преобразователи напряжения.
    Щас меня интересует эта схема полумостового ИБП
    Последний раз редактировалось лысый; 09.03.2007 в 19:59.

  2. #3781

    По умолчанию Re: Импульсные источники питания и преобразователи.

    Конденсатор от средней точки до обмотки трансформатора стоит на 1мк пленочной, а на 0,1 стоит керамика.
    падение на резисторе 47к который стоит на питании драйвера составляет 18 вольт, это получается ток окола 380 милиампер, чет очь много потребляет драйвер
    в выпрямителе стоят четыре mur220
    вторичные обмотки по идее правильно сфазированые, еслиб неправильно так бы на одной обмотки небылоб вабще напряжения да и транс бы сразу начинал бы грется..
    сфоткать плату пока немогу, кидаю скрин самой печятки
    Миниатюры Миниатюры Нажмите на изображение для увеличения. 

Название:	33333333333333333.GIF 
Просмотров:	212 
Размер:	25.7 Кб 
ID:	85758  

  3. #3782
    Завсегдатай
    Регистрация
    19.10.2008
    Адрес
    Город плохих снов
    Сообщений
    2,245

    По умолчанию Re: Импульсные источники питания и преобразователи.

    Цитата Сообщение от Tranzit Посмотреть сообщение
    чет очь много потребляет драйвер
    I=Vr/R: I=18/47000=0.3829mA !!!
    Если Вы реально намеряли на резисторе 18В, то выбросьте прибор в урну, или ищите ошибку в своих измерениях. Может Вы измеряли переменное напряжение на резисторе, а не постоянное?

  4. #3783

    По умолчанию Re: Импульсные источники питания и преобразователи.

    извеняюсь ошибся)
    все правильно, падение на ризисторе получается 290в и ток получается 0,006А в итоге мочность расеивания 1,74 вата, мож и резистор и должен так грется, ну чет мне кажется что он так долго не протянет с таким нагреванием в плоть до по чернения

  5. #3784
    Завсегдатай
    Регистрация
    19.10.2008
    Адрес
    Город плохих снов
    Сообщений
    2,245

    По умолчанию Re: Импульсные источники питания и преобразователи.

    Чтоб верхний транзистор не грелся, надо менять диод 107 на что ни будь по быстродействующей, и ёмкость после этого диода увеличить с 0,1мкФ до 1 мкФ -10мкФ, можно ставить электролит на 25Вольт.

  6. #3785
    Частый гость
    Регистрация
    15.04.2008
    Адрес
    Харьков
    Сообщений
    263

    По умолчанию Re: Импульсные источники питания и преобразователи.

    Знакомая схемка из "усилителя выходного дня". Надо попробовать. Но она опять обрастет улучшайзерами. И будет как всегда.
    Я бы запитал драйвер от отдельного трансика обычного, и только после его запуска подавал бы питание на ключи. Еще фильтр на входе и выходе.

  7. #3786

    По умолчанию Re: Импульсные источники питания и преобразователи.

    Чтоб верхний транзистор не грелся, надо менять диод 107 на что ни будь по быстродействующей, и ёмкость после этого диода увеличить с 0,1мкФ до 1 мкФ -10мкФ, можно ставить электролит на 25Вольт.
    попробую сделать эти изменения.
    Знакомая схемка из "усилителя выходного дня". Надо попробовать. Но она опять обрастет улучшайзерами. И будет как всегда.
    Я бы запитал драйвер от отдельного трансика обычного, и только после его запуска подавал бы питание на ключи. Еще фильтр на входе и выходе.
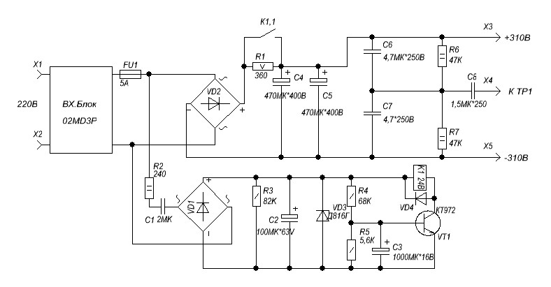
    Вот моя схемка уже с дополнениям как она есть у меня на печятке
    Миниатюры Миниатюры Нажмите на изображение для увеличения. 

Название:	400W ver 1.0.jpg 
Просмотров:	369 
Размер:	73.8 Кб 
ID:	85816  

  8. #3787

    По умолчанию Re: Импульсные источники питания и преобразователи.

    еще вопрос такой об измерении питания на выходе бп после выпрямителя, например меряю одно плече плюсовой щуп тестера к плюсю минусовой к средней точьке пока зивает 30 вольт берю наоборот миносовой к плюсу плюсовой к минусу показывает 29 вольт, также и на втором плече ток наоборот, почему так?

  9. #3788
    Частый гость
    Регистрация
    15.04.2008
    Адрес
    Харьков
    Сообщений
    263

    По умолчанию Re: Импульсные источники питания и преобразователи.

    Мультиметр цифровой? Китайский?. Думаю, что Ц4317М или подобный такого бы не намерял.

  10. #3789

    По умолчанию Re: Импульсные источники питания и преобразователи.

    да китай м830в, ну ну все что я им замерял было правильном а тут, еслиб без выпрямителя мерялбы то эт да он непоказалбы правлино а тут уже после выпрямителя и такое показывает

  11. #3790
    Завсегдатай
    Регистрация
    19.10.2008
    Адрес
    Город плохих снов
    Сообщений
    2,245

    По умолчанию Re: Импульсные источники питания и преобразователи.

    Цитата Сообщение от Tranzit Посмотреть сообщение
    Вот моя схемка уже с дополнениям как она есть у меня на печятке
    Если стоит диод SF28, то это нормально, тогда просто увеличьте С29 до 4,7мкФ, должно помочь. Китайский прибор очень просто показывает погоду, когда на его вход попадает высокочастотное напряжение. Один вольт это терпимо, вот когда 10Вольт это плохо.

  12. #3791
    Частый гость
    Регистрация
    03.02.2010
    Адрес
    Россия Таганрог
    Возраст
    52
    Сообщений
    448

    По умолчанию Re: Импульсные источники питания и преобразователи.

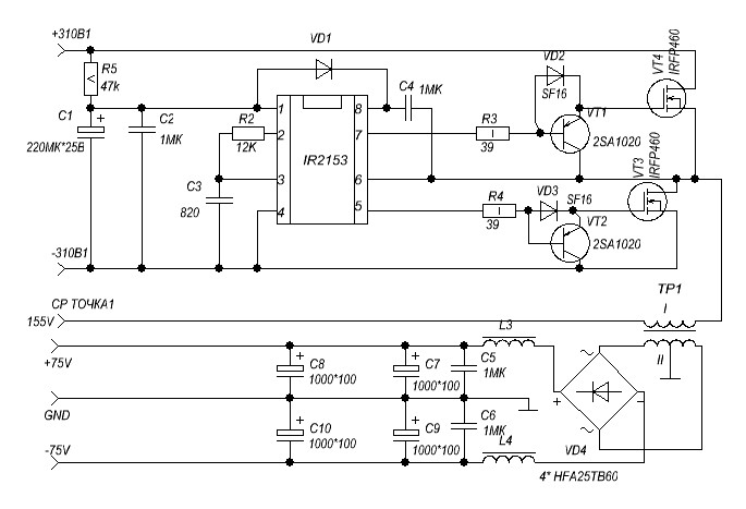
    У меня вопросик по печатке : если все входные элементы и софтстарт разместить на одной плате, а 2153 с ключами, трансом и выходными цепями на другой ? Страшного ни чего не будет ? Просто у меня банально не хватает места на имеющихся кусках текстолита, а купить его в Таганроге проблема .Тогда бы всё здорово получилось.
    Миниатюры Миниатюры Нажмите на изображение для увеличения. 

Название:	1.JPG 
Просмотров:	160 
Размер:	15.4 Кб 
ID:	85834   Нажмите на изображение для увеличения. 

Название:	ДРАЙВЕР.JPG 
Просмотров:	296 
Размер:	58.8 Кб 
ID:	85870   Нажмите на изображение для увеличения. 

Название:	ВЫСОКОВОЛЬТНЫ&#104.JPG 
Просмотров:	263 
Размер:	49.9 Кб 
ID:	85873  
    Последний раз редактировалось spiridonoff; 16.05.2010 в 21:05.

  13. #3792
    Частый гость
    Регистрация
    20.10.2009
    Адрес
    Калуга
    Сообщений
    247

    По умолчанию Re: Импульсные источники питания и преобразователи.

    Цитата Сообщение от Tranzit Посмотреть сообщение
    Вот моя схемка уже с дополнениям как она есть у меня на печятке
    У Вас нарисована вторичная обмотка на 12вольт. Стоит задуматься о питании микросхемы с этой обмотки после запуска преобразователя. А резистор на 47кОм тогда можно увеличить. И греться он будет меньше.

  14. #3793

    По умолчанию Re: Импульсные источники питания и преобразователи.

    обмотка на 12 вольт нужна для предварительных каскадов и блок активных фильтров, можна былоб еще одну намотать на 12 вольт но места категорически не хватает для намотки даж самой тонкой проволкой, резистор пробовал увиличивать до 68к ничего неизменилось все также греется, даж можна сказать сильнее нежели на 47к.
    счас допаиваю транс и буду тестить его, еще хотел спросить на счет резисторов в вторичной цепи для подавления помех паралельно конденсаторам на сколько ставить? 4,7к 1 ват подойдут?

  15. #3794
    Частый гость
    Регистрация
    15.04.2008
    Адрес
    Харьков
    Сообщений
    263

    По умолчанию Re: Импульсные источники питания и преобразователи.

    Вот поэтому я и писал, что импульсному трансу надо отдать ТОЛЬКО силовую часть (можно еще кулер запитать). А питание драйвера ИБП, предварительных цепей усиления, лучше отдать моленькому обычному, на 50 гц, трансику. с банальными 78__-79__ стабилизаторами. Этот транс обеспечит независимое СТАБИЛЬНОЕ питание всех главных систем устройства, включая защиту. Подумай про это.
    "_хотел спросить на счет резисторов в вторичной цепи для подавления помех паралельно конденсаторам на сколько ставить? 4,7к 1 ват подойдут?"_
    Все по закону Ома для участка цепи

  16. #3795
    Старый стал, ленивый Аватар для Starichok
    Регистрация
    02.05.2010
    Адрес
    Псков
    Возраст
    74
    Сообщений
    3,293

    По умолчанию Re: Импульсные источники питания и преобразователи.

    У меня вопрос к гуру преобразователестроителей.
    Чаще всего для умощнения сигнала силовых ключей используют дискретные драйверы на диод + pnp транзистор или два комплементарных транзистора. Но в этом случае pnp транзистор недостаточно хорошо дает привязку затвора силового ключа к общему проводу.
    Как вы оцените предложение применить для этой цели полевики, например, сборку IR7319, p-канал и n-канал полевики? Допустим, так.
    Вложение 85867

    Ток в импульсе у этих транзисторов - 30 А.
    Полевик гораздо проще и быстрее разрядит затвор, и четко будет держать на затворе 0 относительно истока.
    И еще, я новичок в форуме, кто-нибудь подскажите, как добавлять любые файлы, я нашел только изображения, к примеру, pdf - файлы даташитов, или любые другие.
    Последний раз редактировалось Starichok; 16.05.2010 в 20:03.

  17. #3796
    Не хочу! Аватар для Alex
    Регистрация
    20.03.2003
    Адрес
    Worldwide
    Возраст
    63
    Сообщений
    39,056

    По умолчанию Re: Импульсные источники питания и преобразователи.

    Цитата Сообщение от Starichok Посмотреть сообщение
    Но в этом случае pnp транзистор недостаточно хорошо дает привязку затвора силового ключа к общему проводу.
    Я конечно не "гуру," так, "начинающий", но все же скажу - вот это новость....

    Цитата Сообщение от Starichok
    И еще, я новичок в форуме, кто-нибудь подскажите, как добавлять любые файлы, я нашел только изображения.
    Точно также - "Управление вложениями", в "расширеном режиме".
    "Замполит, чайку?"(с)"Охота за Красным Октябрем".
    "Да мне-то что, меняйтесь!"(с)анек.
    <-- http://altor1.narod.ru --> Вопросы - в личку, е-мейл, скайп.

  18. #3797
    Частый гость
    Регистрация
    15.04.2008
    Адрес
    Харьков
    Сообщений
    263

    По умолчанию Re: Импульсные источники питания и преобразователи.

    Цитата Сообщение от Starichok Посмотреть сообщение
    У меня вопрос к гуру преобразователестроителей.
    Чаще всего для умощнения сигнала силовых ключей используют дискретные драйверы на диод + pnp транзистор или два комплементарных транзистора. Но в этом случае pnp транзистор недостаточно хорошо дает привязку затвора силового ключа к общему проводу.
    Как вы оцените предложение применить для этой цели полевики, например, сборку IR7319, p-канал и n-канал полевики? Допустим, так.
    Вложение 85860

    Ток в импульсе у этих транзисторов - 30 А.
    Полевик гораздо проще и быстрее разрядит затвор, и четко будет держать на затворе 0 относительно истока.
    И еще, я новичок в форуме, кто-нибудь подскажите, как добавлять любые файлы, я нашел только изображения, к примеру, pdf - файлы даташитов, или любые другие.
    Все гениальное - просто, но не все, что просто - гениально.

  19. #3798
    Частый гость
    Регистрация
    03.02.2010
    Адрес
    Россия Таганрог
    Возраст
    52
    Сообщений
    448

    По умолчанию Re: Импульсные источники питания и преобразователи.

    Какой транзистор можно воткнуть вместо ВС807 в затворы ИРФ460, какие критерии выбора ?

  20. #3799
    Старый стал, ленивый Аватар для Starichok
    Регистрация
    02.05.2010
    Адрес
    Псков
    Возраст
    74
    Сообщений
    3,293

    По умолчанию Re: Импульсные источники питания и преобразователи.

    Алекс ,мне кажется, что полевик, как раз, даст капитальную привязку затвора, со своим маленьким сопротивлением во включенном состоянии, а у биполярного транзистора, как минимум, останется напряжение перехода база-эммитер, да еще ,по мере разряда затвора падает ток базы, соответственно падает коллекторный ток разряда затвора, возможно, ток разряда с биполярным падает быстрее, чем бы стоял полевик.
    У меня есть идея даже дальше - выбрать напряжение управления этих полевиков драйвера таким ,чтобы ток заряда и разряда затворов (ток стоков транзисторов драйвера) не превышал тех же 30 А ( импульсного тока) и выбросить резисторы в моем предложенном варианте.
    Разобрался с вложениями, прикладываю даташит на эту сборку.
    И еще прошу прощения, неправильно указал название сборки, правильно, как в даташите
    Последний раз редактировалось Starichok; 16.05.2010 в 19:55.

  21. #3800
    Не хочу! Аватар для Alex
    Регистрация
    20.03.2003
    Адрес
    Worldwide
    Возраст
    63
    Сообщений
    39,056

    По умолчанию Re: Импульсные источники питания и преобразователи.

    Цитата Сообщение от Starichok Посмотреть сообщение
    Алекс ,мне кажется, что полевик, как раз, даст капитальную привязку затвора, со своим маленьким сопротивлением во включенном состоянии, а у биполярного транзистора, как минимум, останется напряжение перехода база-эммитер,
    0.7в на гейте ключевого фета - равносильно нулю.
    В любом случае, мне всегда хватало BC807, во всяком случае, для нормальных фетов. Для древностей типа IRF460, и вообще фетом с большой емкостю гейта и Qt их тоже обычно хватает. Можно еще 2SA1020, 2N2907.

    ---------- Добавлено в 18:56 ---------- Предыдущее сообщение в 18:54 ----------

    Цитата Сообщение от Starichok Посмотреть сообщение
    и выбросить резисторы в моем предложенном варианте.
    А что будет задавать требуемое время ON и OFF? Не перегреются выходнички от жесткого hard-switch*а? От превышения dV/dT не вылетят?
    "Замполит, чайку?"(с)"Охота за Красным Октябрем".
    "Да мне-то что, меняйтесь!"(с)анек.
    <-- http://altor1.narod.ru --> Вопросы - в личку, е-мейл, скайп.

Страница 190 из 546 Первая ... 180188189190191192200 ... Последняя

Социальные закладки

Социальные закладки

Ваши права

  • Вы не можете создавать новые темы
  • Вы не можете отвечать в темах
  • Вы не можете прикреплять вложения
  • Вы не можете редактировать свои сообщения
  •