Страница 186 из 317 Первая ... 176184185186187188196 ... Последняя
Показано с 3,701 по 3,720 из 6324

Тема: DC-DC преобразователи напряжения (для авто)

  1. #1 Показать/скрыть первое сообщение.
    Новичок
    Автор темы
    Аватар для WARIOR
    Регистрация
    19.01.2005
    Сообщений
    66

    По умолчанию Re: Импульсные источники питания и преобразователи.

    Здравствуйте !

    Я решил возвратиться к статье "АВТО 400", а именно к ПН. Я заканчиваю сборку по той схеме и хотел спросить нет ли там каких-либо ошибок или недостатков, недочётов, неохото получать negative consequences. (Пытался связаться с автором, чтоб узнать у него - не получилось). Может кто-нибудь собитал подобный ПН ?
    Заранее огромное спасибо !
    https://www.vegalab.ru/index.php?opt...=184&Itemid=52
    Миниатюры Миниатюры Нажмите на изображение для увеличения. 

Название:	pic002-1.gif 
Просмотров:	37512 
Размер:	37.4 Кб 
ID:	19604  

  2. #3701
    Частый гость
    Регистрация
    24.01.2008
    Адрес
    Беларусь, Гродно
    Возраст
    38
    Сообщений
    284

    По умолчанию Re: DC-DC преобразователи напряжения (для авто)

    а от КЗ в нагрузке она не спасет получается?

  3. #3702
    Завсегдатай
    Регистрация
    06.01.2007
    Адрес
    г. Пенза
    Возраст
    61
    Сообщений
    2,684

    По умолчанию Re: DC-DC преобразователи напряжения (для авто)

    Цитата Сообщение от kvazi Посмотреть сообщение
    а от КЗ в нагрузке она не спасет получается?
    Не спасает.
    Последний раз редактировалось korolkov24; 28.09.2010 в 07:16.

  4. #3703
    Новичок
    Регистрация
    15.05.2008
    Адрес
    г.Днепропетровск.
    Сообщений
    12

    По умолчанию Re: DC-DC преобразователи напряжения (для авто)

    Цитата Сообщение от oleg_72 Посмотреть сообщение
    вот тутhttps://forum.vegalab.ru/attachment....2&d=1146247238 2 вата резюк на снабере (R24 и R25), а смотрел на плате усилка SONY 0805 резюки стоят. с чем это связано?
    кто нибудь может прокомментировать?
    Вложения Вложения
    • Тип файла: pdf ghghg.pdf (882.1 Кб, Просмотров: 351)

  5. #3704
    Частый гость
    Регистрация
    14.10.2009
    Адрес
    г.Гомель, Беларусь
    Сообщений
    169

    По умолчанию Re: DC-DC преобразователи напряжения (для авто)

    это связанно с тем, что выбросы имеют малый запас энергии и мощности этих резов хватает их рассеять...

  6. #3705
    Новичок
    Регистрация
    15.05.2008
    Адрес
    г.Днепропетровск.
    Сообщений
    12

    По умолчанию Re: DC-DC преобразователи напряжения (для авто)

    а отчего зависит малый запас энергии? Я как то собирал преобразователь так резисторы грелись мама дорогая.

  7. #3706
    Старый стал, ленивый Аватар для Starichok
    Регистрация
    02.05.2010
    Адрес
    Псков
    Возраст
    74
    Сообщений
    3,293

    По умолчанию Re: DC-DC преобразователи напряжения (для авто)

    если емкость в снаббере слишком велика, то резисторы просто служат нагрузкой обмоток, и будут греться мама дорогая, не горюй.
    запас энергии, которую должен погасить снаббер, зависит от индуктивности рассеивания трансформатора.

  8. #3707
    Частый гость
    Регистрация
    05.01.2007
    Адрес
    Хабаровск
    Сообщений
    126

    По умолчанию Re: DC-DC преобразователи напряжения (для авто)

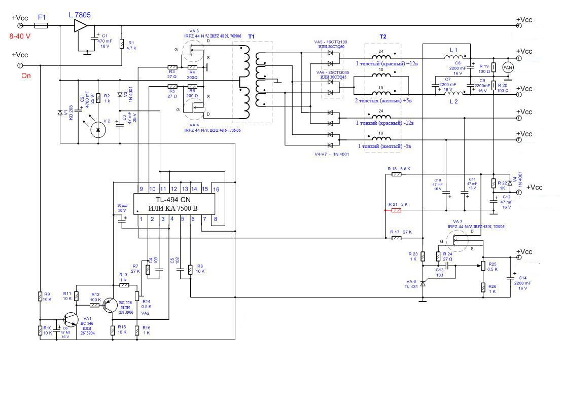
    Здравствуйте,пишу в эту тему,так как для dc-dc.Схема обычная пуш-пулл на 494,без драйверов мосфетов.Питание 24-30в в грузовик.
    Вопрос-как себя поведут мосфеты,если на затвор придут импульсы с напряжением до 30в?Не сгорят?может надо переделывать схему чтоб микросхема питалась от 15в примерно?Ведь вроде полевики просют оптимально 15в на затвор?

    привожу схему.
    Нажмите на изображение для увеличения. 

Название:	f_17171931.jpg 
Просмотров:	1527 
Размер:	97.8 Кб 
ID:	100151

  9. #3708
    Старый стал, ленивый Аватар для Starichok
    Регистрация
    02.05.2010
    Адрес
    Псков
    Возраст
    74
    Сообщений
    3,293

    По умолчанию Re: DC-DC преобразователи напряжения (для авто)

    у вас в схеме указаны полевики с допустимым напряжением затвора 20 Вольт. поставьте стабилизатор на 12 Вольт для питания микросхемы и затворов.
    без драйверов крайне нежелательно, так как через 200 Ом разряд затвора будет слишком долгий. транзистор может не успеть закрыться к началу открытия следующего транзистора.
    оптимально для управления достаточно 10 Вольт на затворах.

  10. #3709
    Завсегдатай
    Регистрация
    06.01.2007
    Адрес
    г. Пенза
    Возраст
    61
    Сообщений
    2,684

    По умолчанию Re: DC-DC преобразователи напряжения (для авто)

    Цитата Сообщение от OverDrive! Посмотреть сообщение
    Вопрос-как себя поведут мосфеты,если на затвор придут импульсы с напряжением до 30в?
    Не забывайте, что при 30В питания на стоках напряжение более 60В, а для IRFZ44 60В максимум.

  11. #3710
    Завсегдатай Аватар для Plex61
    Регистрация
    21.07.2010
    Адрес
    Красноярск
    Возраст
    64
    Сообщений
    1,521

    По умолчанию Re: DC-DC преобразователи напряжения (для авто)

    Цитата Сообщение от Starichok Посмотреть сообщение
    без драйверов крайне нежелательно, так как через 200 Ом разряд затвора будет слишком долгий. транзистор может не успеть закрыться к началу открытия следующего транзистора.
    Согласен Старичок , хотя бы прямой транзистор для разряда затвора и то дело , без него схема обречена на сквозняк .

  12. #3711
    Частый гость
    Регистрация
    05.01.2007
    Адрес
    Хабаровск
    Сообщений
    126

    По умолчанию Re: DC-DC преобразователи напряжения (для авто)

    Цитата Сообщение от Starichok Посмотреть сообщение
    у вас в схеме указаны полевики с допустимым напряжением затвора 20 Вольт. поставьте стабилизатор на 12 Вольт для питания микросхемы и затворов.
    без драйверов крайне нежелательно, так как через 200 Ом разряд затвора будет слишком долгий. транзистор может не успеть закрыться к началу открытия следующего транзистора.
    оптимально для управления достаточно 10 Вольт на затворах.
    Я тожу думал о питании ТЛ от линейного стабилизатора,вот только меня смущает его возможное тепловыделение,ведь согнать надо будет ну хотя бы с 30 до 15 вольт!Да и кокова надёжность будет?ведь в случае пробоя ЛМ-ки всё напряжение пойдет напрямую.

    ---------- Добавлено в 08:55 ---------- Предыдущее сообщение в 08:52 ----------

    Цитата Сообщение от Plex61 Посмотреть сообщение
    Согласен Старичок , хотя бы прямой транзистор для разряда затвора и то дело , без него схема обречена на сквозняк .
    Схема отлично работает,это известный БП Сергея Лебедева (Лайт версия)на сайтах по авто компьютерам.Он отлично работает от 8 до 14 вольт в легковых авто.Мощность всего-то требуется 100 вт.
    Весь вопрос,как аклиматизировать под грузовик с его 24-30в.?

    ---------- Добавлено в 09:01 ---------- Предыдущее сообщение в 08:55 ----------

    Можно конечно сделать красиво да и кпд выше будет,применить какой-нибудь степ-даун конвертер типа lm2576,но он не дёшев.Может кто подскажет попроще (читай дешевле )и достаточно надёжное решение чем линейный стабилизатор?

    К слову в БП будет стразу 3 Преобразователя.

  13. #3712
    Старый стал, ленивый Аватар для Starichok
    Регистрация
    02.05.2010
    Адрес
    Псков
    Возраст
    74
    Сообщений
    3,293

    По умолчанию Re: DC-DC преобразователи напряжения (для авто)

    кстати, IRFZ44N на 55 Вольт, так что в схеме чушь написана, что до 40 Вольт может быть питание.
    вам надо переходить на транзисторы до 100 Вольт.
    среднее потребление по управлению будет менее 100 мА. кренка сильно греться не будет.

  14. #3713
    Завсегдатай Аватар для Plex61
    Регистрация
    21.07.2010
    Адрес
    Красноярск
    Возраст
    64
    Сообщений
    1,521

    По умолчанию Re: DC-DC преобразователи напряжения (для авто)

    Цитата Сообщение от OverDrive! Посмотреть сообщение
    Схема отлично работает,это известный БП Сергея Лебедева (Лайт версия)на сайтах по авто компьютерам.Он отлично работает от 8 до 14 вольт в легковых авто.Мощность всего-то требуется 100 вт. Весь вопрос,как аклиматизировать под грузовик с его 24-30в.?
    Во первых откуда 30в должно быть 28в , во вторых схема отлично работать не может и Сергей Лебедев этому никак помочь не может , я вам настоятельно советую поставить прямой транзистор с диодом на затвор , это на 5р дороже но не сопоставимо надёжней, и 7815 для питания 494 вполне годится, чего уж проще и дешевле, тепловыделения особого не будет , проверенно .

  15. #3714
    Частый гость Аватар для kret74
    Регистрация
    03.01.2008
    Адрес
    Челябинск
    Сообщений
    268

    По умолчанию Re: DC-DC преобразователи напряжения (для авто)

    Схема однозначно фиговая.
    1. питать ШИМ прямо от бортовой сети в корне не верно, при бортовой сети 24В действительно достаточно кренки максимум рассеевоемой мощности будет 2 Ватта.
    2. полевики без драйвера в импульсных схемах не включают, если Сергей Лебедев для Вас авторитет, то откройте любой автоусилитель, хоть пролоджи, хоть накамичи, везде стоит драйвер в затвор полевика.
    3. после предохранителя поставте мощный диод паралельно питанию в обратном включении, это вам сэкономит время и деньги.
    4. на входном питании должна быть приличная ёмкость, без неё можете получить неожиданные неприятности даже после продолжительной успешной работы этого блока питания.
    5. систему выхода блока питания из дежурки я бы вообще пересмотрел, самый на мой взгляд оптимальный вариант взять выключаемый стабилизатор и через него питать шим и управлять его включением( Вы же не собираетесь подключать к питанию 8 Вольт).

  16. #3715
    Частый гость
    Регистрация
    05.01.2007
    Адрес
    Хабаровск
    Сообщений
    126

    По умолчанию Re: DC-DC преобразователи напряжения (для авто)

    Спасибо за ваши мнения,будем поразмышлять.....

  17. #3716
    Новичок
    Регистрация
    07.01.2010
    Сообщений
    51

    По умолчанию Re: DC-DC преобразователи напряжения (для авто)

    Здравствуйте, может и чушь спрошу, но чет меня этот вопрос мучает. Делаю ПН в авто по схеме Королькова со стабилизацией, планирую питание +-75 вольт, так вот - транс мотать 52 вольта (75/1,44=52), для стабилизации сколько вольт накинуть? Воль 10 можно? Тогда мотать на 62 вольта. И вообще - в ПН используется этот коэффициент 1,44 или нет. Помогите, запутался чего-то вообще.

  18. #3717
    Частый гость
    Регистрация
    14.10.2009
    Адрес
    г.Гомель, Беларусь
    Сообщений
    169

    По умолчанию Re: DC-DC преобразователи напряжения (для авто)

    Dean,возьми программу расчёта импульсных трансформаторов Starichka в соседней ветке, выбери (или введи свои размеры) сердечник, подставь свои данные и получишь нужное количество витков. смотри внимательно на все кнопочки и переключатели - там есть вариант расчёта со стабилизацией и без - как раз то, что тебе нужно.
    по поводу коэффициента 1,44-в импульсной технике это не совсем верно, точнее сказать коэффициент заполнения максимум близок к 1 и меньше, т.е. если коэф. зап. 0,5, то для, например, 12 вольт нужно намотать обмотку на 24 (24*0,5=12), здесь всё зависит от коэффициента заполнения...в программе это всё автоматически учитывается

  19. #3718
    Новичок
    Регистрация
    07.01.2010
    Сообщений
    51

    По умолчанию Re: DC-DC преобразователи напряжения (для авто)

    Спасиб, щас найду прогу и буду пробовать

  20. #3719
    Новичок
    Регистрация
    07.01.2010
    Сообщений
    51

    По умолчанию Re: DC-DC преобразователи напряжения (для авто)

    Ребят посмотрите, только частоту для SG3525 не знаю какую взять, и еще будет два таких кольца - витки не меняются? И по первичке - написано 5+5 0,63x17 - это по 17 проводов для каждой полуобмотки?
    Нажмите на изображение для увеличения. 

Название:	600вт.jpg 
Просмотров:	809 
Размер:	286.6 Кб 
ID:	101500

  21. #3720
    Старый стал, ленивый Аватар для Starichok
    Регистрация
    02.05.2010
    Адрес
    Псков
    Возраст
    74
    Сообщений
    3,293

    По умолчанию Re: DC-DC преобразователи напряжения (для авто)

    да, по 17 проводов для каждой полуобмотки.
    взьми в программе сердечник из двух таких колец, увидишь, как поменяются витки.

Страница 186 из 317 Первая ... 176184185186187188196 ... Последняя

Социальные закладки

Социальные закладки

Ваши права

  • Вы не можете создавать новые темы
  • Вы не можете отвечать в темах
  • Вы не можете прикреплять вложения
  • Вы не можете редактировать свои сообщения
  •