Страница 177 из 317 Первая ... 167175176177178179187 ... Последняя
Показано с 3,521 по 3,540 из 6324

Тема: DC-DC преобразователи напряжения (для авто)

  1. #1 Показать/скрыть первое сообщение.
    Новичок
    Автор темы
    Аватар для WARIOR
    Регистрация
    19.01.2005
    Сообщений
    66

    По умолчанию Re: Импульсные источники питания и преобразователи.

    Здравствуйте !

    Я решил возвратиться к статье "АВТО 400", а именно к ПН. Я заканчиваю сборку по той схеме и хотел спросить нет ли там каких-либо ошибок или недостатков, недочётов, неохото получать negative consequences. (Пытался связаться с автором, чтоб узнать у него - не получилось). Может кто-нибудь собитал подобный ПН ?
    Заранее огромное спасибо !
    https://www.vegalab.ru/index.php?opt...=184&Itemid=52
    Миниатюры Миниатюры Нажмите на изображение для увеличения. 

Название:	pic002-1.gif 
Просмотров:	37512 
Размер:	37.4 Кб 
ID:	19604  

  2. #3521
    Новичок
    Регистрация
    12.07.2009
    Адрес
    Липецк
    Сообщений
    86

    По умолчанию Re: DC-DC преобразователи напряжения (для авто)

    Цитата Сообщение от gromilalex Посмотреть сообщение
    Чушь. А про Kicker: SoloX 12 и Nuclear GZNW 12SPL слышал. Кстати под долговременной понимается мощность на SIN. Да и так то было четко написано
    Да вы что.... вот ссылку потерял. короче там было так примерно: кикер соло Х 18" насколько я помню проработал на синусе 60Гц не более 40 мин при Рн=2,5кВт,а мтх 18" при Рн=3,5кВт проработал более 30мин.

    ---------- Добавлено в 20:08 ---------- Предыдущее сообщение в 19:59 ----------

    Цитата Сообщение от gromilalex Посмотреть сообщение
    А про Kicker: SoloX 12 и Nuclear GZNW 12SPL слышал
    слышал, слушал, видел даже в руках почти удержал...... не только 12" но и 18" этих и других более прОдвинутых производителей........ GZ - это проф. SPL динамики. стоят не дешево..... кикер - в основном берут те, кому хочется дешево и громко.
    вообще СПЛ-динамики предназначены для кратковременного включения на мощность, в разы превышающую номинал и это факт. посмотри форумы по автозвуку.... тот же кикер соло х 18" имеет номинал 5кВт, а максимально допустимую мощность в 10кВт он может переварить только несколько секунд, для замера давления........

    ---------- Добавлено в 20:15 ---------- Предыдущее сообщение в 20:08 ----------

    когда я поднял вопрос на одном из форумов по СПЛ-драг, вот такого типа: сколько надо акб чтобы запитать Orion 5000.1 для раскачки Kciker SoloX 18"? мне ответили: ты что ох**ел? от такого уся он пыхнет, ты даже его размять как следует не успеешь!
    получается профы в этом деле гонят?

  3. #3522
    Частый гость
    Регистрация
    03.10.2006
    Адрес
    Екатеринбург
    Возраст
    37
    Сообщений
    199

    По умолчанию Re: DC-DC преобразователи напряжения (для авто)

    professor914444,
    Цитата Сообщение от gromilalex Посмотреть сообщение
    два Пленика нагруженных на 2Ом суммарной 3200Вт RMS
    Два динамика!!!! Каждый по 2Ома 1600Вт.

    На текущий момент существует несколько стандартов измерения мощности динамических головок. Безусловно, что у каждого стандарта есть свои плюсы и минусы, и значения, полученные в результате произведенных замеров мощностных характеристик громкоговорителей тоже различаются. Вполне естественно, что по коммерческим соображениям, фирмы производители динамиков, заинтересованы в указании мощности в тех стандартах, которые дают возможность поставить большое значение, не идя при этом на конфликт с собственной совестью. Результатом всех этих разночтений, как правило, является несогласованность усилителя мощности и акустической системы, что в последствии приводит к выходу из строя последней. Большинство фирм производящих усилители указывают выходную мощность в стандарте RMS, тогда как большинство производителей динамиков приводят значения мощности в наиболее "модном" сейчас стандарте AES. Приводим сравнительные коэффициенты пересчета мощности для двух указанных выше стандартов. AES 1 Вт.= RMS 1 Вт. x 1,43. Програмная мощность (Музыкальная): Program power 1 Вт.= RMS 1 Вт. x 2. Пиковая мощность - кратковременное значение, не более 10 мс., при котором динамик не разрушается: Peak power 1 Вт.= RMS 1 Вт. x 4. Пример: Возьмём, наиболее часто приводимые, мощностные данные на динамик Eighteen Sound 18LW1400. 18LW1400 - 1000 Вт. Получаем: RMS = 1000/1,43 = 700 Вт. Program power = 700 x 2 = 1400 Вт. Peak power = 700 x 4 = 2800 Вт.

    RMS (Rated Maximum Sinusoidal) - максимальная (предельная) синусоидальная мощность - мощность, при которой усилитель или колонка может работать в течение одного часа с реальным музыкальным сигналом без физического повреждения.

    AES: Испытательный сигнал представляет собой розовый шум. Пик-фактор сигнала устанавливается равным 6дБ. Это означает, что пиковая мощность в четыре раза превосходит среднюю. При тестировании требуется выявить, какую мощность акустические системы или динамики выдержат при непрерывной работе в течение 8-ми часов.

    При этом разнообразии стандартов я имел ввиду мощность с реальным музыкальным сигналом у которого пик фактор 3дБ. Конечно это означает, что синусоидальная мощность с которой динамик,усилитель и преобразователь могут проработать в течении 1 часа будет в 3-4 раза меньше. Вот только вопрос кому это нужно????
    http://www.videovox.ru/asp/news/1563...qnahafjwbzmwqj

  4. #3523
    Новичок
    Регистрация
    06.05.2010
    Сообщений
    80

    По умолчанию Re: DC-DC преобразователи напряжения (для авто)

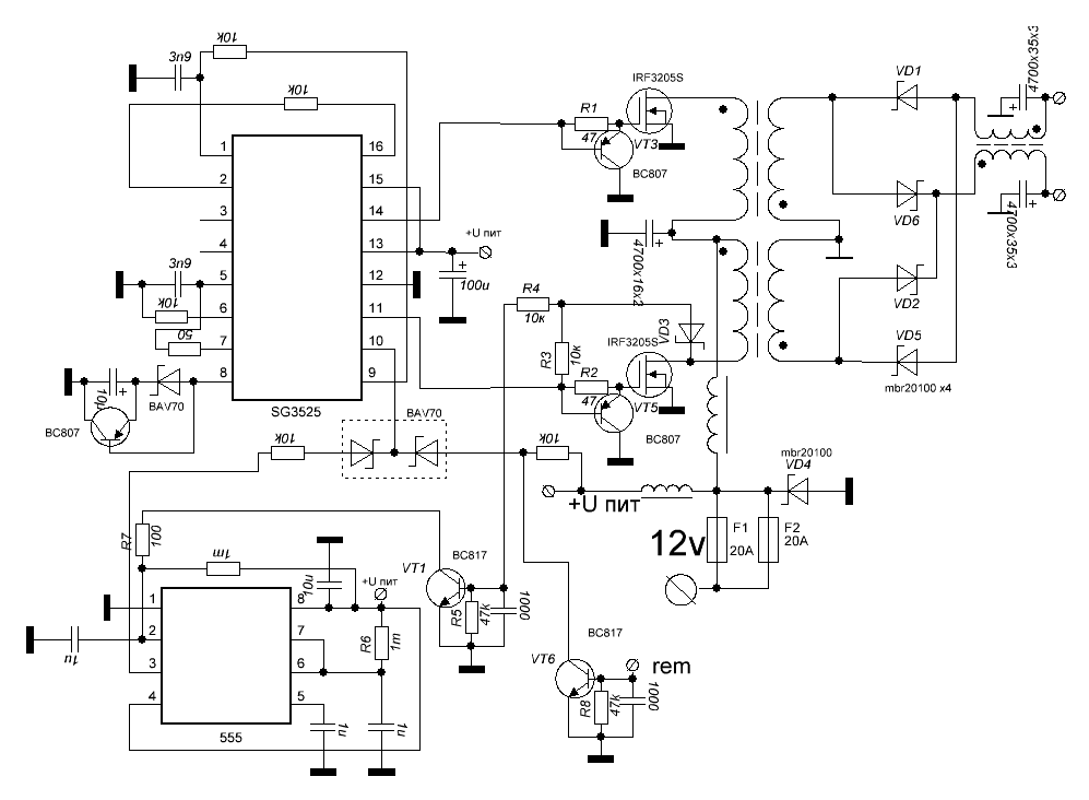
    Цитата Сообщение от LEDima Посмотреть сообщение
    Смотрите, все просто, с затвора 3205 на диод 10к, от диода 10к на базу транзистора, который откроется при появлении напряжения перегрузки, транзистор сбросит 555 таймер, который подаст напряжение на 10 вывод SG, пока что это теоритически, но работать будет.
    Вот как то вот так, схема защиты честно позаимствована на сайте classd.ru
    сама схема БП позаимствована на http://sound.westhost.com/project89.htm
    Миниатюры Миниатюры Нажмите на изображение для увеличения. 

Название:	БП_плата.jpg 
Просмотров:	325 
Размер:	270.3 Кб 
ID:	89460   Нажмите на изображение для увеличения. 

Название:	БП_схема.GIF 
Просмотров:	451 
Размер:	23.5 Кб 
ID:	89461  

  5. #3524
    Старый стал, ленивый Аватар для Starichok
    Регистрация
    02.05.2010
    Адрес
    Псков
    Возраст
    74
    Сообщений
    3,293

    По умолчанию Re: DC-DC преобразователи напряжения (для авто)

    LEDima, а куда пропал резистор из цепи базы транзистора по ремоуту? он обязан там быть! можно те же 10к, как и R4.

  6. #3525
    Новичок
    Регистрация
    06.05.2010
    Сообщений
    80

    По умолчанию Re: DC-DC преобразователи напряжения (для авто)

    Цитата Сообщение от Starichok Посмотреть сообщение
    он обязан там быть
    На плате он есть!

  7. #3526
    Старый стал, ленивый Аватар для Starichok
    Регистрация
    02.05.2010
    Адрес
    Псков
    Возраст
    74
    Сообщений
    3,293

    По умолчанию Re: DC-DC преобразователи напряжения (для авто)

    professor914444,
    смотрю, ты здесь появляешься.
    поскольку от тебя ничего не поступило, спрашиваю сам. устроила ли тебя моя помощь по расчетам?

  8. #3527
    Новичок
    Регистрация
    12.07.2009
    Адрес
    Липецк
    Сообщений
    86

    По умолчанию Re: DC-DC преобразователи напряжения (для авто)

    Цитата Сообщение от gromilalex Посмотреть сообщение
    professor914444,
    Цитата Сообщение от gromilalex Посмотреть сообщение
    два Пленика нагруженных на 2Ом суммарной 3200Вт RMS
    Два динамика!!!! Каждый по 2Ома 1600Вт.

    На текущий момент существует несколько стандартов измерения мощности динамических головок. Безусловно, что у каждого стандарта есть свои плюсы и минусы, и значения, полученные в результате произведенных замеров мощностных характеристик громкоговорителей тоже различаются. Вполне естественно, что по коммерческим соображениям, фирмы производители динамиков, заинтересованы в указании мощности в тех стандартах, которые дают возможность поставить большое значение, не идя при этом на конфликт с собственной совестью. Результатом всех этих разночтений, как правило, является несогласованность усилителя мощности и акустической системы, что в последствии приводит к выходу из строя последней. Большинство фирм производящих усилители указывают выходную мощность в стандарте RMS, тогда как большинство производителей динамиков приводят значения мощности в наиболее "модном" сейчас стандарте AES. Приводим сравнительные коэффициенты пересчета мощности для двух указанных выше стандартов. AES 1 Вт.= RMS 1 Вт. x 1,43. Програмная мощность (Музыкальная): Program power 1 Вт.= RMS 1 Вт. x 2. Пиковая мощность - кратковременное значение, не более 10 мс., при котором динамик не разрушается: Peak power 1 Вт.= RMS 1 Вт. x 4. Пример: Возьмём, наиболее часто приводимые, мощностные данные на динамик Eighteen Sound 18LW1400. 18LW1400 - 1000 Вт. Получаем: RMS = 1000/1,43 = 700 Вт. Program power = 700 x 2 = 1400 Вт. Peak power = 700 x 4 = 2800 Вт.

    RMS (Rated Maximum Sinusoidal) - максимальная (предельная) синусоидальная мощность - мощность, при которой усилитель или колонка может работать в течение одного часа с реальным музыкальным сигналом без физического повреждения.

    AES: Испытательный сигнал представляет собой розовый шум. Пик-фактор сигнала устанавливается равным 6дБ. Это означает, что пиковая мощность в четыре раза превосходит среднюю. При тестировании требуется выявить, какую мощность акустические системы или динамики выдержат при непрерывной работе в течение 8-ми часов.

    При этом разнообразии стандартов я имел ввиду мощность с реальным музыкальным сигналом у которого пик фактор 3дБ. Конечно это означает, что синусоидальная мощность с которой динамик,усилитель и преобразователь могут проработать в течении 1 часа будет в 3-4 раза меньше. Вот только вопрос кому это нужно????
    http://www.videovox.ru/asp/news/1563...qnahafjwbzmwqj
    статьи такого рода я изучал уже не раз....... если хочешь 3-5kW то делай. Меня в армию забирают....... вот так. а потом планы есть собрать ПН на 10кВТ(для участия в Db-Drag) на кольцах 64х44х8 2000НМ(у меня есть 6 штук)

    ---------- Добавлено в 11:56 ---------- Предыдущее сообщение в 11:55 ----------

    Цитата Сообщение от Starichok Посмотреть сообщение
    professor914444,
    смотрю, ты здесь появляешься.
    поскольку от тебя ничего не поступило, спрашиваю сам. устроила ли тебя моя помощь по расчетам?
    все ок. спасибо. ухожу в армию, а тут еще диплом и права. время нет вообще.......

    ---------- Добавлено в 12:02 ---------- Предыдущее сообщение в 11:56 ----------

    мне сейчас на одном форуме обещали накапать схему уся рокфорд на 12кВт.
    gromilalex, если нужна будет напиши в личку......

  9. #3528
    Новичок
    Регистрация
    06.05.2010
    Сообщений
    80

    По умолчанию Re: DC-DC преобразователи напряжения (для авто)

    Цитата Сообщение от professor914444 Посмотреть сообщение
    gromilalex, если нужна будет напиши в личку......
    интересно посмотреть

  10. #3529
    Завсегдатай Аватар для .Ден.
    Регистрация
    26.02.2006
    Адрес
    Обнинск
    Возраст
    54
    Сообщений
    1,536

    По умолчанию Re: DC-DC преобразователи напряжения (для авто)

    LEDima, судя по печатке, для раскачки первички транса в итоге используется по паре транзисторов в плече?

  11. #3530
    Новичок
    Регистрация
    06.05.2010
    Сообщений
    80

    По умолчанию Re: DC-DC преобразователи напряжения (для авто)

    Цитата Сообщение от .Ден. Посмотреть сообщение
    LEDima, судя по печатке, для раскачки первички транса в итоге используется по паре транзисторов в плече?
    Ага, для распределения тепла

  12. #3531
    Новичок
    Регистрация
    01.08.2009
    Возраст
    34
    Сообщений
    26

    Вопрос Re: DC-DC преобразователи напряжения (для авто)

    здраствуйте
    вот собрал тут пн ниже всьо нормально работало
    питал ево от бп компа в нагрузку било 2хтда7294 по схеме mf1
    с бп шло 11,8 в на виходе пн гдето 33в под нагрузкой гдето 31,5 в
    но севодня включаю начал трещать транс, убавил громкость перестал трещать
    теперь на виходе пн без нагрузки 24,4/24,4 в, 8,4 в, бп компа 8,8
    бод нагрузкой 8,6/3,6 в, 0 в, бп компа 8,4 и транс трещит
    и еще раньше при регулировке частоти напряжение на виходе тоже регулировалось а теперь ничево не дает
    подскажите что может бить
    схема? печатка и фотки прилагаютса





    Вложения Вложения
    • Тип файла: rar 123456.rar (28.5 Кб, Просмотров: 164)

  13. #3532
    Частый гость
    Регистрация
    27.09.2008
    Адрес
    Новосибирск
    Возраст
    39
    Сообщений
    157

    По умолчанию Re: DC-DC преобразователи напряжения (для авто)

    Кто может помочь с подсказкой где можно прочитать про расчет снаббера , собирал раньше преобразователь на 2 тр. irl2505 и кольцо 45-25-15 примерно , но без снаббера напр. пит. 12в частота 60кгц , при 300-400вт нагр. транз. сильно грелись (радиатор от проц. комп. без вент.) сейчас собрал тот же преобраз. на irf3205 тот же феррит та же нагрузка но со снабберами из резистора на 4,5ом кондёр 0.22мкф. и резистор зашунтирован диодом. теперь уже все нормально но больше 200вт не рискнул снимать, транз. почти не греются . Может кто либо помочь где прочитать теорию как правильно расчёт снаббера ....

  14. #3533
    Новичок
    Регистрация
    06.05.2010
    Сообщений
    80

    По умолчанию Re: DC-DC преобразователи напряжения (для авто)


    Offтопик:
    wla666 Вас в школе русскому языку не научили?

  15. #3534
    Частый гость
    Регистрация
    27.09.2008
    Адрес
    Новосибирск
    Возраст
    39
    Сообщений
    157

    По умолчанию Re: DC-DC преобразователи напряжения (для авто)

    Цитата Сообщение от LEDima Посмотреть сообщение
    Offтопик:
    wla666 Вас в школе русскому языку не научили?
    Весьма профессиональный ответ Каса арде дар баба се кяптэнэ Желаю чтоб Вы были здоровы

  16. #3535
    Новичок
    Регистрация
    06.05.2010
    Сообщений
    80

    По умолчанию Re: DC-DC преобразователи напряжения (для авто)

    Цитата Сообщение от arhimed383 Посмотреть сообщение
    Весьма профессиональный ответ
    Я не профессионал, в этом вопросе, но взрослый парень, пишет дибилоподобно, тут не удаффком, это форум электронщиков.

  17. #3536
    Частый гость Аватар для chagoo
    Регистрация
    15.11.2009
    Адрес
    Moscow city
    Сообщений
    194

    По умолчанию Re: DC-DC преобразователи напряжения (для авто)

    Цитата Сообщение от LEDima Посмотреть сообщение
    wla666 Вас в школе русскому языку не научили?
    Цитата Сообщение от arhimed383 Посмотреть сообщение
    Весьма профессиональный ответ...
    Справедливо подмечено

    to wla666 первое, что сразу в глаза бросается - неравномерно намотанный трансформатор.

  18. #3537
    Частый гость
    Регистрация
    12.05.2009
    Адрес
    Астрахань
    Возраст
    47
    Сообщений
    308

    По умолчанию Re: DC-DC преобразователи напряжения (для авто)

    Цитата Сообщение от professor914444 Посмотреть сообщение
    статьи такого рода я изучал уже не раз....... если хочешь 3-5kW то делай. Меня в армию забирают....... вот так. а потом планы есть собрать ПН на 10кВТ(для участия в Db-Drag) на кольцах 64х44х8 2000НМ(у меня есть 6 штук)

    ---------- Добавлено в 11:56 ---------- Предыдущее сообщение в 11:55 ----------


    все ок. спасибо. ухожу в армию, а тут еще диплом и права. время нет вообще.......

    ---------- Добавлено в 12:02 ---------- Предыдущее сообщение в 11:56 ----------

    мне сейчас на одном форуме обещали накапать схему уся рокфорд на 12кВт.
    gromilalex, если нужна будет напиши в личку......
    Читаю вот такие сообщения и аж слеза наворачивается от таких грандиозных планов. Ты реально когда нибуть стоял перед динамиком(ми), излучающим(и) настоящих 10кВт? Плохо не было? Да и потом при такой мощности токи совсем не детские, чем кормить то будешь такого монстра в машине?

  19. #3538
    Частый гость
    Регистрация
    10.03.2006
    Адрес
    Нижний Новгород
    Возраст
    52
    Сообщений
    173

    По умолчанию Re: DC-DC преобразователи напряжения (для авто)

    Цитата Сообщение от Максим Владимирович Посмотреть сообщение
    чем кормить то будешь такого монстра в машине?
    Дизель генератором из прицепа.

  20. #3539
    Завсегдатай
    Регистрация
    06.01.2007
    Адрес
    г. Пенза
    Возраст
    61
    Сообщений
    2,684

    По умолчанию Re: DC-DC преобразователи напряжения (для авто)

    Цитата Сообщение от LEDima Посмотреть сообщение
    Я не профессионал, в этом вопросе, но взрослый парень, пишет дибилоподобно, тут не удаффком, это форум электронщиков.
    Ну может быть он не Русский, очень похоже.

  21. #3540
    Частый гость
    Регистрация
    27.09.2008
    Адрес
    Новосибирск
    Возраст
    39
    Сообщений
    157

    По умолчанию Re: DC-DC преобразователи напряжения (для авто)

    Максим Владимирович это он про китайские киловатты 10квт просто случайно нажал на букву К ))))))))))) 10квт/12в=833A!!!!!!!!!!!!! сколько транзисторов надо????? - Ну ладно сделаем скидку 400А так как это музыкальный сигнал но пики остаются пиками )))))))))))))))

Страница 177 из 317 Первая ... 167175176177178179187 ... Последняя

Социальные закладки

Социальные закладки

Ваши права

  • Вы не можете создавать новые темы
  • Вы не можете отвечать в темах
  • Вы не можете прикреплять вложения
  • Вы не можете редактировать свои сообщения
  •