Страница 15 из 364 Первая ... 5131415161725 ... Последняя
Показано с 421 по 450 из 10911

Тема: Импульсные источники питания и преобразователи.

  1. #1 Показать/скрыть первое сообщение.
    Регистрация не подтверждена
    Автор темы
    Аватар для TDA
    Регистрация
    30.10.2004
    Адрес
    Люберцы
    Возраст
    40
    Сообщений
    1,190

    По умолчанию Импульсные источники питания и преобразователи.

    Приветствую!
    Раньше помоему тут небыло темы в которой обсуждались бы только ИБП и преобразователи напряжения.
    Щас меня интересует эта схема полумостового ИБП
    Последний раз редактировалось лысый; 09.03.2007 в 19:59.

  2. #421
    Регистрация не подтверждена
    Регистрация
    22.02.2005
    Адрес
    г.Омск
    Возраст
    48
    Сообщений
    226

    По умолчанию Re: Импульсные источники питания и преобразователи.

    Vadem,
    http://forum.ixbt.com/topic.cgi?id=48:4208 это по трансформаторам тока веточка
    http://www.mag-inc.com/pdf/2004_Powd...hnica_Data.pdf А это по кольцам, они совсем не ферритовые.

  3. #422
    Новичок Аватар для Vadem
    Регистрация
    13.08.2005
    Адрес
    Рига
    Возраст
    42
    Сообщений
    80

    По умолчанию Re: Импульсные источники питания и преобразователи.

    ого, так это оказывается порошковое железо вообще а не феррит, ну для дросселя покатит по идее, а вот для транса сомнительно, а жаль, симпатичные колечки...

    PS.
    а для такой микрухи как транс на кольце расчитать?
    а то программа такого нарешала, что я год мотать буду
    Вложения Вложения

  4. #423
    Регистрация не подтверждена
    Регистрация
    22.02.2005
    Адрес
    г.Омск
    Возраст
    48
    Сообщений
    226

    По умолчанию Re: Импульсные источники питания и преобразователи.

    Vadem, А что, софтина позволяет на кольцах трансы для fly-back-ов считать?
    А что планируется питать такой малюткой? Зарядное для сотового?

  5. #424
    Новичок Аватар для Vadem
    Регистрация
    13.08.2005
    Адрес
    Рига
    Возраст
    42
    Сообщений
    80

    По умолчанию Re: Импульсные источники питания и преобразователи.

    это у меня планируется как источник дежурного питания, 12В 250мА в основном питает КМОП логику, я не знал что в проге нельзя считать трансы для обратноходовых, я просто такое первый раз делаю обычно я двухтактники повышающие собираю, а тут вот нужда заставила, а знаний как оказалось немного по обратноходовым. М - 16 а не подскажешь тогда как надо расчитывать транс ?

  6. #425
    Регистрация не подтверждена
    Регистрация
    22.02.2005
    Адрес
    г.Омск
    Возраст
    48
    Сообщений
    226

    По умолчанию Re: Импульсные источники питания и преобразователи.

    Vadem,
    http://www.powerint.com/designsoftware.htm
    Тянешь программку,задаёшь параметры - и получаешь готовую схему со всеми данными.Сердечник софтинка сама подберёт,или выберешь из предложенных.

  7. #426
    Новичок Аватар для Vadem
    Регистрация
    13.08.2005
    Адрес
    Рига
    Возраст
    42
    Сообщений
    80

    По умолчанию Re: Импульсные источники питания и преобразователи.

    M - 16 линк битый, после заполнения формы и прочей бодяги выскакивает 404 ты не мог бы просто рассказать как на пальцах что называется посчитать, пусть даже с погрешностью и всё такое...
    Последний раз редактировалось Vadem; 08.09.2005 в 23:11.

  8. #427
    Регистрация не подтверждена
    Регистрация
    22.02.2005
    Адрес
    г.Омск
    Возраст
    48
    Сообщений
    226

    По умолчанию Re: Импульсные источники питания и преобразователи.

    Vadem, Не силён я в доходчивых объяснениях..

    Но есть это:: http://sg-sg.chat.ru/calc_inductor.htm
    Или это:
    Вложения Вложения
    • Тип файла: pdf an17.pdf (133.6 Кб, Просмотров: 758)

  9. #428
    Частый гость Аватар для Killer
    Регистрация
    11.02.2005
    Адрес
    Владивосток
    Возраст
    53
    Сообщений
    193

    По умолчанию Re: Импульсные источники питания и преобразователи.

    Цитата Сообщение от djsnap
    Вот еще мысль пришла, у меня на микросхеме 10 вольт, может в этом все дело, у тебя какой резистор в цепи питания микросхемы, у меня 56 кОм.
    Ставь 47 кОм на 5 ватт и все будет нормально

    [ADDED=Killer]1126367911[/ADDED]
    Цитата Сообщение от TDA
    Не в этих резюках дело, я на первой плате тоже пробовал их чуть ли не 16 ом
    у меня стоят 18 Ом и полевики холодные
    при этом я пересчиталтранс на 2 х кольцах к45х28х12 и у меня сейчас первичка 21 виток а вторичка 6 витков получилась при этом транс чуть теплый а полевики холодные
    Последний раз редактировалось Killer; 10.09.2005 в 19:58.

  10. #429
    Новичок
    Регистрация
    02.08.2005
    Адрес
    Балаково
    Возраст
    42
    Сообщений
    10

    По умолчанию Re: Импульсные источники питания и преобразователи.

    Народ, никто не пробовал питать IR - ку от отдельного источника питания, мне кажется так будет надёжнее.

  11. #430
    Старый знакомый
    Регистрация
    08.04.2005
    Адрес
    Краснодар
    Возраст
    37
    Сообщений
    642

    По умолчанию Re: Импульсные источники питания и преобразователи.

    Leksus можно попробовать,
    TDA как идёт проверка?

  12. #431
    Новичок Аватар для Vadem
    Регистрация
    13.08.2005
    Адрес
    Рига
    Возраст
    42
    Сообщений
    80

    По умолчанию Re: Импульсные источники питания и преобразователи.

    M-16 Спасибо за инфу, будем разбираться у меня появился такой вопрос, как можно TL494 -ой управлять полевиками в полумосте без разделительного трансформатора? может быть есть специальные драйверы или типа того... но хотелось бы чтобы управлялла всем именно TL494, а не какая нить микруха вроде 2153...

  13. #432
    Забанен (навсегда)
    Регистрация
    27.02.2005
    Адрес
    село Самбек
    Сообщений
    2,080

    По умолчанию Re: Импульсные источники питания и преобразователи.

    Цитата Сообщение от Vadem
    как можно TL494 -ой управлять полевиками в полумосте без разделительного трансформатора? может быть есть специальные драйверы или типа того...
    Например IR2110.

  14. #433
    Регистрация не подтверждена
    Автор темы
    Аватар для TDA
    Регистрация
    30.10.2004
    Адрес
    Люберцы
    Возраст
    40
    Сообщений
    1,190

    По умолчанию Re: Импульсные источники питания и преобразователи.

    m01971, Пока даже детали не купил, я жеговорю что щас с усилителем заморачиваюсь, когда начну ИБП новый собирать пока не знаю.
    Killer, Я и говорю что всё от платы зависит а не от резисторов. Если с номиналами указанными в большинстве схем не заработала как надо то либо какаято деталь не исправна, либо не качественный монтаж, либо плата составлена плохо, а эксперименты с номиналами резюков могут привести к плачевным результатам.

    [ADDED=TDA]1126469016[/ADDED]
    ostrige, Частота работы зависит от номиналов Rt и Ct. Как, смотри в даташите на конкретную микруху.
    Последний раз редактировалось TDA; 12.09.2005 в 00:03.

  15. #434
    Частый гость Аватар для Killer
    Регистрация
    11.02.2005
    Адрес
    Владивосток
    Возраст
    53
    Сообщений
    193

    По умолчанию Re: Импульсные источники питания и преобразователи.

    Цитата Сообщение от TDA
    Killer, Я и говорю что всё от платы зависит а не от резисторов. Если с номиналами указанными в большинстве схем не заработала как надо то либо какаято деталь не исправна, либо не качественный монтаж, либо плата составлена плохо, а эксперименты с номиналами резюков могут привести к плачевным результатам
    Ктати делал я его по той плате которую ты же и забраковал
    на ней все работает прекрасно

  16. #435
    Новичок
    Регистрация
    25.08.2005
    Адрес
    Красноярск
    Сообщений
    71

    По умолчанию Re: Импульсные источники питания и преобразователи.

    Подскажите плиз, от чего может сильно греться дроссель ШИМ-стабилизатора в АТ блоке питания компа?
    И еще вопросик: подойдет ли по обратному напряжению для канала +12В того же БП сборка MUR2040 (40 В, 10 А).

    Спасибо.

  17. #436
    Завсегдатай Аватар для Dmitry Korneev
    Регистрация
    27.11.2004
    Адрес
    Павшинская пойма
    Возраст
    47
    Сообщений
    1,513

    По умолчанию Re: Импульсные источники питания и преобразователи.

    wolfram, Сборка подойдет, хотя можно помощнее!. Дроссель всегда там греется. Это все нормально

  18. #437
    Новичок
    Регистрация
    17.09.2005
    Адрес
    Москва
    Возраст
    53
    Сообщений
    59

    По умолчанию Re: Импульсные источники питания и преобразователи.

    wolfram, Dmitry Korneev
    По идее, в выпрямителе с заземленной серединой вторички максимальное обратное напряжение на диодах равно удвоенной амплитуде напряжения в полуобмотках, которая в компьютерном БП равна примерно 24В. Не знаю, как на это влияет дроссель, но рисковать бы не стал, лучше 60В диоды ставить.

  19. #438
    Новичок
    Регистрация
    25.08.2005
    Адрес
    Красноярск
    Сообщений
    71

    По умолчанию Re: Импульсные источники питания и преобразователи.

    А не было других, только на 40 вольт были мурки...гы, представлю что с ними будет если питалку до 18 поднять, тогда точно надо на 60 вольт брать (((

    дроссель греется,да так сильно! аж трещит разогреваясь, рукой не взять, без вентилятора кирдык ему давно бы...(на другом БП все о*кей?, чуть теплый)

  20. #439
    Новичок Аватар для nik3451
    Регистрация
    03.01.2005
    Сообщений
    95

    По умолчанию Re: Импульсные источники питания и преобразователи.

    Блин у меня сгорели полевики.....
    Собрал преобразователь по вышеописаной схеме.
    Собирал на мощность 400-350 Ватт

    - На затвор стоят сопротивления 47 Ом,
    - микруха питатеться через сопротивление 51 К,
    - конденсаторы делителя стоят по 680 мкф 200 Вольт,
    параллельно им 100 К-омы,
    - первчная обмотка трансформатора подключена через конденсатор 1,5 мкф
    - Вторичка не подключена
    - RC Цепочка параллельно трансформатору у меня отсутствовала (наверно все из-за нее, хотя в большинстве ИБП я такого не видел.)
    - полевики IRFBC 40, по емкости вроде подходили, по току вроде тоже ничего (уже купил новые, буду переделовать.)
    - Полевики подключил через панельки,для теста, думал что сгорят (не зря), теперь закрадываеться мысль что и там мог тбыть какой то прострел.

    Процесс спаливания был таков.
    Включил схему на 60 Вольт, полевики вроде открываються и закрываеються, напряжение на транс идет.
    Подключил через лампочку 60 Ватт и в розетку, лампочка загорелась и плавно потухла - зарядились кондеры - вроде все ок, вторичка не подключена, ток минмальный (определил по лампочке, не успел померять).
    Выключил что б проверить ничего ли не горити стабильно работает, проверил все ок, все холодное (полевики на радиаторе - лед)
    Включаю второй раз с уверенность все ок, лампочка загораеться потихоньку тухнет - слышен легкий прострел, лампочка чуть чуть вспыхивает и потом стабильно горит. Теперь включай не включай все равно светит лампочка.
    Проверил полевики переход Дрейн СОРС выгорел у обоих, сопротивление там в обоих направления теперь меньше 1 Ома ЧУДОВО

    Теперь не буду спешить, понадеялся на удачу, будем делать все последовательно......
    Может подскажете как без дыма и гари тыкать, может пока на 60 вольтах посидеть, попроверять хорошенько а потом на 220 с какой то защитой переходить ???
    Что вообще не так, что делать ???


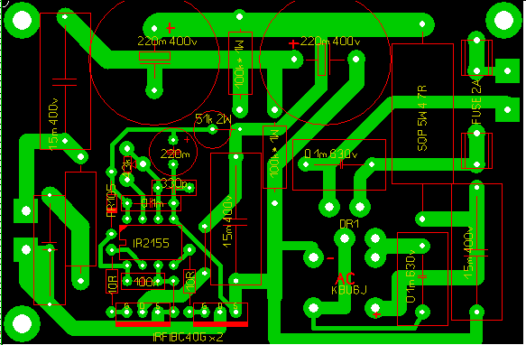
    Прилагаю печатку и схему.
    ЗАРАНЕЕ ОГРОМНОЕ СПАСИБО !!!

    Сама схема
    Миниатюры Миниатюры Нажмите на изображение для увеличения. 

Название:	Untitled-1.gif 
Просмотров:	737 
Размер:	16.0 Кб 
ID:	4284  

  21. #440
    Завсегдатай Аватар для Артём
    Регистрация
    26.07.2004
    Адрес
    Минск
    Возраст
    38
    Сообщений
    1,115

    По умолчанию Re: Импульсные источники питания и преобразователи.

    nik3451, мне когдато обьяснили что из-за того что последовательно стоит лампочка, при зарядке кандеров напряжение сильно падает , и не хватает для питания микрухи , вот и пробивает транзисторы

  22. #441
    Новичок Аватар для nik3451
    Регистрация
    03.01.2005
    Сообщений
    95

    По умолчанию Re: Импульсные источники питания и преобразователи.

    чето я не понял логики, то что падает напряжение и микрух не включается....ВЕРЮ.
    Но почему при єтом должны сгорать полевкик не ясно, многие отключали питания, вот ТДА когда решение своей проблемы искал и ничего страшного......

  23. #442
    Завсегдатай Аватар для Артём
    Регистрация
    26.07.2004
    Адрес
    Минск
    Возраст
    38
    Сообщений
    1,115

    По умолчанию Re: Импульсные источники питания и преобразователи.

    я в этом слабо разбераюсь , но с лампочами я много полевиков спалил , может у микрухи хватает напряжения чтобы открыть их , но закрыть уже не может

  24. #443
    Регистрация не подтверждена
    Автор темы
    Аватар для TDA
    Регистрация
    30.10.2004
    Адрес
    Люберцы
    Возраст
    40
    Сообщений
    1,190

    По умолчанию Re: Импульсные источники питания и преобразователи.

    Точно не могу сказать... У меня кондёры в 3 р меньшей ёмкости стоят, а 680 мк может не успевают разрядиться резюками и они и вышибают полевики. Хотя у Виталия тоже на 680 стоят. Но у него ещё и термистор перед мостом есть который смягчает зарядку.
    Вообще лучше ставить кондёры в делитель меньшей ёмкости, лижбы по току пульсаций подходили.

  25. #444
    Новичок Аватар для Vadem
    Регистрация
    13.08.2005
    Адрес
    Рига
    Возраст
    42
    Сообщений
    80

    По умолчанию Re: Импульсные источники питания и преобразователи.

    с лампочками, по идее нифига дельного не получится, хоть гирлянду повесь, пробивает полевики не током через лампочку, а током разряда кондёров фильтра или делителя в зависимости от топологии, если ёмкость большая, её с лихвой хватает чтобы выжечь хоть десять полевиков имеет смысл врубать лампочку между кондёром и полевиками, тока лампу помощнее взять, чтобы её сопротивление не влияло на работу схемы, тогда даже при сквозном токе, кондёр не сможет разрядится напрямую через полевики, правда эта фишка подходит не для всех топологий полумостов

  26. #445
    Частый гость Аватар для Killer
    Регистрация
    11.02.2005
    Адрес
    Владивосток
    Возраст
    53
    Сообщений
    193

    По умолчанию Re: Импульсные источники питания и преобразователи.

    Ну вот и моя плата исочника питания после предварительного тестирования
    Первоначально трансформатор состоял из трех склеенных вместе кольцах к 45х28х12 при частоте преобразователя 45 кГц но так как он был не правильно посчитан пришлось его перемотать и в итоге получился транс из 2 колец к45х28х12 правда пришлось частоту преобразователя поднять до 80кГц первичная обмотка мотается равномерно по всему кольцу проводом 1,4 мм 22 витка вторичка 6 витков проводом 2,00мм сложеным в два провода третья обмотка для питания системы защиты и вентиляторов мотается проводом 1,2мм 3 витка
    Вложения Вложения
    • Тип файла: rar ___1.rar (25.5 Кб, Просмотров: 1138)

  27. #446
    Регистрация не подтверждена
    Автор темы
    Аватар для TDA
    Регистрация
    30.10.2004
    Адрес
    Люберцы
    Возраст
    40
    Сообщений
    1,190

    По умолчанию Re: Импульсные источники питания и преобразователи.

    Vadem, Есть такое, но если неисправность есть в схеме до первого включения тогда лампа может спасти полевики, тк кондёры то зарядиться не усепют, весь ток сразу потечёт через полевики, а лампа его ограничит.
    Но лампа то пока она холодная имеет очень низкое сопротивление и пиковый ток при включении достаточно приличный, из за него тоже могут сгореть полевики...
    Последний раз редактировалось Артём; 07.03.2007 в 22:28.

  28. #447
    Регистрация не подтверждена Аватар для Alies
    Регистрация
    17.09.2005
    Адрес
    Кубань
    Возраст
    37
    Сообщений
    133

    По умолчанию Re: Импульсные источники питания и преобразователи.

    Цитата Сообщение от Killer
    пришлось частоту преобразователя поднять до 80кГц
    Респект.


    Killer, Вот у меня вопрос такой. Так как витков нужно мало, то чуть-чуть недо/перемотал, и получил капитальный разбаланс в обмотках.

    Как, с этим?

    Для какой мощности ты дал параметры намотки, и сколько при таком раскладе получается вольт на виток?

    Цитата Сообщение от Killer
    вторичка 6 витков проводом 2,00мм сложеным в два провода
    Не понял. А почему вторичка одна? Или ты только о половине писал?

  29. #448
    Новичок Аватар для Vadem
    Регистрация
    13.08.2005
    Адрес
    Рига
    Возраст
    42
    Сообщений
    80

    По умолчанию Re: Импульсные источники питания и преобразователи.

    вопрос на засыпку: можно ли повысить мощность ATX блока питания если повысить частоту преобразователя и поменять выпрямительные диоды на более мощные, или это всё лажа и тогда придётся снабберы подбирать заново и всё такое...

  30. #449
    Завсегдатай Аватар для Артём
    Регистрация
    26.07.2004
    Адрес
    Минск
    Возраст
    38
    Сообщений
    1,115

    По умолчанию Re: Импульсные источники питания и преобразователи.

    Vadem, и перемотать транс

  31. #450
    Новичок Аватар для Vadem
    Регистрация
    13.08.2005
    Адрес
    Рига
    Возраст
    42
    Сообщений
    80

    По умолчанию Re: Импульсные источники питания и преобразователи.

    а надо ли его перематывать, у меня два блока, один 235Вт второй 300Вт трансы как ни странно одинаковые и с виду и по индуктивности, хотя кто знает может просто производителям 300 ваттного надо таблеток от вранья дать

Страница 15 из 364 Первая ... 5131415161725 ... Последняя

Социальные закладки

Социальные закладки

Ваши права

  • Вы не можете создавать новые темы
  • Вы не можете отвечать в темах
  • Вы не можете прикреплять вложения
  • Вы не можете редактировать свои сообщения
  •