Страница 148 из 546 Первая ... 138146147148149150158 ... Последняя
Показано с 2,941 по 2,960 из 10911

Тема: Импульсные источники питания и преобразователи.

  1. #1 Показать/скрыть первое сообщение.
    Регистрация не подтверждена
    Автор темы
    Аватар для TDA
    Регистрация
    30.10.2004
    Адрес
    Люберцы
    Возраст
    40
    Сообщений
    1,190

    По умолчанию Импульсные источники питания и преобразователи.

    Приветствую!
    Раньше помоему тут небыло темы в которой обсуждались бы только ИБП и преобразователи напряжения.
    Щас меня интересует эта схема полумостового ИБП
    Последний раз редактировалось лысый; 09.03.2007 в 19:59.

  2. #2941
    Частый гость
    Регистрация
    03.10.2006
    Адрес
    Екатеринбург
    Возраст
    37
    Сообщений
    199

    По умолчанию Re: Импульсные источники питания и преобразователи.

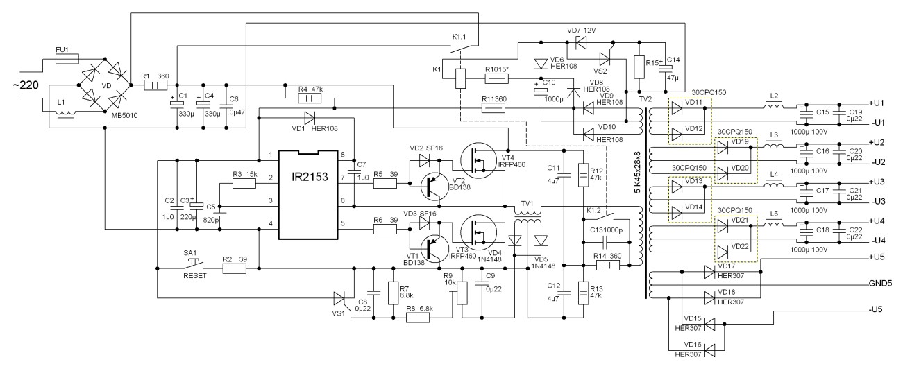
    Собрал БП на ir2153...доволен. Схема и печать прилагаеться... проверена и исправлена. Здравая критика приветствуеться.
    Миниатюры Миниатюры Нажмите на изображение для увеличения. 

Название:	prset600xxxx.jpg 
Просмотров:	849 
Размер:	124.8 Кб 
ID:	71096  
    Вложения Вложения
    • Тип файла: rar 500W.rar (72.7 Кб, Просмотров: 455)
    Последний раз редактировалось gromilalex; 24.12.2009 в 00:38.

  3. #2942
    Частый гость
    Регистрация
    29.01.2009
    Адрес
    Липецк
    Возраст
    38
    Сообщений
    284

    По умолчанию Re: Импульсные источники питания и преобразователи.

    На КЗ проверял?

  4. #2943
    Частый гость
    Регистрация
    03.10.2006
    Адрес
    Екатеринбург
    Возраст
    37
    Сообщений
    199

    По умолчанию Re: Импульсные источники питания и преобразователи.

    Atheist, да. При резисторе, в цепи питания микросхемы, 33кОм блок уходит в блокировку и находиться в таком состоянии пока не отключишь питание... затем все заново.время срабатывания 5 мкС. Выявилась другая проблема...большая просадка выходного напряжения... с 63В на хх до 50В при 250Вт -ной нагрузке. Буду выяснять в чем дело...нужно еще ускорить софт старт...при подключеной большой нагрузке блок не хочет запускаться... думаю решаемый вопрос...

    Есть ли у кого предположения почему может так сильно проседать выходное напряжение???

  5. #2944
    Частый гость
    Регистрация
    29.01.2009
    Адрес
    Липецк
    Возраст
    38
    Сообщений
    284

    По умолчанию Re: Импульсные источники питания и преобразователи.

    gromilalex,
    Наверное не оптимально намотан транс.
    Токовый транс на чём мотал и как?
    Выложи фото, оч интересно

    Добавлено через 1 минуту
    Кстати ты на выходе параллельно конденсаторам ставил нагрузочные резисторы килоом по 5???
    Без них будут помехи, которые будут увеличивать напряжение на конденсаторах без нагрузки
    Последний раз редактировалось Atheist; 17.10.2009 в 09:53. Причина: Добавлено сообщение

  6. #2945

    По умолчанию Re: Импульсные источники питания и преобразователи.

    gromilalex, тут и предполагать нечего -огромный дедтайм это сделал, большей частью, он у вас процентов под 15%.
    Импульсно всё, в этом мире бушующем..

  7. #2946
    Новичок
    Регистрация
    27.07.2008
    Адрес
    Россия Мурманск
    Сообщений
    7

    По умолчанию Re: Импульсные источники питания и преобразователи.

    Цитата Сообщение от gromilalex Посмотреть сообщение
    Собрал БП на ir2153...доволен. Схема и печать прилагаеться... проверена и исправлена. Здравая критика приветствуеться.
    Будьте добры, намоточные данные транса.
    Хочу попробовать вашу схему . С уважением
    stcc@mail.ru

  8. #2947
    Частый гость
    Регистрация
    03.10.2006
    Адрес
    Екатеринбург
    Возраст
    37
    Сообщений
    199

    По умолчанию Re: Импульсные источники питания и преобразователи.

    Atheist, токовый транс намотан на феррите
    M2000 к10х6х4(не помню точно размеры).

    stcc, Намотанные данные транса ETD44. Первичка 24 витака проводом 0.8. 2 слоя лакоткани. Затем 2-е вторичные обмотки мотаться одновременно.4 параллельных слоев по 4 провода 0.56(в одном слое 2 на одну и 2 на другую вторичку). Сново 2 слоя лакоткани. Затем еще 24витка первички 0.8 проводом. Слой лакоткани. Обмотка питания микры(через стабилизатор 3 витка. Для питания реле 2 витка. Для питания вентиляторов 2 витка. (провод 0.56).

    IVX, если мне не изменяет память у ir2153 фиксированный DT 1.2мкС или его как то можно уменьшить... Наверно придеться частоту понижать...Сейчас частота преобразования 85кГц.

  9. #2948
    Частый гость
    Регистрация
    29.01.2009
    Адрес
    Липецк
    Возраст
    38
    Сообщений
    284

    По умолчанию Re: Импульсные источники питания и преобразователи.

    gromilalex,
    а не много ли 48 витков для этого сердечника?

  10. #2949

    По умолчанию Re: Импульсные источники питания и преобразователи.

    не многовато, в самый раз, если частота 13кгц
    Импульсно всё, в этом мире бушующем..

  11. #2950
    Завсегдатай
    Регистрация
    19.10.2008
    Адрес
    Город плохих снов
    Сообщений
    2,245

    По умолчанию Re: Импульсные источники питания и преобразователи.

    Цитата Сообщение от gromilalex Посмотреть сообщение
    Наверно придеться частоту понижать...
    Понижайте, поможет, да и динамические потери снизите.

  12. #2951
    Частый гость
    Регистрация
    03.10.2006
    Адрес
    Екатеринбург
    Возраст
    37
    Сообщений
    199

    По умолчанию Re: Импульсные источники питания и преобразователи.

    Atheist, первичка 24 витка(2 -е обмотки включены параллельно)! У меня вторички лежал между двумя слоями первички

    На мощности 250Вт температура: феррита 38-45, радиатора 35, транзисторов 45. Выходные дроссели, на комповских желтых альсиферах, греються довольно сильно.

  13. #2952

    По умолчанию Re: Импульсные источники питания и преобразователи.

    gromilalex, да хоть и 24, всё равно перебор, порядка 100мТ на 85кгц.
    Импульсно всё, в этом мире бушующем..

  14. #2953
    Частый гость
    Регистрация
    03.10.2006
    Адрес
    Екатеринбург
    Возраст
    37
    Сообщений
    199

    По умолчанию Re: Импульсные источники питания и преобразователи.

    тогда ориентировочно сколько нужно ? 45кГц?

  15. #2954

    По умолчанию Re: Импульсные источники питания и преобразователи.

    gromilalex, можно, но в вашем случае дедтайм всёравно провалит напряжение под нагрузкой, хоть и меньше почти вдвое, что уже приемлемо.
    Импульсно всё, в этом мире бушующем..

  16. #2955
    Частый гость
    Регистрация
    03.10.2006
    Адрес
    Екатеринбург
    Возраст
    37
    Сообщений
    199

    По умолчанию Re: Импульсные источники питания и преобразователи.

    Понизил частоту до 35кгц...выходное напряжение под нагрузкой 400Вт просело с 62.6 до 56В. Сейчас в плече питания стоит по 2670мкФ. Думаю увеличение выходной емкости до 8800(как планировалось в начале) еще подлечит выходное напряжение. Короче причина всей этой проблемы была в том, что когда я рассчитывал транс то не учел DT, падение на открытом канале и падение напряжения на входных и выходных диодах. При 220В в сети напряжение на высоковольтной стороне 301В. А на каждом выходном диоде при 8А падает еще 1.4В...вот и вся сказка.
    Миниатюры Миниатюры Нажмите на изображение для увеличения. 

Название:	18102009006.jpg 
Просмотров:	662 
Размер:	350.3 Кб 
ID:	65217   Нажмите на изображение для увеличения. 

Название:	18102009007.jpg 
Просмотров:	574 
Размер:	294.2 Кб 
ID:	65218   Нажмите на изображение для увеличения. 

Название:	18102009008.jpg 
Просмотров:	527 
Размер:	337.5 Кб 
ID:	65219  
    Последний раз редактировалось gromilalex; 19.10.2009 в 12:49.

  17. #2956
    Частый гость
    Регистрация
    03.10.2006
    Адрес
    Екатеринбург
    Возраст
    37
    Сообщений
    199

    По умолчанию Re: Импульсные источники питания и преобразователи.

    Цитата Сообщение от Atheist Посмотреть сообщение
    gromilalex Выложи фото, оч интересно
    Что скажите?
    Миниатюры Миниатюры Нажмите на изображение для увеличения. 

Название:	Boom Boom.jpg 
Просмотров:	447 
Размер:	184.2 Кб 
ID:	65228  

  18. #2957
    Частый гость
    Регистрация
    29.01.2009
    Адрес
    Липецк
    Возраст
    38
    Сообщений
    284

    По умолчанию Re: Импульсные источники питания и преобразователи.

    gromilalex,
    УСЬКОВ???
    брось ты это дело

  19. #2958
    Частый гость
    Регистрация
    03.10.2006
    Адрес
    Екатеринбург
    Возраст
    37
    Сообщений
    199

    По умолчанию Re: Импульсные источники питания и преобразователи.

    Atheist, не холтон. Я его собирал еще 3-4 года назад...мои самые первые усилители. Больше АВ некогда в жизни собирать не буду... А тут полторы недели назад нашел его в гараже и решил доделать...щас еще быстренько сделаю пред на tda1524(конечно и линейный вход оставлю) и буду делать аудио систему 5.1 в тачку суммарной мощность 2.6кВт RMS. На передние и задние динамики 4-е UCD по 150Вт, а на саб мост на ir2010s по схеме Королкова.

  20. #2959
    Регистрация не подтверждена
    Регистрация
    09.01.2006
    Адрес
    Кременчуг
    Сообщений
    594

    По умолчанию Re: Импульсные источники питания и преобразователи.

    gromilalex, заэкранируй свой блок питания, он наверно нереально гадит возле плат каналов умзч.

  21. #2960
    Частый гость
    Регистрация
    03.10.2006
    Адрес
    Екатеринбург
    Возраст
    37
    Сообщений
    199

    По умолчанию Re: Импульсные источники питания и преобразователи.

    iDIOD, почему? объясни... Фона нет... Помех на телике нет...что еще то нужно для домашней конструкции?

Страница 148 из 546 Первая ... 138146147148149150158 ... Последняя

Социальные закладки

Социальные закладки

Ваши права

  • Вы не можете создавать новые темы
  • Вы не можете отвечать в темах
  • Вы не можете прикреплять вложения
  • Вы не можете редактировать свои сообщения
  •