Страница 142 из 317 Первая ... 132140141142143144152 ... Последняя
Показано с 2,821 по 2,840 из 6324

Тема: DC-DC преобразователи напряжения (для авто)

  1. #1 Показать/скрыть первое сообщение.
    Новичок
    Автор темы
    Аватар для WARIOR
    Регистрация
    19.01.2005
    Сообщений
    66

    По умолчанию Re: Импульсные источники питания и преобразователи.

    Здравствуйте !

    Я решил возвратиться к статье "АВТО 400", а именно к ПН. Я заканчиваю сборку по той схеме и хотел спросить нет ли там каких-либо ошибок или недостатков, недочётов, неохото получать negative consequences. (Пытался связаться с автором, чтоб узнать у него - не получилось). Может кто-нибудь собитал подобный ПН ?
    Заранее огромное спасибо !
    https://www.vegalab.ru/index.php?opt...=184&Itemid=52
    Миниатюры Миниатюры Нажмите на изображение для увеличения. 

Название:	pic002-1.gif 
Просмотров:	37512 
Размер:	37.4 Кб 
ID:	19604  

  2. #2821
    Новичок
    Регистрация
    27.11.2006
    Адрес
    Россия, г.Челябинск
    Возраст
    44
    Сообщений
    26

    По умолчанию Re: DC-DC преобразователи напряжения (для авто)

    Цитата Сообщение от Welsky Посмотреть сообщение
    А еще лучше - 2 с половиной витка!!!
    Нет, лучше намотать ноль целых и несколько сотых долей витка!!!! Но т.к. намотать меньше одного витка физически проблематично, то один виток - это идеальный вариант!

  3. #2822
    Частый гость
    Регистрация
    20.10.2009
    Адрес
    Калуга
    Сообщений
    247

    По умолчанию Re: DC-DC преобразователи напряжения (для авто)

    Здраствуйте! Почитав форум я тоже решился собрать преобразователь. Вследствии моей недоверчивости и отсутствия лишнего времени преобразователь собрал на макетной плате. Удивительно,но он заработал (но радость была недолгой). Когда я попробовал нагрузить его резистором в 5 ом напряжение падало с 16 до 8 вольт. Немного подумав я отпаял выпрямитель и включил резистор 5 ом непосредственно на вторичную обмотку при этом напряжение с 13,3 упало до 12,8. Я так понимаю что до выпрямителя у меня всё нормально или нет? В выпрямителе применил диоды
    2Д2997В, частота преобразователя 66кГц.

  4. #2823
    Частый гость
    Регистрация
    03.10.2006
    Адрес
    Екатеринбург
    Возраст
    37
    Сообщений
    199

    По умолчанию Re: DC-DC преобразователи напряжения (для авто)

    maxon, проседает скорее всего входное 12в напряжение.

  5. #2824
    Частый гость
    Регистрация
    20.10.2009
    Адрес
    Калуга
    Сообщений
    247

    По умолчанию Re: DC-DC преобразователи напряжения (для авто)

    Извиняюсь не в ту ветку написал(ну потерялась я) преобразователь AS-DS, но дело не в этом. При отключенном выпрямителе на низкой стороне т.е. нагружаю резистор непосредственно на обмотку все нормально ( на хх 13,3 в частота 66кГц при нагрузке 1ом 12в 9,3А частота 67кГц) Мне нужно мощности то 60ватт т.е трансформатор меня устраивает, но стоит подключить выпрямитель и нагузить по постоянному току даже на 10ом так всё кувырком. Сегодня пробовал поставить другие диоды (хотя старые вроде в норме) опять же 2Д2997Б результат нулевой. Сейчас развожу плату, но чувствую что дело не в ней.

  6. #2825
    Новичок
    Регистрация
    29.01.2008
    Адрес
    г. Белглород
    Возраст
    39
    Сообщений
    42

    По умолчанию Re: DC-DC преобразователи напряжения (для авто)

    Парни, помогите в проверке печатки. Перерисовал печатку ещё с первых страниц "преобпазователь с включателем", изменил rem на транзисторе и выход как в интерлавке. Первую версию собирал, работает хорошо но рем я так и не понял как работает и схемы не нашёл. Рем взял с этой схемы.

    Проверте, рем работать будет?
    Миниатюры Миниатюры Нажмите на изображение для увеличения. 

Название:	pwm_v1[1].1.GIF 
Просмотров:	840 
Размер:	31.0 Кб 
ID:	66030  
    Вложения Вложения

  7. #2826
    Частый гость
    Регистрация
    03.10.2006
    Адрес
    Екатеринбург
    Возраст
    37
    Сообщений
    199

    По умолчанию Re: DC-DC преобразователи напряжения (для авто)

    EvilScorpion, зазоров между многими дорожками почти нет. Пододвинь элементы ближе к микрухе(от транса).
    Вот плата собранного 3 года назад блока. Щас делаю по возможности на smd. И когда дорожки рисуешь зажимай shift для привязке к линейке и углам.
    Вложения Вложения

  8. #2827
    Завсегдатай Аватар для ditter
    Регистрация
    04.07.2004
    Адрес
    RUS
    Возраст
    52
    Сообщений
    1,121

    По умолчанию Re: DC-DC преобразователи напряжения (для авто)


    Offтопик:
    кому нужны такие ипические размеры платы ? у нас например такой кусок стеклотекстолита не купить, плату можно в 2 раза спокойно уменьшить

  9. #2828
    Частый гость
    Регистрация
    03.10.2006
    Адрес
    Екатеринбург
    Возраст
    37
    Сообщений
    199

    По умолчанию Re: DC-DC преобразователи напряжения (для авто)

    ditter, есил это в мой адрес то я с тобой полностью согласен...это одна из первых плат...рабочая но не рационально на ней место использовано...сейчас используем ту же схему но перевели на современную элементную базу(smd). Габариты платы значительно уменьшились.

  10. #2829
    Частый гость Аватар для Dimm_Frouz
    Регистрация
    31.03.2009
    Адрес
    Казань
    Возраст
    45
    Сообщений
    125

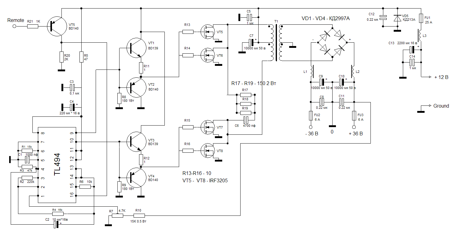
    По умолчанию Re: DC-DC преобразователи напряжения (для авто)

    Цитата Сообщение от EvilScorpion Посмотреть сообщение
    Парни, помогите в проверке печатки. Перерисовал печатку ещё с первых страниц "преобпазователь с включателем", изменил rem на транзисторе и выход как в интерлавке. Первую версию собирал, работает хорошо но рем я так и не понял как работает и схемы не нашёл. Рем взял с этой схемы.

    Проверте, рем работать будет?
    Себе прикрутил Remote с этой схемы. BD139 и BD140 заменил на КТ817 и КТ816. Работает как часы.
    Миниатюры Миниатюры Нажмите на изображение для увеличения. 

Название:	Remote_TL494.GIF 
Просмотров:	717 
Размер:	62.4 Кб 
ID:	67214  

  11. #2830
    Частый гость
    Регистрация
    24.01.2008
    Адрес
    Беларусь, Гродно
    Возраст
    38
    Сообщений
    284

    По умолчанию Re: DC-DC преобразователи напряжения (для авто)

    а кто подкинет платку мот даж на смд ;) буду оч благодарен

  12. #2831
    Новичок
    Регистрация
    29.01.2008
    Адрес
    г. Белглород
    Возраст
    39
    Сообщений
    42

    По умолчанию Re: DC-DC преобразователи напряжения (для авто)

    Прикольно Dimm_Frouz! Давно подыскивал Rem по питанию микрухи. Завтра буду паять. Я решил попробовать IR2153 для активного саба на ГДН 75 и плату развёл но лоханулся с реле, как раз подыскивал Rem.

    Как раз посмотрите печаточку! Транзюки 3205. Делал компактно так что дороги проволочкой буду усиливать, плюс более 200 ват снимать не буду. Ну и до компании дорисовал ФНЧ для саба с http://donex-ua.narod.ru/el/subfilter.htm . Размещать всё это дело буду на игольчатом радиаторе 10х20см.
    Вложения Вложения

  13. #2832
    Частый гость
    Регистрация
    29.01.2009
    Адрес
    Липецк
    Возраст
    38
    Сообщений
    284

    По умолчанию Re: DC-DC преобразователи напряжения (для авто)

    EvilScorpion
    гед файл в формате lay?

  14. #2833
    Старый знакомый
    Регистрация
    10.04.2009
    Адрес
    Киев
    Возраст
    56
    Сообщений
    754

    По умолчанию Re: DC-DC преобразователи напряжения (для авто)

    Цитата Сообщение от Atheist Посмотреть сообщение
    EvilScorpion
    гед файл в формате lay?
    Переименуй бак в лай.

  15. #2834
    Завсегдатай Аватар для ISIT_14
    Регистрация
    23.12.2006
    Адрес
    Новороссийск
    Возраст
    37
    Сообщений
    1,104

    По умолчанию Re: DC-DC преобразователи напряжения (для авто)

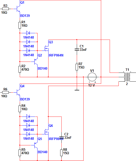
    народ расскажите пожалуйста.

    есть кольцо 45*28*8 М2000НМ. намотал согласно рассчетов проги Design tools transformers
    первичку 9витков (по 4,5витка каждая половинка) семью прооводами 1мм диаметром.
    вторичку 20витков (по 10витков каждая половинка) тремя (хотя почти достаточно 1) проводами по 1мм диаметром (чтоб получить 29в ~6А).
    индуктивность первички согласно рассчетам проги 0.121мкГн

    частота преобразования 60КГц.
    индукция 0,1Тл

    в качестве ключей буду использовать IRFP064N по одному в плечо с вот такой раскачкой.



    ШИМ TL494 без ОС

    есть три вопроса

    1. как подключить TL494 без ОС (насколько я понимаю нужно подключить с максимальной скважностью)?

    2. как выбрать номиналы снаббера?

    3. как лучше для питания двух каналов на LM3886 намотать две отдельных обмотки с отводом от середины или одну но мощнее?
    Миниатюры Миниатюры Нажмите на изображение для увеличения. 

Название:	12s.GIF 
Просмотров:	496 
Размер:	12.9 Кб 
ID:	67636  
    Последний раз редактировалось ISIT_14; 14.11.2009 в 16:05.
    HTPC -> Denon PMA-50 -> Illuminati SeHi

  16. #2835
    Частый гость
    Регистрация
    29.01.2009
    Адрес
    Липецк
    Возраст
    38
    Сообщений
    284

    По умолчанию Re: DC-DC преобразователи напряжения (для авто)

    ISIT_14,
    Расскажи-ка лучше как ты намотаешь 4,5 витка?

  17. #2836
    Завсегдатай Аватар для ISIT_14
    Регистрация
    23.12.2006
    Адрес
    Новороссийск
    Возраст
    37
    Сообщений
    1,104

    По умолчанию Re: DC-DC преобразователи напряжения (для авто)

    я намотал уже.
    ну там 4 витка и один недомотан. мож там 4,66 витка.


    а вообще неужели так сложно ответить на поставленный вопрос?
    HTPC -> Denon PMA-50 -> Illuminati SeHi

  18. #2837
    Регистрация не подтверждена Аватар для witali
    Регистрация
    21.02.2005
    Адрес
    Владимир
    Возраст
    49
    Сообщений
    880

    По умолчанию Re: DC-DC преобразователи напряжения (для авто)

    Цитата Сообщение от ISIT_14 Посмотреть сообщение
    ну там 4 витка и один недомотан. мож там 4,66 витка.

  19. #2838
    Завсегдатай Аватар для ISIT_14
    Регистрация
    23.12.2006
    Адрес
    Новороссийск
    Возраст
    37
    Сообщений
    1,104

    По умолчанию Re: DC-DC преобразователи напряжения (для авто)

    если 4 витка намотать то один конец смотрит вниз а другой вверх. а если еще пол оборота сделать то получится оба вниз и 4,5 витка.

    короче все ясно. все что можно здесь получить это ржание и под**ки.
    HTPC -> Denon PMA-50 -> Illuminati SeHi

  20. #2839
    Регистрация не подтверждена
    Регистрация
    16.11.2008
    Адрес
    г. Малин
    Возраст
    39
    Сообщений
    103

    По умолчанию Re: DC-DC преобразователи напряжения (для авто)

    Цитата Сообщение от ISIT_14 Посмотреть сообщение
    я намотал уже.
    а вообще неужели так сложно ответить на поставленный вопрос?
    да не сложно, в кольцевом магнитопроводе витком является проводок проходящий через отверстие кольца, потому полвитка так просто не сделать, разве что поизвращатся к примеру: берем 2 колечка, и накладываем одно на другое с зазором между ними чтобы провод мог пролезть, обмотки мотаются как обычно на два кольца, а полувиток проходит только через одно, и выходит в зазоре между кольцами.
    на практике не проверял, просто так, мысли вслух

  21. #2840
    Завсегдатай Аватар для ISIT_14
    Регистрация
    23.12.2006
    Адрес
    Новороссийск
    Возраст
    37
    Сообщений
    1,104

    По умолчанию Re: DC-DC преобразователи напряжения (для авто)

    хорошо тогда транс имеет по 4 витка на каждую половину индуктивность 95мкГн (теоретически).
    меня интеерсует что я спрашивал в 2834 посте.


    нарисовал печатку.
    покритикуйте плиз.
    Миниатюры Миниатюры Нажмите на изображение для увеличения. 

Название:	1.JPG 
Просмотров:	479 
Размер:	169.9 Кб 
ID:	67714  
    Последний раз редактировалось ISIT_14; 15.11.2009 в 16:42.
    HTPC -> Denon PMA-50 -> Illuminati SeHi

Страница 142 из 317 Первая ... 132140141142143144152 ... Последняя

Социальные закладки

Социальные закладки

Ваши права

  • Вы не можете создавать новые темы
  • Вы не можете отвечать в темах
  • Вы не можете прикреплять вложения
  • Вы не можете редактировать свои сообщения
  •