Страница 14 из 21 Первая ... 41213141516 ... Последняя
Показано с 261 по 280 из 403

Тема: Опять к Lynx*у II. Усилитель для стереотелефонов HA37

  1. #1 Показать/скрыть первое сообщение.
    Новичок
    Автор темы

    Регистрация
    29.11.2008
    Адрес
    Замкадье дремучее
    Сообщений
    49

    Идея! Опять к Lynx*у II. Усилитель для стереотелефонов HA37

    1) Спасибо Дмитрий Вячеславович, что поделились с общественностью новой схемой!
    2) Предлагаю в этой теме
    а) обсуждать новые схемотехнические решения, изложенные в новой статье
    б) сравнивать характеристики усилителя на AD815 с серво и нового варианта "композита"
    в) хвалиться достижениями в повторении новой схемы.

    Сразу вопрос Дмитрию: действительно интересно узнать мнение автора, как прошло сравнение старый vs новый ушной усилитель? Есть ли смысл сейчас повторять старую схему, или уже явно ориентироваться на новую? Спасибо.

  2. #261
    Завсегдатай Аватар для aal
    Регистрация
    04.11.2004
    Адрес
    пос. Краснообск, Новосибирская область
    Возраст
    53
    Сообщений
    2,854

    По умолчанию Re: Опять к Lynx*у II. Усилитель для стереотелефонов HA37

    пункт 3 поста 255. Тогда ты ещё и на топе радиатор развести (заливка) сможешь. Резистор Ос на 1-й ОУ ещё ближе к ногам 1-го ОУ. если можешь - объедени 4 средних ноги 815 - лучше теплоотвод.

    А так опять мал полигон радиатора.

    Второй вариант лучше. Между электролитами можно в топе провести.


    Offтопик:
    не вижу смысла в фигурной земле...

  3. #262
    Частый гость Аватар для User54
    Регистрация
    30.10.2007
    Адрес
    Уфа
    Сообщений
    171

    По умолчанию Re: Опять к Lynx*у II. Усилитель для стереотелефонов HA37

    sergeynim,
    Нормальный полигон на двух слойке сделать ни как не получится, а этом маленький кусочек меди, он ничего не даст. Проще всего приклеить маленький радиатор на микросхему , либо сделать как у Vidalgo парт номер этого радиатора 75-586-53 в Эльфе

  4. #263
    Новичок
    Регистрация
    23.02.2008
    Адрес
    Москва
    Сообщений
    62

    По умолчанию Re: Опять к Lynx*у II. Усилитель для стереотелефонов HA37

    Цитата Сообщение от aal Посмотреть сообщение
    ...

    Offтопик:
    не вижу смысла в фигурной земле...
    Алексей, объясни, что ты думаешь про землю, поподробней, я входа 815 проведу снаружи, объеденю охлаждающий полигон под 815 с двумя крылатыми полигонами внешними на топе и с другой стороны полигон увеличу, радиатор будет в любом случае, но всё это после работы.

  5. #264
    Завсегдатай Аватар для aal
    Регистрация
    04.11.2004
    Адрес
    пос. Краснообск, Новосибирская область
    Возраст
    53
    Сообщений
    2,854

    По умолчанию Re: Опять к Lynx*у II. Усилитель для стереотелефонов HA37


    Offтопик:
    уехал почти в командировку - неделю писать не буду.


    Сам мысленно нарисуй как потекут земляные токи и исходя из этого рисуй. Главное чтоб сила с аналогом не пересекалась....

    Может даже лучше буде к электролитам и шунтам отдельные земли протащить ...

  6. #265
    Новичок
    Регистрация
    23.02.2008
    Адрес
    Москва
    Сообщений
    62

    По умолчанию Re: Опять к Lynx*у II. Усилитель для стереотелефонов HA37

    последний вариант, теплоотводный полигон и конденсаторы керамику на подводы к 823:
    Миниатюры Миниатюры Нажмите на изображение для увеличения. 

Название:	cor1d.GIF 
Просмотров:	556 
Размер:	52.9 Кб 
ID:	67881  
    Вложения Вложения
    • Тип файла: rar cor1d.rar (32.1 Кб, Просмотров: 150)

  7. #266
    Частый гость Аватар для GruWer
    Регистрация
    28.11.2008
    Адрес
    Ростов-на-Дону
    Возраст
    37
    Сообщений
    284

    По умолчанию Re: Опять к Lynx*у II. Усилитель для стереотелефонов HA37

    sergeynim,
    Теперь бы еще туда добавить зашиту наушников из HA40 и коммутатор входа на наушники - линейный выход

  8. #267
    Завсегдатай Аватар для Pyku_He_oTTyda
    Регистрация
    22.06.2005
    Адрес
    Москва
    Возраст
    52
    Сообщений
    4,611

    По умолчанию Re: Опять к Lynx*у II. Усилитель для стереотелефонов HA37

    sergeynim, Угловатые линии вам скруглить не помешало бы.
    Андрей

  9. #268
    Новичок
    Регистрация
    23.02.2008
    Адрес
    Москва
    Сообщений
    62

    По умолчанию Re: Опять к Lynx*у II. Усилитель для стереотелефонов HA37

    поправил ещё
    светодиод с разъёмом сделал, резисторы и конденсаторы на входе, друг над другом, с разных сторон платы...
    Миниатюры Миниатюры Нажмите на изображение для увеличения. 

Название:	cor1e.GIF 
Просмотров:	474 
Размер:	53.4 Кб 
ID:	67955  
    Последний раз редактировалось sergeynim; 17.11.2009 в 22:06.

  10. #269
    Частый гость Аватар для GruWer
    Регистрация
    28.11.2008
    Адрес
    Ростов-на-Дону
    Возраст
    37
    Сообщений
    284

    По умолчанию Re: Опять к Lynx*у II. Усилитель для стереотелефонов HA37

    sergeynim, Сергей, можно файлик?
    Последний раз редактировалось GruWer; 21.11.2009 в 18:53.

  11. #270
    Инженер Аватар для Lynx
    Регистрация
    28.09.2004
    Адрес
    Санкт-Петербург
    Возраст
    55
    Сообщений
    4,599

    По умолчанию Re: Опять к Lynx*у II. Усилитель для стереотелефонов HA37

    Цитата Сообщение от sergeynim Посмотреть сообщение
    ...поправил ещё...

    Позволю себе небольшие комментарии - на Вашей плате имеются SMD компоненты, между выводами которых проходят дорожки. Это некрасиво. при весьма небольшой перекомпоновке данного досадного момента можно избежать.

  12. #271
    Новичок
    Регистрация
    23.02.2008
    Адрес
    Москва
    Сообщений
    62

    По умолчанию Re: Опять к Lynx*у II. Усилитель для стереотелефонов HA37

    Дмитрий, спасибо за критическое замечание, поправлю. Себе я буду делать без регулятора громкости на плате и добавлю Вашу защиту от НА40.

  13. #272
    Частый гость Аватар для GruWer
    Регистрация
    28.11.2008
    Адрес
    Ростов-на-Дону
    Возраст
    37
    Сообщений
    284

    По умолчанию Re: Опять к Lynx*у II. Усилитель для стереотелефонов HA37

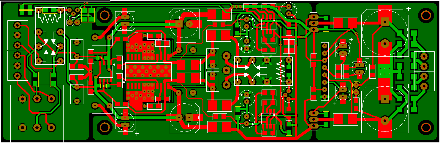
    Вот, добавил коммутатор входа -> наушники/лин.выход и защиту как в Lynx НА40
    Миниатюры Миниатюры Нажмите на изображение для увеличения. 

Название:	Lynxha37_gruw_ed_2.GIF 
Просмотров:	841 
Размер:	60.4 Кб 
ID:	68431  
    Последний раз редактировалось GruWer; 23.11.2009 в 01:43.

  14. #273
    Завсегдатай Аватар для aal
    Регистрация
    04.11.2004
    Адрес
    пос. Краснообск, Новосибирская область
    Возраст
    53
    Сообщений
    2,854

    По умолчанию Re: Опять к Lynx*у II. Усилитель для стереотелефонов HA37

    А шунты первого ОУ всё так же на "аналоговой", а не "силовой" земле

  15. #274
    Частый гость Аватар для GruWer
    Регистрация
    28.11.2008
    Адрес
    Ростов-на-Дону
    Возраст
    37
    Сообщений
    284

    По умолчанию Re: Опять к Lynx*у II. Усилитель для стереотелефонов HA37

    aal, Ты про виму? Спс, поправил
    Последний раз редактировалось GruWer; 22.11.2009 в 21:42.

  16. #275
    Частый гость Аватар для User54
    Регистрация
    30.10.2007
    Адрес
    Уфа
    Сообщений
    171

    По умолчанию Re: Опять к Lynx*у II. Усилитель для стереотелефонов HA37

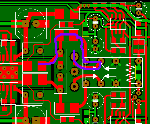
    Цитата Сообщение от GruWer Посмотреть сообщение
    aal, Ты про виму? Спс, поправил
    А по картинке не скажешь. Опять петли на выходе...

  17. #276
    Частый гость Аватар для GruWer
    Регистрация
    28.11.2008
    Адрес
    Ростов-на-Дону
    Возраст
    37
    Сообщений
    284

    По умолчанию Re: Опять к Lynx*у II. Усилитель для стереотелефонов HA37

    Цитата Сообщение от User54 Посмотреть сообщение
    А по картинке не скажешь.
    Теперь нормально
    Цитата Сообщение от User54 Посмотреть сообщение
    Опять петли на выходе...
    Не понял, что ты имеешь ввиду?
    Последний раз редактировалось GruWer; 23.11.2009 в 01:44.

  18. #277
    Новичок
    Регистрация
    23.02.2008
    Адрес
    Москва
    Сообщений
    62

    По умолчанию Re: Опять к Lynx*у II. Усилитель для стереотелефонов HA37

    Сейчас чуть подправил вимы, дорабатывать не могу в доме капремонт, остекление балкона меняют, разгребаю завалы Дорабатывайте.
    Миниатюры Миниатюры Нажмите на изображение для увеличения. 

Название:	cor1j.GIF 
Просмотров:	429 
Размер:	54.4 Кб 
ID:	68437  
    Вложения Вложения
    • Тип файла: rar cor1j.rar (34.0 Кб, Просмотров: 141)

  19. #278
    Частый гость Аватар для User54
    Регистрация
    30.10.2007
    Адрес
    Уфа
    Сообщений
    171

    По умолчанию Re: Опять к Lynx*у II. Усилитель для стереотелефонов HA37

    Цитата Сообщение от GruWer Посмотреть сообщение
    Теперь нормально

    Не понял, что ты имеешь ввиду?
    Вот это -
    Миниатюры Миниатюры Нажмите на изображение для увеличения. 

Название:	Безымянный.PNG 
Просмотров:	420 
Размер:	26.9 Кб 
ID:	68439  

  20. #279
    Завсегдатай Аватар для aal
    Регистрация
    04.11.2004
    Адрес
    пос. Краснообск, Новосибирская область
    Возраст
    53
    Сообщений
    2,854

    По умолчанию Re: Опять к Lynx*у II. Усилитель для стереотелефонов HA37

    фигня это, а не петли - забей. На этих частотах и в этом месте пофиг, а вот в питании надо продумывать... Как сделаешь питание, так и запоёт. Можно даже в аналоге чем-то жертвовать, но питание максимально прямое и сильное сделать....

  21. #280
    Частый гость Аватар для GruWer
    Регистрация
    28.11.2008
    Адрес
    Ростов-на-Дону
    Возраст
    37
    Сообщений
    284

    По умолчанию Re: Опять к Lynx*у II. Усилитель для стереотелефонов HA37

    А чего там на входе Wima 220p стоит? У Рыси керамика.
    Последний раз редактировалось GruWer; 23.11.2009 в 19:55.

Страница 14 из 21 Первая ... 41213141516 ... Последняя

Социальные закладки

Социальные закладки

Ваши права

  • Вы не можете создавать новые темы
  • Вы не можете отвечать в темах
  • Вы не можете прикреплять вложения
  • Вы не можете редактировать свои сообщения
  •