Страница 13 из 98 Первая ... 3111213141523 ... Последняя
Показано с 241 по 260 из 1945

Тема: 500-700W Сетевой импульсник

  1. #1 Показать/скрыть первое сообщение.
    Частый гость
    Автор темы

    Регистрация
    01.03.2006
    Адрес
    Литва, Вильнюс
    Возраст
    41
    Сообщений
    175

    По умолчанию 500-700W Сетевой импульсник

    Давно почитываю сей форум, и вот надумал слепить собственный импульсник для усилов. Это полумостовая стабилизированная схема на LM5030 и IR2110, есть ограничения по току, мягкий запуск. Надо еще допроектировать обратную связь и посчитать трансформатор.
    Жду общих коментариев по топологии.
    Миниатюры Миниатюры Нажмите на изображение для увеличения. 

Название:	offline_psu_big2.GIF 
Просмотров:	31549 
Размер:	33.0 Кб 
ID:	15589  

  2. #241
    Новичок
    Регистрация
    24.02.2007
    Сообщений
    9

    По умолчанию Re: 500-700W Сетевой импульсник

    что-то любая тема по импульсникам в конце концов скатывается к обсуждению схемок на ir2153 ... Ну сколько можно мусолить одно и тоже?! А почему бы не собрать блок питания на каком нибудь комбике типа UCC3850X?

  3. #242
    Регистрация не подтверждена
    Регистрация
    02.03.2007
    Адрес
    Воронеж
    Возраст
    69
    Сообщений
    708

    По умолчанию Re: 500-700W Сетевой импульсник

    Цитата Сообщение от bullet Посмотреть сообщение
    любая тема по импульсникам в конце концов скатывается к обсуждению схемок на ir2153 ...
    Если не смущает некоторое усложнение конструкции транса, то можно обойтись вообще без мелкосхемы и лепить самовозбуд.
    Миниатюры Миниатюры Нажмите на изображение для увеличения. 

Название:	самовозбуд.gif 
Просмотров:	861 
Размер:	373.2 Кб 
ID:	27335  

  4. #243

    По умолчанию Re: 500-700W Сетевой импульсник

    Цитата Сообщение от bullet Посмотреть сообщение
    что-то любая тема по импульсникам в конце концов скатывается к обсуждению схемок на ir2153 ... Ну сколько можно мусолить одно и тоже?! А почему бы не собрать блок питания на каком нибудь комбике типа UCC3850X?
    Да есть такие варианты и работают хорошо.
    Первый наш вариант был 494+ir2110 но из-за того что дороже в серийный выпуск не пошёл. Во всяком случае до 1000 вт. А дальше однозначно мост. Здесь идёт разовор о 500-700 вт. И зачем дорогой ( UCC3850х ) огород городить?

  5. #244
    СамоПисец Аватар для kaskod
    Регистрация
    15.12.2004
    Адрес
    VILNUS
    Возраст
    57
    Сообщений
    2,170

    По умолчанию Re: 500-700W Сетевой импульсник

    Цитата Сообщение от gyrator Посмотреть сообщение
    лепить самовозбуд.
    Судя по картинкам чистенько получается? Я когда то давно простенькие делал, была проблемка от тока нагрузки частота плавала,точности непомню уже.
    Интересно ваше мнение по подобной схемотехнике, я сторонник управления ключами через транс и ... . По моим скромным опытам так чище выходит.

  6. #245
    Регистрация не подтверждена
    Регистрация
    02.03.2007
    Адрес
    Воронеж
    Возраст
    69
    Сообщений
    708

    По умолчанию Re: 500-700W Сетевой импульсник

    Цитата Сообщение от kaskod Посмотреть сообщение
    я сторонник управления ключами через транс и ... .
    Я никогда оптику не использовал, по причине отсутствия стойкости к спецвоздействиям. Да и в одной известной фирме также перешли с оптодрайверов на трансформаторное управление. Хотя, возможно это частный случай, связанный с желанием поставлять ИВЭП военным.

  7. #246
    Завсегдатай Аватар для Станислафф
    Регистрация
    18.10.2007
    Адрес
    Тольятти
    Возраст
    47
    Сообщений
    1,661

    По умолчанию Re: 500-700W Сетевой импульсник

    что-то любая тема по импульсникам в конце концов скатывается к обсуждению схемок на ir2153 ... Ну сколько можно мусолить одно и тоже?!
    Такова природа человеческая - желание верить в чудо. Как будто на рассыпухе собрать драйвер верхнего плеча в полумосте - неимоверно сложно, а IR2153 - чудодейственное лекарство, силою волшебною гальванически развязывающее транзисторы. Ну и нежелание мотать трансы управления - их же нужно рассчитать, испытать...

  8. #247
    СамоПисец Аватар для kaskod
    Регистрация
    15.12.2004
    Адрес
    VILNUS
    Возраст
    57
    Сообщений
    2,170

    По умолчанию Re: 500-700W Сетевой импульсник

    Цитата Сообщение от gyrator Посмотреть сообщение
    оптодрайверов на трансформаторное управление
    Я и имел ввиду трансформаторное управление, мне оно нравится, а вопрос был по самовозбуждаюшимся блокинг генераторам. Про оптику вроде не писал. А вообще то тоже интересно опробовать, про оптодрайверы, так как нам спейвоздействия по барабану, но вот читал где то, что разброс параметров у них большой.
    Последний раз редактировалось kaskod; 18.02.2008 в 14:21.

  9. #248
    Новичок
    Регистрация
    24.02.2007
    Сообщений
    9

    По умолчанию Re: 500-700W Сетевой импульсник

    Цитата Сообщение от gyrator Посмотреть сообщение
    Если не смущает некоторое усложнение конструкции транса
    признаться, смущает какие-то дырки в магнитопроводе это вообще писец...

    Цитата Сообщение от alex9062005 Посмотреть сообщение
    И зачем дорогой ( UCC3850х ) огород городить?
    а чего там дорогого? в чипдипе и дельте за этот чип хотят 130р, зато pfс присутствует и очень мало обвязки. Имхо, лучше, чем мост/полумост двухтактный городить...

    Цитата Сообщение от Станислафф Посмотреть сообщение
    Ну и нежелание мотать трансы управления - их же нужно рассчитать, испытать...
    трансы не проблема, но я тоже собираюсь вместо транса верхнего плеча поставить IR2110

  10. #249

    По умолчанию Re: 500-700W Сетевой импульсник

    Цитата Сообщение от Operator Посмотреть сообщение
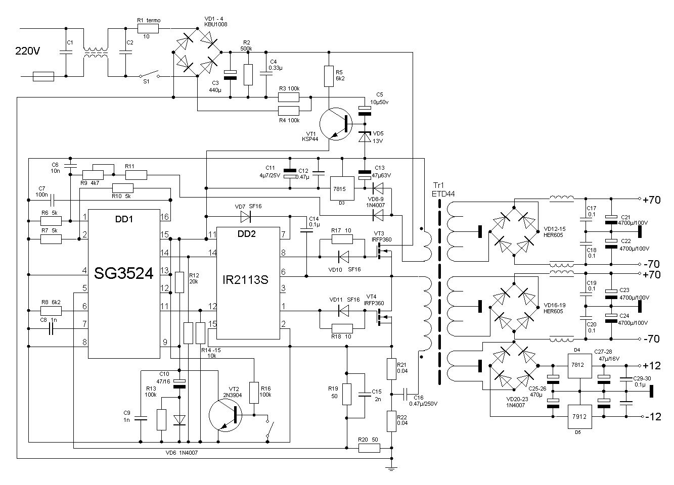
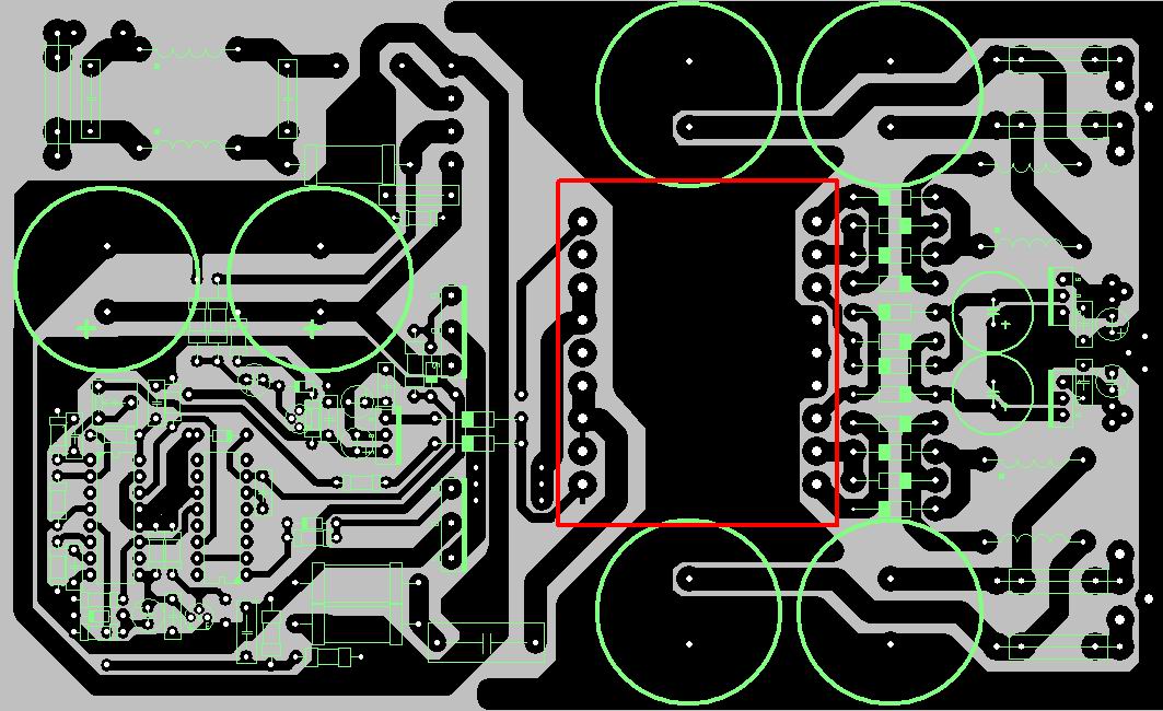
    ...Не очень понял как прилепить токовую защиту, хорошо-бы увидеть полную схему, а если приложите печатку- то вообще
    Вот полная схема и печатка от Королькова.
    Вложения Вложения

  11. #250
    Регистрация не подтверждена
    Регистрация
    02.03.2007
    Адрес
    Воронеж
    Возраст
    69
    Сообщений
    708

    По умолчанию Re: 500-700W Сетевой импульсник

    Цитата Сообщение от bullet Посмотреть сообщение
    это вообще писец...

    Offтопик:
    Писец зверь ценный.

  12. #251
    Новичок
    Регистрация
    23.10.2007
    Сообщений
    10

    По умолчанию Re: 500-700W Сетевой импульсник

    хотелось бы узнать мнения и предложения поповоду сего девайса, минусы и плюсы.
    Миниатюры Миниатюры Нажмите на изображение для увеличения. 

Название:	схема ИПБ.jpg 
Просмотров:	1351 
Размер:	132.5 Кб 
ID:	28817   Нажмите на изображение для увеличения. 

Название:	плата ИБП.jpg 
Просмотров:	979 
Размер:	151.8 Кб 
ID:	28818  

  13. #252
    Новичок
    Регистрация
    23.10.2007
    Сообщений
    10

    По умолчанию Re: 500-700W Сетевой импульсник

    расчет транса
    Миниатюры Миниатюры Нажмите на изображение для увеличения. 

Название:	ИБП 220V 1000W расчет трансформатора ETD44.jpg 
Просмотров:	640 
Размер:	69.2 Кб 
ID:	28819  

  14. #253

    По умолчанию Re: 500-700W Сетевой импульсник

    Вот мои мысли на эту тему.
    https://forum.vegalab.ru/showpost.ph...postcount=2296

  15. #254
    Старый знакомый
    Регистрация
    02.11.2006
    Адрес
    Эстония, EU
    Возраст
    34
    Сообщений
    660

    По умолчанию Re: 500-700W Сетевой импульсник

    deep, а из него 800вт реально "выжать"?

  16. #255
    Старый знакомый
    Регистрация
    22.02.2007
    Адрес
    Россия, ЛНР
    Возраст
    50
    Сообщений
    614

    По умолчанию Re: 500-700W Сетевой импульсник

    Цитата Сообщение от AngelX Посмотреть сообщение
    хотелось бы узнать мнения и предложения поповоду сего девайса, минусы и плюсы.
    Это чуток доработанный вариант ИБП от Королькова. изменения - введена вроде как цепь стабилизации выходного напряжения.

    Я сейчас как раз таким занимаюсь. Киловат он отдает.
    Транс на ETD54

  17. #256

    По умолчанию Re: 500-700W Сетевой импульсник

    SacreD, без проблем, берем драйвер с более мощным выходом + ключи на нужный ток + увеличиваем емкость входного фильтра и емкость конденсаторов на выходе полумоста ну и обязательно транс нужной мощности.

  18. #257
    Новичок
    Регистрация
    23.10.2007
    Сообщений
    10

    По умолчанию Re: 500-700W Сетевой импульсник

    mitya_stb,так и есть ввел обратную связь по напряжению т.к напряжение надо +-70В. на ETD54 тоже хотел сперва, но отановили результаты расчетов
    Миниатюры Миниатюры Нажмите на изображение для увеличения. 

Название:	Расчет транса ETD54.jpg 
Просмотров:	411 
Размер:	69.4 Кб 
ID:	28967   Нажмите на изображение для увеличения. 

Название:	Расчет транса ETD59.jpg 
Просмотров:	323 
Размер:	71.9 Кб 
ID:	28968  

  19. #258
    Старый знакомый
    Регистрация
    22.02.2007
    Адрес
    Россия, ЛНР
    Возраст
    50
    Сообщений
    614

    По умолчанию Re: 500-700W Сетевой импульсник

    Цитата Сообщение от AngelX Посмотреть сообщение
    mitya_stb,так и есть ввел обратную связь по напряжению т.к напряжение надо +-70В. на ETD54 тоже хотел сперва, но отановили результаты расчетов
    Обратная связь по напряжению - не работает. вчера попробовал.
    Считаешь ты както непонятно.
    Почему у тебя напряжение насішения 0,8В если у тебя полевики стоят??
    Индукция 0,38 - это очень много.
    Сердечник греется.
    Я на етд54 мотал 13 витков первички. при 10 витках - сердечник греется.

  20. #259
    Частый гость
    Регистрация
    30.06.2005
    Адрес
    Харьков
    Возраст
    52
    Сообщений
    137

    По умолчанию Re: 500-700W Сетевой импульсник

    Цитата Сообщение от alex9062005 Посмотреть сообщение
    Вот полная схема и печатка от Королькова.
    Спасибо!

  21. #260
    Старый знакомый
    Регистрация
    22.02.2007
    Адрес
    Россия, ЛНР
    Возраст
    50
    Сообщений
    614

    По умолчанию Re: 500-700W Сетевой импульсник

    Цитата Сообщение от AngelX Посмотреть сообщение
    хотелось бы узнать мнения и предложения поповоду сего девайса, минусы и плюсы.
    Всплыла еще одна неприятность.
    Защита както работает криво. она начинает подрабатывать слишком рано.

    У меня в качестве датчиков стоят по 3 сопрота на 0,1 Ома. Надо подумать как ее еще загрубить.

Страница 13 из 98 Первая ... 3111213141523 ... Последняя

Социальные закладки

Социальные закладки

Ваши права

  • Вы не можете создавать новые темы
  • Вы не можете отвечать в темах
  • Вы не можете прикреплять вложения
  • Вы не можете редактировать свои сообщения
  •