Страница 13 из 14 Первая ... 311121314 Последняя
Показано с 241 по 260 из 266

Тема: Тупая (dummy) реализация хорошей идеи

  1. #1 Показать/скрыть первое сообщение.
    Завсегдатай
    Автор темы
    Аватар для antonluba
    Регистрация
    12.12.2014
    Адрес
    Сочи, Коломна
    Возраст
    47
    Сообщений
    1,107

    По умолчанию Тупая (dummy) реализация хорошей идеи

    Я взял мысль, что наилучшим для звука является ИТ, нагруженный на интегратор, и нарисовал его тупую реализацию в симуляторе.
    Хотелось бы довести до макета, если это вообще возможно.

    Вероятно, выбраны не те транзисторы, схему УН можно упростить, избавиться от некоторых пассивных элементов?

    Прошу поддержки сообщества.

    Источники: темы уважаемых belka, SAPR, fakel, Misha88, Геннадий3, ViktKors и других.
    Нажмите на изображение для увеличения. 

Название:	2020-06-03_18-38-12.png 
Просмотров:	2061 
Размер:	123.7 Кб 
ID:	373561
    Нажмите на изображение для увеличения. 

Название:	2020-06-03_18-48-11.png 
Просмотров:	1120 
Размер:	128.5 Кб 
ID:	373562

  2. #241
    Завсегдатай Аватар для .Васильев
    Регистрация
    04.04.2007
    Адрес
    новгородская обл Пестово на Мологе
    Сообщений
    10,818

    По умолчанию Re: Тупая (dummy) реализация хорошей идеи

    Цитата Сообщение от СТАРОвато Посмотреть сообщение
    Все подружки по парам...(R31*C15, R48*C5)
    Только я в этот вечер засиделась одна... (R30*?, R49*?)
    Посеял/зажал кондёр/2кондёра?
    ну просто на схему не влез конденсатор в нижнем плече
    С уважением Максим.

  3. #242
    Завсегдатай Аватар для audiomun
    Регистрация
    31.08.2011
    Адрес
    Санкт-Петербург
    Возраст
    70
    Сообщений
    3,901

    По умолчанию Re: Тупая (dummy) реализация хорошей идеи

    Цитата Сообщение от .Васильев Посмотреть сообщение
    Вот так, и шумы стабилитрона подавлены
    Электролит C5 посмотри где оказался, полагаю что он должен быть включён правее - между R48 и R30.

  4. #243
    Завсегдатай Аватар для .Васильев
    Регистрация
    04.04.2007
    Адрес
    новгородская обл Пестово на Мологе
    Сообщений
    10,818

    По умолчанию Re: Тупая (dummy) реализация хорошей идеи

    Цитата Сообщение от audiomun Посмотреть сообщение
    Электролит C5 посмотри где оказался, полагаю что он должен быть включён правее - между R48 и R30.
    да.Я седня с поездкой в Новгород и обратной не сильно соображаю.Спарился в машине.Мозгов лишь на стабики хватило.
    С5 в таком включении просто уменьшить до 0,22мк -0,1мк и параллельно нижнему стабу на 27 вольт такую же емкость
    Последний раз редактировалось .Васильев; 09.08.2020 в 02:13.
    С уважением Максим.

  5. #244
    Завсегдатай Аватар для fakel
    Регистрация
    30.11.2007
    Адрес
    Оренбург
    Возраст
    42
    Сообщений
    11,266

    По умолчанию Re: Тупая (dummy) реализация хорошей идеи

    Цитата Сообщение от .Васильев Посмотреть сообщение
    Спарился в машине.
    С кем? Да, вы, батенька, еще огого!

  6. #245
    Завсегдатай Аватар для .Васильев
    Регистрация
    04.04.2007
    Адрес
    новгородская обл Пестово на Мологе
    Сообщений
    10,818

    По умолчанию Re: Тупая (dummy) реализация хорошей идеи

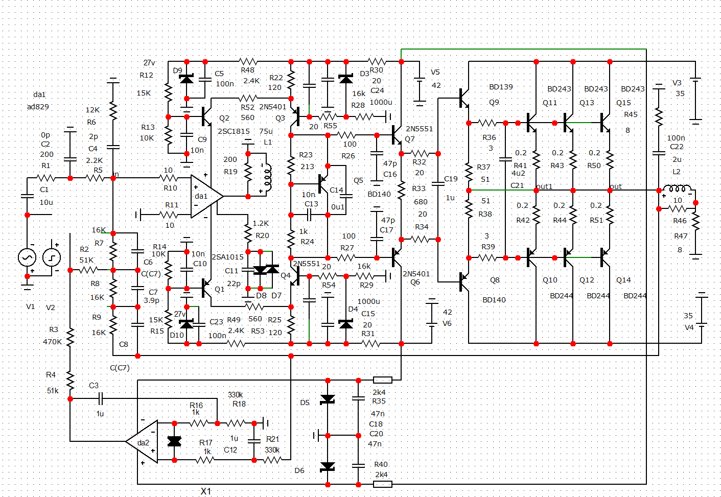
    подчистил номиналы в схеме. Кстати никто так и не обратил внимание на тот факт,что в клипе возможна аварийная ситуация с превышением обР транзисторов сдвига уровня с ОБ , да и номиналы делителей в базе этих транзисторов явно завышенные.В железе не прокатит. Ну и вишенка на тортике двухуровневое питание 42/35вольт .Попробую разводить.

    ---------- Сообщение добавлено 07:57 ---------- Предыдущее сообщение было 01:46 ----------

    https://www.diyaudio.com/forums/soli...riven-vas.html
    Миниатюры Миниатюры Нажмите на изображение для увеличения. 

Название:	829rкаскадник3 интегратор finish.PNG 
Просмотров:	181 
Размер:	87.0 Кб 
ID:	377924  
    С уважением Максим.

  7. #246
    Завсегдатай Аватар для fakel
    Регистрация
    30.11.2007
    Адрес
    Оренбург
    Возраст
    42
    Сообщений
    11,266

    По умолчанию Re: Тупая (dummy) реализация хорошей идеи

    Цитата Сообщение от .Васильев Посмотреть сообщение
    а и номиналы делителей в базе этих транзисторов явно завышенные
    Я тебе говорил, ставь стабилитроны сразу в базу. Ты не послушал, начал возражать

    Цитата Сообщение от .Васильев Посмотреть сообщение
    Кстати никто так и не обратил внимание
    Никто не смотрит твои экзерсисы, потому что не в коня корм


    Offтопик:
    Да и твоя манера общения не располагает к взаимодействию

  8. #247
    Завсегдатай Аватар для misha88
    Регистрация
    21.02.2006
    Сообщений
    2,067

    По умолчанию Re: Тупая (dummy) реализация хорошей идеи

    Цитата Сообщение от .Васильев Посмотреть сообщение
    Попробую разводить
    Не советую торопиться. Во-первых, не видны защиты, особенно из-за двухуровневого питания (двойные диоды со входа ВК на питание ВК) и из-за самоиндукции нагрузки (диоды с выхода ВК на питание ВК), ну и конечно от к.з. Во-вторых, катушка 75 мкГн будет весьма нелинейной и с большой собственной ёмкостью (поэтому этот метод только в симуляторах хорош). В-третьих, диоды D7 и D8 нельзя подключать к земле (растут искажения при увеличении сигнала), а только к некоторым обратным напряжениям (или без добавочных напряжений, если заменить на светодиоды, напр., у красных ниже 0.5 В ток утечки меньше 100 пкА). Ну и конечно, каким боком эта схема в этой теме, если тут рассматривается метод, когда ГТ нагружен на интегратор с ВК, чего у Вас не вижу.

  9. #248
    Завсегдатай Аватар для fakel
    Регистрация
    30.11.2007
    Адрес
    Оренбург
    Возраст
    42
    Сообщений
    11,266

    По умолчанию Re: Тупая (dummy) реализация хорошей идеи

    Цитата Сообщение от misha88 Посмотреть сообщение
    Во-вторых, катушка 75 мкГн будет весьма нелинейной и с большой собственной ёмкостью (поэтому этот метод только в симуляторах хорош).
    Она после ОУ, так что норм, ОУ все причешет. Главное - заэкранировать хорошо

    ---------- Сообщение добавлено 11:26 ---------- Предыдущее сообщение было 11:24 ----------

    R37 R38 - точку соединения с выходом - убрать. Уж сколько раз твердили миру

  10. #249
    Завсегдатай Аватар для SAPR
    Регистрация
    01.12.2009
    Адрес
    Геленджик - СПб
    Возраст
    64
    Сообщений
    3,943

    По умолчанию Re: Тупая (dummy) реализация хорошей идеи

    Цитата Сообщение от .Васильев Посмотреть сообщение
    Попробую разводить.
    Какая max скорость нарастания выходного напряжения ?

  11. #250
    Завсегдатай Аватар для .Васильев
    Регистрация
    04.04.2007
    Адрес
    новгородская обл Пестово на Мологе
    Сообщений
    10,818

    По умолчанию Re: Тупая (dummy) реализация хорошей идеи

    А в чем криминал Д7/Д8 ? Обычный диодный ограничитель на 1n4448 в смд исполнении. Он закрыт и на работу усилителя влияния не оказывает.Открывается лишь когда усилитель вошел в клип.Диоды антинасыщения обязательно надо ставить,но не хотел перенасыщать схему для удобства читки. От мпоос отказался в пользу 1ооос сознательно . В данном случае она более привлекательна.
    По поводу темы с интегратором , я не лезу туда с советами и решил проверить одноосник на менее модном оу .

    ---------- Сообщение добавлено 09:57 ---------- Предыдущее сообщение было 09:52 ----------

    Цитата Сообщение от fakel Посмотреть сообщение
    Я тебе говорил, ставь стабилитроны сразу в базу. Ты не послушал, начал возражать


    Никто не смотрит твои экзерсисы, потому что не в коня корм


    Offтопик:
    Да и твоя манера общения не располагает к взаимодействию
    Первое . можно и стабилитроны в базы поставить . Но мне кажется так помехо и шумозащищенность лучше.

    ---------- Сообщение добавлено 09:58 ---------- Предыдущее сообщение было 09:57 ----------

    Цитата Сообщение от SAPR Посмотреть сообщение
    Какая max скорость нарастания выходного напряжения ?
    Стыдно признаться ,но я так и не смог корректно ее рассчитать.

    ---------- Сообщение добавлено 10:01 ---------- Предыдущее сообщение было 09:58 ----------

    Цитата Сообщение от fakel Посмотреть сообщение
    R37 R38 - точку соединения с выходом - убрать. Уж сколько раз твердили миру
    Без разницы . можно так и так.

    ---------- Сообщение добавлено 10:02 ---------- Предыдущее сообщение было 10:01 ----------

    Цитата Сообщение от misha88 Посмотреть сообщение
    Ну и конечно, каким боком эта схема в этой теме, если тут рассматривается метод
    тут все убежали в другую тему , а эта тема умерла ,потому и продолжил тут.

    ---------- Сообщение добавлено 10:06 ---------- Предыдущее сообщение было 10:02 ----------

    Цитата Сообщение от misha88 Посмотреть сообщение
    Не советую торопиться. Во-первых, не видны защиты, конечно от к.з. Во-вторых, катушка 75 мкГн будет весьма нелинейной и с большой собственной ёмкостью (поэтому этот метод только в симуляторах хорош). .
    Защита априори суховская,о чем изначально было сказано.
    По индуктивности . Уверен страшного нет ничего,тем более она зашунтирована резистором небольшого номинала
    Миниатюры Миниатюры Нажмите на изображение для увеличения. 

Название:	829rкаскадник3 интегратор  клиплимитер.PNG 
Просмотров:	82 
Размер:	25.2 Кб 
ID:	377932  
    С уважением Максим.

  12. #251
    Завсегдатай Аватар для SAPR
    Регистрация
    01.12.2009
    Адрес
    Геленджик - СПб
    Возраст
    64
    Сообщений
    3,943

    По умолчанию Re: Тупая (dummy) реализация хорошей идеи

    Цитата Сообщение от .Васильев Посмотреть сообщение
    Стыдно признаться ,но я так и не смог корректно ее рассчитать.
    Макс. напряжение (неискаженное, из-за диодов D7, D8) на С11 примерно 600 мВ. Столько же на выходе ОУ. Т.о. макс ток через резистор R19 3 мА. Такой же макс. ток - на выходе УНа. Что дает на емкостях С16, С17 30 В\мкс.

  13. #252
    Завсегдатай
    Автор темы
    Аватар для antonluba
    Регистрация
    12.12.2014
    Адрес
    Сочи, Коломна
    Возраст
    47
    Сообщений
    1,107

    По умолчанию Re: Тупая (dummy) реализация хорошей идеи

    Цитата Сообщение от .Васильев Посмотреть сообщение
    тут все убежали в другую тему , а эта тема умерла ,потому и продолжил тут.
    Тема не умерла, просто все старательно игнорят мои сообщения.

  14. #253
    Завсегдатай Аватар для .Васильев
    Регистрация
    04.04.2007
    Адрес
    новгородская обл Пестово на Мологе
    Сообщений
    10,818

    По умолчанию Re: Тупая (dummy) реализация хорошей идеи

    Цитата Сообщение от SAPR Посмотреть сообщение
    Макс. напряжение (неискаженное, из-за диодов D7, D8) на С11 примерно 600 мВ. Столько же на выходе ОУ. Т.о. макс ток через резистор R19 3 мА. Такой же макс. ток - на выходе УНа. Что дает на емкостях С16, С17 30 В\мкс.
    может вы и правы. я не вникал в данные расчеты
    офф там всего 7-15 мв максимально возможное напряжение сигнала.
    Последний раз редактировалось .Васильев; 11.08.2020 в 11:10.
    С уважением Максим.

  15. #254
    Завсегдатай Аватар для fakel
    Регистрация
    30.11.2007
    Адрес
    Оренбург
    Возраст
    42
    Сообщений
    11,266

    По умолчанию Re: Тупая (dummy) реализация хорошей идеи

    Цитата Сообщение от .Васильев Посмотреть сообщение
    Но мне кажется так помехо и шумозащищенность лучше.
    Нет

    Цитата Сообщение от .Васильев Посмотреть сообщение
    Без разницы . можно так и так.
    Нельзя, твой любимый Дмитриев-Феофилактов подробно разбирал
    Последний раз редактировалось fakel; 11.08.2020 в 10:57.

  16. #255
    Завсегдатай Аватар для .Васильев
    Регистрация
    04.04.2007
    Адрес
    новгородская обл Пестово на Мологе
    Сообщений
    10,818

    По умолчанию Re: Тупая (dummy) реализация хорошей идеи

    Цитата Сообщение от fakel Посмотреть сообщение
    Нельзя, твой любимый Дмитриев-Феофилактов подробно разбирал
    не тот вопрос чтобы копья ломать
    С уважением Максим.

  17. #256
    Завсегдатай Аватар для audiomun
    Регистрация
    31.08.2011
    Адрес
    Санкт-Петербург
    Возраст
    70
    Сообщений
    3,901

    По умолчанию Re: Тупая (dummy) реализация хорошей идеи

    Цитата Сообщение от .Васильев Посмотреть сообщение
    не тот вопрос чтобы копья ломать
    Эээ ... то есть, на частоте 20 кГц снижение Кг в 3 раза, для тебя - не тот вопрос ...??

  18. #257
    Завсегдатай Аватар для .Васильев
    Регистрация
    04.04.2007
    Адрес
    новгородская обл Пестово на Мологе
    Сообщений
    10,818

    По умолчанию Re: Тупая (dummy) реализация хорошей идеи

    Цитата Сообщение от audiomun Посмотреть сообщение
    Эээ ... то есть, на частоте 20 кГц снижение Кг в 3 раза, для тебя - не тот вопрос ...??
    это не тот вопрос что бы копья ломать. работает так и так.Тут на усмотрение .Я на плате делаю дополнительные отверствия и все.
    С уважением Максим.

  19. #258
    Завсегдатай Аватар для fakel
    Регистрация
    30.11.2007
    Адрес
    Оренбург
    Возраст
    42
    Сообщений
    11,266

    По умолчанию Re: Тупая (dummy) реализация хорошей идеи

    Цитата Сообщение от .Васильев Посмотреть сообщение
    не тот вопрос чтобы копья ломать
    Чего там ломать, раз и навсегда закрыли. Хочешь, чтобы предвыходники из А выходили - делай

  20. #259
    Завсегдатай Аватар для .Васильев
    Регистрация
    04.04.2007
    Адрес
    новгородская обл Пестово на Мологе
    Сообщений
    10,818

    По умолчанию Re: Тупая (dummy) реализация хорошей идеи

    Цитата Сообщение от fakel Посмотреть сообщение
    Чего там ломать, раз и навсегда закрыли. Хочешь, чтобы предвыходники из А выходили - делай
    При 142 дб усиления на 20кгц это пофиг
    С уважением Максим.

  21. #260
    Завсегдатай Аватар для misha88
    Регистрация
    21.02.2006
    Сообщений
    2,067

    По умолчанию Re: Тупая (dummy) реализация хорошей идеи

    Цитата Сообщение от .Васильев Посмотреть сообщение
    При 142 дб усиления на 20кгц это пофиг
    Это большая и к сожалению распространённая ошибка. Эти 142 дб усиления уменьшают искажения на столько же только на чистом синусе, а на реальной музыке искажения от плохих каскадов (в т.ч. от плохих ОУ) становятся слышны практически при любой глубине малосигнальной ООС, в этом парадокс усилителей с ООС, именно поэтому уже давно известно, что очень важно обеспечить высокую линейность всех каскадов усилителя до охвата ООС для действительно чистой передачи звука, а Вы и некоторые другие занимаются лишь накруткой усиления в ущерб исходной линейности.

Страница 13 из 14 Первая ... 311121314 Последняя

Социальные закладки

Социальные закладки

Ваши права

  • Вы не можете создавать новые темы
  • Вы не можете отвечать в темах
  • Вы не можете прикреплять вложения
  • Вы не можете редактировать свои сообщения
  •