Страница 13 из 32 Первая ... 3111213141523 ... Последняя
Показано с 241 по 260 из 623

Тема: Предусилители электретных микрофонов c низковольтным фантомным питанием от микрофонных входов соврем

  1. #1 Показать/скрыть первое сообщение.
    Старый знакомый
    Автор темы
    Аватар для semimat
    Регистрация
    06.03.2014
    Адрес
    Москва
    Сообщений
    856

    По умолчанию Предусилители электретных микрофонов c низковольтным фантомным питанием от микрофонных входов соврем

    Обсуждается проблема повышения качества работы дешевых электретных микрофонов путем их схемотехнической доработки. Предлагается схема предусилителя с питанием от микрофонного входа современных гаджетов (эти входы оснащены встроенным низковольтным фантомным источником, обычно: 2.5В, 3кОм). Схема имеет стандартное двухпроводное подключение к микрофонному входу, использует самые доступные радиокомпоненты и обладает при этом достаточно высокими характеристиками по сравнению с популярными аналогами.
    Схема содержит только один относительно большой элемент – конденсатор емкостью 47…100 мкФ на напряжение от 3.3 В. При использовании smd-компонентов предусилитель можно уместить непосредственно в корпусе многих продаваемых дешевых моделей микрофонов.

    Создать эту тему меня подвиг интересный пост в блоге Николая Сухова на сайте IXBT.COM:
    http://www.ixbt.com/live/nikolay-suh...diofila_2.html
    Читать сам пост, комментарии к нему и смотреть видео для полного погружения в проблему - обязательно!!!! Необходимо также ознакомиться с материалом от user57 и hectorsky (оппоненты Николая Сухова) по ссылкам на их результаты:
    https://cloud.mail.ru/public/4jkV/uZVvUZzSE
    https://www.dropbox.com/sh/tqks8qt8s...in30y6Tza?dl=0
    Хоть я и не во всём согласен с Николаем Суховым, но благодарен ему за то, что фактически он единственный, кто подготовил самый подробный и эффектно изложенный материал по вопросу повышения качества звукозаписи при использовании дешевых электретных микрофонов.
    Я в свое время также успел столкнуться с этой проблемой и поэтому, понимая её актуальность, решил «замутить» аналогичную тему здесь, дав ей новое продолжение.

    Итак, есть актуальная проблема, состоящая в том, что звукозапись (или голосовая связь) с использованием внутренних микрофонов современных дешевых гаджетов, а также с применением внешних недорогих микрофонов, подключаемых к микрофонным входам значительного количества электронной техники (дальше по тексту я для простоты всё это буду называть гаджетами, заранее прошу прощения), очень часто оставляет желать лучшего. В первую очередь не устраивает малый уровень громкости даже при выведении всех регуляторов на максимум. В некоторых применениях ситуацию можно исправить последующим программным усилением (постобработкой записи), но в случае прямой голосовой связи (например, при интернет-общении) это затруднительно.
    Во-вторых, часто не устраивает малое достигаемое отношение сигнал/шум (С/Ш), иногда сопровождающееся заметными нелинейными искажениями, а это уже гораздо хуже, чем просто тихий звук. Конечно, надо разобраться, почему такое может иметь место, и насколько виноват в этом дешевый электретный капсюль.
    В качестве отправных точек возьмем данные из литературных источников, относящиеся к обозначенной проблеме.


    Для начала определим диапазон уровней громкости звуковых сигналов и уровней акустического фона, с которыми обычно приходится иметь дело при любительской звукозаписи в разнообразных условиях. Вот типичные данные, которые с некоторыми вариациями приводятся в интернет-источниках (http://edu.trudcontrol.ru/~3m/item/43u7haNo , http://www.acousticlab.ru/urovni_gro...ochnikov_shuma ):
    Нажмите на изображение для увеличения. 

Название:	акустические у&#10.png 
Просмотров:	3276 
Размер:	37.1 Кб 
ID:	299818 Нажмите на изображение для увеличения. 

Название:	шумы 1.png 
Просмотров:	2288 
Размер:	7.8 Кб 
ID:	299819 Нажмите на изображение для увеличения. 

Название:	шумы 2.png 
Просмотров:	1888 
Размер:	5.7 Кб 
ID:	299820 Нажмите на изображение для увеличения. 

Название:	шумы 3.png 
Просмотров:	2115 
Размер:	2.0 Кб 
ID:	299821
    Из этих данных можно увидеть, что в подавляющем большинстве случаев любительская запись будет происходить при уровне акустического фона не менее 25…30 дБ SPL (Sound Pressure Level). Получается, что отношение С/Ш при записи сигнала обычной громкости в таких условиях, будет иметь весьма небольшое значение. Например, если источник создает звук в 50 дБ SPL, то рассчитывать на отношение С/Ш можно лишь в пределах 20….25 дБ. А для того, чтобы в вашей записи отношение С/Ш было на уровне 60 дБ нужно, чтобы записываемый «полезный» звук имел около 90 дБ SPL. И это связано НЕ с микрофоном, а определяется только акустическими условиями. От капсюля лишь требуется, чтобы его собственные шумы не сильно ухудшили это отношение. Думаю, именно поэтому подавляющее число дешевых электретных микрофонов, рассчитанных на любительскую запись и типичные условия применения, при различающихся прочих параметрах, имеют по паспортным данным эквивалентные собственные акустические шумы (EIN) на уровне <32….36 дБ SPL (S/N-ratio <58…62 dB), то есть, примерно равные типичному акустическому фону. Привожу характеристики дешевых электретных капсюлей одной из популярных фирм, выпускающей их широчайшую номенклатуру, в том числе, и полный аналог известного капсюля WM-61A:
    Нажмите на изображение для увеличения. 

Название:	микрофоны JLI.png 
Просмотров:	2376 
Размер:	73.5 Кб 
ID:	299822
    Что интересно, при таком собственном шуме микрофона, благодаря способности слуха к спектрально-временному анализу звуков, вы все равно сможете в какой-то степени разбирать даже структуру самого акустического фона (если это не белый шум), то есть различать звуки «под шумами» микрофона. В качестве подтверждения этому привожу данные о разборчивости речи в зависимости от соотношения с/ш (http://www.armstrong.ru/content2/com...iles/67442.pdf):
    Нажмите на изображение для увеличения. 

Название:	разборчивость от с-ш.png 
Просмотров:	1974 
Размер:	11.3 Кб 
ID:	299823
    Получается, что при соотношении С/Ш в 0 дБ можно даже еще понимать речь. Я это привожу для того, чтобы было понятно – в большинстве приложений отношение С/Ш больше 40 дБ – это уже достаточно. Пример: вы разговариваете с собеседником в обычном помещении, где типичный уровень фона – 30 дБ. Если собеседник находится на расстоянии в метре от вас, то его громкость будет на уровне 60 дБ. Отношение С/Ш будет всего 30 дБ. Отношение С/Ш в 60 дБ и более при записи с расстояния в метр – это уже требует студийной тишины звукозаписи и более дорогого микрофона.

    Можно ли серьезно снизить собственные эквивалентные акустические шумы дешевого электретного капсюля, не переделывая его внутренности и не добавляя механического оформления для достижения пространственной избирательности и акустического усиления? Думаю, что нет. То есть, наверное, можно подобрать оптимальный режим работы встроенного полевика выбором питающего напряжения и нагрузки, но считаю, что это позволит получить выигрыш в 1…2 дБ.

    Возможно, что на самом деле реальные шумы дешевых капсюлей могут оказаться существенно меньше указанных в паспорте (ведь в паспорте так и написано для S/N ratio: <, то есть, «менее»). Просто, указанные паспортные требования без труда могут быть выполнены даже не лучшими производителями, они легко проверяются без использования специальных заглушенных камер, и при этом они адекватны внешним акустическим помехам в большинстве условий применения. Поэтому я верю, что есть немалый шанс «нарваться» на удачную партию дешевых капсюлей с S/N ratio на 6…10 дБ лучше паспортных. Но это уже относится к удаче.

    Главный вывод, который я хотел донести вышеизложенным, это что исходное отношение С/Ш создаваемое микрофоном на своем выходе, не связано с предусилителем и не может быть им улучшено, поскольку это отношение большей частью формируется уже на затворе встроенного полевика, то есть, до ПУ. Тогда для чего же нужен предусилитель? Как и когда он может помочь?
    Его первая задача, как уже говорилось - это обеспечить уровень сигнала, достаточный для последующего комфортного прослушивания без необходимости «выкручивания» громкости на максимум.
    Вторая задача – это минимизировать ухудшение отношения С/Ш, пока сигнал от микрофона доходит до конечной точки (обычно АЦП). То есть, ПУ может помочь тем, у кого шумы получаются почему-то намного больше ожидаемых в соответствии с паспортными данными. Решению этого вопроса, данная тема и посвящается (конечно, одновременно решается и первая задача).
    Проблема ухудшения отношения С/Ш обычно возникает с дешевыми устройствами, когда микрофон имеет стандартное двухпроводное подключение к микрофонному входу (по большей части – даже неэкранированным кабелем) и одновременно по тому же проводу получает от него электрическое питание (так называемое фантомное питание).

    Предварительный ответ на вопрос, почему падает С/Ш, очевиден – с одной стороны, в канал прохождения сигнала проникают посторонние помехи, существенно превосходящие собственные шумы микрофона. С другой стороны, собственные шумы микрофонного входа гаджета также могут превосходить шумы с выхода микрофона. (Варианты, когда микрофон просто бракованный, или когда «слетели» драйвера на устройство оцифровки, не рассматриваются. Я о них упоминаю потому, что такое бывает, и это надо проверять.)

    Еще одной причиной возникновения дополнительных шумов и искажений может служить малый уровень полезного сигнала, настолько малый, что при его оцифровке электроникой гаджета, окажется задействовано малое количество разрядов. Это способно породить дополнительный более заметный специфический шум (и искажения). Для борьбы с этим видом шумов и искажений при оцифровке используются алгоритмы «дизеринга» (dithering) или «нойз шейпинга» (noise shaping). Их суть в том, что к сигналу добавляется шум (немного ухудшающий отношение с/ш), но делающий итоговый шум после оцифровки не коррелированным с сигналом, что важнее для восприятия. Роль этого шума в нашем случае можно считать минимальной по сравнению с другими, если будет задействовано 10 и более разрядов при оцифровке.

    Рассмотрим пути проникновения посторонних помех в канал прохождения сигнала от микрофона до входа АЦП гаджета и методы борьбы с ними на основе приведенного рисунка.
    Нажмите на изображение для увеличения. 

Название:	схема проникновения помех.png 
Просмотров:	4424 
Размер:	15.1 Кб 
ID:	299825
    Сначала оценим помеху на соединительный кабель (состоящий из общего и сигнального проводов). Помеха имеет преимущественно электрическую природу, её источник весьма высокоомный. Его можно рассматривать как генератор тока, величину которого можно оценить, вспомнив эксперимент, когда прикасаешься пинцетом к мегаомному входу осциллографа. Осциллограмма наведенного напряжения в некоторых помещениях иногда доходит до амплитуды в 20 В. Это значит, что наводимый ток может доходить до 20В/1Мом=20 мкА. Какое напряжение помех этот ток мог бы создать на незащищенном сигнальном проводе? Если Rвых достаточно велико (прямое подключение капсюля без ПУ), то почти весь наведенный ток пойдет в резистор Rs, и амплитуду наведенного помехового напряжения можно оценить сверху как 3кОм*20мкА=60 мВ. А сам сигнал для типового капсюля с чувствительностью 10 мВ/Па (-40 дБ) при громкости звука в 94 дБ (1 Па) будет составлять лишь 10 мВ с.к.з.. Явный перебор! К счастью, если гальванически не прикасаться к сигнальному проводу, то токовая наводка будет много меньше 20 мкА и распределится на оба провода (сигнальный и общий, за счет близкого их взаиморасположения). К тому же, многократно большую долю этого наведенного тока будет забирать на себя общий провод, поскольку он «сидит на земле», то есть, имеет гораздо меньшее сопротивление «на землю» (интересно, что у дешевых компьютерных микрофонов и гарнитур соединительные провода не только не экранированные, но даже не витая пара!). Тем не менее, ясно, что наводка на сигнальный провод является одной из самых опасных, поскольку она должна создавать напряжение помехи меньше собственных шумов капсюля (а они имеют величину не 10 мВ, а менее 5мкВ).
    Очевидно, что есть три пути борьбы с этой помехой. Первый – использование экранированного кабеля. Второй – использование предварительного усиления сигнала до подачи его в кабель (тогда относительный уровень наводки оказывается меньше в коэффициент усиления раз). И третий путь – это использование предусилителя с малым выходным сопротивлением Rвых, во много раз меньшим величины Rs. Тогда почти весь наведенный на сигнальный провод ток пойдет не в Rs, а в Rвых и создаст на нем многократно меньшее напряжение помехи.
    Теперь о токе, наведенном на общий провод. За счет наличия у последнего некоторого хоть и малого сопротивления Ro, на нем все-таки тоже возникает напряжение помехи. При этом наведенное на общем проводе напряжение помехи будет напрямую складываться с сигналом.
    Часто именно так возникают помехи, даже когда разные приборы передают сигналы между собой по экранированным проводам. Напряжения наводок на корпуса приборов вызывают протекание по соединяющим их экранам значительных помеховых токов и возникновение напряжения помех, Чтобы такого не происходило (наведенные токи не протекали по экранам сигнальных проводов), корпуса приборов гальванически соединяют между собой толстыми проводниками.

    Насколько опасна в нашем случае наводка на общий провод? Если используется неэкранированный кабель от дешевого китайского микрофона, то сопротивление его проводов составляет около 0.2 Ом/м. Таким образом, помеха, проникающая за счет наводки на общий провод длиной 1.5м, может быть оценена сверху величиной 20мкА*1.5м*0.2Ом/м=6мкВ. Это сравнимо с шумом микрофона. Конечно, это верхняя оценка. И, казалось бы, стоит поставить предусилитель с Ку от 10 и более, то данной помехой можно пренебречь, но… эта помеха – как правило, наводка с частотой сети и её гармоник. Даже будучи в 10 раз слабее по амплитуде, чем шум микрофона с относительно равномерным спектром, она будет хорошо видна при спектральных измерениях, да и слух её тоже почувствует. Так что для борьбы с ней также надо принимать меры. Две легкодоступных из них – это применение экранированного провода с малым погонным сопротивлением экрана и предварительное усиление сигнала, упомянутое выше. Их уже может оказаться достаточно. В тяжелых случаях придется отказываться от двухпроводной линии и использовать провод «две жилы в экране». При этом возможны два варианта его применения. Лучший из них – это использование дифференциальной линии связи. Он используется в высококачественной акустике, но требует дифференциального входа в гаджете, что в нашей задаче - уже перебор. Другой – это использование двух внутренних жил экранированной пары в качестве сигнального и общего проводов. А экран при этом должен соединяться с землей (и общим проводом) только с одного конца (в штекере), выполняя функцию одновременной защиты от наведения токов сразу и на общий провод, и на сигнальный (забирая весь наведенный ток на себя и замыкая на землю). Микрофон в этом случае желательно также обложить фольгой, соединенной только с экраном. Но, как сказал Миша из «Бриллиантовой руки», «…надеюсь, до этого не дойдет…».

    Теперь рассмотрим шумы и пульсации, проникающие в канал со стороны плохого фантомного источника питания. В некоторых случаях это самые серьезные помехи, особенно, когда выходное сопротивление микрофона очень высокое (стандартный капсюль без ПУ) – тогда эта помеха проникает в канал без ослабления. Очевидно, что бороться с ней можно двумя способами. Первый - использование ПУ с большим усилением, чтобы относительный уровень помехи стал меньше. Второй – это использование ПУ с малым выходным сопротивлением, намного меньшим, чем Rs. Тогда помеха из питания будет ослаблена в отношение Rвых/(Rвых+Rs)≈ Rвых/Rs раз (так называемое PSRR – Power Supply Ripple Rejection – ослабление проникновения пульсаций питания). Эти два способа хороши при совместном использовании. Если, например, перед подачей в кабель сигнал был усилен на 30 дБ, а благодаря малому выходному сопротивлению Rвых еще и удалось ослабить помехи на 30 дБ, то в итоге относительное влияние помехи из источника питания будет снижено на 60 дБ. Понятно, что такой же суммарный эффект происходит и в отношении рассмотренной выше наводки на сигнальный провод. Хочется верить, что если это будет достигнуто, можно будет не использовать экранированный кабель, а полностью сохранить «родной китайский» без перепайки штекера.

    Ну, и последний источник помех – это собственные, приведенные к микрофонному входу гааджета, шумы его внутренней схемы (входного усилителя+АЦП). Очевидно, что ослабить их влияние можно только предварительным усилением подаваемого на микрофонный вход сигнала, то есть, использованием ПУ. Здесь есть та же проблема, о которой говорилось выше. Если помеха не имеет выраженных спектральных компонент, то достаточно такого усиления, при котором усиленные шумы микрофона примерно в два…три раза превосходили бы собственные шумы микрофонного входа. А если в шумах микрофонного входа есть выраженные спектральные компоненты, то полностью перекрыть их шумами микрофона, возможно, и не удастся. Но тогда это уже трудноизлечимая болезнь гаджета.

    Итак, по отношению к главным источникам помех мы, кроме использования хорошего экранированного провода, имеем два важных схемотехнических метода борьбы с ними. Это предварительное усиление сигнала и использование предусилителя с малым выходным сопротивлением. Самый универсальный из них – это первый. Чем больше усиление Ку, тем меньше относительный вклад всех видов посторонних электрических помех. Тем больше уверенность, что в канал передачи не произойдет ухудшения отношения с/ш. Но до какой степени можно разгонять усиление? Да, при большом усилении Ку легче сохранить нижний (шумовой) порог диапазона громкости акустических сигналов микрофона. Но что произойдет с громкими звуками, особенно, когда напряжение питания предусилителя очень мало? Очевидно, что при неразумно большом Ку даже не очень громкие акустические сигналы приведут к искажениям выходного сигнала, в том числе, к его ограничению (клиппингу). Поэтому очень важно задействовать механизм снижения уровня проникающих помех с помощью снижения Rвых, поскольку это позволяет не завышать Ку.
    Получается, что для получения лучших результатов по ширине динамического диапазона, с одной стороны, надо определить минимальный допустимый Ку предусилителя, при котором еще не ухудшается нижний предел динамического диапазона из-за роста помех, а с другой - желательно добиться, чтобы ПУ был способен при малом напряжении фантомного питания выдавать максимально возможный неискаженный выходной сигнал. Тогда будет максимизирован верхний порог динамического диапазона.
    А если еще и выходное сопротивление предусилителя мало, то, возможно, удастся обойтись без дорогого экранированного кабеля штатным китайским даже без перепайки штекера. Для примера, телефонные линии имеют длину иногда больше километра, но при этом их проводка в домах делается даже не витой парой, а телефонной «лапшой», да и сопротивление источников сигналов в линию не так уж мало - 600 Ом. Так что надежда есть, и если такое получится, то это будет приятный бонус.

    Ну, теперь можно приступить к делу. Существует много хороших схем ПУ, решающих задачу улучшения качества записи с дешевого электретного микрофона. Но они, как правило, используют дополнительный собственный источник питания (внешний или встроенная батарейка) и выполнены в виде отдельного блока межу микрофоном и гаджетом с трехпроводным подсоединением микрофона. Здесь же ставится другая задача – сделать предусилитель, встраиваемый в микрофон так, чтобы последний по-прежнему присоединялся к микрофонному входу стандартным способом (штекером по двухпроводной линии) и питался от него. И чтобы он сохранял высокие характеристики при работе от низковольтного фантомного питания современных гаджетов… При этих требованиях круг уже известных схем, претендующих на решение поставленной задачи, сужается до трех…четырех базовых вариантов.
    Первый из них – это схема на одном транзисторе (http://radiokot.ru/circuit/audio/amplifier/40/), буквально заполнившая Интернет:
    Нажмите на изображение для увеличения. 

Название:	однотранзистоный ПУ.png 
Просмотров:	3671 
Размер:	3.6 Кб 
ID:	299826
    Есть её модификация, с добавлением третьего резистора, уменьшающего искажения ценой снижения усиления: https://www.youtube.com/watch?v=k-ZwB7xpKVk , https://www.youtube.com/watch?v=BLa6YhdoO2k
    Мне кажется, что здесь была применена оригинальная идея. Фактически, будучи простейшей схемой, она содержит эффектную отрицательную обратную связь (ООС).
    Данную схему можно было бы нарисовать в стандартном виде, где резистор ООС занимает свое «законное» положение. Но благодаря известному в теории цепей правилу эквивалентной замены схемы соединения резисторов «треугольником» на схему соединения «звездой» (при соответствующем пересчете номиналов),
    Нажмите на изображение для увеличения. 

Название:	треугольник-звезда.png 
Просмотров:	2252 
Размер:	8.7 Кб 
ID:	299827
    мы получаем эквивалентную схему, где резистор обратной связи имеет другое, в некотором смысле, более удобное расположение. В этом втором варианте резистор Rоос имеет довольно малое сопротивление и не подключен ко входу, а фактически «сидит на земле»:
    Нажмите на изображение для увеличения. 

Название:	однотранз схема+.png 
Просмотров:	2568 
Размер:	8.6 Кб 
ID:	299828
    В той схеме, которую я собираюсь предложить, это также используется.

    Замечу, что однотранзисторная схема, несмотря на простоту, дает достаточно хорошие результаты при пятивольтовом фантомном питании. Но при снижении питания до 2.5 В схема резко ухудшает свои характеристики, что и будет видно в дальнейших сравнениях.


    Второй вариант низковольтного фантомного предусилителя – двухтранзисторный (авторство схемы я не смог установить):
    Нажмите на изображение для увеличения. 

Название:	двухтранзисторная схема ПУ.PNG 
Просмотров:	3513 
Размер:	15.9 Кб 
ID:	299829
    и его упрощенный вариант (http://radiokot.ru/circuit/audio/amplifier/40/):
    Нажмите на изображение для увеличения. 

Название:	двухтранзисторный ПУ упрощенный.png 
Просмотров:	2847 
Размер:	5.1 Кб 
ID:	299830
    Этот вариант схемы известен давно, но менее популярен в Интернете, чем однотранзисторный. Он также хорошо работает только при пятивольтовом фантомном питании. Вот его-то успешно доработал Сухов, предложив заменить выходной кремниевый транзистор на германиевый. Это позволило снизить напряжение фантомного питания (рисунок взят из поста Сухова):
    Нажмите на изображение для увеличения. 

Название:	схема Сухова SiGeSRPP.png 
Просмотров:	3827 
Размер:	6.9 Кб 
ID:	299831
    После публикации Сухова по предложенному варианту ПУ, в спор с ним вступили некто user57 и hectorsky, которые резонно заявили, что использование старого германиевого транзистора в наше время является анахронизмом, и предложили доработку двухтранзисторной схемы, с большим количеством деталей, которая не использует германиевый транзистор, но имеет (по расчетам авторов) сравнимые характеристики со схемой Сухова:
    Нажмите на изображение для увеличения. 

Название:	схема SiSi.png 
Просмотров:	3923 
Размер:	4.5 Кб 
ID:	299832
    Я не стал проверять данный вариант, поскольку он по параметрам, приведенным самими авторами, не лучше схемы Сухова, и, главное, потому, что уже родилась новая схема (и её вариации) с существенно превосходящими параметрами при низковольтном питании.

    Об этой новой схеме пойдет речь ниже.

    Анализ предыдущих схем показал, что при столь малых напряжениях питания не удастся получить заметного улучшения параметров (по искажениям, выходному сопротивлению, максимальному выходному сигналу) без использования отрицательной обратной связи (ООС), как это давно применяется в УНЧ. Стало также ясно, что в двухкаскадном варианте схемы не удастся получить запас по усилению, который с помощью ООС можно было бы трансформировать в малые искажения и малое выходное сопротивление (возможно, это не удалось только мне).
    А вот трехкаскадная схема уже обладает более чем достаточным усилением и удобно охватывается разными вариантами ООС. Увы, заводить в трехкаскадный усилитель отрицательную обратную связь рискованно – уже могут выполниться амплитудно-фазовые условия возбуждения, и схема будет неустойчивой в работе. Облегчает ситуацию то обстоятельство, что нам надо получить приличное усиление (20дБ и больше), а в этом случае уже можно попытаться сохранить устойчивость определенными схемотехническими приемами.
    Вначале были рассмотрены две базовые архитектуры трехкаскадных усилителей с ООС, превращающей обычный усилитель в трансимпедансный:
    Нажмите на изображение для увеличения. 

Название:	базовая схема с ООС nnn.png 
Просмотров:	2668 
Размер:	3.9 Кб 
ID:	299833 Нажмите на изображение для увеличения. 

Название:	базовая схема с ООС npn.png 
Просмотров:	2648 
Размер:	4.1 Кб 
ID:	299834
    Первый вариант хорош тем, что использует транзисторы одной проводимости, и напряжения на коллекторах первых двух из них равны напряжениям база-эмиттер, то есть, транзисторы работают в оптимальном, далеком от насыщения режиме. Во втором варианте напряжения коллектор–эмиттер двух первых транзисторов составляют менее 200 мВ. Этого уже мало, но их коллекторные токи также малы, поэтому это ещё не режим насыщения (режим насыщения для таких токов, наверное, наступает при Uкэ порядка 50…100 мВ, но, увы, при таких напряжениях Uкэ, у транзисторов падает β). Тем не менее, симулирование их работы не вызвало проблем ни в Микрокапе 11, ни в Мультисиме 14 (но все-таки крайне желательна реальная проверка).
    Это только базовые схемы, они не обладают достаточной устойчивостью при подключении емкостной нагрузки на выход или вход (возникают значительные всплески на АЧХ, говорящие о возможном приближении к генерации). А ведь работать придется на длинный кабель с погонной емкостью иногда более 200 пФ/м. На выходе электретного капсюля также иногда бывает напаян конденсатор для шунтирования его выхода по высокой частоте (борьба с влиянием радиопомех).
    Словом, для обеспечения устойчивой работы при широкой возможной вариации подключаемых нагрузок, схемы требуют «доводки». Вот тут оказалось, что второй вариант может быть легче модифицирован (опять же, возможно, я просто не додумался). Для наглядного описания этапов, которые я прошел от базовой схемы до финального очень стабильного варианта со специально заваленной сверху АЧХ (при большом усилении желательно обрезать частоты, на которых нет полезного сигнала, а шумы есть), привожу этот процесс в виде комикса:

    Последний раз редактировалось semimat; 28.08.2017 в 04:15.

  2. #241
    Завсегдатай
    Регистрация
    21.01.2004
    Адрес
    Москва
    Возраст
    67
    Сообщений
    3,607

    По умолчанию Re: Предусилители электретных микрофонов c низковольтным фантомным питанием от микрофонных входов соврем

    Цитата Сообщение от sounds great Посмотреть сообщение
    В первую очередь, хотелось бы получить минимальные шумы.
    Действенным способом уменьшения шумов является параллельное включение капсюлей.
    Каждое удвоение числа капсюлей приводит к улучшению с/ш на 3 дБ.
    Я включал до 8 параллельно, результат радует.
    Если ставить капсюли вплотную, ЧХ практически не страдает, наоборот, подъем на ВЧ проявляется не так сильно, как для одиночного капсюля.
    При этом главное - вывести ПТ капсюля на режим стабилизации тока, обычно 250 или 500 мкА.
    И применение ОУ, пусть даже самого малошумящего, не способ получения самого малого уровня шума. Схемы на рассыпных транзисторах здесь имеют преимущество.

  3. #242

    По умолчанию Re: Предусилители электретных микрофонов c низковольтным фантомным питанием от микрофонных входов соврем

    Цитата Сообщение от minzurkamax Посмотреть сообщение
    А можно заменить OPA 172 на что нибудь из того, что есть в ЧИПДИП? В Минске не такой уж и выбор купить детали.
    Можно, конечно. Выбирайте подходящий по цене из их ассортимента по критерию самого низкого шума.

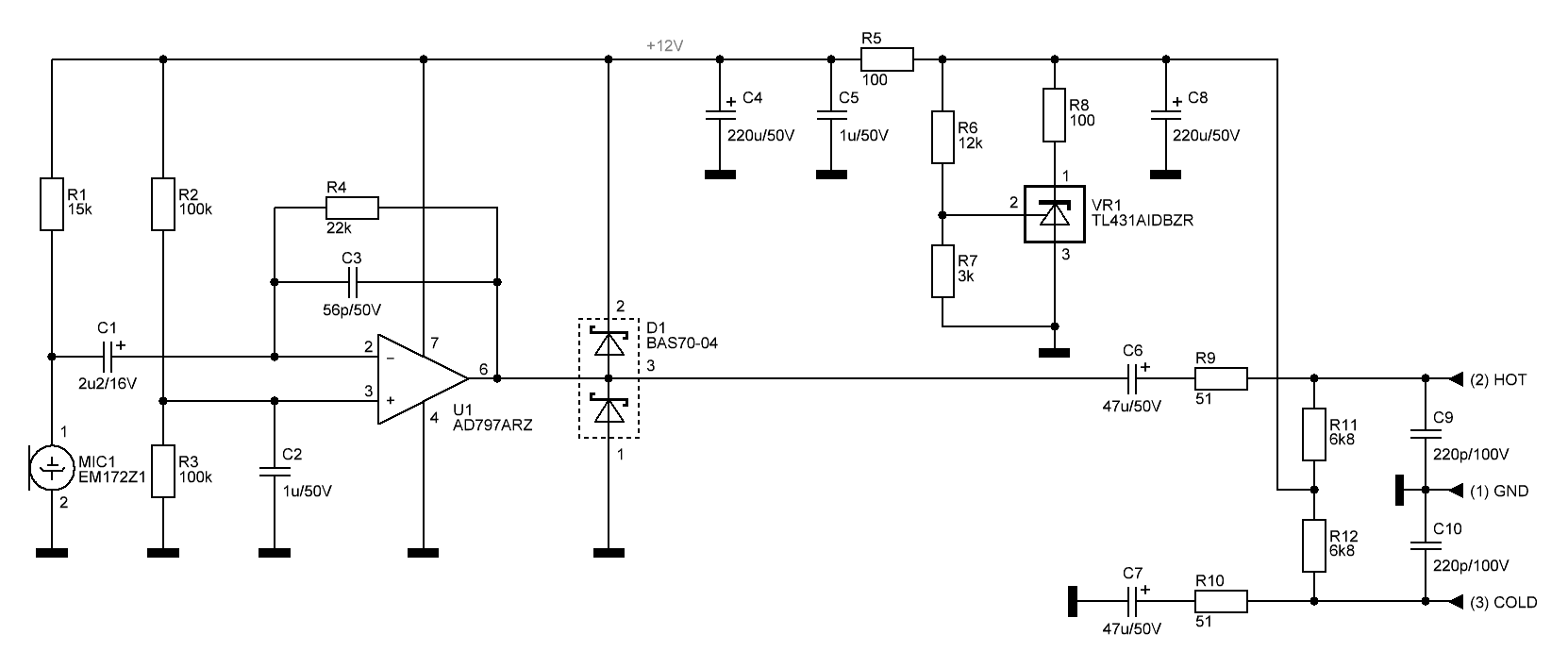
    Обобщив все мысли, можно сделать так:
    Нажмите на изображение для увеличения. 

Название:	Vegalab_AD797.png 
Просмотров:	340 
Размер:	46.2 Кб 
ID:	362594
    Какой именно будет ОУ не принципиально важно, лишь бы у него был Rail-to-Rail выход и он попадал в диапазон питания.

    Цитата Сообщение от sounds great Посмотреть сообщение
    Если капсуль пожирней поставить, например, Primo EM204N за счет большей диафрагмы звук станет лучше?
    Увеличится чувствительность. (Номиналы схемы надо будет пересчитывать) А "лучше" это как? В плане шумов предугадать сложно, мы же не знаем какой FET (или IC) внутри него установлены.

    Цитата Сообщение от sounds great Посмотреть сообщение
    В первую очередь, хотелось бы получить минимальные шумы.
    Для записи речи они будут на приемлемом уровне. Так или иначе вы же звук будете обрабатывать.

  4. #243
    Старый знакомый
    Автор темы
    Аватар для semimat
    Регистрация
    06.03.2014
    Адрес
    Москва
    Сообщений
    856

    По умолчанию Re: Предусилители электретных микрофонов c низковольтным фантомным питанием от микрофонных входов соврем

    Хочется предостеречь от использования AD797 в данном применении. Да, у неё очень маленькие шумы напряжения, менее 1 нВ/Гц^0,5. Но зато достаточно большие токовые шумы 2 pA/Гц^0,5. Она оптимизирована для работы с низкоомными источниками сигналов - менее 1 кОм. В данном случае сопротивление источника сигнала - это параллельно соединенные резисторы R1=15 кОм и R4=22 кОм, то есть, около 9 кОм. При входном шумовом токе 2 pA/Гц^0,5 на этих резисторах возникнет шумовое напряжение 2х9=18 нВ/Гц^0,5. Это многовато. К тому же она потребляет ток 8,2 мА (до 10,5 мА), а это слишком много для фантомного питания (норма потребления тока от фантомного питания - не более 3,5 мА, хотя можно и немного больше, но 8,2 мА сама данная схема просто не сможет выдать).
    Я рекомендую операционник OPA184 (исправление). У него токовый шум 0,4 pA/Гц^0,5, то есть, создаваемый током шум будет 0,4х9=3,6 нВ/Гц^0,5. К нему добавится шум напряжения 3,9 нВ/Гц^0,5, в результате общий шум будет примерно 5,3 нВ/Гц^0,5. Потребление OPA184 - менее 1,45 мА. И стОит этот операционник 230 рублей против 480 рублей для AD797. Но наверное можно подобрать и еще более дешевый операционник.
    P.S. Надо помнить, что сами резисторы R1 и R4 дают свой вклад в шумы на уровне 12 нВ/Гц^0,5. Если шумы от операционника составляют менее половины от шумов резисторов, то вклад операционника в общие шумы становится незначительным.
    Последний раз редактировалось semimat; 21.01.2020 в 23:23.

  5. #244

    По умолчанию Re: Предусилители электретных микрофонов c низковольтным фантомным питанием от микрофонных входов соврем

    Цитата Сообщение от semimat Посмотреть сообщение
    предостеречь от использования AD797
    Вот это поворот-) Уже заказал. Сейчас закажу еще OPA184. Схему под неё надо пересчитывать?
    ВОт это она https://www.chipdip.ru/catalog/ic-op...-amps?gq=op184 OP184, то же самое что и OPA184?

    semimat, не могли бы вы оценить транзисторную схему по шумам? Последняя из поста #229
    И проконсультировать по транзисторам-) в ней установлены BC559 и BC549. Вместо них купил BC860C и BC850C, они не хуже? Видел на форуме сообщение, что вроде это как то же самое, только в смд корпусе.
    Спасибо!
    Последний раз редактировалось sounds great; 21.01.2020 в 10:20.

  6. #245
    Завсегдатай
    Регистрация
    21.01.2004
    Адрес
    Москва
    Возраст
    67
    Сообщений
    3,607

    По умолчанию Re: Предусилители электретных микрофонов c низковольтным фантомным питанием от микрофонных входов соврем

    Цитата Сообщение от sounds great Посмотреть сообщение
    не могли бы вы оценить транзисторную схему по шумам? Последняя из поста #229
    Сама схема с закороченным входом имеет приведенное ко входу напряжение шума ок. 2,5 мкВ.
    С учетом внутреннего сопротивления источника сигнала ок. 3 мкВ.
    Если капсюль имеет чувствительность -40 дБ, то отношение с/ш при 1 Па будет 70 дБ (невзвешенное).
    Ничего особо выдающегося.
    Мне не нравится режим работы Q1, у него при указанных на схеме номиналах ток коллектора 30 мкА. Маловато будет.
    Моделировалось в LTSpice.
    Про транзисторы правильно сказали. То же самое, что ВС559 и ВС549, только в смд.

  7. #246

    По умолчанию Re: Предусилители электретных микрофонов c низковольтным фантомным питанием от микрофонных входов соврем

    Гоша, спасибо! Через пару дней дожны прийти детали, поробую собрать, посмотреть, что получится на практике.

    Цитата Сообщение от Гоша Посмотреть сообщение
    Ничего особо выдающегося.
    Может у вас в запасе есть схема, которая более тщательна спроектирована? Готов попробовать собрать-) Или смысла нет, все равно шум капсуля все забьет?

  8. #247

    По умолчанию Re: Предусилители электретных микрофонов c низковольтным фантомным питанием от микрофонных входов соврем

    Цитата Сообщение от semimat Посмотреть сообщение
    Хочется предостеречь от использования AD797 в данном применении. Да, у неё очень маленькие шумы напряжения, менее 1 нВ/Гц^0,5. Но зато достаточно большие токовые шумы 2 pA/Гц^0,5. Она оптимизирована для работы с низкоомными источниками сигналов - менее 1 кОм. В данном случае сопротивление источника сигнала - это параллельно соединенные резисторы R1=15 кОм и R4=22 кОм, то есть, около 9 кОм.
    Если честно, то не понял как получилось 9кОм. Импеданс по входу определит капсюль. В данном конкретном случае - 1,5кОм.

    Вангую, что отношение сигнал/шум приведенного мной усилителя будет никак не хуже 80дБ капсюля, и все упрется именно в него (это к слову о чудесах и их отсутствии).
    Последний раз редактировалось Дмитрий Косачев; 21.01.2020 в 13:50.

  9. #248
    Завсегдатай
    Регистрация
    21.01.2004
    Адрес
    Москва
    Возраст
    67
    Сообщений
    3,607

    По умолчанию Re: Предусилители электретных микрофонов c низковольтным фантомным питанием от микрофонных входов соврем

    Цитата Сообщение от sounds great Посмотреть сообщение
    Может у вас в запасе есть схема, которая более тщательна спроектирована?
    Обязательно нужно фантомное питание?
    Я предпочитаю питаться от Li-Ion аккумулятора, и есть схема, которую применяю. У нее шум ок. 0,5 мкВ. Чуть похуже с искажениями, но все в пределах нормы.

  10. #249

    По умолчанию Re: Предусилители электретных микрофонов c низковольтным фантомным питанием от микрофонных входов соврем

    Цитата Сообщение от Гоша Посмотреть сообщение
    Обязательно нужно фантомное питание?
    Пока просто из интереса, хочу рассмотреть варианты и собрать, чтобы получилось по качеству лучше, чем недорогие микрофоны или петлички. Дополнительное питание не страшно, потом же можно сообща-) переделать под фантомное, по примеру схемы Дмитрия или по потреблению не получится?
    Если коротко, чем больше вариантов, тем лучше. Вдруг у коллективного разума родятся идеи-)
    Последний раз редактировалось sounds great; 21.01.2020 в 14:34.

  11. #250
    Завсегдатай
    Регистрация
    21.01.2004
    Адрес
    Москва
    Возраст
    67
    Сообщений
    3,607

    По умолчанию Re: Предусилители электретных микрофонов c низковольтным фантомным питанием от микрофонных входов соврем

    Цитата Сообщение от sounds great Посмотреть сообщение
    чем больше вариантов, тем лучше.
    Ну так схема примитивная.
    Потребляет 1,5 мА, переделать на фантомное питание можно.
    Диод D1 для зарядки батареи через XLR без разборки микрофона.
    R8 подобрать под конкретный капсюль.
    Есть еще малошумная схема, но она без дифф. выхода.
    Миниатюры Миниатюры Нажмите на изображение для увеличения. 

Название:	Mic_pre_diff_out.png 
Просмотров:	294 
Размер:	44.7 Кб 
ID:	362658  

  12. #251
    Частый гость Аватар для minzurkamax
    Регистрация
    12.09.2013
    Адрес
    Минск
    Сообщений
    205

    По умолчанию Re: Предусилители электретных микрофонов c низковольтным фантомным питанием от микрофонных входов соврем

    Нажмите на изображение для увеличения. 

Название:	Захват-2.jpg 
Просмотров:	301 
Размер:	90.2 Кб 
ID:	362659
    Нажмите на изображение для увеличения. 

Название:	Захват-3.jpg 
Просмотров:	233 
Размер:	139.4 Кб 
ID:	362660
    Попробовал программу)

  13. #252

    По умолчанию Re: Предусилители электретных микрофонов c низковольтным фантомным питанием от микрофонных входов соврем

    Цитата Сообщение от minzurkamax Посмотреть сообщение
    Попробовал программу)
    В вашей схеме ошибка - С6 подключен неверно.
    Компоновка - Адъ и Израиль.

  14. #253
    Частый гость Аватар для minzurkamax
    Регистрация
    12.09.2013
    Адрес
    Минск
    Сообщений
    205

    По умолчанию Re: Предусилители электретных микрофонов c низковольтным фантомным питанием от микрофонных входов соврем

    Дмитрий Косачев, Подправил вашу схему)
    Нажмите на изображение для увеличения. 

Название:	Захват-1.jpg 
Просмотров:	220 
Размер:	86.3 Кб 
ID:	362666
    Компановка, да жэсть выходит)
    12V на капсуль много наверное?
    Вот ссылка на схему в Diptrace может кто лучше скомпанует)
    http://wdfiles.ru/6o4n
    Последний раз редактировалось minzurkamax; 21.01.2020 в 15:50.

  15. #254

    По умолчанию Re: Предусилители электретных микрофонов c низковольтным фантомным питанием от микрофонных входов соврем

    Цитата Сообщение от minzurkamax Посмотреть сообщение
    Подправил вашу схему)
    Подправил до полной неработоспособности, надо заметить.
    С6 к средней точке D1 надо подключить.

    Цитата Сообщение от minzurkamax Посмотреть сообщение
    12V на капсуль много наверное?
    А там и не 12В, а 3В, как по даташиту.

    Цитата Сообщение от minzurkamax Посмотреть сообщение
    Компановка, да жэсть выходит)
    С корпусом надо для начала определиться. Это все хозяйство нужно экранировать.

  16. #255
    Старый знакомый
    Автор темы
    Аватар для semimat
    Регистрация
    06.03.2014
    Адрес
    Москва
    Сообщений
    856

    По умолчанию Re: Предусилители электретных микрофонов c низковольтным фантомным питанием от микрофонных входов соврем

    Цитата Сообщение от sounds great Посмотреть сообщение
    Вот это поворот-) Уже заказал. Сейчас закажу еще OPA184. Схему под неё надо пересчитывать?
    ВОт это она https://www.chipdip.ru/catalog/ic-op...-amps?gq=op184 OP184, то же самое что и OPA184?

    semimat, не могли бы вы оценить транзисторную схему по шумам? Последняя из поста #229
    И проконсультировать по транзисторам-) в ней установлены BC559 и BC549. Вместо них купил BC860C и BC850C, они не хуже? Видел на форуме сообщение, что вроде это как то же самое, только в смд корпусе.
    Спасибо!
    Я просто опечатался. Я имел в виду именно OP184, которую ты указал в ссылке (я там в своем посте поправил название).
    Теперь про шумы и транзисторы.
    Шумы самогО микрофонного капсюля со встроенным полевиком практически при любом раскладе будут больше шумов предусилителя. Например, продаваемая на китайских рынках плата с капсюлем и микросхемой MAX9814, про которую есть хорошие отзывы от пользователей, имеет входные шумы 30 нВ/Гц^0,5 (по даташиту на MAX9814, и она специально разработана для работы с электретными капсюлями!). А там на плате капсюль включен стандартно, с сопротивлением нагрузки 2,2 кОм. Если нагрузка капсюля - не 2,2 кОм, а 10 кОм и более, то тем более образуется "перевес" шумов капсюля над входными шумами преда. Но здесь лучше получить советы от Гоши - он, пожалуй, корректней отмоделирует шумы схемы. Спасибо ему, что он подключился. Я, кстати, согласен с ним, что на дискретных элементах ("рассыпухе") можно собрать менее шумящий пред и при этом дешевле. Но если ты уже пошел по пути покупки микросхемы, то это тоже отлично (но дороже). Повторю - при правильной сборке всё будет определяться не шумами преда, а собственными шумами капсюля. Это для электромагнитных микрофонов нужны сверхмалошумящие предусилители.

    ---------- Сообщение добавлено 01:20 ---------- Предыдущее сообщение было 00:30 ----------

    Цитата Сообщение от Дмитрий Косачев Посмотреть сообщение
    Если честно, то не понял как получилось 9кОм. Импеданс по входу определит капсюль. В данном конкретном случае - 1,5кОм.

    Вангую, что отношение сигнал/шум приведенного мной усилителя будет никак не хуже 80дБ капсюля, и все упрется именно в него (это к слову о чудесах и их отсутствии).
    Ты прав в случае, если предположить, что будут использованы дорогие капсюли, у которых вместо встроенного полевика внутри стоИт некая микросхема, представляющая собой специальный усилитель. Тогда выходное сопротивление может оказаться и маленьким. Но такое не гарантировано.
    Я выразил свое опасение с позиции, что в используемом капсюле будет стандартно стоять полевик по схеме ОИ с открытым стоком. Выходное сопротивление такого капсюля в даташитах указывается при типовом включении на нагрузочное сопротивление 2,2 кОм, причем, с учетом этого резистора. Если бы выходное сопротивление стока полевика было большИм (несколько десятков килоом), то выходное сопротивление капсюля при типовом включении было бы практически равно 2,2 кОм. Но выходное сопротивление стока капсюля сильно зависит от напряжения на стоке. При напряжениях на стоке в единицы Вольт, выходное сопротивление стока может составлять несколько десятков килоом. А при напряжениях менее Вольта оно может опуститься до нескольких килоом. Для типового включения капсюля имеет место как раз этот случай. Поэтому итоговое выходное сопротивление, равное параллельному соединению нагрузочного резистора 2,2 кОм и выходного сопротивления стока, при малом напряжении на капсюле (стоке) может оказаться меньше 2,2 кОм, что и отражается в даташите, например, как для капсюля JLI-61A.
    Нажмите на изображение для увеличения. 

Название:	JLI-61A.png 
Просмотров:	202 
Размер:	25.8 Кб 
ID:	362706
    Если же капсюль включен в схему так, что на нем напряжение составляет несколько вольт, то его собственное сопротивление (без учета резистора нагрузки) будет очень большим. В этом можно убедиться, подав на капсюль регулируемое напряжение и контролируя ток стока капсюля. Можно увидеть, что при росте напряжения от нуля до примерно полувольта, ток капсюля быстро растет и дорастает до величины примерно 200... 300 мкА. Если еще "поддать" напряжение, то рост тока резко замедлится. А уж при изменении напряжения на капсюле от двух вольт до десяти, ток увеличится еще примерно лишь на 100 мкА. И получается выходное сопротивление чисто капсюля на таких напряжениях составляет до 80 кОм (8Вольт/100мкА). Я почти уверен, что и в самых дорогих капсюлях поведение тока потребления от напряжения на капсюле примерно такое же. Иначе не указывали бы диапазон допустимых питаний от 1,5 до 10 Вольт. Это, конечно, грубая оценка выходного сопротивления по постоянному току. По переменному току выходное сопротивление из-за эффекта Миллера будет, конечно, меньше, но всё равно составит около десятка килоом (сильно зависит от многих факторов).
    Из этих соображений я и высказал опасение, что если при подключении капсюля, напряжение на нем окажется больше вольта, его выходное сопротивление будет большим. Шумы при этом я оценил исходя из худшего случая, когда выходное сопротивление стока самого капсюля окажется условно бесконечным.
    Я не против приведенной тобой схемы - она очень хороша. Просто дорогой "прожорливый" AD797 в ней не оправдан и, возможно даже, не пройдет по току при указанных номиналах резисторов.
    Последний раз редактировалось semimat; 22.01.2020 в 01:36.

  17. #256
    Частый гость Аватар для minzurkamax
    Регистрация
    12.09.2013
    Адрес
    Минск
    Сообщений
    205

    По умолчанию Re: Предусилители электретных микрофонов c низковольтным фантомным питанием от микрофонных входов соврем

    Цитата Сообщение от Дмитрий Косачев Посмотреть сообщение
    Подправил до полной неработоспособности, надо заметить.
    Нажмите на изображение для увеличения. 

Название:	14d1c504ec64d171b7e048d547fa4c80.jpg 
Просмотров:	205 
Размер:	43.9 Кб 
ID:	362712
    Нажмите на изображение для увеличения. 

Название:	Захват-1.jpg 
Просмотров:	205 
Размер:	96.2 Кб 
ID:	362713
    Мне надо уместить на плату 15 на 55мм.
    Это возможно?

  18. #257
    Завсегдатай Аватар для fakel
    Регистрация
    30.11.2007
    Адрес
    Оренбург
    Возраст
    42
    Сообщений
    11,273

    По умолчанию Re: Предусилители электретных микрофонов c низковольтным фантомным питанием от микрофонных входов соврем

    Предлагаю альтернативный способ борьбы с ЗЧ-наводками на микрофонный провод - перенос сигнала микрофона на ВЧ (сотня-другая кГц) с помощью маломощного ВЧ генератора, работающего от фантомоного питания и работы микрофона в режиме управляемоо сопротивления (при напряжении сток-исток до сотни-другой мВ jfet ведет себя как управляемый резистор). АМ колебание, поступающее с микрофона, будет детектировать тот же генератор, который питает капсюль, в режиме сигхронного детектора. По закону сохранения энергии колебание сопротивления микрофона вызовет такие же колебания потребленяемого тока от генератора, т.е. фантомное питание окажется промодулировано НЧ-составляющей, что и требуется. Сам генератор включается в разрыв - между гнездом гаджета и штеккером гарнитуры. Выход генератора для подключения делается симметриным отн общего провода во избежание ВЧ-наводок от неэканированного микрофонного провода на стороннюю аппаратуру

  19. #258
    Завсегдатай
    Регистрация
    21.01.2004
    Адрес
    Москва
    Возраст
    67
    Сообщений
    3,607

    По умолчанию Re: Предусилители электретных микрофонов c низковольтным фантомным питанием от микрофонных входов соврем

    Цитата Сообщение от semimat Посмотреть сообщение
    Повторю - при правильной сборке всё будет определяться не шумами преда, а собственными шумами капсюля.
    Ну, можно и так сказать.
    Но не совсем так.
    Здесь много подводных камней, на которые легко напороться и сильно удивиться результату.
    Первый камень в том, что производители капсюлей указывают отношение с/ш взвешенное по кривой МЭК А. Если производить измерение шума без взвешивающего фильтра, то отношение с/ш будет существенно, от 9 до 12 дБ, хуже.
    Второй камень - с/ш указывается для 1 Па звукового давления, следовательно, собственный шум микрофона в вольтах зависит от чувствительности микрофона.
    Например, для очень хорошего капсюля Примо с/ш взвешенный по МЭК А нормируется 74 дБ. Невзвешенное с/ш будет уже 64 дБ. При чувствительности капсюля -40 дБ при 1 Па выходной сигнал на 1 кГц будет 10 мВ, а шумовой - 6,4 мкВ. Это соответствует спектральной плотности шума 44 нВ/Гц^0,5.
    Естественно, что применяя усилитель с такой же спектральной плотностью шума получим ухудшение с/ш на 3 дБ, что вряд-ли будет слишком заметно на слух.
    И в этом случае ОУ, даже не самые малошумящие, дадут хороший результат.
    Другое дело, когда капсюль имеет чувствительность -60 дБ (эти капсюли, как правило, имеют расширенный по звуковому давлению динамический диапазон, позволяют без искажений преобразовывать более громкие звуки). В этом случае, при том же с/ш капсюля, плотность шума капсюля будет уже 4,4 нВ/Гц^0,5. Типовый "малошумящий" ОУ имеет спектральную плотность шума около 7 нВ/Гц^0,5 и вклад его шумов в результат будет весьма существенным.
    В общем и целом можно сказать, что если спектральные плотности шума капсюля и приведенная ко входу
    спектральная плотность шумов усилителя одинаковы, то общее отношение с/ш ухудшается в SQRT(2), т.е на 3 дБ. Естественно, чем меньше шум усилителя, тем менее он будет заметен на фоне шума капсюля.
    Третий подводный камень в том, что даже идеальный капсюль шумит вследствие Броуновского движения молекул воздуха. Поэтому шумы капсюля, измеренные даже в герметично закрытой и полностью изолированной от посторонних звуков камере, никогда не будут нулевыми. Счастье в том, что Броуновский шум малозаметен относительно шума Больцмановского, теплового. Но при измерениях он вносит существенный вклад в общее напряжение шума.
    И еще надо помнить, что шумы складываются не алгебраически, а геометрически, т.е. по формуле Un sum = SQRT(Un1^2 + Un2^2 + ... + Unm^2).

    ---------- Сообщение добавлено 14:08 ---------- Предыдущее сообщение было 14:00 ----------

    Цитата Сообщение от fakel Посмотреть сообщение
    По закону сохранения энергии колебание сопротивления микрофона вызовет такие же колебания потребленяемого тока от генератора, т.е. фантомное питание окажется промодулировано НЧ-составляющей, что и требуется.
    Ну то есть среднее значение тока в соединительной линии все равно будет в звуковом диапазоне.

  20. #259

    По умолчанию Re: Предусилители электретных микрофонов c низковольтным фантомным питанием от микрофонных входов соврем

    Цитата Сообщение от semimat Посмотреть сообщение
    Просто дорогой "прожорливый" AD797 в ней не оправдан и, возможно даже, не пройдет по току при указанных номиналах резисторов.
    Соглашусь, на ток я не обращал внимания. Насколько помню, фантомное питание должно обеспечивать напряжение 48±4В с током до 15мА.
    Если уточнить критерии отбора ОУ к приведенной мной схеме, то, пожалуй, выделю следующие:
    - 1 канал;
    - низкий шум, < 3нВ/√Гц;
    - ток, < 5мА;
    - Rail-to-Rail выход;
    - интервал питания, > 12В.
    Если добавить критерий цены, то можно остановиться на AD8675 (Analog Devices) или OPA209 (Texas Instruments).
    Ну а если надо просто супер дешево, то собирать на дискретных элементах, безусловно.

  21. #260
    Завсегдатай Аватар для fakel
    Регистрация
    30.11.2007
    Адрес
    Оренбург
    Возраст
    42
    Сообщений
    11,273

    По умолчанию Re: Предусилители электретных микрофонов c низковольтным фантомным питанием от микрофонных входов соврем

    Цитата Сообщение от Гоша Посмотреть сообщение
    Ну то есть среднее значение тока в соединительной линии все равно будет в звуковом диапазоне.
    в короткой линии от генератора до гаджета - да
    в длинной линии от генератора до микрофона - нет

Страница 13 из 32 Первая ... 3111213141523 ... Последняя

Социальные закладки

Социальные закладки

Ваши права

  • Вы не можете создавать новые темы
  • Вы не можете отвечать в темах
  • Вы не можете прикреплять вложения
  • Вы не можете редактировать свои сообщения
  •