Страница 12 из 32 Первая ... 2101112131422 ... Последняя
Показано с 221 по 240 из 623

Тема: Предусилители электретных микрофонов c низковольтным фантомным питанием от микрофонных входов соврем

  1. #1 Показать/скрыть первое сообщение.
    Старый знакомый
    Автор темы
    Аватар для semimat
    Регистрация
    06.03.2014
    Адрес
    Москва
    Сообщений
    856

    По умолчанию Предусилители электретных микрофонов c низковольтным фантомным питанием от микрофонных входов соврем

    Обсуждается проблема повышения качества работы дешевых электретных микрофонов путем их схемотехнической доработки. Предлагается схема предусилителя с питанием от микрофонного входа современных гаджетов (эти входы оснащены встроенным низковольтным фантомным источником, обычно: 2.5В, 3кОм). Схема имеет стандартное двухпроводное подключение к микрофонному входу, использует самые доступные радиокомпоненты и обладает при этом достаточно высокими характеристиками по сравнению с популярными аналогами.
    Схема содержит только один относительно большой элемент – конденсатор емкостью 47…100 мкФ на напряжение от 3.3 В. При использовании smd-компонентов предусилитель можно уместить непосредственно в корпусе многих продаваемых дешевых моделей микрофонов.

    Создать эту тему меня подвиг интересный пост в блоге Николая Сухова на сайте IXBT.COM:
    http://www.ixbt.com/live/nikolay-suh...diofila_2.html
    Читать сам пост, комментарии к нему и смотреть видео для полного погружения в проблему - обязательно!!!! Необходимо также ознакомиться с материалом от user57 и hectorsky (оппоненты Николая Сухова) по ссылкам на их результаты:
    https://cloud.mail.ru/public/4jkV/uZVvUZzSE
    https://www.dropbox.com/sh/tqks8qt8s...in30y6Tza?dl=0
    Хоть я и не во всём согласен с Николаем Суховым, но благодарен ему за то, что фактически он единственный, кто подготовил самый подробный и эффектно изложенный материал по вопросу повышения качества звукозаписи при использовании дешевых электретных микрофонов.
    Я в свое время также успел столкнуться с этой проблемой и поэтому, понимая её актуальность, решил «замутить» аналогичную тему здесь, дав ей новое продолжение.

    Итак, есть актуальная проблема, состоящая в том, что звукозапись (или голосовая связь) с использованием внутренних микрофонов современных дешевых гаджетов, а также с применением внешних недорогих микрофонов, подключаемых к микрофонным входам значительного количества электронной техники (дальше по тексту я для простоты всё это буду называть гаджетами, заранее прошу прощения), очень часто оставляет желать лучшего. В первую очередь не устраивает малый уровень громкости даже при выведении всех регуляторов на максимум. В некоторых применениях ситуацию можно исправить последующим программным усилением (постобработкой записи), но в случае прямой голосовой связи (например, при интернет-общении) это затруднительно.
    Во-вторых, часто не устраивает малое достигаемое отношение сигнал/шум (С/Ш), иногда сопровождающееся заметными нелинейными искажениями, а это уже гораздо хуже, чем просто тихий звук. Конечно, надо разобраться, почему такое может иметь место, и насколько виноват в этом дешевый электретный капсюль.
    В качестве отправных точек возьмем данные из литературных источников, относящиеся к обозначенной проблеме.


    Для начала определим диапазон уровней громкости звуковых сигналов и уровней акустического фона, с которыми обычно приходится иметь дело при любительской звукозаписи в разнообразных условиях. Вот типичные данные, которые с некоторыми вариациями приводятся в интернет-источниках (http://edu.trudcontrol.ru/~3m/item/43u7haNo , http://www.acousticlab.ru/urovni_gro...ochnikov_shuma ):
    Нажмите на изображение для увеличения. 

Название:	акустические у&#10.png 
Просмотров:	3276 
Размер:	37.1 Кб 
ID:	299818 Нажмите на изображение для увеличения. 

Название:	шумы 1.png 
Просмотров:	2288 
Размер:	7.8 Кб 
ID:	299819 Нажмите на изображение для увеличения. 

Название:	шумы 2.png 
Просмотров:	1887 
Размер:	5.7 Кб 
ID:	299820 Нажмите на изображение для увеличения. 

Название:	шумы 3.png 
Просмотров:	2114 
Размер:	2.0 Кб 
ID:	299821
    Из этих данных можно увидеть, что в подавляющем большинстве случаев любительская запись будет происходить при уровне акустического фона не менее 25…30 дБ SPL (Sound Pressure Level). Получается, что отношение С/Ш при записи сигнала обычной громкости в таких условиях, будет иметь весьма небольшое значение. Например, если источник создает звук в 50 дБ SPL, то рассчитывать на отношение С/Ш можно лишь в пределах 20….25 дБ. А для того, чтобы в вашей записи отношение С/Ш было на уровне 60 дБ нужно, чтобы записываемый «полезный» звук имел около 90 дБ SPL. И это связано НЕ с микрофоном, а определяется только акустическими условиями. От капсюля лишь требуется, чтобы его собственные шумы не сильно ухудшили это отношение. Думаю, именно поэтому подавляющее число дешевых электретных микрофонов, рассчитанных на любительскую запись и типичные условия применения, при различающихся прочих параметрах, имеют по паспортным данным эквивалентные собственные акустические шумы (EIN) на уровне <32….36 дБ SPL (S/N-ratio <58…62 dB), то есть, примерно равные типичному акустическому фону. Привожу характеристики дешевых электретных капсюлей одной из популярных фирм, выпускающей их широчайшую номенклатуру, в том числе, и полный аналог известного капсюля WM-61A:
    Нажмите на изображение для увеличения. 

Название:	микрофоны JLI.png 
Просмотров:	2376 
Размер:	73.5 Кб 
ID:	299822
    Что интересно, при таком собственном шуме микрофона, благодаря способности слуха к спектрально-временному анализу звуков, вы все равно сможете в какой-то степени разбирать даже структуру самого акустического фона (если это не белый шум), то есть различать звуки «под шумами» микрофона. В качестве подтверждения этому привожу данные о разборчивости речи в зависимости от соотношения с/ш (http://www.armstrong.ru/content2/com...iles/67442.pdf):
    Нажмите на изображение для увеличения. 

Название:	разборчивость от с-ш.png 
Просмотров:	1973 
Размер:	11.3 Кб 
ID:	299823
    Получается, что при соотношении С/Ш в 0 дБ можно даже еще понимать речь. Я это привожу для того, чтобы было понятно – в большинстве приложений отношение С/Ш больше 40 дБ – это уже достаточно. Пример: вы разговариваете с собеседником в обычном помещении, где типичный уровень фона – 30 дБ. Если собеседник находится на расстоянии в метре от вас, то его громкость будет на уровне 60 дБ. Отношение С/Ш будет всего 30 дБ. Отношение С/Ш в 60 дБ и более при записи с расстояния в метр – это уже требует студийной тишины звукозаписи и более дорогого микрофона.

    Можно ли серьезно снизить собственные эквивалентные акустические шумы дешевого электретного капсюля, не переделывая его внутренности и не добавляя механического оформления для достижения пространственной избирательности и акустического усиления? Думаю, что нет. То есть, наверное, можно подобрать оптимальный режим работы встроенного полевика выбором питающего напряжения и нагрузки, но считаю, что это позволит получить выигрыш в 1…2 дБ.

    Возможно, что на самом деле реальные шумы дешевых капсюлей могут оказаться существенно меньше указанных в паспорте (ведь в паспорте так и написано для S/N ratio: <, то есть, «менее»). Просто, указанные паспортные требования без труда могут быть выполнены даже не лучшими производителями, они легко проверяются без использования специальных заглушенных камер, и при этом они адекватны внешним акустическим помехам в большинстве условий применения. Поэтому я верю, что есть немалый шанс «нарваться» на удачную партию дешевых капсюлей с S/N ratio на 6…10 дБ лучше паспортных. Но это уже относится к удаче.

    Главный вывод, который я хотел донести вышеизложенным, это что исходное отношение С/Ш создаваемое микрофоном на своем выходе, не связано с предусилителем и не может быть им улучшено, поскольку это отношение большей частью формируется уже на затворе встроенного полевика, то есть, до ПУ. Тогда для чего же нужен предусилитель? Как и когда он может помочь?
    Его первая задача, как уже говорилось - это обеспечить уровень сигнала, достаточный для последующего комфортного прослушивания без необходимости «выкручивания» громкости на максимум.
    Вторая задача – это минимизировать ухудшение отношения С/Ш, пока сигнал от микрофона доходит до конечной точки (обычно АЦП). То есть, ПУ может помочь тем, у кого шумы получаются почему-то намного больше ожидаемых в соответствии с паспортными данными. Решению этого вопроса, данная тема и посвящается (конечно, одновременно решается и первая задача).
    Проблема ухудшения отношения С/Ш обычно возникает с дешевыми устройствами, когда микрофон имеет стандартное двухпроводное подключение к микрофонному входу (по большей части – даже неэкранированным кабелем) и одновременно по тому же проводу получает от него электрическое питание (так называемое фантомное питание).

    Предварительный ответ на вопрос, почему падает С/Ш, очевиден – с одной стороны, в канал прохождения сигнала проникают посторонние помехи, существенно превосходящие собственные шумы микрофона. С другой стороны, собственные шумы микрофонного входа гаджета также могут превосходить шумы с выхода микрофона. (Варианты, когда микрофон просто бракованный, или когда «слетели» драйвера на устройство оцифровки, не рассматриваются. Я о них упоминаю потому, что такое бывает, и это надо проверять.)

    Еще одной причиной возникновения дополнительных шумов и искажений может служить малый уровень полезного сигнала, настолько малый, что при его оцифровке электроникой гаджета, окажется задействовано малое количество разрядов. Это способно породить дополнительный более заметный специфический шум (и искажения). Для борьбы с этим видом шумов и искажений при оцифровке используются алгоритмы «дизеринга» (dithering) или «нойз шейпинга» (noise shaping). Их суть в том, что к сигналу добавляется шум (немного ухудшающий отношение с/ш), но делающий итоговый шум после оцифровки не коррелированным с сигналом, что важнее для восприятия. Роль этого шума в нашем случае можно считать минимальной по сравнению с другими, если будет задействовано 10 и более разрядов при оцифровке.

    Рассмотрим пути проникновения посторонних помех в канал прохождения сигнала от микрофона до входа АЦП гаджета и методы борьбы с ними на основе приведенного рисунка.
    Нажмите на изображение для увеличения. 

Название:	схема проникновения помех.png 
Просмотров:	4423 
Размер:	15.1 Кб 
ID:	299825
    Сначала оценим помеху на соединительный кабель (состоящий из общего и сигнального проводов). Помеха имеет преимущественно электрическую природу, её источник весьма высокоомный. Его можно рассматривать как генератор тока, величину которого можно оценить, вспомнив эксперимент, когда прикасаешься пинцетом к мегаомному входу осциллографа. Осциллограмма наведенного напряжения в некоторых помещениях иногда доходит до амплитуды в 20 В. Это значит, что наводимый ток может доходить до 20В/1Мом=20 мкА. Какое напряжение помех этот ток мог бы создать на незащищенном сигнальном проводе? Если Rвых достаточно велико (прямое подключение капсюля без ПУ), то почти весь наведенный ток пойдет в резистор Rs, и амплитуду наведенного помехового напряжения можно оценить сверху как 3кОм*20мкА=60 мВ. А сам сигнал для типового капсюля с чувствительностью 10 мВ/Па (-40 дБ) при громкости звука в 94 дБ (1 Па) будет составлять лишь 10 мВ с.к.з.. Явный перебор! К счастью, если гальванически не прикасаться к сигнальному проводу, то токовая наводка будет много меньше 20 мкА и распределится на оба провода (сигнальный и общий, за счет близкого их взаиморасположения). К тому же, многократно большую долю этого наведенного тока будет забирать на себя общий провод, поскольку он «сидит на земле», то есть, имеет гораздо меньшее сопротивление «на землю» (интересно, что у дешевых компьютерных микрофонов и гарнитур соединительные провода не только не экранированные, но даже не витая пара!). Тем не менее, ясно, что наводка на сигнальный провод является одной из самых опасных, поскольку она должна создавать напряжение помехи меньше собственных шумов капсюля (а они имеют величину не 10 мВ, а менее 5мкВ).
    Очевидно, что есть три пути борьбы с этой помехой. Первый – использование экранированного кабеля. Второй – использование предварительного усиления сигнала до подачи его в кабель (тогда относительный уровень наводки оказывается меньше в коэффициент усиления раз). И третий путь – это использование предусилителя с малым выходным сопротивлением Rвых, во много раз меньшим величины Rs. Тогда почти весь наведенный на сигнальный провод ток пойдет не в Rs, а в Rвых и создаст на нем многократно меньшее напряжение помехи.
    Теперь о токе, наведенном на общий провод. За счет наличия у последнего некоторого хоть и малого сопротивления Ro, на нем все-таки тоже возникает напряжение помехи. При этом наведенное на общем проводе напряжение помехи будет напрямую складываться с сигналом.
    Часто именно так возникают помехи, даже когда разные приборы передают сигналы между собой по экранированным проводам. Напряжения наводок на корпуса приборов вызывают протекание по соединяющим их экранам значительных помеховых токов и возникновение напряжения помех, Чтобы такого не происходило (наведенные токи не протекали по экранам сигнальных проводов), корпуса приборов гальванически соединяют между собой толстыми проводниками.

    Насколько опасна в нашем случае наводка на общий провод? Если используется неэкранированный кабель от дешевого китайского микрофона, то сопротивление его проводов составляет около 0.2 Ом/м. Таким образом, помеха, проникающая за счет наводки на общий провод длиной 1.5м, может быть оценена сверху величиной 20мкА*1.5м*0.2Ом/м=6мкВ. Это сравнимо с шумом микрофона. Конечно, это верхняя оценка. И, казалось бы, стоит поставить предусилитель с Ку от 10 и более, то данной помехой можно пренебречь, но… эта помеха – как правило, наводка с частотой сети и её гармоник. Даже будучи в 10 раз слабее по амплитуде, чем шум микрофона с относительно равномерным спектром, она будет хорошо видна при спектральных измерениях, да и слух её тоже почувствует. Так что для борьбы с ней также надо принимать меры. Две легкодоступных из них – это применение экранированного провода с малым погонным сопротивлением экрана и предварительное усиление сигнала, упомянутое выше. Их уже может оказаться достаточно. В тяжелых случаях придется отказываться от двухпроводной линии и использовать провод «две жилы в экране». При этом возможны два варианта его применения. Лучший из них – это использование дифференциальной линии связи. Он используется в высококачественной акустике, но требует дифференциального входа в гаджете, что в нашей задаче - уже перебор. Другой – это использование двух внутренних жил экранированной пары в качестве сигнального и общего проводов. А экран при этом должен соединяться с землей (и общим проводом) только с одного конца (в штекере), выполняя функцию одновременной защиты от наведения токов сразу и на общий провод, и на сигнальный (забирая весь наведенный ток на себя и замыкая на землю). Микрофон в этом случае желательно также обложить фольгой, соединенной только с экраном. Но, как сказал Миша из «Бриллиантовой руки», «…надеюсь, до этого не дойдет…».

    Теперь рассмотрим шумы и пульсации, проникающие в канал со стороны плохого фантомного источника питания. В некоторых случаях это самые серьезные помехи, особенно, когда выходное сопротивление микрофона очень высокое (стандартный капсюль без ПУ) – тогда эта помеха проникает в канал без ослабления. Очевидно, что бороться с ней можно двумя способами. Первый - использование ПУ с большим усилением, чтобы относительный уровень помехи стал меньше. Второй – это использование ПУ с малым выходным сопротивлением, намного меньшим, чем Rs. Тогда помеха из питания будет ослаблена в отношение Rвых/(Rвых+Rs)≈ Rвых/Rs раз (так называемое PSRR – Power Supply Ripple Rejection – ослабление проникновения пульсаций питания). Эти два способа хороши при совместном использовании. Если, например, перед подачей в кабель сигнал был усилен на 30 дБ, а благодаря малому выходному сопротивлению Rвых еще и удалось ослабить помехи на 30 дБ, то в итоге относительное влияние помехи из источника питания будет снижено на 60 дБ. Понятно, что такой же суммарный эффект происходит и в отношении рассмотренной выше наводки на сигнальный провод. Хочется верить, что если это будет достигнуто, можно будет не использовать экранированный кабель, а полностью сохранить «родной китайский» без перепайки штекера.

    Ну, и последний источник помех – это собственные, приведенные к микрофонному входу гааджета, шумы его внутренней схемы (входного усилителя+АЦП). Очевидно, что ослабить их влияние можно только предварительным усилением подаваемого на микрофонный вход сигнала, то есть, использованием ПУ. Здесь есть та же проблема, о которой говорилось выше. Если помеха не имеет выраженных спектральных компонент, то достаточно такого усиления, при котором усиленные шумы микрофона примерно в два…три раза превосходили бы собственные шумы микрофонного входа. А если в шумах микрофонного входа есть выраженные спектральные компоненты, то полностью перекрыть их шумами микрофона, возможно, и не удастся. Но тогда это уже трудноизлечимая болезнь гаджета.

    Итак, по отношению к главным источникам помех мы, кроме использования хорошего экранированного провода, имеем два важных схемотехнических метода борьбы с ними. Это предварительное усиление сигнала и использование предусилителя с малым выходным сопротивлением. Самый универсальный из них – это первый. Чем больше усиление Ку, тем меньше относительный вклад всех видов посторонних электрических помех. Тем больше уверенность, что в канал передачи не произойдет ухудшения отношения с/ш. Но до какой степени можно разгонять усиление? Да, при большом усилении Ку легче сохранить нижний (шумовой) порог диапазона громкости акустических сигналов микрофона. Но что произойдет с громкими звуками, особенно, когда напряжение питания предусилителя очень мало? Очевидно, что при неразумно большом Ку даже не очень громкие акустические сигналы приведут к искажениям выходного сигнала, в том числе, к его ограничению (клиппингу). Поэтому очень важно задействовать механизм снижения уровня проникающих помех с помощью снижения Rвых, поскольку это позволяет не завышать Ку.
    Получается, что для получения лучших результатов по ширине динамического диапазона, с одной стороны, надо определить минимальный допустимый Ку предусилителя, при котором еще не ухудшается нижний предел динамического диапазона из-за роста помех, а с другой - желательно добиться, чтобы ПУ был способен при малом напряжении фантомного питания выдавать максимально возможный неискаженный выходной сигнал. Тогда будет максимизирован верхний порог динамического диапазона.
    А если еще и выходное сопротивление предусилителя мало, то, возможно, удастся обойтись без дорогого экранированного кабеля штатным китайским даже без перепайки штекера. Для примера, телефонные линии имеют длину иногда больше километра, но при этом их проводка в домах делается даже не витой парой, а телефонной «лапшой», да и сопротивление источников сигналов в линию не так уж мало - 600 Ом. Так что надежда есть, и если такое получится, то это будет приятный бонус.

    Ну, теперь можно приступить к делу. Существует много хороших схем ПУ, решающих задачу улучшения качества записи с дешевого электретного микрофона. Но они, как правило, используют дополнительный собственный источник питания (внешний или встроенная батарейка) и выполнены в виде отдельного блока межу микрофоном и гаджетом с трехпроводным подсоединением микрофона. Здесь же ставится другая задача – сделать предусилитель, встраиваемый в микрофон так, чтобы последний по-прежнему присоединялся к микрофонному входу стандартным способом (штекером по двухпроводной линии) и питался от него. И чтобы он сохранял высокие характеристики при работе от низковольтного фантомного питания современных гаджетов… При этих требованиях круг уже известных схем, претендующих на решение поставленной задачи, сужается до трех…четырех базовых вариантов.
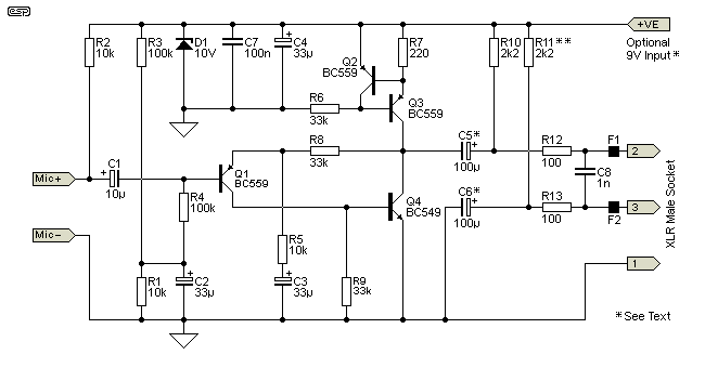
    Первый из них – это схема на одном транзисторе (http://radiokot.ru/circuit/audio/amplifier/40/), буквально заполнившая Интернет:
    Нажмите на изображение для увеличения. 

Название:	однотранзистоный ПУ.png 
Просмотров:	3669 
Размер:	3.6 Кб 
ID:	299826
    Есть её модификация, с добавлением третьего резистора, уменьшающего искажения ценой снижения усиления: https://www.youtube.com/watch?v=k-ZwB7xpKVk , https://www.youtube.com/watch?v=BLa6YhdoO2k
    Мне кажется, что здесь была применена оригинальная идея. Фактически, будучи простейшей схемой, она содержит эффектную отрицательную обратную связь (ООС).
    Данную схему можно было бы нарисовать в стандартном виде, где резистор ООС занимает свое «законное» положение. Но благодаря известному в теории цепей правилу эквивалентной замены схемы соединения резисторов «треугольником» на схему соединения «звездой» (при соответствующем пересчете номиналов),
    Нажмите на изображение для увеличения. 

Название:	треугольник-звезда.png 
Просмотров:	2252 
Размер:	8.7 Кб 
ID:	299827
    мы получаем эквивалентную схему, где резистор обратной связи имеет другое, в некотором смысле, более удобное расположение. В этом втором варианте резистор Rоос имеет довольно малое сопротивление и не подключен ко входу, а фактически «сидит на земле»:
    Нажмите на изображение для увеличения. 

Название:	однотранз схема+.png 
Просмотров:	2567 
Размер:	8.6 Кб 
ID:	299828
    В той схеме, которую я собираюсь предложить, это также используется.

    Замечу, что однотранзисторная схема, несмотря на простоту, дает достаточно хорошие результаты при пятивольтовом фантомном питании. Но при снижении питания до 2.5 В схема резко ухудшает свои характеристики, что и будет видно в дальнейших сравнениях.


    Второй вариант низковольтного фантомного предусилителя – двухтранзисторный (авторство схемы я не смог установить):
    Нажмите на изображение для увеличения. 

Название:	двухтранзисторная схема ПУ.PNG 
Просмотров:	3513 
Размер:	15.9 Кб 
ID:	299829
    и его упрощенный вариант (http://radiokot.ru/circuit/audio/amplifier/40/):
    Нажмите на изображение для увеличения. 

Название:	двухтранзисторный ПУ упрощенный.png 
Просмотров:	2846 
Размер:	5.1 Кб 
ID:	299830
    Этот вариант схемы известен давно, но менее популярен в Интернете, чем однотранзисторный. Он также хорошо работает только при пятивольтовом фантомном питании. Вот его-то успешно доработал Сухов, предложив заменить выходной кремниевый транзистор на германиевый. Это позволило снизить напряжение фантомного питания (рисунок взят из поста Сухова):
    Нажмите на изображение для увеличения. 

Название:	схема Сухова SiGeSRPP.png 
Просмотров:	3827 
Размер:	6.9 Кб 
ID:	299831
    После публикации Сухова по предложенному варианту ПУ, в спор с ним вступили некто user57 и hectorsky, которые резонно заявили, что использование старого германиевого транзистора в наше время является анахронизмом, и предложили доработку двухтранзисторной схемы, с большим количеством деталей, которая не использует германиевый транзистор, но имеет (по расчетам авторов) сравнимые характеристики со схемой Сухова:
    Нажмите на изображение для увеличения. 

Название:	схема SiSi.png 
Просмотров:	3921 
Размер:	4.5 Кб 
ID:	299832
    Я не стал проверять данный вариант, поскольку он по параметрам, приведенным самими авторами, не лучше схемы Сухова, и, главное, потому, что уже родилась новая схема (и её вариации) с существенно превосходящими параметрами при низковольтном питании.

    Об этой новой схеме пойдет речь ниже.

    Анализ предыдущих схем показал, что при столь малых напряжениях питания не удастся получить заметного улучшения параметров (по искажениям, выходному сопротивлению, максимальному выходному сигналу) без использования отрицательной обратной связи (ООС), как это давно применяется в УНЧ. Стало также ясно, что в двухкаскадном варианте схемы не удастся получить запас по усилению, который с помощью ООС можно было бы трансформировать в малые искажения и малое выходное сопротивление (возможно, это не удалось только мне).
    А вот трехкаскадная схема уже обладает более чем достаточным усилением и удобно охватывается разными вариантами ООС. Увы, заводить в трехкаскадный усилитель отрицательную обратную связь рискованно – уже могут выполниться амплитудно-фазовые условия возбуждения, и схема будет неустойчивой в работе. Облегчает ситуацию то обстоятельство, что нам надо получить приличное усиление (20дБ и больше), а в этом случае уже можно попытаться сохранить устойчивость определенными схемотехническими приемами.
    Вначале были рассмотрены две базовые архитектуры трехкаскадных усилителей с ООС, превращающей обычный усилитель в трансимпедансный:
    Нажмите на изображение для увеличения. 

Название:	базовая схема с ООС nnn.png 
Просмотров:	2668 
Размер:	3.9 Кб 
ID:	299833 Нажмите на изображение для увеличения. 

Название:	базовая схема с ООС npn.png 
Просмотров:	2648 
Размер:	4.1 Кб 
ID:	299834
    Первый вариант хорош тем, что использует транзисторы одной проводимости, и напряжения на коллекторах первых двух из них равны напряжениям база-эмиттер, то есть, транзисторы работают в оптимальном, далеком от насыщения режиме. Во втором варианте напряжения коллектор–эмиттер двух первых транзисторов составляют менее 200 мВ. Этого уже мало, но их коллекторные токи также малы, поэтому это ещё не режим насыщения (режим насыщения для таких токов, наверное, наступает при Uкэ порядка 50…100 мВ, но, увы, при таких напряжениях Uкэ, у транзисторов падает β). Тем не менее, симулирование их работы не вызвало проблем ни в Микрокапе 11, ни в Мультисиме 14 (но все-таки крайне желательна реальная проверка).
    Это только базовые схемы, они не обладают достаточной устойчивостью при подключении емкостной нагрузки на выход или вход (возникают значительные всплески на АЧХ, говорящие о возможном приближении к генерации). А ведь работать придется на длинный кабель с погонной емкостью иногда более 200 пФ/м. На выходе электретного капсюля также иногда бывает напаян конденсатор для шунтирования его выхода по высокой частоте (борьба с влиянием радиопомех).
    Словом, для обеспечения устойчивой работы при широкой возможной вариации подключаемых нагрузок, схемы требуют «доводки». Вот тут оказалось, что второй вариант может быть легче модифицирован (опять же, возможно, я просто не додумался). Для наглядного описания этапов, которые я прошел от базовой схемы до финального очень стабильного варианта со специально заваленной сверху АЧХ (при большом усилении желательно обрезать частоты, на которых нет полезного сигнала, а шумы есть), привожу этот процесс в виде комикса:

    Последний раз редактировалось semimat; 28.08.2017 в 04:15.

  2. #221
    Зарегистрировался
    Регистрация
    09.10.2019
    Сообщений
    7

    По умолчанию Re: Предусилители электретных микрофонов c низковольтным фантомным питанием от микрофонных входов соврем

    semimat, мне скоро 60, я за жизнь наразрабатывал и навнедрял столько, что сам удивляюсь масштабам сделанного. Китайские кирпичики лего, - суперовские игрушки, из которых на макетках с мотком мгтфа можно быстро и без больших усилий стряпать потрясающие вещи. Это не деградация в радиогубительстве, а огромный прогресс на самом деле, и входной билет в это сейчас стоит несравнимо дешевле во всех отношениях, чем годы назад. А вот реальные "жучки" всех видов и мастей я делаю для своих собственных нужд, не выкладываю по ним нигде и ничего. Делиться такими проектами - себе дороже, такая инициатива наказуема. На втпр.ру серьёзных проектов нет, там поделки начинающих для начинающих

  3. #222
    Частый гость Аватар для minzurkamax
    Регистрация
    12.09.2013
    Адрес
    Минск
    Сообщений
    205

    По умолчанию Re: Предусилители электретных микрофонов c низковольтным фантомным питанием от микрофонных входов соврем

    Доброго всем.
    Есть такие капсюли.....
    https://micbooster.com/primo-microph...imo-em172.html
    нужно от фантомного питания что бы работали.
    Схему смотрел такую...
    http://gregoirelauvin.net/ftporth/lo...dSchematic.jpg
    Может можно собрать что получше по качеству?

  4. #223
    Старый знакомый
    Автор темы
    Аватар для semimat
    Регистрация
    06.03.2014
    Адрес
    Москва
    Сообщений
    856

    По умолчанию Re: Предусилители электретных микрофонов c низковольтным фантомным питанием от микрофонных входов соврем

    Цитата Сообщение от minzurkamax Посмотреть сообщение
    ... Есть такие капсюли.....
    https://micbooster.com/primo-microph...imo-em172.html
    нужно от фантомного питания что бы работали.
    Схему смотрел такую... http://gregoirelauvin.net/ftporth/lo...dSchematic.jpg
    Может можно собрать что получше по качеству?
    Это хорошие и дорогие капсюли. У них кроме очень низкого эквивалентного уровня акустических шумов, также и очень высокая чувствительность 40 мВ/Па. В принципе, они при такой чувствительности должны нормально работать и без предусилителя по рекомендуемой для них схеме низковольтного фантомного питания (из даташита http://www.micbooster.com/documents/...uly%202015.pdf ).
    Нажмите на изображение для увеличения. 

Название:	EM172Z1.png 
Просмотров:	185 
Размер:	6.7 Кб 
ID:	362368
    (Боюсь, что в этих капсюлях встроен не полевой транзистор, а какая-то специализированная микросхема, поэтому предлагаемые в данной теме варианты ПУ (как "2хОС ПУ", так и "Комби-3т") могут не заработать правильно, поскольку рассчитаны на работу со встроенными в капсюль полевиками (высокоомными источниками сигнала).)

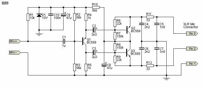
    Но я так понимаю, что тебе надо подключить его к высоковольтному (48 В) балансному XLR входу. Ту схему, ссылку на которую ты привел, я считаю неудачной. У неё корпус капсюля находится не на земле, а подключается через конденсатор к одному из XLR выходов, поэтому схема будет чувствительна к наводкам, особенно, когда будут прикосновения к корпусу капсюля. Поэтому я бы порекомендовал более сложную схему, которая используется в микрофонах типа BM-800. Там капсюль запитан по стандартной схеме, а за ним идет каскад ФИРН для формирования парафазных сигналов и далее два эмиттерных повторителя. Примерно вот так (эта схема распространена в Интернете, есть и её модификации).
    Нажмите на изображение для увеличения. 

Название:	BM-800.png 
Просмотров:	376 
Размер:	16.5 Кб 
ID:	362367
    Возможно, придется только оптимизировать номиналы деталей под этот капсюль.

  5. #224

    По умолчанию Re: Предусилители электретных микрофонов c низковольтным фантомным питанием от микрофонных входов соврем

    Всем привет!
    Прочитал всю тему, очень интересно!
    Посдкажите, как можно послушать собственные шумы микрофонного усилителя без шума от микрофона, т.е. что нужно повесить на вход, чтобы получилось правильно?

    И второй вопрос, хотелось бы сделать петличку с выходом на балансный xlr разъем с фантомным питанием и собственным минимальным уровнем шумов, чтобы в дальнейшем тестировать различные капсюли, не посоветуете, какая схема себя наиболее зарекомендовала? Или может быть схему из этой темы можно переделать под балансный выход? Спасибо!

  6. #225
    Старый знакомый
    Автор темы
    Аватар для semimat
    Регистрация
    06.03.2014
    Адрес
    Москва
    Сообщений
    856

    По умолчанию Re: Предусилители электретных микрофонов c низковольтным фантомным питанием от микрофонных входов соврем

    sounds great, ты задаешь очень важный вопрос, ответ на который я пока не могу дать. Дело в том, что предлагаемые варианты ПУ (и "2хОС ПУ", и "Комби-3т") - это трансимпедансные усилители. Они работают по принципу преобразования входного ТОКОВОГО сигнала в выходное напряжение. Если к такому усилителю подключить не источник тока (каковым является полевик в схеме ОИ) а источник напряжения (имеющий малое выходное сопротивление), то схема будет работать совершенно неправильно. Например, если закоротить вход по переменному току, то цепь отрицательной обратной связи с выхода на вход, задающая коэффициент усиления на уровне 10...30, оказывается заблокированной, и усилитель начинает выдавать свое полное усиление (более 500). Соответственно, и выходные шумы окажутся очень большими. То есть, при измерении собственных шумов схемы, надо нагрузить её вход эквивалентом полевого транзистора, но при этом нешумящим. Это еще важно и потому, что у всех схем усилителей кроме входного шумового напряжения есть и входной шумовой ток, вклад которого в общие выходные шумы схемы зависит от подключенного сопротивления на входе. В симуляторе такой нешумящий эквивалент полевика сделать относительно легко, задав его температуру равной абсолютному нулю. Но я не очень доверяю оценке шумов с помощью симуляторов, поскольку нужны точные данные спайс-моделей компонентов, а для полевика из капсюля у меня её нет (есть только грубая модель, подогнанная по крутизне, току стока и паразитным емкостям). Но проведенные пробные оценки в симуляторе показали, что выходные шумы, определяемые полевиком капсюля существенно больше вклада в шумы, добавляемого самим предусилителем. Я также полагаю, что она шумит раза в три меньше, чем известная микросхема MAX9814.

    По поводу второго вопроса я бы пошел таким путем...
    Разъем XLR требует трехпроводного подключения (что создает некоторые неудобства использования в петличных схемах, поскольку трехпроводные провода более жесткие), поэтому лучше разделить схему ПУ на две половинки. Первая - маленькая, расположенная в петличке - это фантомная схема ПУ, которая по двухпроводной схеме соединена со второй частью, осуществляющей формирование парафазного (балансного) сигнала, размещенной рядом с XLR разъемом (или внутри него).
    В качестве первой половинки можно использовать и "Комби-3т", а в качестве ответной части ту схему от микрофона BM-800, которую я привел постом выше. Только надо резистор нагрузки капсюля (R5 пост #223) взять не 2.2 кОм, а больше, примерно 5...10 кОм. Поскольку при питании от XLR можно получить для питания ПУ, расположенного в петличке, не 2,5 В, а гораздо больше, то схема "Комби-3т" может быть немного доработана, чтобы она смогла выдавать на выходе сигналы повышенной амплитуды.
    P.S. Хочется добавить (с грустью) что эта тема опоздала лет на десять. Сейчас всё можно купить за доступные деньги. Поэтому предлагаемые здесь решения подходят тем, кому в принципе нравится что-то делать самому. Если основной задачей является не получение удовольствия от радиолюбительского творчества, а получение инструмента для использования, то я еще раз рекомендую обратить внимание на микрофон из поста #36. Я его держал в руках, сравнил с дешевым компьютерным микрофоном и был весьма удивлен его качеством. Там очень хороший капсюль - его не сможет переплюнуть комбинация дешевого капсюля с предусилителем.
    Последний раз редактировалось semimat; 19.01.2020 в 05:46.

  7. #226

    По умолчанию Re: Предусилители электретных микрофонов c низковольтным фантомным питанием от микрофонных входов соврем

    semimat, Спасибо за ответ!
    По первой части вопроса почти все понятно. Т.е. наиболее правильный вариант взять эталонный капсюль и подключать его по очереди к усилителям и смотреть по шумам. Но как выбрать эталонный капсюль? Они же потребляют разный ток и ток этот надо будет подстраивать к одному? Или просто подключать по очереди, но тогда возможно капсули будут работать в неоптимальном режиме? Как правильно слушать шумы на разных схемах с одинаковым капсулем? Подстраивать ток?

    По второму вопросу, немного поизучал интернет, нашел несколько схем. Хотел спросить, сюда их можно вставить для обсуждения или лучше завести новую тему, потому что все таки эта тему немного про другое?

    Цитата Сообщение от semimat Посмотреть сообщение
    Поэтому предлагаемые здесь решения подходят тем, кому в принципе нравится что-то делать самому. Если основной задачей является не получение удовольствия от радиолюбительского творчества, а получение инструмента для использования, то я еще раз рекомендую обратить внимание на микрофон из поста #36
    Объясню, что мной движет-) У меня сейчас есть хорошая звуковая карта и есть хороший микрофон sennhiser mkh-416. Действительно, он очень хорош по шумам, да и шум достаточно благородный. Пробовал его сравнивать по шумам в неподготовленном помещении, дома, отличается децибел на 10 от xlr петлички MAONO AU-XLR20, а если сравнивать с измерительным микрофоном behringer ecm8000, то разница космическая, чуть ли не 20дб. С этим измерительным микрофоном совсем непонятно, он очень сильно шумит. Пробовал на нем шататный капсюль заменить другим, шумы пропали. Вот и хотелось бы сделать что-то подобное из доступных (относительно) деталей, так чтобы получился качественный микрофон, превосходящий по своим параметрам дешевые петличики или микрофоны. Стоимость хороших петличек достигает 5-10 тыс рублей, даже если придется купить капсюль за 1500 руб и при этом получить отличный по своим характеристикам микрофон было бы очень здорово. Получается, есть на чем тестировать, есть эталонный микрофон, есть практический опыт изготовления, нет опыта разработки, хотелось бы получить похожее за гораздо меньшие деньги, если не петличку, то просто микрофон.

  8. #227
    Старый знакомый
    Автор темы
    Аватар для semimat
    Регистрация
    06.03.2014
    Адрес
    Москва
    Сообщений
    856

    По умолчанию Re: Предусилители электретных микрофонов c низковольтным фантомным питанием от микрофонных входов соврем

    Я, конечно же, не против обсуждения твоего вопроса в этой теме - она станет только более содержательной. Тем более, что речь идет об электретных капсюлях и фантомном питании, пусть не низковольтном. Но если ты хочешь, чтобы к твоему вопросу подключилось как можно больше участников, то выгоднее создать новую тему - она всегда вызывает свежий интерес, а в этой моей уже знакомой всем теме твой вопрос может остаться незамеченным.

    Теперь в продолжение разговора...
    У тебя замечательные микрофоны судя по их описаниям в Интернете. И соотношение их шумов, как мне кажется, должно быть примерно таким, как ты описал. Непонятно только, почему замена капсюля в ECM8000 дала такой неожиданный результат. Поэтому сначала хочу уточнить, как ты измеряешь шумы.

    Дело в том, что шумы сами по себе не несут полной информации, надо еще знать коэффициент преобразования звукового давления в электрический сигнал у микрофона. Если он высокий, то и выходные шумы могут быть тоже высокими, поскольку полезный выходной сигнал всё рано будет больше шумов. Тут важен параметр - эквивалентный акустический шум капсюля, то есть величина, равная выходному электрическому шуму, деленному на коэффициент преобразования.
    Эквивалентный акустический шум, как правило измеряется в логарифмических единицах относительно порога слышимости человеческого уха, принятой за 0 дБ, или относительно величины громкости звука 94 дБ. Например, твой микрофон sennhiser mkh-416 по паспорту имеет пороговые шумы 14 дБ (это относительно порога слышимости уха), при этом, относительно уровня 94 дБ его чувствительность будет иметь значение 14-94 = -80 дБ. У твоего микрофона MAONO AU-XLR20 указан пороговый шум -74 дБ, то есть, он хуже, чем sennhiser mkh-416 . А вот у ECM8000 указан пороговый шум: -60 дБ, то есть, он действительно должен быть существенно хуже. Я не понимаю только, почему замена капсюля в нем привела к резкому снижению шумов... Возможно, схема стала неправильно работать.
    Чтобы правильно сравнивать шумы микрофонов надо организовать измерительную процедуру. Во-первых, измерить шум микрофона, замотанного в несколько слоёв ватного одеяла (у меня для этого используется железный цилиндрический объем с весом металла около 15 килограммов, стоящий на резиновой подушке, и заполненный остатками старого мехового пальто). Туда вглубь я засовываю микрофон, и всё равно частоты ниже одного килогерца туда проникают. Затем надо в открытом пространстве с расстояния 10...20 сантиметров подать на микрофон звуковой сигнал - синус частотой 1 кГц. Я в качестве источника эталонного звука использую старый электродинамический микрофон. Он хорош тем, что он маленький и имеет сопротивление 600 Ом, поэтому на него можно подавать сигнал непосредственно с выхода звукового генератора без усилителя мощности. А создаваемой громкости вполне достаточно, чтобы уверенно регистрировать сигнал, идущий с тестируемого микрофона. Сравнивая капсюли по шумовым характеристикам, я сравниваю не уровни их шумов, а уровни шумов, деленных на величину выходного напряжения при подаче тестового акустического сигнала.
    Очень важно, измеряя шумы капсюля, убедиться, что это именно его шумы, а не внешние электрические наводки из-за некачественной экранировки, и, главное, не шумы самой звуковой карты. Очень часто сигнал с микрофона настолько слаб, что его собственные шумы не превосходят входных шумов карты, и получаются ошибочные измерения шумов.
    Я для акустических измерений использую программу Adobe Audition (версии 1.5, 3.0 и CS6, поскольку у меня до сих пор Windows XP).
    Сейчас я больше писать не могу, потом обсудим предусилитель, который нужен (и нужен ли) для сравнения капсюлей по шумам в составе измерительного тракта.
    Пока советую посмотреть внутренности ECM8000 http://cxo.lv/other/devices/87-ecm8000 Там та же схема предусилителя, которую я привел выше - это в каком-то смысле классика предусилителей для измерительных микрофонов ценового класса до 70 долларов, работающих от XLR входа (смотри также #3731 #3732 ).
    ECM8000 - это уже очень старый микрофон, поэтому в нем не столь совершенный капсюль, как в MAONO AU-XLR20 или в том микрофоне Boya BY-M1 из поста #36. Я так понимаю, что в этих микрофонах используется один и тот же капсюль. Но какой он, и можно ли его купить у нас отдельно, я не знаю. Я так понимаю, что сам капсюль стоит довольно дорого, особенно, с учетом доставки. Поэтому вполне возможно, что покупка микрофона в сборе за 800...900 рублей, содержащего такой же капсюль, будет правильным решением. Я видел в магазинах модели за эту цену, с такими же указанными параметрами, как у Boya BY-M1 и MAONO AU-XLR20, просто у них нет длинного шестиметрового кабеля и батарейного блока - только короткий кабель с разъемом и микрофон с клипсой - поэтому и цена менее 1000 рублей.
    Последний раз редактировалось semimat; 19.01.2020 в 17:11.

  9. #228

    По умолчанию Re: Предусилители электретных микрофонов c низковольтным фантомным питанием от микрофонных входов соврем

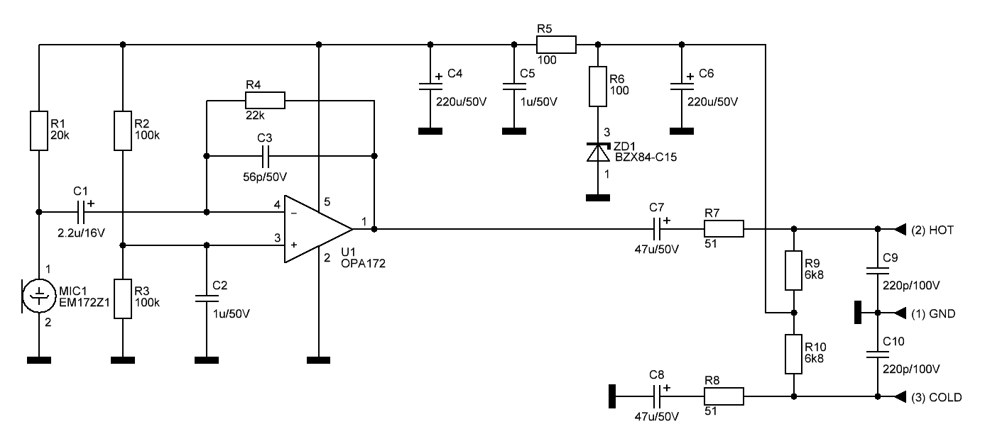
    Дарю.
    Нажмите на изображение для увеличения. 

Название:	Vegalab.png 
Просмотров:	460 
Размер:	36.7 Кб 
ID:	362533
    Для пересчета под другой капсюль воспользуйтесь - TIDU765 (Single-Supply, Electret Microphone Pre-Amplifier Reference Design [Texas Instruments]).
    Последний раз редактировалось Дмитрий Косачев; 19.01.2020 в 19:20.

  10. #229

    По умолчанию Re: Предусилители электретных микрофонов c низковольтным фантомным питанием от микрофонных входов соврем

    Цитата Сообщение от semimat Посмотреть сообщение
    не против обсуждения твоего вопроса в этой теме - она станет только более содержательной
    Отлично, тогда остаемся здесь-)

    Цитата Сообщение от semimat Посмотреть сообщение
    как ты измеряешь шумы
    Пока никак, только на слух и по индикатору. Закрываю дома все окна, дверь в комнату и стараюсь не дышать-) Затем включаю в сони вегас запись и пишу тишину насколько это возможно. После этого запускаю файл на прослушивание и ориентируюсь на выходной индикатор. По нему приблизительно видно как шумит микрофон.

    Цитата Сообщение от semimat Посмотреть сообщение
    почему замена капсюля в нем привела к резкому снижению шумов
    Усилитель от берингера шумит меньше с другими капсулями, чем усилитель от маоно с теми же капсулями. Со своим капсулем шумит намного сильнее, видимо что-то с самим капсулем случилось. Если надо, могу записать, выложить.

    Цитата Сообщение от semimat Посмотреть сообщение
    у меня для этого используется железный цилиндрический объем с весом металла около 15 килограммов, стоящий на резиновой подушке, и заполненный остатками старого мехового пальто
    Вот это да, пока не готов к такому кардинальному изменению пространства, как бы из дома не поперли-)

    Цитата Сообщение от semimat Посмотреть сообщение
    синус частотой 1 кГц
    Генератора тоже нет, надо будет что-нибудь придумать.

    Цитата Сообщение от semimat Посмотреть сообщение
    использую программу Adobe Audition
    Программа есть, использую ее в основном для обработки голоса, удаления шума и компрессора сигнала. Соответственно для акустических измерений не использую совсем, надо учиться, что и как.

    Цитата Сообщение от semimat Посмотреть сообщение
    советую посмотреть внутренности ECM8000
    С этой схемы и хотел начать. Даже уже были закуплены детали. Но попался за недорого целиком микрофон и решил начать с него. Раздербанил его. Мой немного отличается от того, который по ссылке. У меня вместо транзисторной сборки стоят два транзиcтора 2sa1268 Но когда послушал его, передумал собирать, потому что достаточно хорошо слышен шум. Теперь уже знаю, что может и капсуль шуметь-) Дело не только в усилителе, поэтому в первом посте и спрашивал, как можно проверить усилитель без микрофона. Но детали есть, могу собрать, чтобы была отправная точка для тестов или для доводки, если конечно из него что-то можно выжать большое по шумам.

    вот схема, чтобы здесь была и можно было вернуться к ней
    Нажмите на изображение для увеличения. 

Название:	15.png 
Просмотров:	339 
Размер:	61.9 Кб 
ID:	362542

    Цитата Сообщение от semimat Посмотреть сообщение
    как в MAONO AU-XLR20 или в том микрофоне Boya BY-M1
    Они не очень звучат. Маоно звучит как будто звук зажатый в трубе, а Бойю тестировал уже давно, она достаточно шумная, хотя раньше про это не думал, наверное вся проблема в звуковой карте. Так же подключал ее к видеокамере Panasonic, и здесь она показалась шумной. Так как это было совсем в начале пути, может и неправильно что-то делал-)

    Цитата Сообщение от semimat Посмотреть сообщение
    в этих микрофонах используется один и тот же капсюль. Но какой он, и можно ли его купить у нас отдельно, я не знаю
    вот, по идее такой же капсуль http://boya-mic.ru/products/by-um4/ , по крайней мере характеристики похожие, и цена получается ниже, 650 руб, так как без проводов

    Вот здесь https://sound-au.com/articles/mic-electret.htm , есть вот такая схема
    Нажмите на изображение для увеличения. 

Название:	mic-electret-f5.gif 
Просмотров:	319 
Размер:	7.0 Кб 
ID:	362548

    а вот здесь https://sound-au.com/project93.htm вот такая
    Нажмите на изображение для увеличения. 

Название:	p93-f6.gif 
Просмотров:	365 
Размер:	7.6 Кб 
ID:	362549

    Вот может с нее и начать, как думаете, она по шумам окажется лучше, чем от берингера?
    Но пока на нее нет транзисторов, надо закупиться.

    Цитата Сообщение от Дмитрий Косачев Посмотреть сообщение
    Дарю
    Спасибо! Операционника такого тоже нет, надо будет купить и попробовать. Как думаете, а эта схема лучше по шумам в сравнении с предыдущей? Посмотрел даташит на микросхему, но как трактовать 7 нано вольт на корень из Герца не знаю-)

    В этой схеме используется капсуль Primo EM172, как понимаю с очень хорошими характеристиками, может сразу с него и начать? https://micbooster.com/primo-microph...imo-em172.html По идее должно быть все отлично-)
    Там же есть табличка сравнения микрофонов https://micbooster.com/content/12-co...phone-capsules может еще что-то достойное можно купить для опытов? Например, EM258.

    И еще вопрос, как лучше капсуль подсоединять к схеме, одним проводом с экраном, или двойным проводом, плюс и минус, а экран подключать со стороны усилителя?

    Спасибо!

  11. #230
    Старый знакомый
    Автор темы
    Аватар для semimat
    Регистрация
    06.03.2014
    Адрес
    Москва
    Сообщений
    856

    По умолчанию Re: Предусилители электретных микрофонов c низковольтным фантомным питанием от микрофонных входов соврем

    sounds great, ты выбрал из большого ассортимента три очень хорошие схемы предусилителей, и это делает тебе честь. Две первые из них, как ты видишь, это модификации той же классики, которую я привел ранее. Эти схемы сами по себе не дают усиления входного сигнала на своих выходах HOT и COLD. Но благодаря тому, что в них капсюль нагружается не на типовой резистор 2,2 кОм, а на резистор 15 кОм (первая схема) или 10 кОм (вторая схема), они таки выдают бОльший выходной сигнал, поскольку сам капсюль при этих номиналах выдает втрое больший сигнал, чем при типовой нагрузке 2,2 кОм. Третья схема кроме того, что также имеет нагрузочный резистор капсюля 10 кОм, еще и сама схемотехнически дополнительно имеет четырехкратное усиление.
    Но надо учитывать, что две первые схемы - это реально балансные схемы - у них на выходах (HOT и COLD) присутствуют парафазные сигналы, поэтому после их попадания на балансный вход звуковой карты, итоговый сигнал окажется удвоенным. А третья схема - не полностью балансная - в ней сигнал подается только на шину HOT, а шина COLD остается без сигнала. В результате в звуковой карте не произойдет удвоение сигнала, и четырехкратное усиление третьей схемы уже не становится существенным преимуществом. Тем не менее, для сравнения капсюлей по шумам я бы выбрал третью схему (хорошо, что ты её привел, а то я сразу её не вспомнил, а выложил только классический вариант).
    Надо также сказать, что эти схемы хороши для использования в измерительных микрофонах, когда работа идет с весьма громкими акустическими сигналами. Для работы с нормальной речью их усиления может оказаться недостаточно (особенно при использовании малочувствительных дешевых капсюлей) - на звуковой карте придется ручки усиления выкручивать на максимум. У тебя, правда, как ты говоришь, хорошая звуковая карта. Может с ней как раз такое небольшое усиление и оптимально, особенно, если ты настроен приобрести дорогие хорошие капсюли с высокой чувствительностью...
    Что касается шумов, то все эти схемы шумят меньше, чем шум капсюлей, нагруженных на резисторы номиналами существенно больше типового, поэтому все они пригодны для сравнения капсюлей по шумам.
    Схема Дмитрия Косачева тоже очень хороша, только надо иметь операционник. Зато у неё усиление по сравнению с типовой схемой включения более чем в 10 раз больше.
    P.S. Обязательно освой работу с Adobe Audition, особенно с её окном спектрального анализа сигнала. У меня окно программы настроено вот так, чтобы всегда в реальном времени видеть спектр сигнала.
    Нажмите на изображение для увеличения. 

Название:	Audition 1.5.png 
Просмотров:	192 
Размер:	35.4 Кб 
ID:	362557
    Последний раз редактировалось semimat; 20.01.2020 в 02:59.

  12. #231

    По умолчанию Re: Предусилители электретных микрофонов c низковольтным фантомным питанием от микрофонных входов соврем

    Цитата Сообщение от sounds great Посмотреть сообщение
    Операционника такого тоже нет, надо будет купить и попробовать.
    Какой есть? Можно исправить схему для другого.

    Цитата Сообщение от sounds great Посмотреть сообщение
    Как думаете, а эта схема лучше по шумам в сравнении с предыдущей?
    Скорее всего, да.

    Цитата Сообщение от sounds great Посмотреть сообщение
    как трактовать 7 нано вольт на корень из Герца не знаю-)
    Примерно так.

    Цитата Сообщение от sounds great Посмотреть сообщение
    используется капсуль Primo EM172, как понимаю с очень хорошими характеристиками, может сразу с него и начать?
    Просто про него спрашивали, я для него и посчитал номиналы.

    Цитата Сообщение от sounds great Посмотреть сообщение
    может еще что-то достойное можно купить для опытов?
    Смотря что должно результатом этих опытов явиться.

    Цитата Сообщение от sounds great Посмотреть сообщение
    И еще вопрос, как лучше капсуль подсоединять к схеме, одним проводом с экраном, или двойным проводом, плюс и минус, а экран подключать со стороны усилителя?
    Лучше предельно коротким проводом в экране (большой разницы на таком расстоянии не должно быть по сравнению с двойным в экране).

  13. #232
    Частый гость Аватар для minzurkamax
    Регистрация
    12.09.2013
    Адрес
    Минск
    Сообщений
    205

    По умолчанию Re: Предусилители электретных микрофонов c низковольтным фантомным питанием от микрофонных входов соврем

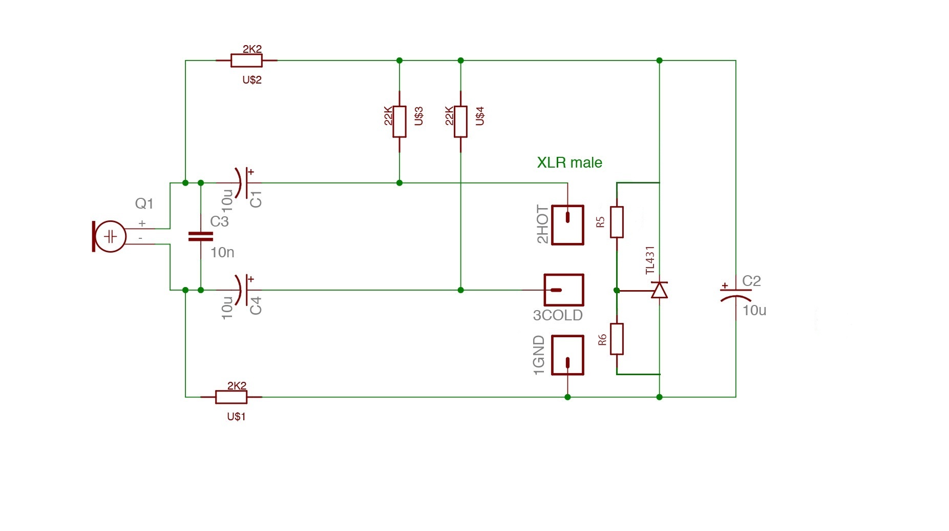
    Дмитрий Косачев, Доброго.
    Посмотрел вашу схему....
    Как и говорил у меня есть капсюли Primo 172. На их основе я сделал два микрофона для полевых записей. В качестве рекордера использую Zoom H4n Pro. Есть еще e-mu 0404 usb ее тоже использую.
    Схему по которой делал привел выше. Но мне сказали, что стабилитрон в ней дает много шума и предложили заменить на TL431.
    Нажмите на изображение для увеличения. 

Название:	primoBalancedSchematic.jpg 
Просмотров:	344 
Размер:	127.9 Кб 
ID:	362562
    Пока еще не переделал. По этому и задал тут вопрос.
    Как подключить этот капсюль к карте или ридеру с фантомным питание для лучшего результата? Минимум шумов.
    Усилители микрофонные есть и в карте и в ридере так что наверное схема нужна без них.
    Хотя если они лучше чем в карте то можно и с ними)
    Нажмите на изображение для увеличения. 

Название:	PHOTO_20200120_091900.jpg 
Просмотров:	293 
Размер:	102.1 Кб 
ID:	362563
    Последний раз редактировалось minzurkamax; 20.01.2020 в 09:36.

  14. #233
    Частый гость Аватар для KSM74
    Регистрация
    10.01.2006
    Адрес
    Минск
    Сообщений
    333

    По умолчанию Re: Предусилители электретных микрофонов c низковольтным фантомным питанием от микрофонных входов соврем

    Цитата Сообщение от minzurkamax Посмотреть сообщение
    Усилители микрофонные есть и в карте и в ридере так что наверное схема нужна без них.
    Халявы не будет. Хочешь качества - делай микрофонный усилитель, один из предложенных выше. Замена стабилитрона на ТЛку тебе не поможет. Шумов меньше не станет.

  15. #234
    Частый гость Аватар для minzurkamax
    Регистрация
    12.09.2013
    Адрес
    Минск
    Сообщений
    205

    По умолчанию Re: Предусилители электретных микрофонов c низковольтным фантомным питанием от микрофонных входов соврем

    KSM74, Так я не против. Если они тише чем в карте или ридере то можно и сделать. Они тише?

  16. #235

    По умолчанию Re: Предусилители электретных микрофонов c низковольтным фантомным питанием от микрофонных входов соврем

    semimat, большое спасибо за разъяснения! Тогда пока остановллюсь на этих двух схемах (на транзисторах и операционнике) Буду заказывать детальки.
    Аудишин посмотрю, постараюсь разобраться что к чему.

    Цитата Сообщение от Дмитрий Косачев Посмотреть сообщение
    Какой есть?
    К сожалению, малошумящих специализированных усилителей нет, поэтому буду заказывать. Если вы тестили или есть наработки, что лучше поставить, напишите, постараюсь заказать.

    Цитата Сообщение от Дмитрий Косачев Посмотреть сообщение
    Примерно так.
    Спасибо за ссылку, буду вникать-)

    Цитата Сообщение от Дмитрий Косачев Посмотреть сообщение
    Смотря что должно результатом этих опытов явиться.
    Хотелось бы получить на выходе петличку (или микрофон) с отличными характеристиками, но по цене значительно меньше продаваемых брендовых, типа Сенхайзера или Роде.

    Цитата Сообщение от Дмитрий Косачев Посмотреть сообщение
    Лучше предельно коротким проводом в экране
    Спасибо! Упустил этот момент, в первом посте все подробно описано.

  17. #236
    Частый гость Аватар для KSM74
    Регистрация
    10.01.2006
    Адрес
    Минск
    Сообщений
    333

    По умолчанию Re: Предусилители электретных микрофонов c низковольтным фантомным питанием от микрофонных входов соврем

    Цитата Сообщение от minzurkamax Посмотреть сообщение
    KSM74, Так я не против. Если они тише чем в карте или ридере то можно и сделать. Они тише?
    Тише будет хотя бы по тому, что по своему куску кабеля ты будешь передавать не единицы миливольт от элекретника.
    Последний раз редактировалось KSM74; 20.01.2020 в 14:49.

  18. #237

    По умолчанию Re: Предусилители электретных микрофонов c низковольтным фантомным питанием от микрофонных входов соврем

    Цитата Сообщение от minzurkamax Посмотреть сообщение
    стабилитрон в ней дает много шума и предложили заменить на TL431
    TL431 шуметь будет чуть меньше в таком включении, чем стабилитрон, это верно. В моей схеме этот шум будет ещё меньше за счет RC-фильтров.
    Можно изменить мою схему, включив вместо стабилитрона TL431 (с его обвязкой) - результат будет ещё лучше. Я так не пробовал.

    Цитата Сообщение от minzurkamax Посмотреть сообщение
    Усилители микрофонные есть и в карте и в ридере так что наверное схема нужна без них.
    Буфер нужен так или иначе. Будет он усиливать или нет - вообще не важно, т.к. гармонические искажения капсюля на порядок выше.

  19. #238
    Частый гость Аватар для minzurkamax
    Регистрация
    12.09.2013
    Адрес
    Минск
    Сообщений
    205

    По умолчанию Re: Предусилители электретных микрофонов c низковольтным фантомным питанием от микрофонных входов соврем

    Дмитрий Косачев, А можно заменить OPA 172 на что нибудь из того, что есть в ЧИПДИП? В Минске не такой уж и выбор купить детали.

  20. #239

    По умолчанию Re: Предусилители электретных микрофонов c низковольтным фантомным питанием от микрофонных входов соврем

    Цитата Сообщение от sounds great Посмотреть сообщение
    К сожалению, малошумящих специализированных усилителей нет ... что лучше поставить, напишите, постараюсь заказать.
    Лучше будет одиночный ОУ с самым низким уровнем собственного шума.
    Например, AD797.

    Цитата Сообщение от sounds great Посмотреть сообщение
    Хотелось бы получить на выходе петличку (или микрофон) с отличными характеристиками, но по цене значительно меньше продаваемых брендовых
    Чуда не будет. Тут два варианта: делать лучше, а соответственно и дороже, либо делать для души, в качестве хобби.
    Если что-то можно купить, то это гораздо дешевле купить, чем делать самому.

  21. #240

    По умолчанию Re: Предусилители электретных микрофонов c низковольтным фантомным питанием от микрофонных входов соврем

    Цитата Сообщение от Дмитрий Косачев Посмотреть сообщение
    Например, AD797
    Спасибо! А под него надо схему пересчитывать? Или можно просто поменять один на другой?

    Цитата Сообщение от Дмитрий Косачев Посмотреть сообщение
    Чуда не будет.
    т.е. если собрать схему на AD797 и капсуле Primo EM172 то чуда все равно не будет? Если капсуль пожирней поставить, например, Primo EM204N за счет большей диафрагмы звук станет лучше? Или вообще с петличкой не стоит так заморачиваться. В первую очередь, хотелось бы получить минимальные шумы.

Страница 12 из 32 Первая ... 2101112131422 ... Последняя

Социальные закладки

Социальные закладки

Ваши права

  • Вы не можете создавать новые темы
  • Вы не можете отвечать в темах
  • Вы не можете прикреплять вложения
  • Вы не можете редактировать свои сообщения
  •