Приветствую!
Раньше помоему тут небыло темы в которой обсуждались бы только ИБП и преобразователи напряжения.
Щас меня интересует эта схема полумостового ИБП
Приветствую!
Раньше помоему тут небыло темы в которой обсуждались бы только ИБП и преобразователи напряжения.
Щас меня интересует эта схема полумостового ИБП
Последний раз редактировалось лысый; 09.03.2007 в 19:59.
Мотал на сборном сердечнике ETD34.
Первичка - 90 витков диам. 0,3мм
Обмотка связи - 10 витков в три провода диам. 0,3мм
Вторичка - 16 витков в два провода диам. 0,6мм
Вот по этой схеме:
(плату выложу завтра)
Resistant, Если чесно не понял что это за сердечникНо по цифрам вроде похоже на правду... Первичка тут должна содержать гораздо больше витков чем в полумостовых схемах.
Стандартный Ш-образный с круглым сердечником (как и рекомендуют в даташитах).Сообщение от TDA
[ADDED=Resistant]1112804323[/ADDED]
Точно!Сообщение от Mishan
Как ты догадался?![]()
Это я трансом намудил... Не пойму как у него обмотки расположены! :twisted:Сообщение от Mishan
Вот откуда я его выпаял:
Последний раз редактировалось Resistant; 06.04.2005 в 20:18.
Resistant, TOP204 предназначен для обратноходового (flyback) преобразователя, следовательно в вашем ETD должен быть немагнитный зазор!!![]()
Про немагнитный зазор нет ни слова ни где! ни в даташитах ни здесь:Сообщение от IVX
Последний раз редактировалось Resistant; 06.04.2005 в 21:17.
а может и не флайбак и не должен..
просто на схеме фазировка обмоток попутана, тогда это прямоходовый и без зазора.
Последний раз редактировалось IVX; 06.04.2005 в 23:18.
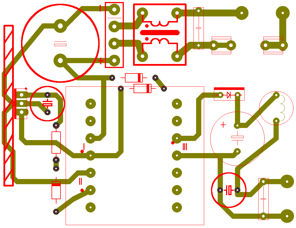
Вот готовая плата и печатка:
М-16, а данные на транс не укажешь?![]()
И сколько у тебя опорное напряжение получилось?
По даташиту должно 5,7в а у меня 5,8в...
И диод (VD6) я поставил 1N4007 хотя рекомендуют ультрафаст...
Resistant, Данные своего транса не помню (несколько лет прошло) намотан он на пермаллоевом колечке МП-140, БП 7,5В/5А. В твоём случае зазор в трансе нужен обязательно. А в кач-ве VD5 и VD6 по схеме при малой мощности БП я всегда использую P6KE200A и BYW26C соответственно, необязательно с TOP22x. Ну, и ввести ОС на оптопаре и TL431 очень желательно. Кстати.
У Power Integrations кроме всего прочего,есть симпатичная софтинка для рассчёта источников питания на базе их микросхем. Сама всё считает, включая зазор в сердечнике, чего куда мотать и какие детали использовать, а потом указывает на близкий по параметрам аппнот с готовой схемой.
[ADDED=M - 16.]1112855059[/ADDED]
А по поводу "верхнего" транса - никаких перемычек не надо, используй верхние правые две ноги и "хобот" из транса(средняя точка). Остальные - пусть висят в воздухе.
Последний раз редактировалось M - 16.; 07.04.2005 в 10:24.
TDA почему когда ты расчитывал транс, взял магнитную индукцию 0.17, а не 0.39 (ведь у 2000НМ она такая)?
Подскажите, пожалуйста принцип работы импульсного бп... а то теряюсь в мыслях (вроде понятно, но не до конца)...
Mishan, Чтобы потери были меньше! Нужно выбрать нечто среднее между понижением частоты и магнитной индукции, и так добиться миниальных потерь в феррите.
[ADDED=TDA]1112901414[/ADDED]
yahoo, Просто трансформация происходет на высокой частоте и всё. Поэтому основная часть схемы ИБП это генератор импульсов (или ШИМ модулятор). Тк частота высокая транс получается маленький.![]()
Последний раз редактировалось Артём; 07.03.2007 в 18:24.
Хелп ламеру((( от чего зависит выходная мощность бп? Не только ведь от выходного трансформатора?
Mishan, Необязательно расчитывать на такую индукцию, возможно лучше будет взять кольцо с меньшим сечением... Вобщем надо экспериментировать
yahoo, Ну ещё зависит от того какой максимальный ток выдержат полевики. Тебе наверно будет полезно эту ветку повнимательнее прочитать![]()
- От максимально возможного тока в первичке , ну и габаритных размеров + частота преобразования ...Сообщение от yahoo
[ADDED=TDA]1112902928[/ADDED]
SMD-n, Всё что ты написал зависит только от конструкции трансаМаксимальный ток зависит только от полевиков. Больше на мощность ничё и не влияет.
Последний раз редактировалось Артём; 07.03.2007 в 18:22.
- Максимально возможный ток в первичке - зависит только от транса ? ( про Rds)Сообщение от TDA
![]()
- попробуй намотать первичку проводом 0.5мм ...или частоту опусти до 20кГц ... Все влияет .
И еще момент :
Помимо того , что надо "вдуть" в транс мощность , ее надо еще и отобрать ...
SMD-n, Я не спорюПросто частота влияет на мощность транса, а он уже влияет на мощность всего ИБП, толщина провода зависит от его конструкции вот и получается что мощность зависит тока от параметров и режима работы ТРАНСА. Вобщем тока от него
Ну и полевиков.
Offтопик:
Лана хватит наверно обсуждать от чего зависит мощность ИБП и так понятно. Если комуто нет или хочет знать подробнее то лучше почитать книжки или поискать статьи в инете.
Че то я намудрил:
Собрал схему, намотал транс, всё подключил. Тока схема у меня проработала 2 сек, а патом вылетели полевики, да ещё и резистор (тот который перед полевиком).![]()
Транс мотал на кольце 40*25*11 2000НМ-1
22 витка первички и 3 вторички, магнитную индукцию взял 0.34 (смотрел по справочнику) Частота 60Khz.
Схема проработала, так как на конденсаторах остался заряд, напряжение 17в (как и по подщётам должно быть)
Могли ли сгореть полевики из за транса?
Помогите Чайнику![]()
Мдя....чтото у всех горит....блин у меня три собранных блока и все работают с первой попытки
[ADDED=witali]1112972035[/ADDED]
попробуй увеличить количество витков
Последний раз редактировалось witali; 08.04.2005 в 18:53.
Социальные закладки