Страница 11 из 13 Первая ... 910111213 Последняя
Показано с 201 по 220 из 260

Тема: Буфер Фантом - просто (и) не заметно

  1. #1 Показать/скрыть первое сообщение.
    Завсегдатай
    Автор темы
    Аватар для jett
    Регистрация
    15.11.2009
    Адрес
    г. Киев
    Сообщений
    3,488

    По умолчанию Буфер

    Предлагаю схемы однотактных безОООСных буферов с открытым трактом. Первый из них является истоковым повторителем на j-fet-полевике с нулевым смещением на затворе, нагруженным на ИТ. Второй - тот же j-fet плюс биполяр по схеме Шиклаи, с межкаскадной ООС. Третий - j-fet плюс биполяр по схеме Дарлингтона. Постоянное напряжение на выходе на уровне десятых долей милливольта поддерживается интегратором, управляющим источником тока. Четвёртый, также как и первый вариант, имеет в тракте только ОДИН активный прибор, на этот раз - биполярный транзистор, но при этом также не содержит разделительных конденсаторов.
    Блок питания является обычным параметрическим стабилизатором, дополненным интегральными, выполняющими преимущественно функцию подавления пульсаций питающего напряжения. Такое питание дало заметно лучший результат по-сравнению с обычным, на интегральных стабилизаторах последовательного типа.
    Область применения: выходные каскады ЦАПов, СD-проигрывателей, других аудиокомпонентов, предусилители, регуляторы громкости, входные буферы усилителей мощности и т.п.
    Технические характеристики указаны на схемах, о нелинейных искажениях подробно изложено в п.№149, также на рис.7 (Фантом V1, 5 кОм), на рис.8 - его АЧХ/ФЧХ и фото ниже. АЧХ ограничивается (при необходимости) входным ФНЧ. Более подробно по настройке и пр. в п.№2.
    Миниатюры Миниатюры Нажмите на изображение для увеличения. 

Название:	Буфер Фантом V1 .GIF 
Просмотров:	5786 
Размер:	34.1 Кб 
ID:	229763   Нажмите на изображение для увеличения. 

Название:	Буфер Фантом 1.1.GIF 
Просмотров:	4401 
Размер:	30.3 Кб 
ID:	229764   Нажмите на изображение для увеличения. 

Название:	Буфер Фантом V2 .GIF 
Просмотров:	3975 
Размер:	23.9 Кб 
ID:	232117   Нажмите на изображение для увеличения. 

Название:	Буфер Фантом V3 .GIF 
Просмотров:	3925 
Размер:	26.1 Кб 
ID:	232118  

    Нажмите на изображение для увеличения. 

Название:	Буфер Фантом V4.GIF 
Просмотров:	6262 
Размер:	59.8 Кб 
ID:	172331   Нажмите на изображение для увеличения. 

Название:	Блок питания бу&#1.GIF 
Просмотров:	3011 
Размер:	13.6 Кб 
ID:	231613   Нажмите на изображение для увеличения. 

Название:	Фантом V1, 2 В RMS, 5 кОм, К&#.JPG 
Просмотров:	2161 
Размер:	128.1 Кб 
ID:	231278   Нажмите на изображение для увеличения. 

Название:	Фантом V1, нагр. 5 кО&#1.JPG 
Просмотров:	1666 
Размер:	174.7 Кб 
ID:	228950  

    Нажмите на изображение для увеличения. 

Название:	DSC02039.JPG 
Просмотров:	2314 
Размер:	444.1 Кб 
ID:	254397  
    Последний раз редактировалось jett; 29.12.2015 в 01:50. Причина: добавил
    Meridian G08 / DAC 6V2 + Jettout 2.4 / Pioneer CT S740S / ЯНУС-УМ / Dynaudio Special 25 / Nordost Tyr XLR / Silent Wire NF8, LS12.

  2. #201
    Завсегдатай
    Автор темы
    Аватар для jett
    Регистрация
    15.11.2009
    Адрес
    г. Киев
    Сообщений
    3,488

    По умолчанию Re: Буфер Фантом - просто (и) не заметно

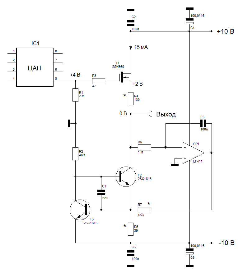
    Вот такой буфер должен работать без разделительного конденсатора при постоянке на входе +4 В. В железе не собирал, но по рассчётам - получается. Подобрать нужно либо Т1 по Uзи около 2 В при токе 15 мА, либо R4 так, чтобы на нём падало 4-Uзи. А также R7 так, чтобы на выходе ОУ было порядка 0...-1 В. Из трёх экземпляров 2SK669, имеющихся у меня, при токе 15 мА Uзи составило 1,84/1,86/2,27 В, поэтому в среднем можно принять 2 В. Вых. сопротивление получится около 170 ом, что вполне приемлемо для работы на РГ 20...50 ком.
    Миниатюры Миниатюры Нажмите на изображение для увеличения. 

Название:	Буфер Фантом 1.1.GIF 
Просмотров:	971 
Размер:	12.7 Кб 
ID:	191018  
    Последний раз редактировалось jett; 08.09.2013 в 12:04.
    Meridian G08 / DAC 6V2 + Jettout 2.4 / Pioneer CT S740S / ЯНУС-УМ / Dynaudio Special 25 / Nordost Tyr XLR / Silent Wire NF8, LS12.

  3. #202
    Регистрация не подтверждена
    Регистрация
    04.01.2011
    Адрес
    Ровно Украина
    Сообщений
    39

    По умолчанию Re: Буфер Фантом - просто (и) не заметно

    Огромное человеческое СПАСИБО ЗА СХЕМУ.

    у меня к Вам есчо вопросы, можно?
    Последний раз редактировалось onlinemailua; 13.09.2013 в 11:10.

  4. #203
    Регистрация не подтверждена
    Регистрация
    04.01.2011
    Адрес
    Ровно Украина
    Сообщений
    39

    По умолчанию Re: Буфер Фантом - просто (и) не заметно

    вот по этой схеме мерял Rвых. - ЦАПНажмите на изображение для увеличения. 

Название:	Без имени-24.jpg 
Просмотров:	181 
Размер:	30.8 Кб 
ID:	191408
    Цитата Сообщение от jett Посмотреть сообщение
    Думаю, тут какая-то ошибка
    Домошний ЦАП на Rн=100Ом просел с 0.58в. до 0.578в.
    подключил колоки 4Ом напрямую, играет
    могу привести подробные цифры про Rн. Uвых.
    может чтото нетак меряю?
    Последний раз редактировалось onlinemailua; 12.09.2013 в 18:12.

  5. #204
    Завсегдатай
    Автор темы
    Аватар для jett
    Регистрация
    15.11.2009
    Адрес
    г. Киев
    Сообщений
    3,488

    По умолчанию Re: Буфер Фантом - просто (и) не заметно

    Да не за что. Эта схема практически то же, что и первый буфер, но учитывает сдвиг уровня.
    Вопросы можно, конечно. А для чего тогда форум? Если смогу - отвечу.

    ---------- Добавлено в 17:04 ---------- Предыдущее сообщение в 17:00 ----------

    Цитата Сообщение от onlinemailua Посмотреть сообщение
    вот по этой схеме мерял Rвых. - ЦАП
    Правильно, только минус кондёра лучше дополнительно привязать к земле большим рзистором (выше писал).
    И ещё один момент: почему желателен осциллограф? - чтобы видеть, что форма сигнала при подключении резистора не искажается, так как выход цапа имеет не бесконечную нагрузочную способность, т.е. есть граничный ток отдачи в нагрузку. В этом случаи, если форма искажена, нужно снизить амплитуду вых. сигнала и повторить измерения.
    ПС. Если будете использовать буфер #201, то вобщем-то уже не важно, какое там у цапа вых. сопротивление.
    Meridian G08 / DAC 6V2 + Jettout 2.4 / Pioneer CT S740S / ЯНУС-УМ / Dynaudio Special 25 / Nordost Tyr XLR / Silent Wire NF8, LS12.

  6. #205
    Регистрация не подтверждена
    Регистрация
    04.01.2011
    Адрес
    Ровно Украина
    Сообщений
    39

    По умолчанию Re: Буфер Фантом - просто (и) не заметно

    Цитата Сообщение от jett Посмотреть сообщение
    только минус кондёра лучше дополнительно привязать к земле большим рзистором (выше писал)
    читал, непонял
    10кОм ?

    ---------- Добавлено в 17:33 ---------- Предыдущее сообщение в 17:18 ----------

    Скожите, а регулятор громкости в моем случяе лутьше 50кОм чем 20кОм?


    Цитата Сообщение от jett Посмотреть сообщение
    Схема есть в голове. Времени нет. Но завтра будет
    Цитата Сообщение от jett Посмотреть сообщение
    Вот такой буфер должен работать без разделительного конденсатора
    БОЛЬШУЩЕЕ ВАМ СПАСИБО
    ЧЕСТНО, я ВАМ ОЧЕНЬ БЛАГОДАРЕН!

    ---------- Добавлено в 17:36 ---------- Предыдущее сообщение в 17:33 ----------

    а есче,
    насколько LF411 хуже OPA132 (в даном случае),
    цена разнится более чем.
    Последний раз редактировалось onlinemailua; 13.09.2013 в 11:10.

  7. #206
    Завсегдатай Аватар для variator
    Регистрация
    03.04.2009
    Адрес
    РФ ЛНР
    Сообщений
    2,539

    По умолчанию Re: Буфер Фантом - просто (и) не заметно

    Цитата Сообщение от onlinemailua Посмотреть сообщение
    у меня только тестер
    Цитата Сообщение от onlinemailua Посмотреть сообщение
    померял переменное напряжение на выходе ЦАП, вышло 0.58в.
    Какой именно тестер? Есть сомнения о точности измерений. Вам нужно повторить измерения с помощью звуковой карты, программой типа спектралаб или попроще.

  8. #207
    Регистрация не подтверждена
    Регистрация
    04.01.2011
    Адрес
    Ровно Украина
    Сообщений
    39

    По умолчанию Re: Буфер Фантом - просто (и) не заметно

    Цитата Сообщение от variator Посмотреть сообщение
    Какой именно тестер?
    MASTECH
    меряет емкость конденсаторов,
    частоту переменого напряжения.
    Для контроля есть другой.

    ---------- Добавлено в 18:04 ---------- Предыдущее сообщение в 18:01 ----------

    Цитата Сообщение от variator Посмотреть сообщение
    Вам нужно повторить измерения с помощью звуковой карты
    не позволяет, или не умею.
    AD1988 SUPREME FXII

  9. #208
    Завсегдатай Аватар для variator
    Регистрация
    03.04.2009
    Адрес
    РФ ЛНР
    Сообщений
    2,539

    По умолчанию Re: Буфер Фантом - просто (и) не заметно

    Цитата Сообщение от onlinemailua Посмотреть сообщение
    MASTECH
    Должен измерять переменку уровнем менее вольта, но надо глянуть в паспорт, теххарактеристики посмотреть.
    Просто потому, что

    Цитата Сообщение от jett Посмотреть сообщение
    почему желателен осциллограф? - чтобы видеть, что форма сигнала при подключении резистора не искажается, так как выход цапа имеет не бесконечную нагрузочную способность, т.е. есть граничный ток отдачи в нагрузку. В этом случаи, если форма искажена, нужно снизить амплитуду вых. сигнала

  10. #209
    Завсегдатай
    Автор темы
    Аватар для jett
    Регистрация
    15.11.2009
    Адрес
    г. Киев
    Сообщений
    3,488

    По умолчанию Re: Буфер Фантом - просто (и) не заметно

    Цитата Сообщение от onlinemailua Посмотреть сообщение
    читал, непонял
    10кОм ?
    Всё просто: где-то около 100 ком включите от минуса кондёра к земле и пусть себе висит...
    Цитата Сообщение от onlinemailua Посмотреть сообщение
    а регулятор громкости в моем случяе лутьше 50кОм чем 20кОм?
    Если использовать сразу после цапа буфер, то меньшее сопротивление лучше, можно даже и 10 ком, если же просто с выхода цапа подавать на РГ (через кондёр), то не менее 20 ком, при условии, что вы правильно померяли выходное сопр. цапа (1,1 ком). Вообще, для звука меньшее из возможных сопротивлений РГ предпочтительнее.
    Цитата Сообщение от onlinemailua Посмотреть сообщение
    за свои 32-года ниразу не встречал альтруистов
    Невнимательно смотрели, тут пол-форума таких альтруистов.
    Цитата Сообщение от onlinemailua Посмотреть сообщение
    насколько LF411 хуже OPA132 (в даном случае),
    В данном применении - ни насколько, ставьте что есть.
    Пожалуйста.
    Meridian G08 / DAC 6V2 + Jettout 2.4 / Pioneer CT S740S / ЯНУС-УМ / Dynaudio Special 25 / Nordost Tyr XLR / Silent Wire NF8, LS12.

  11. #210
    Завсегдатай Аватар для variator
    Регистрация
    03.04.2009
    Адрес
    РФ ЛНР
    Сообщений
    2,539

    По умолчанию Re: Буфер Фантом - просто (и) не заметно

    Цитата Сообщение от onlinemailua Посмотреть сообщение
    на Rн=100Ом просел с 0.58в. до 0.578в.
    подключил колонки 4 Ом напрямую, играет
    0.3 Ом. Ток в АС 170 мА (амплитудный, и если бы это синус, на музыке - меньше. Впрочем, вилами по воде...)

  12. #211
    Регистрация не подтверждена
    Регистрация
    04.01.2011
    Адрес
    Ровно Украина
    Сообщений
    39

    По умолчанию Re: Буфер Фантом - просто (и) не заметно


  13. #212
    Завсегдатай
    Автор темы
    Аватар для jett
    Регистрация
    15.11.2009
    Адрес
    г. Киев
    Сообщений
    3,488

    По умолчанию Re: Буфер Фантом - просто (и) не заметно

    Цитата Сообщение от onlinemailua Посмотреть сообщение
    MASTECH
    меряет
    частоту переменого напряжения.
    Нужно ещё заглянуть в паспорт, в какой полосе частот он меряет, а то бывает, что до 300...400 Гц. Тогда измерять вых. сопротивление вам нужно, подавая с цапа 100...200 Гц, например.
    Meridian G08 / DAC 6V2 + Jettout 2.4 / Pioneer CT S740S / ЯНУС-УМ / Dynaudio Special 25 / Nordost Tyr XLR / Silent Wire NF8, LS12.

  14. #213
    Регистрация не подтверждена
    Регистрация
    04.01.2011
    Адрес
    Ровно Украина
    Сообщений
    39

    По умолчанию Re: Буфер Фантом - просто (и) не заметно


  15. #214
    Завсегдатай
    Автор темы
    Аватар для jett
    Регистрация
    15.11.2009
    Адрес
    г. Киев
    Сообщений
    3,488

    По умолчанию Re: Буфер Фантом - просто (и) не заметно

    Цитата Сообщение от onlinemailua Посмотреть сообщение
    Домошний ЦАП на Rн=100Ом просел с 0.58в. до 0.578в.
    подключил колоки 4Ом напрямую, играет
    могу привести подробные цифры про Rн. Uвых.
    может чтото нетак меряю?
    Ну так может там встроенный усилитель мощности? Потому как никакой источник с выходным 300 ом на акустику 4 ома играть не будет.
    Meridian G08 / DAC 6V2 + Jettout 2.4 / Pioneer CT S740S / ЯНУС-УМ / Dynaudio Special 25 / Nordost Tyr XLR / Silent Wire NF8, LS12.

  16. #215
    Регистрация не подтверждена
    Регистрация
    04.01.2011
    Адрес
    Ровно Украина
    Сообщений
    39

    По умолчанию Re: Буфер Фантом - просто (и) не заметно

    Цитата Сообщение от jett Посмотреть сообщение
    В данном применении - ни насколько, ставьте что есть.
    спасибо

  17. #216
    Завсегдатай
    Автор темы
    Аватар для jett
    Регистрация
    15.11.2009
    Адрес
    г. Киев
    Сообщений
    3,488

    По умолчанию Re: Буфер Фантом - просто (и) не заметно

    Цитата Сообщение от onlinemailua Посмотреть сообщение
    http://www.google.ru/url?sa=t&rct=j&...52109249,d.bGE
    Там указана полоса измерений: 40 гц...1 кгц. Т.е. вам измерять им лучше где-то на 500 гц.
    Meridian G08 / DAC 6V2 + Jettout 2.4 / Pioneer CT S740S / ЯНУС-УМ / Dynaudio Special 25 / Nordost Tyr XLR / Silent Wire NF8, LS12.

  18. #217
    Регистрация не подтверждена
    Регистрация
    04.01.2011
    Адрес
    Ровно Украина
    Сообщений
    39

    По умолчанию Re: Буфер Фантом - просто (и) не заметно

    Цитата Сообщение от jett Посмотреть сообщение
    Ну так может там встроенный усилитель мощности?
    100% только цап звуковой карты, там одна микросхема,
    сам прозванивал, и закорачивал электролиты на выходе (зв. карты)

  19. #218
    Завсегдатай Аватар для variator
    Регистрация
    03.04.2009
    Адрес
    РФ ЛНР
    Сообщений
    2,539

    По умолчанию Re: Буфер Фантом - просто (и) не заметно

    Ну, от 0.5 вольт рекомендовано измерять переменку. Короче , вывод то какой. Буфер как буфер с мегаомным входом совсем не нужен. А буфер ради функции согласования уровня по постоянке - схема была, паять.

  20. #219
    Завсегдатай
    Автор темы
    Аватар для jett
    Регистрация
    15.11.2009
    Адрес
    г. Киев
    Сообщений
    3,488

    По умолчанию Re: Буфер Фантом - просто (и) не заметно

    Цитата Сообщение от onlinemailua Посмотреть сообщение
    100% только цап звуковой карты, там одна микросхема,
    Ну, видать, волшебная... А может там указано вых. сопротивление 300 мОм?
    Цитата Сообщение от variator Посмотреть сообщение
    Буфер как буфер с мегаомным входом совсем не нужен. А буфер ради функции согласования уровня по постоянке
    Ну вобщем - да. Выбор есть.
    Meridian G08 / DAC 6V2 + Jettout 2.4 / Pioneer CT S740S / ЯНУС-УМ / Dynaudio Special 25 / Nordost Tyr XLR / Silent Wire NF8, LS12.

  21. #220
    Регистрация не подтверждена
    Регистрация
    04.01.2011
    Адрес
    Ровно Украина
    Сообщений
    39

    По умолчанию Re: Буфер Фантом - просто (и) не заметно

    я
    Цитата Сообщение от variator Посмотреть сообщение
    Ну, от 0.5 вольт рекомендовано измерять переменку
    НЕ ПЕРЕМЕНКУ, А ЧАСТОТУ ПРЕМЕНКИ!
    читайте повнемательней!

    Цитата Сообщение от jett Посмотреть сообщение
    Забыл спросить: а цап-то какой?
    оказывается не ЦАП, а целый машинариум TOSHIBA TC94A70FG
    такие себе ставит Marantz
    кстати есть I2S и S/PDIF, но это уже в другой теме.
    Последний раз редактировалось onlinemailua; 13.09.2013 в 01:55.

Страница 11 из 13 Первая ... 910111213 Последняя

Социальные закладки

Социальные закладки

Ваши права

  • Вы не можете создавать новые темы
  • Вы не можете отвечать в темах
  • Вы не можете прикреплять вложения
  • Вы не можете редактировать свои сообщения
  •