Страница 10 из 546 Первая ... 8910111220 ... Последняя
Показано с 181 по 200 из 10911

Тема: Импульсные источники питания и преобразователи.

  1. #1 Показать/скрыть первое сообщение.
    Регистрация не подтверждена
    Автор темы
    Аватар для TDA
    Регистрация
    30.10.2004
    Адрес
    Люберцы
    Возраст
    40
    Сообщений
    1,190

    По умолчанию Импульсные источники питания и преобразователи.

    Приветствую!
    Раньше помоему тут небыло темы в которой обсуждались бы только ИБП и преобразователи напряжения.
    Щас меня интересует эта схема полумостового ИБП
    Последний раз редактировалось лысый; 09.03.2007 в 19:59.

  2. #181
    Регистрация не подтверждена
    Регистрация
    13.12.2004
    Сообщений
    139

    По умолчанию Re: Импульсные источники питания и преобразователи.

    Alex, ты как то говорил, что тебе много приходится воевать со всякими помехами. Может и тут параллельно первичке ставят эту цепочку для этого ?

  3. #182
    Регистрация не подтверждена
    Автор темы
    Аватар для TDA
    Регистрация
    30.10.2004
    Адрес
    Люберцы
    Возраст
    40
    Сообщений
    1,190

    По умолчанию Re: Импульсные источники питания и преобразователи.

    Ну вот например схема компового БП (для тех кто не смотрел )
    http://alkos.chat.ru/psu-at.gif

    Ещё появился небольшой вопрос, а что если заменить MOSFETы на IGBT транзисторы? Что это даст? Какие плюсы и минусы?

  4. #183
    Не хочу! Аватар для Alex
    Регистрация
    20.03.2003
    Адрес
    Worldwide
    Возраст
    63
    Сообщений
    39,056

    По умолчанию Re: Импульсные источники питания и преобразователи.

    Цитата Сообщение от BumBum
    Alex, ты как то говорил, что тебе много приходится воевать со всякими помехами. Может и тут параллельно первичке ставят эту цепочку для этого ?
    Да, вполне возможно что они с EMI/RFI боролись этой цепочкой.

    Вообще же у полумоста, может возникнуть необходимость в снаббере, но только при работе на холостом ходу, и на биполярных ранзисторах, поскольку в них нет внутреннего диода. С мосфетами - все замкнется на них.

    Цитата Сообщение от TDA
    Ещё появился небольшой вопрос, а что если заменить MOSFETы на IGBT транзисторы? Что это даст? Какие плюсы и минусы?
    Для мощностей до полукиловатта - не имеет никакого смысла, на мосфетах потери получаются меньше. и габарты меньше (за счет работы на более высокой частое).
    Учти, что распостраненые IGBT гораздо медленее мосфетов. Есть новые, относительно быстрые (сотню-две килогерц), но они достаочно дОроги и дефицитны, и на малых и средних мощностях все равно не имеют смысла в таих преобразователях.
    "Замполит, чайку?"(с)"Охота за Красным Октябрем".
    "Да мне-то что, меняйтесь!"(с)анек.
    <-- http://altor1.narod.ru --> Вопросы - в личку, е-мейл, скайп.

  5. #184
    Забанен (навсегда)
    Регистрация
    27.02.2005
    Адрес
    село Самбек
    Сообщений
    2,080

    По умолчанию Re: Импульсные источники питания и преобразователи.

    Alex,
    Цитата Сообщение от Alex
    Учти, что распостраненые IGBT гораздо медленее мосфетов. Есть новые, относительно быстрые (сотню-две килогерц), но они достаочно дОроги и дефицитны, и на малых и средних мощностях все равно не имеют смысла в таих преобразователях.
    Например, IRG4PC50W легко купить за 110-130р. У меня работают от сети на частотах 40-60 кГц до 2 кВт. Мосфеты отдыхают.

  6. #185
    Регистрация не подтверждена
    Автор темы
    Аватар для TDA
    Регистрация
    30.10.2004
    Адрес
    Люберцы
    Возраст
    40
    Сообщений
    1,190

    По умолчанию Re: Импульсные источники питания и преобразователи.

    лысый, А как у них с входной ёмкостью, резюки в базах подбираются также как и для мосфетоф? Греются сильно?

  7. #186
    Забанен (навсегда)
    Регистрация
    27.02.2005
    Адрес
    село Самбек
    Сообщений
    2,080

    По умолчанию Re: Импульсные источники питания и преобразователи.

    TDA, лучше сам посмотри даташиты. Если снимать мощность, то бутстрепы типа IR2110 не надо, лучше изолированные драйверы. Например весьма хороши HCPL-3120 по 70-80р.
    И учти, что в реальной схеме из-за всех хреновых эффектов сделать у мосфета время спада менее 150 нс очень затруднительно. Про хорошую мощность речь.

    [ADDED=лысый]1111610655[/ADDED]
    Ещё лучше IGBT от IXYS, например см. IXGH28N60BD1, но и дороже. Однако это я со своей колокольни, на мощностях до 0,5кВт таки лучше мосфеты.
    Последний раз редактировалось лысый; 23.03.2005 в 23:44.

  8. #187
    Не хочу! Аватар для Alex
    Регистрация
    20.03.2003
    Адрес
    Worldwide
    Возраст
    63
    Сообщений
    39,056

    По умолчанию Re: Импульсные источники питания и преобразователи.

    Цитата Сообщение от лысый
    Учти, что распостраненые IGBT гораздо медленее мосфетов. Есть новые, относительно быстрые (сотню-две килогерц), но они достаочно дОроги и дефицитны, и на малых и средних мощностях все равно не имеют смысла в таих преобразователях.



    Например, IRG4PC50W легко купить за 110-130р. У меня работают от сети на частотах 40-60 кГц до 2 кВт. Мосфеты отдыхают.
    Имено это я и говорил - при большой (2квт) мощности, и на низких (40-60кгц) частотах.

    [ADDED=Alex]1111612407[/ADDED]
    Цитата Сообщение от лысый
    И учти, что в реальной схеме из-за всех хреновых эффектов сделать у мосфета время спада менее 150 нс очень затруднительно. Про хорошую мощность речь.
    Обычно приходится наоборот тормозить, чтобы dv/dt не превысить, что же касается "менее 150нс затруднительно" - давай посчитам: на не совсем древних мдимешах, у которых предел 15в/нс, мы работаем примерно на 10-12 в/нс, при питании до 460в (напряжение PFC для сети 277в с верхним допуском), получается в районе 40нс длительность нарастания, ну а длителдьность спада как правило меньше.
    Открывать мосфет надо быстрее чем закрывать, для софт-свитча.
    Последний раз редактировалось Alex; 24.03.2005 в 00:13.
    "Замполит, чайку?"(с)"Охота за Красным Октябрем".
    "Да мне-то что, меняйтесь!"(с)анек.
    <-- http://altor1.narod.ru --> Вопросы - в личку, е-мейл, скайп.

  9. #188
    Забанен (навсегда)
    Регистрация
    27.02.2005
    Адрес
    село Самбек
    Сообщений
    2,080

    По умолчанию Re: Импульсные источники питания и преобразователи.

    Alex, под "затруднительно" имел в виду всю совокупность проблем при попытке его уменьшить (про время спада). Ваши цифры слишком теоретичны.

  10. #189
    Не хочу! Аватар для Alex
    Регистрация
    20.03.2003
    Адрес
    Worldwide
    Возраст
    63
    Сообщений
    39,056

    По умолчанию Re: Импульсные источники питания и преобразователи.

    Цитата Сообщение от лысый
    Alex, под "затруднительно" имел в виду всю совокупность проблем при попытке его уменьшить (про время спада).
    Время спада вообще мало кого интересует, с точки зрения dv/dt - диод работет (не во всех схемах) - при нарастании напряжения, т.е. закрытии фета.

    Ваши цифры слишком теоретичны.
    Это цифры с серийных девайсов.
    "Замполит, чайку?"(с)"Охота за Красным Октябрем".
    "Да мне-то что, меняйтесь!"(с)анек.
    <-- http://altor1.narod.ru --> Вопросы - в личку, е-мейл, скайп.

  11. #190
    Новичок Аватар для Mishan
    Регистрация
    16.01.2005
    Адрес
    Lithuania
    Возраст
    37
    Сообщений
    86

    По умолчанию Re: Импульсные источники питания и преобразователи.

    Народ, кто знает на какую частоту расчитан трансформатор от ИБП компа?

  12. #191
    Новичок
    Регистрация
    06.01.2005
    Адрес
    Томск
    Возраст
    41
    Сообщений
    42

    По умолчанию Re: Импульсные источники питания и преобразователи.

    От 40 до 100 кГц, чем дешевле блок, тем меньше частота (как правило). Данные по результатам измерений БП в сервисном центре г.Томска.

  13. #192
    Регистрация не подтверждена
    Регистрация
    22.02.2005
    Адрес
    г.Омск
    Возраст
    48
    Сообщений
    226

    По умолчанию Re: Импульсные источники питания и преобразователи.

    Дык, чего там знать-то? Можно точно сказать : смотрим обвязку м/с ШИМ контроллера (частота обычно задаётся двумя детальками).
    Берём формулу из даташита и считаем. Особенно хорошо для тех, кому транс рассчитывать и мотать не хочется.

  14. #193
    Частый гость
    Регистрация
    12.01.2005
    Адрес
    Украина, Киев
    Возраст
    36
    Сообщений
    328

    По умолчанию Re: Импульсные источники питания и преобразователи.


    Offтопик:
    demon_lee, когда же ты свой ПН с платой и всем необходимым выложишь?

  15. #194
    Величайший инквизитор Аватар для WP
    Регистрация
    26.05.2004
    Адрес
    г. Бердск
    Возраст
    63
    Сообщений
    2,527

    По умолчанию Re: Импульсные источники питания и преобразователи.

    У нас источник питания реализован на IRG4PC50W в нерегулируемом инверторе, и IRGP50B60PD1 + IRFP460 в PFC с коммутацией диода на нулевом токе. Частота 115 кГц, PFC и PWM контроллеры синхронизированы, емкость конденсатора на выходе PFC 2000 мкФ, выходная мощность блока питания 3,5 кВт. Изготовлено два опытных образца, в серийных изделиях пока не применяется, но в новых моделях усилителей планируется к использованию с целью замены низкочастотного трансформатора в блоке питания.

  16. #195
    Регистрация не подтверждена
    Регистрация
    30.01.2004
    Адрес
    Yerevan
    Возраст
    63
    Сообщений
    189

    По умолчанию Re: Импульсные источники питания и преобразователи.

    Владимир, все хотел спросить - как же китайцы умудряются находить дешевле хорошие мощные трансформаторы для своих усилков ? Может, стоит поискать ?

  17. #196
    Новичок
    Регистрация
    11.03.2005
    Адрес
    Волгоград
    Сообщений
    54

    По умолчанию Re: Импульсные источники питания и преобразователи.

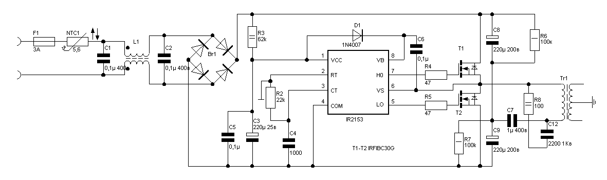
    TDA, не работает у меня БП!
    Опишу что поставил:
    транзисторы IRFIBC30G
    кондер между первичкой 1мк 400в
    снаббер в первичке 100Ом 2200 1Кв
    диод поставил 1N4007
    транс от копмового БП.
    У транса подключил только первичку.
    Включаю, на микрухе напряжение питание 8,5в, а транзисторы начинают потихоньку разогреваться.
    Подключаю вторичку... и бабах!
    Взрывается предохранитель!

  18. #197
    Регистрация не подтверждена Аватар для witali
    Регистрация
    21.02.2005
    Адрес
    Владимир
    Возраст
    49
    Сообщений
    880

    По умолчанию Re: Импульсные источники питания и преобразователи.

    давал же плату...рабочуюю уже три экземпляра работают....

    [ADDED=witali]1112005960[/ADDED]
    и еще....резистор в цепи питания микры......не более 47 кОм
    Последний раз редактировалось witali; 28.03.2005 в 14:32.

  19. #198
    Новичок
    Регистрация
    11.03.2005
    Адрес
    Волгоград
    Сообщений
    54

    По умолчанию Re: Импульсные источники питания и преобразователи.

    [QUOTE=witali]давал же плату...рабочуюю уже три экземпляра работают....

    Вот по этой печатке делал:

    [ADDED=Resistant]1112009696[/ADDED]
    Схема вот:

    [ADDED=Resistant]1112010068[/ADDED]
    А трансформаторы у комповых БП все одинаковые?
    Если нет то как подбирать?
    Миниатюры Миниатюры Нажмите на изображение для увеличения. 

Название:	плата_блок_питания.gif 
Просмотров:	1253 
Размер:	12.6 Кб 
ID:	1505   Нажмите на изображение для увеличения. 

Название:	2153.gif 
Просмотров:	1308 
Размер:	9.0 Кб 
ID:	1506  
    Последний раз редактировалось Resistant; 28.03.2005 в 15:41.

  20. #199
    Регистрация не подтверждена Аватар для witali
    Регистрация
    21.02.2005
    Адрес
    Владимир
    Возраст
    49
    Сообщений
    880

    По умолчанию Re: Импульсные источники питания и преобразователи.

    Резистор в цепи питания должен быть не более 47к

  21. #200
    Частый гость Аватар для Killer
    Регистрация
    11.02.2005
    Адрес
    Владивосток
    Возраст
    53
    Сообщений
    193

    По умолчанию Re: Импульсные источники питания и преобразователи.

    Цитата Сообщение от WP
    У нас источник питания реализован на IRG4PC50W в нерегулируемом инверторе, и IRGP50B60PD1 + IRFP460 в PFC с коммутацией диода на нулевом токе. Частота 115 кГц, PFC и PWM контроллеры синхронизированы, емкость конденсатора на выходе PFC 2000 мкФ, выходная мощность блока питания 3,5 кВт. Изготовлено два опытных образца, в серийных изделиях пока не применяется, но в новых моделях усилителей планируется к использованию с целью замены низкочастотного трансформатора в блоке питания.
    Вдадимир а схемку можно глянуть?
    если только это не коммерческая тайна

Страница 10 из 546 Первая ... 8910111220 ... Последняя

Социальные закладки

Социальные закладки

Ваши права

  • Вы не можете создавать новые темы
  • Вы не можете отвечать в темах
  • Вы не можете прикреплять вложения
  • Вы не можете редактировать свои сообщения
  •