Страница 39 из 158 Первая ... 29373839404149 ... Последняя
Показано с 761 по 780 из 3144

Тема: Электроника 004

  1. #1 Показать/скрыть первое сообщение.
    Забанен (навсегда)
    Автор темы
    Аватар для Ремонт-NIK
    Регистрация
    26.12.2004
    Адрес
    оттуда
    Возраст
    46
    Сообщений
    3,667

    По умолчанию Электроника 004

    Поболтаем про катушечник Электроника-004, лучший отечественный катушечный магнитофон.=) Можно обсудить доработки и апгрейды..

    Offтопик:
    Применение сверхскоростных микрух от "AD.." и кАндеров по 6 уев не приветствуется.
    Обсуждается также и конструкция...

    Всем кто желает доработать свои Олимпы и Электроники-читать вот эти посты:
    https://forum.vegalab.ru/showpost.ph...&postcount=606
    и говорить спасибо Николаю.ака Борисыч44
    Здесь можно скачать книгу по регулировке Э-003/Э-004 :
    https://forum.vegalab.ru/downloads.php?do=file&id=2020areas/957shema/SOKKOT01.RAR[/URL]

    Здесь
    https://forum.vegalab.ru/showpost.ph...&postcount=262
    метода шлифовки голов для Э-004.
    Автор - Николай (ака-Борисыч44 )

    Здесь ссылка на альбом схем - https://forum.vegalab.ru/downloads.php?do=file&id=2021
    по смазке узлов механики, некоторые рекомендации от sia_2 (С.Агеев)
    тута- https://forum.vegalab.ru/showpost.ph...postcount=225"

    Ссылка на устранение "шелеста" на выходе УВ в отсутствии сигнала-здесь
    https://forum.vegalab.ru/showpost.ph...&postcount=238
    Автор методы-Борисыч44

    Что такое "катание камней".и что можно сделать что бы его уменьшить:
    Здесь-https://forum.vegalab.ru/showpost.ph...&postcount=171
    Немного про разводку земли в БП:
    https://forum.vegalab.ru/showpost.ph...&postcount=147
    автор Константин Мусатов.
    Как очистить головки и при этом их не загубить:
    Здесь-https://forum.vegalab.ru/showpost.php?p=135803&postcount=258
    Автор-belka
    Полезный ресурс по магнитным лентам и отечеств.аппаратуре:
    http://ice-80.narod.ru/Index.htm
    Здесь скачиваем книгу-"Устройства для регулировки магнитофонов"
    http://publ.lib.ru/ARCHIVES/M/''Mass...1;djv+ocr].zip
    доработка блока управления Э-004 для того что бы торможение происходило двигателями-афтар DJAndy https://forum.vegalab.ru/showpost.ph...&postcount=556
    о некоторых доработках Электроник и Олимпов здесь
    https://forum.vegalab.ru/showpost.ph...&postcount=871
    автор-straus
    как долить или заменить жидкость в демпфере Э-004 здесь
    https://forum.vegalab.ru/showpost.ph...&postcount=916
    автор Anders "КУ!" говорим ему.
    ДУ на МК для Электроник -автор GaLeX здесь;
    https://forum.vegalab.ru/showpost.ph...&postcount=926
    ДУ для Э-004 без применения МК-ров,автор Vilis здесь:
    https://forum.vegalab.ru/showpost.ph...&postcount=943
    как надежно размагнитить механизм матафона,читаем здесь (автор-Борисыч44)
    https://forum.vegalab.ru/showpost.ph...postcount=1021
    https://forum.vegalab.ru/showthread....=1#post1416145 результаты переделки Э004 на 38ск, с изменением коррекции в УВ и УЗ. Автор:bishbosh

    Оригинальный УВ с имплантированным NE5534 место к552уд2
    Отечественные кондеры и реверсный канал оставлены преднамеренно.для референса.
    Миниатюры Миниатюры Нажмите на изображение для увеличения. 

Название:	УВ - NE5534.jpg 
Просмотров:	17307 
Размер:	115.3 Кб 
ID:	21269   Нажмите на изображение для увеличения. 

Название:	erase rec play.jpg 
Просмотров:	15024 
Размер:	76.0 Кб 
ID:	23389   Нажмите на изображение для увеличения. 

Название:	УВ   Э-004-590кн4.jpg 
Просмотров:	17377 
Размер:	250.6 Кб 
ID:	24770  
    Последний раз редактировалось Ремонт-NIK; 10.12.2011 в 18:58. Причина: ссылки и облагородил немного.

  2. #761
    PaX PALANTiRA Аватар для EDDiE
    Регистрация
    13.02.2006
    Адрес
    GAZ-A-LAGO
    Сообщений
    13,264

    По умолчанию Re: Электроника 004

    Цитата Сообщение от sanchoss
    Люди поделитесь номиналами или подскажите как посчитать. А то все забыл. Старый стал.
    В ж. "Радио" №1-3/1981 или 1980 есть схема Э003, вроде есть и о коррекции несколько слов.
    Последний раз редактировалось EDDiE; 25.01.2009 в 13:02.

  3. #762
    Новичок
    Регистрация
    07.12.2005
    Адрес
    Саратов, Россия
    Сообщений
    25

    По умолчанию Re: Электроника 004

    Схемы на Электронику 003 у меня есть в бумаге, но в книге Соколова они точно такие же, нет смысла сканить. Про коррекции УВ данные ищите в этой же книге. Там указаны изменения после смены ГОСТа.

  4. #763
    Частый гость Аватар для sanchoss
    Регистрация
    11.05.2005
    Адрес
    Москва, Ватутинки
    Сообщений
    279

    По умолчанию Re: Электроника 004

    Цитата Сообщение от Ремонт-NIK Посмотреть сообщение
    у меня нет схемы на -003.
    только 004.
    По усилителю воспроизведения не вижу принципиальной разницы. Отличаются только комутацией и номиналами коррекции.
    Хотел выяснить где коррекция правильная. Поставил по Соколову.

  5. #764
    Забанен (навсегда)
    Автор темы
    Аватар для Ремонт-NIK
    Регистрация
    26.12.2004
    Адрес
    оттуда
    Возраст
    46
    Сообщений
    3,667

    По умолчанию Re: Электроника 004

    Цитата Сообщение от sanchoss Посмотреть сообщение
    По усилителю воспроизведения не вижу принципиальной разницы. Отличаются только комутацией и номиналами коррекции.
    в тот раз мы разговаривали про блок скорости,или путаюсь?

  6. #765
    Частый гость Аватар для sanchoss
    Регистрация
    11.05.2005
    Адрес
    Москва, Ватутинки
    Сообщений
    279

    По умолчанию Re: Электроника 004

    Да про него родного. Его я победил. А теперь взялся за усилитель воспроизведения. Но ввиду того, что существует куча схем да еще с разными номиналами в цепи коррекции начиная с "Электроники 03" и заканчивая "Олимпами", я стал на распутье- какие-же правильные. Поставил как в книге у Соколова для нового ГОСТа (в конце книги он об этом заикнулся). Кстати, в процессе выкусывания фильтра-пробки выяснил что на одной плате не стояли по входу резисторы. Из-за этого усилитель загенерил без пробки. А ведь с нею было все нормально.

  7. #766
    Новичок
    Регистрация
    29.01.2009
    Сообщений
    24

    По умолчанию Re: Электроника 004

    Здравствуйте друзья!
    Я уже 14 лет эксплуатирую Э 004 и очень доволен этим аппаратом. Спасибо всем участникам данного раздела! Благодря Вам я нашёл много полезной информации.
    У меня вопрос: Как грамотно переделать Э 004 чтобы была 38ая скорость? Достаточно чтобы просто читала хорошо. Порсто мне попали в руки интересные записи на 38 которые не терпится погонять и, возможно будут ещё.
    Движок: ДБ95

    Спасибо.

  8. #767
    Частый гость Аватар для Eats
    Регистрация
    05.01.2008
    Адрес
    St.Petersburg
    Возраст
    58
    Сообщений
    364

    По умолчанию Re: Электроника 004

    А тебе их обязательно в аналоге слушать? Если просто послушать, то не надо ничего переделывать. Оцифруй их на 19, да и скажи аудиоредактору, что у тебя на самом деле частота дискретизации вдвое больше, и вот на этой удвоенной и слушай. Но в цифре. Я почему аналог не советую: те ж записи наверняка на всю ширину ленты, их надо и на соответствующих головках слушать, ежели по-хорошему. Просто разгоном движка не обойдёшься.
    Всего доброго.
    Евгений.

  9. #768
    Новичок
    Регистрация
    05.12.2008
    Адрес
    г. Смоленск
    Возраст
    53
    Сообщений
    47

    По умолчанию Re: Электроника 004

    Здравствуйте форумчане.
    При работе блока управления ЛПМ при переключении П/реверс и обратно возникает "щелчок" с достаточно сильной амплитудой. (об этом уже велся диалог на данном форуме).
    По всем консолидированным рекомендациям, я на одном канале УВ я проделал все, что описывалось:по схеме: https://forum.vegalab.ru/newreply...reply&p=556217
    выкусил полевики с обвязкой VT7, VT8, R37, R38, R39;
    Выкусил 155ЛА8 D2, вместо нее собрал коммутирующие цепочки П/Р на базе реле (напряжение питания 5В), а также чепочку блокировки УВ;
    Еще раз повторюсь: уровень щелчка очень сильно уменьшился, но все же он присутствует.

    Вопрос: может быть я что-то сделал не правильно?
    Последний раз редактировалось Ремонт-NIK; 28.12.2009 в 17:24. Причина: пробелы

  10. #769
    Новичок
    Регистрация
    29.01.2009
    Сообщений
    24

    По умолчанию Re: Электроника 004

    Цитата Сообщение от Eats Посмотреть сообщение
    А тебе их обязательно в аналоге слушать? Если просто послушать, то не надо ничего переделывать. Оцифруй их на 19, да и скажи аудиоредактору, что у тебя на самом деле частота дискретизации вдвое больше, и вот на этой удвоенной и слушай.
    Не, не интересно. Ещё пошути: "скачай в мп3 из инета" . В цыфре я разочеровался и не хочу её слушать. А в переспективе есть конечно цель: разжиться и преобрести что-нибудь типа Ревокса, но это пока в процессе мечтания. То что будет нужна доработка и настройка УВ это понятно. В конце концов 9ую скорость я ни когда не использовал, и думаю лучше пусть вместо неё 38ая будет.
    Последний раз редактировалось Ремонт-NIK; 28.12.2009 в 17:26. Причина: клаваглючит

  11. #770
    Частый гость Аватар для Eats
    Регистрация
    05.01.2008
    Адрес
    St.Petersburg
    Возраст
    58
    Сообщений
    364

    По умолчанию Re: Электроника 004

    Химик, ты ничего не понял: доработка и настройка УВ не нужна!!! То, что надо дорабатывать в УВ, совершенно не существенно и не стОит даже упоминания как само собой разумеющееся и выполняемое на автопилоте. А вот замена головок куда как более сложный и долгий процесс. И если ты цифру не освоил, то освоить аналог будет вряд ли легче. Во всяком случае сейчас ты смотришь не в ту сторону.
    Всего доброго.
    Евгений.

  12. #771
    Регистрация не подтверждена
    Регистрация
    11.02.2007
    Адрес
    Minsk, BSSR
    Возраст
    64
    Сообщений
    200

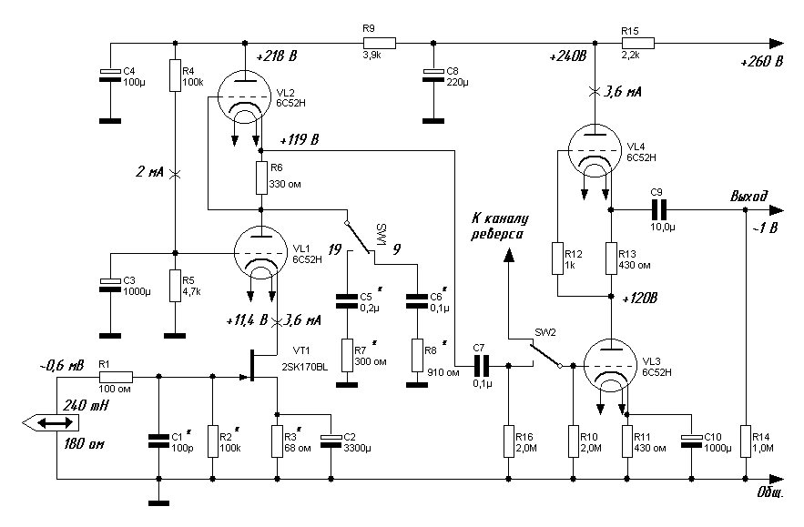
    По умолчанию УВ для 003 - еще одна версия.

    Для тех, кто не может без ламп.
    Вот вариант УВ на лампах + 2SK170 на входе (чтобы без трансформатора обойтись). Номиналы все расчетные, со звездочкой - возможно, потребуют подбора. Усилитель пока НЕ макетировался, use for your own risk!
    Транзистор и R3 сначала подбирать в низковольтной схеме до получения тока стока 3,6 мА при напряжении на стоке +11,4 В.
    УВ рассчитывался под пермаллоевую головку.
    Миниатюры Миниатюры Нажмите на изображение для увеличения. 

Название:	TA1_003_TubeUV.GIF 
Просмотров:	693 
Размер:	12.1 Кб 
ID:	45191  
    Последний раз редактировалось GaLeX; 03.02.2009 в 22:39.

  13. #772
    Регистрация не подтверждена
    Регистрация
    11.02.2007
    Адрес
    Minsk, BSSR
    Возраст
    64
    Сообщений
    200

    По умолчанию Re: Электроника 004

    К посту 776. В первом каскаде верхний триод можно безболезненно выкинуть, заменив его резистором 33-39 кОм (в этом случае даже цепи коррекции менять не надо), и подключив разделительный конденсатор к аноду нижнего триода. При замене нувисторов на 6Н16Б или 6Н33Б (с перерасчетом режимов) весь УВ, с учетом каналов реверса, можно собрать всего на 4 баллонах (правда, несколько упадет усиление).
    Вот есть вопрос - на какой частоте нормировали ЭДС воспроизведения ГВ Электроник? В книжке Соколова-Котова есть ЭДС (0,6 мВ), но нет частоты (1 кГц или 400 Гц?) Или 440? Кто-нибудь знает?

  14. #773
    Новичок
    Регистрация
    29.01.2009
    Сообщений
    24

    По умолчанию Re: Электроника 004

    Цитата Сообщение от Eats Посмотреть сообщение
    Химик, ты ничего не понял: доработка и настройка УВ не нужна!!! То, что надо дорабатывать в УВ, совершенно не существенно и не стОит даже упоминания как само собой разумеющееся и выполняемое на автопилоте. А вот замена головок куда как более сложный и долгий процесс. И если ты цифру не освоил, то освоить аналог будет вряд ли легче. Во всяком случае сейчас ты смотришь не в ту сторону.
    Я так понял - моё предидущее сообщение убили. Где?
    Вот здесь можно качнуть схему:http://ice-80.narod.ru/Electronika004/Electronika.htm
    Уменя вообще желание чтобы аппарат только читал на 38. Чтобы хорошо переписать пластинку со всеми слышимыми и не слышимыми частотами, я убедился что 19ой более чем достаточно.
    Последний раз редактировалось Ремонт-NIK; 28.12.2009 в 17:25.

  15. #774
    Завсегдатай
    Регистрация
    15.09.2004
    Адрес
    Пермь
    Возраст
    35
    Сообщений
    3,182

    По умолчанию Re: Электроника 004

    Цитата Сообщение от Химик Посмотреть сообщение
    Чтобы хорошо переписать пластинку со всеми слышимыми и не слышимыми частотами, я убедился что 19ой более чем достаточно.
    а еще с шумом и мутью, которых в оригинале не было.

  16. #775
    Новичок
    Регистрация
    29.01.2009
    Сообщений
    24

    По умолчанию Re: Электроника 004

    По поводу головок: Если купить ведро пермоллоевых голов, то я думаю их хватет на какое-то время...

    Ещё такой момент: Если, скажем, хорошо отстроенный аппарат длительное время эксплуатируется только для прослушивания, получается зря трутся записывающая и стирающая голова. Я на свои устанавливаю тонкие алюминивые скобы, проклеенные со стороны голов скотчем. Один мой добрый знакомый так же делает на Штудере - у него там бабочки стоят, которых чтобы ведро набрать... Но он использует в качестве скоб не метал а что-то похожее на пластик. Кто-нибудь защищает таким способом свои головы? Может есть добрые советы по этой теме?

    Добавлено через 22 минуты
    Цитата Сообщение от Ортхэннер Посмотреть сообщение
    а еще с шумом и мутью, которых в оригинале не было.
    Да хватит. Конечно при аналоге всегда будут шумы, полезность которых проще понять человеку, который бывал в абсолютно бесшумной комнате... Чтобы слушать музыку без шумов нужно в первую очередь убить себя, чтобы не слышать шум церкуляции крови в собственном чайнечке. Хочется всётаки слушать звук который в первую очередь для ушек приятен а не для приборов. Лично я даже напрямую - с копакт диска слушать брезгую - обязательно сначала на плёнку пишу.

    !!! Новое узнал (может уже обсуждалось) о магнитной плёнке. Если, допустим современную профессиональную ленту типа такой: http://darklab-magnetics.de/darklab_webshop/index.htm сыпать та том же Штудере, то можно использовать стандарт который позволяет использовать более высокий уровень сигнала за счёт перегрузочной способности магнитного слоя, что само собой значительно снижает шум самой плёнки. Буду эксперементировать на своём аппарате с этим делом.
    Последний раз редактировалось Химик; 03.02.2009 в 13:03. Причина: Добавлено сообщение

  17. #776
    Мимо проходил Аватар для Костя Мусатов
    Регистрация
    05.03.2004
    Адрес
    Москва
    Возраст
    59
    Сообщений
    5,529

    По умолчанию Re: Электроника 004

    Цитата Сообщение от Химик Посмотреть сообщение
    Кто-нибудь защищает таким способом свои головы? Может есть добрые советы по этой теме?
    На Олимпе с пермаллоевыми головами в 80-е годы мы использовали фторопластовую пленку для защиты ГЗ.

  18. #777
    Новичок
    Регистрация
    29.01.2009
    Сообщений
    24

    По умолчанию Re: Электроника 004

    Цитата Сообщение от Костя Мусатов Посмотреть сообщение
    На Олимпе с пермаллоевыми головами в 80-е годы мы использовали фторопластовую пленку для защиты ГЗ.
    Да именно фторопласт был на том Штудере. Где бы его нарыть...

    Константин, если можно, вопрос именно Вам: на Вашей схеме подмагничивания меандром, элемент DD2D просто висит? Дело в том что лично я ещё многого не понимаю, и учусь на ходу...
    Спасибо.

  19. #778
    Новичок
    Регистрация
    17.01.2009
    Адрес
    Новосиб
    Возраст
    47
    Сообщений
    97

    По умолчанию Re: Электроника 004

    Химик,
    Цитата Сообщение от Химик Посмотреть сообщение
    Да именно фторопласт был на том Штудере. Где бы его нарыть...
    Кто-то тут уже демонстрировал фоты с ГЗ, обвязанной лентой ФУМ (фторопластовый уплотнительный материал), используемой для уплотнения резьбовых соединений труб. Они бывают разных марок, но имхо это непринципиально (это для сантехников они различны). Толщина у нее - самое оно: 0.1-0.2 мм. Даже почти не повлияет на тракт. А цена - копеечная. Так что - стройхозтовары рулят...

    З.Ы. Дико извиняюсь за оффтоп по поводу проф.ленты
    Последний раз редактировалось badenn; 03.02.2009 в 21:44.

  20. #779
    Мимо проходил Аватар для Костя Мусатов
    Регистрация
    05.03.2004
    Адрес
    Москва
    Возраст
    59
    Сообщений
    5,529

    По умолчанию Re: Электроника 004

    Цитата Сообщение от Химик Посмотреть сообщение
    Вашей схеме подмагничивания меандром, элемент DD2D просто висит?
    Да.

  21. #780
    Частый гость Аватар для Eats
    Регистрация
    05.01.2008
    Адрес
    St.Petersburg
    Возраст
    58
    Сообщений
    364

    По умолчанию Re: Электроника 004

    Цитата Сообщение от Химик Посмотреть сообщение
    Я так понял - моё предидущее сообщение убили.
    Это бывает. У меня тоже неделю назад пропали несколько сообщений в разных разделах. Некоторые из них я восстановил по памяти, а те, которые успели потерять актуальность, восстанавливать уж не стал.
    Цитата Сообщение от Химик Посмотреть сообщение
    Вот здесь можно качнуть схему:
    Эта-то у меня есть. Но у тебя такая ли?
    Цитата Сообщение от Химик Посмотреть сообщение
    Уменя вообще желание чтобы аппарат только читал на 38. Чтобы хорошо переписать пластинку со всеми слышимыми и не слышимыми частотами, я убедился что 19ой более чем достаточно.
    Ну, это от слуха зависит, у кого какие частоты слышимые и какие неслышимые. А по скорости — ну поставь в цепь сигнала с датчика ещё один триггер (делитель на 2), вот и все дела. Решение не самое изящное, но если ты только учишься, то оно может оказаться для тебя самым простым и действенным.
    Всего доброго.
    Евгений.

Страница 39 из 158 Первая ... 29373839404149 ... Последняя

Социальные закладки

Социальные закладки

Ваши права

  • Вы не можете создавать новые темы
  • Вы не можете отвечать в темах
  • Вы не можете прикреплять вложения
  • Вы не можете редактировать свои сообщения
  •