Страница 1 из 7 123 ... Последняя
Показано с 1 по 20 из 130

Тема: УН без ОООС с балансным выходом

  1. #1
    мифолог
    Автор темы
    Аватар для anli
    Регистрация
    06.11.2004
    Сообщений
    4,735

    По умолчанию УН без ОООС с балансным выходом

    Собрал тут БП:
    https://forum.vegalab.ru/showthread.php?t=934
    (Схема: http://gaydenko.com/ps60/ps.png)

    Подошла пора разводить УН. Перед разводкой - всем на растерзание.
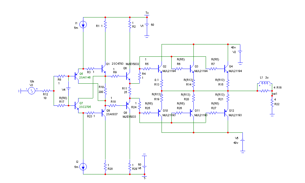
    Схема:

    http://www.gaydenko.com/audio/preamp/schematics.png

    Спектрограмма в симуляторе при выходном сигнале 20KHz +/-15V (по собственному ТЗ мне больший размах на выходе не нужен):

    http://www.gaydenko.com/audio/preamp/FFT-20KHz.png

    Чтобы вам не считать: 2-я гармоника -96db, третья -111db. Остальное, как видно, тонет в шуме ниже -160db.

    Модели полевиков скорректированы (Vto и BETTA) под конкретные имеющиеся у меня экземпляры (увы, никак не могу заказать 2SJ103 с буквами BL, у всех - GR. То же относится и к 2SC2240. Если кто надумает для себя покупать в Москве - присоединюсь материально )

    При моделях по-умолчанию вторая гармоника на 10db ниже (GR, блин!).

    Самый неизведанный момент для меня - то, как соединены левая и правая половины входного каскада. Я такого не видел, так что это чистая отсебятина. Остальное во многом позаимствовано отсюда:

    http://www.audio-gd.com/audio-gd-E/index-e.htm
    Последний раз редактировалось anli; 10.04.2009 в 17:50.

  2. #2
    Мимо проходил Аватар для Костя Мусатов
    Регистрация
    05.03.2004
    Адрес
    Москва
    Возраст
    59
    Сообщений
    5,529

    По умолчанию Re: УН без ОООС с балансным выходом

    Растерзание - это пол дела. Надо бы промакетировать. Может оно и получится, но могут вылезти подводные камни. В стиле влияния БП, земли и т.п. Сильно рекомендую собрать макет и поиздеваться над ним основательно.

  3. #3
    мифолог
    Автор темы
    Аватар для anli
    Регистрация
    06.11.2004
    Сообщений
    4,735

    По умолчанию Re: УН без ОООС с балансным выходом

    Костя, а я как раз и воспринимаю "развести" как макетирование, просто макетирование на печатке (за PCB-программой легче земли разводить, чем как-то по-другому) Эта печатка не пошла - нарисуем другую, и т.д.

    [ADDED=anli]1109810121[/ADDED]
    Чуток подправил схему: отнумеровал нормально элементы, ввёл полную симметрию: R10,R12 - намёк на то, что можно сделать и балансный вход. R25 - просто перемычка, которая мне нравится, но в реальности может оказаться, что без неё лучше (так думает PSW )
    Короче, нарисовал "ближе к разводке".
    Последний раз редактировалось anli; 03.03.2005 в 03:35.

  4. #4
    Частый гость Аватар для RSD
    Регистрация
    11.02.2005
    Адрес
    Новосибирск
    Сообщений
    417

    По умолчанию Re: УН без ОООС с балансным выходом

    Цитата Сообщение от anli
    Самый неизведанный момент для меня - то, как соединены левая и правая половины входного каскада. Я такого не видел, так что это чистая отсебятина.
    =========

    Привет!

    А зачем так то? Посади просто на землю и вся любовь.
    И что там дальше будет после УН?

    Сергей Рубцов.

  5. #5
    Завсегдатай Аватар для PSV
    Регистрация
    07.05.2004
    Адрес
    Моск.обл.Черноголовка
    Возраст
    60
    Сообщений
    3,541

    По умолчанию Re: УН без ОООС с балансным выходом

    Цитата Сообщение от anli
    Самый неизведанный момент для меня - то, как соединены левая и правая половины входного каскада. Я такого не видел, так что это чистая отсебятина.
    Похожее соединение половинок есть в Справочнике Шкритека,там где про дифкаскад с балансно-перекрёстными связями,посмотри.
    Цитата Сообщение от RSD
    А зачем так то? Посади просто на землю и вся любовь. И что там дальше будет после УН?
    Нельзя на землю,фазоинвертить не будет,если один вход на земле.

  6. #6
    Завсегдатай Аватар для yan
    Регистрация
    21.12.2004
    Адрес
    Чебоксары
    Возраст
    47
    Сообщений
    1,266

    По умолчанию Re: УН без ОООС с балансным выходом

    Выходное сопротивление каскада довольно высокое, в основном его определяют сопротивления, обозначенные как R7 и R8 (в схеме http://www.gaydenko.com/preamp/schematics.png)
    От их величины и будет всё зависеть. Чем ниже, тем лучше.
    Я собирал аналогичную структуру, нормальный звук получается при 300-500 Омах (ток покоя входного дифкаскада 100мА) . При 10k, и обычных значениях тока покоя входа - звук не порадовал.

    Вопрос в том, какой будет выход. Если в классе АВ, то при больших сопротивлениях нагрузки УН нормальной линейности не получить.
    Варианты - либо выход в А с током в 2-3 Ампера(и всё равно, у биполярной выходной тройки потребление по входу нелинейно), либо вход на мосфетах, с током в 100-200мА.

    Как вариант, в сильноточном входе можно применить lovotech j-fet, но мне они не доступны.

  7. #7
    Завсегдатай Аватар для PSV
    Регистрация
    07.05.2004
    Адрес
    Моск.обл.Черноголовка
    Возраст
    60
    Сообщений
    3,541

    По умолчанию Re: УН без ОООС с балансным выходом

    Цитата Сообщение от yan
    От их величины и будет всё зависеть. Чем ниже, тем лучше. Я собирал аналогичную структуру, нормальный звук получается при 300-500 Омах (ток покоя входного дифкаскада 100мА) . При 10k, и обычных значениях тока покоя входа - звук не порадовал.
    Если не принимать меры по линеаризации входного сопротивления следующего каскада,в том числе и по емкостной составляющей.У тебя таких мер небыло,если ты про схему которая была здесь.

  8. #8
    http://akotov.narod.ru Аватар для Александр Котов
    Регистрация
    19.10.2004
    Адрес
    Ленобласть
    Возраст
    56
    Сообщений
    3,178

    По умолчанию Re: УН без ОООС с балансным выходом

    Были статьи в "Радиохобби" с усилами с балансным выходом (вложения), только я не пойму, зачем все это???
    Вложения Вложения

  9. #9
    Завсегдатай Аватар для PSV
    Регистрация
    07.05.2004
    Адрес
    Моск.обл.Черноголовка
    Возраст
    60
    Сообщений
    3,541

    По умолчанию Re: УН без ОООС с балансным выходом

    Цитата Сообщение от Александр Котов
    , зачем все это???
    Чтобы избежать протекания токов нагрузки через БП.

  10. #10
    http://akotov.narod.ru Аватар для Александр Котов
    Регистрация
    19.10.2004
    Адрес
    Ленобласть
    Возраст
    56
    Сообщений
    3,178

    По умолчанию Re: УН без ОООС с балансным выходом

    А они все равно протекать будут, только через второй транзистор. Иначе откуда вообще токи берутся?

  11. #11
    Завсегдатай Аватар для PSV
    Регистрация
    07.05.2004
    Адрес
    Моск.обл.Черноголовка
    Возраст
    60
    Сообщений
    3,541

    По умолчанию Re: УН без ОООС с балансным выходом

    Цитата Сообщение от Александр Котов
    А они все равно протекать будут, только через второй транзистор. Иначе откуда вообще токи берутся?
    Увеличение тока через транзистор одного плеча вызывает такое же уменьшение тока через другое плечо.В результате общее потребление постоянно,ток нагрузки через БП не течёт.Здесь была недавно ветка про это ,,Усил в А с постоянным током потребления".
    Последний раз редактировалось PSV; 03.03.2005 в 14:48.

  12. #12
    Завсегдатай Аватар для yan
    Регистрация
    21.12.2004
    Адрес
    Чебоксары
    Возраст
    47
    Сообщений
    1,266

    По умолчанию Re: УН без ОООС с балансным выходом

    Цитата Сообщение от PSV
    меры по линеаризации входного сопротивления следующего каскада,в том числе и по емкостной составляющей.У тебя таких мер небыло,если ты про схему которая была здесь.
    Какие меры для этого можно принять? (я просто не знаю)

    [ADDED=yan]1109832751[/ADDED]
    audio-gd.com/audio-gd-E/index-e.htm открывается лишь то, чего он там продаёт. Статьи не открываются.
    Последний раз редактировалось yan; 03.03.2005 в 09:52.

  13. #13
    Завсегдатай Аватар для PSV
    Регистрация
    07.05.2004
    Адрес
    Моск.обл.Черноголовка
    Возраст
    60
    Сообщений
    3,541

    По умолчанию Re: УН без ОООС с балансным выходом

    Цитата Сообщение от yan
    Какие меры для этого можно принять? (я просто не знаю)
    Один из вариантов,ЭП со следящим питанием.
    Offтопик:
    Андрей,извини,что немного не в тему этой ветки.
    Миниатюры Миниатюры Нажмите на изображение для увеличения. 

Название:	FOLLOW   BJT1.GIF 
Просмотров:	1326 
Размер:	12.9 Кб 
ID:	1111  
    Последний раз редактировалось PSV; 03.03.2005 в 10:45.

  14. #14
    мифолог
    Автор темы
    Аватар для anli
    Регистрация
    06.11.2004
    Сообщений
    4,735

    По умолчанию Re: УН без ОООС с балансным выходом


    Offтопик:
    to PSV

    Сергей, тебе тут за меня пришлось отдуваться с утра Спасибо


    По поводу нагрузки. Входные цепи УМ - как в этой ветке:

    https://forum.vegalab.ru/showthread.php?t=720

    Т.е., нагрузка достаточно линейная. Одна из целей УН - сделать его не хуже по гармоникам ниже второй, чем УМ, и очень быстрай спад после 3-й.

    В симуляторе я, конечно, УН и УМ "случал". Искажения на выходе УН несколько увеличиваоись, но оставались ниже, чем на выходе всего тракта. Т.е. УН - не узкое место.

    Я не исключаю вариант, что после УН будет какой-нибудь ещё "лёгкий" умощнитель. Но, во-первых, это ещё один каскад, а во-вторых, не так просто сделать маломощный повторитель для такой амплитуды, и чтобы он был заметно лучше, чем входной каскад процитированного УМ.

    [ADDED=anli]1109843352[/ADDED]
    Есть вопрос по поводу элементов. Если во входных каскадах вместо 2SA970/2SC2240 использовать что-то типа 2SA1145/2SC2705, 2SB1109/2SD1609, то, при данном выходе +/-15V, шум будет заметен? Что-то мне кажется, что при столь скромном выходе использовать транзисторы с нормированным шумом большой необходимости нет (а то вот пришлось ветку плачевную запустить: https://forum.vegalab.ru/showthread.php?t=1638). У кого какие мнения?
    Последний раз редактировалось anli; 03.03.2005 в 12:49.

  15. #15
    Завсегдатай Аватар для PSV
    Регистрация
    07.05.2004
    Адрес
    Моск.обл.Черноголовка
    Возраст
    60
    Сообщений
    3,541

    По умолчанию Re: УН без ОООС с балансным выходом

    Цитата Сообщение от anli
    Сергей, тебе тут за меня пришлось отдуваться с утра Спасибо

    Offтопик:
    Да не за что.Кто открывает ветки по утрам,тот поступает мудро

  16. #16
    мифолог
    Автор темы
    Аватар для anli
    Регистрация
    06.11.2004
    Сообщений
    4,735

    По умолчанию Re: УН без ОООС с балансным выходом

    Цитата Сообщение от yan
    audio-gd.com/audio-gd-E/index-e.htm открывается лишь то, чего он там продаёт. Статьи не открываются
    Там, где он более подробно описывает свои конструкторы, есть и схемы. Правда, часто без номиналов. Но они нам и не нужны, я так думаю

    [ADDED=anli]1109863732[/ADDED]
    Цитата Сообщение от PSV
    Похожее соединение половинок есть в Справочнике Шкритека,там где про дифкаскад с балансно-перекрёстными связями,посмотри.
    Там совсем другое (хотя для глаз похоже ) - четыре эмитера соединены через одинаковые резисторы в одной точке - "Twin Diamond Balanced Differential Circuit".
    Последний раз редактировалось anli; 03.03.2005 в 18:28.

  17. #17
    Завсегдатай Аватар для yan
    Регистрация
    21.12.2004
    Адрес
    Чебоксары
    Возраст
    47
    Сообщений
    1,266

    По умолчанию Re: УН без ОООС с балансным выходом

    Цитата Сообщение от anli
    где он более подробно описывает свои конструкторы, есть и схемы.
    Спасибо, узрел.

    Цитата Сообщение от anli
    при данном выходе +/-15V, шум будет заметен?
    ИМХО, в наш век mp3, ac3 и пиратских компактов, небольшой шум идёт лишь на пользу,
    тем более, если КНИ меньше сотой доли процента без петли ООС.

  18. #18
    Завсегдатай Аватар для PSV
    Регистрация
    07.05.2004
    Адрес
    Моск.обл.Черноголовка
    Возраст
    60
    Сообщений
    3,541

    По умолчанию Re: УН без ОООС с балансным выходом

    Цитата Сообщение от anli
    Там совсем другое (хотя для глаз похоже ) - четыре эмитера соединены через одинаковые резисторы в одной точке - "Twin Diamond Balanced Differential Circuit".
    Не только на глаз,но и по назначению схемы.На полевиках получается проще,не надо делать смещение.

  19. #19
    Мимо проходил Аватар для Костя Мусатов
    Регистрация
    05.03.2004
    Адрес
    Москва
    Возраст
    59
    Сообщений
    5,529

    По умолчанию Re: УН без ОООС с балансным выходом

    Андрей. А ты не пробовал убрать R25 и получить встречный симметричный дифкаскад. Мне кажется, что должно стать лучше. А там логичнее будет перейти к четырем резисторам звездой от истоков.

  20. #20
    мифолог
    Автор темы
    Аватар для anli
    Регистрация
    06.11.2004
    Сообщений
    4,735

    По умолчанию Re: УН без ОООС с балансным выходом

    Цитата Сообщение от Костя Мусатов
    Андрей. А ты не пробовал убрать R25 и получить встречный симметричный дифкаскад. Мне кажется, что должно стать лучше. А там логичнее будет перейти к четырем резисторам звездой от истоков
    Убрать R25 (по предложению Сергея) уже давно пробовал. 2-я гармоника примерно на 6db выше получается (параметр LAMBDA в моделях хоть маленький, но не нулевой, а он как раз и описывает влияние Vsd на Id). Поэтому и нарисовал этот резистор, чтобы в реальности можно было бы попробовать с перемычкой и без.

    Звездой тоже пробовал. Но, чтобы обеспечить хоть какой-то ток, сопротивления в звезде большие не получаются. А при небольших
    центр звезды сажал на землю через резистор (ОООС ведь нет). Точно не помню, но, кажется, помимо бОльших искажений, такой вариант оказался менее толерантным к разбросу параметров полевиков.

Страница 1 из 7 123 ... Последняя

Социальные закладки

Социальные закладки

Ваши права

  • Вы не можете создавать новые темы
  • Вы не можете отвечать в темах
  • Вы не можете прикреплять вложения
  • Вы не можете редактировать свои сообщения
  •