Страница 1 из 13 12311 ... Последняя
Показано с 1 по 20 из 251

Тема: Усилитель\AD797\Орлов

  1. #1
    Завсегдатай
    Автор темы
    Аватар для SAPR
    Регистрация
    01.12.2009
    Адрес
    Геленджик - СПб
    Возраст
    64
    Сообщений
    3,943

    По умолчанию Усилитель\AD797\Орлов

    Вот нарыл у себя такой усилитель (лет 8 провалялся на чердаке, включил - работает ).
    Сделан был вроде в 98 г., под впечатлением УМ Орлова и схемотехники AD797.
    Входной ДК - каскод с 504НТ3. ВК - с токовым шунтом, режим В (!) - ток покоя 20 мА.
    ОС неглубокая, 26 ... 30 дБ в звуковом диапазоне (полоса с замкнутой ОС - 1 мГц).
    Коэфф. гармоник 0.01% на 1 кГц и 0.03% на 20 кГц.
    Скорость нарастания - порядка 100 В\мкс.
    Мощность - 25 ... 30 Вт\8 Ом.
    Q 10, 11, 15, 16 - КТ818\819.
    Q 13, 14 - КТ 850\851.
    Q 6, 8, 12 - какие - то средней мощности (не помню).
    Остальные - КТ3102\3107.
    Несмотря на более чем скромные х-ки, усилитель очень неплохо играет.
    Тему открыл, может кому интересно будет собрать усилитель по такой топологии, с применением современных комплектующих.
    *****************************************
    Вот, к примеру, основные моменты улучшения:
    1. Заменить ВК Q9 ... 16 на ВК, аналогичный ВК LESART#5 - на двух БТ (драйвер) и ПТ 2SK1058\J162. Он сюда по топологии
    2. Вместо R2, 4 поставить ИТ, а вместо простого каскода Q6, 8 - каскод Хауксворда.
    3. Каскод Q6, 8 сделать следящим.
    4. Добавить в цепь коррекции еще одну емкость, равную корректирующей - с выхода на колл. Q5, 6 - как в AD797.
    Миниатюры Миниатюры Нажмите на изображение для увеличения. 

Название:	УМ_AD797_СХЕМА.PNG 
Просмотров:	8106 
Размер:	44.1 Кб 
ID:	177145   Нажмите на изображение для увеличения. 

Название:	IMG_8958.JPG 
Просмотров:	2121 
Размер:	187.8 Кб 
ID:	177146   Нажмите на изображение для увеличения. 

Название:	IMG_8961.JPG 
Просмотров:	2703 
Размер:	360.4 Кб 
ID:	177147   Нажмите на изображение для увеличения. 

Название:	IMG_8962.JPG 
Просмотров:	3036 
Размер:	437.1 Кб 
ID:	177149  


  2. #2
    Завсегдатай Аватар для dekko
    Регистрация
    05.04.2006
    Сообщений
    6,004

    По умолчанию Re: Усилитель\AD797\Орлов

    и у автора прототипа, Орлова, спросить о развитии уся. Так у Вас уже живьём модифицированный играет?

  3. #3
    Завсегдатай
    Автор темы
    Аватар для SAPR
    Регистрация
    01.12.2009
    Адрес
    Геленджик - СПб
    Возраст
    64
    Сообщений
    3,943

    По умолчанию Re: Усилитель\AD797\Орлов

    Цитата Сообщение от dekko Посмотреть сообщение
    и у автора прототипа, Орлова, спросить о развитии уся.
    Неплохо было бы.
    Цитата Сообщение от dekko Посмотреть сообщение
    Так у Вас уже живьём модифицированный играет?
    Нет. Правда есть полностью "вылизанный" в симуляторе симметричный вариант, но он мало похож на эту схему. И в железе неопробован - другие проекты нужно завершить.

  4. #4
    Завсегдатай Аватар для dekko
    Регистрация
    05.04.2006
    Сообщений
    6,004

    По умолчанию Re: Усилитель\AD797\Орлов

    SAPR, надеюсь Орлов откликнется А лично Вам спасибо за интересные решения и уважение за работоспособность и живые конструкции, коих на форуме не так и много.

  5. #5
    маньяк-теоретик Аватар для Ulis
    Регистрация
    29.01.2007
    Адрес
    Санкт-Петербург
    Возраст
    50
    Сообщений
    2,811

    По умолчанию Re: Усилитель\AD797\Орлов

    Ооочень интересно.
    Судя по даташиту сходную схемотехнику УН имеет и отлично-играющий LT1468
    Абсолютным чувством вкуса обладал только Прокруст
    У всех остальных людей оно относительное

  6. #6
    Частый гость Аватар для next sound
    Регистрация
    03.03.2010
    Адрес
    Россия, Москва
    Возраст
    61
    Сообщений
    168

    По умолчанию Re: Усилитель\AD797\Орлов

    интересное включение Q 5 и 7 на коллектор Q10
    хотя вроде как просится что то стабильное.
    чем интересно такое включение?

  7. #7
    Завсегдатай
    Автор темы
    Аватар для SAPR
    Регистрация
    01.12.2009
    Адрес
    Геленджик - СПб
    Возраст
    64
    Сообщений
    3,943

    По умолчанию Re: Усилитель\AD797\Орлов

    Цитата Сообщение от next sound Посмотреть сообщение
    интересное включение Q 5 и 7 на коллектор Q10
    хотя вроде как просится что то стабильное.
    чем интересно такое включение?
    Напряжение на коллекторе Q10 повторяет напряжение на входе ВК (база Q9), поэтому токовое зеркало Q5, 7 находится как бы в покое относительно сигнала - поэтому ведет себя, практически, как идеальное (с очень большим активным вых. сопр. и ничтожной вых. емкостью). Кроме того, появляется возможность подключить доп. вч. коррекцию
    Цитата Сообщение от SAPR Посмотреть сообщение
    4. Добавить в цепь коррекции еще одну емкость, равную корректирующей - с выхода на колл. Q5, 6 - как в AD797.
    и уменьшить искажения на 20 - 40 дБ.
    Более подробно это описано в даташите на AD797 и статье Орлова.

    ---------- Добавлено в 14:08 ---------- Предыдущее сообщение в 14:06 ----------

    Цитата Сообщение от dekko Посмотреть сообщение
    А лично Вам спасибо
    Спасибо .
    Последний раз редактировалось SAPR; 16.02.2013 в 14:20.

  8. #8
    Завсегдатай
    Автор темы
    Аватар для SAPR
    Регистрация
    01.12.2009
    Адрес
    Геленджик - СПб
    Возраст
    64
    Сообщений
    3,943

    По умолчанию Re: Усилитель\AD797\Орлов

    Цитата Сообщение от Ulis Посмотреть сообщение
    Судя по даташиту сходную схемотехнику УН имеет и отлично-играющий LT1468
    Да.

  9. #9
    Старый знакомый
    Регистрация
    14.09.2012
    Сообщений
    591

    По умолчанию Re: Усилитель\AD797\Орлов

    Где то, на "ВЕГЕ", Орлов выкладывал "картинку" на импорте. У меня сохранился "скан". Сейчас посмотрю. За качество извиняйте, оригинал в какой-то теме. Сразу не найду.
    Миниатюры Миниатюры Нажмите на изображение для увеличения. 

Название:	img082.jpg 
Просмотров:	2317 
Размер:	2.72 Мб 
ID:	177171  
    Последний раз редактировалось Noev; 16.02.2013 в 18:37. Причина: добаление

  10. #10
    Старый знакомый
    Регистрация
    14.09.2012
    Сообщений
    591

    По умолчанию Re: Усилитель\AD797\Орлов

    Цитата Сообщение от SAPR Посмотреть сообщение
    Правда есть полностью "вылизанный" в симуляторе симметричный вариант, но он мало похож на эту схему
    Очень интересно взглянуть, если возможно.

  11. #11
    Завсегдатай
    Автор темы
    Аватар для SAPR
    Регистрация
    01.12.2009
    Адрес
    Геленджик - СПб
    Возраст
    64
    Сообщений
    3,943

    По умолчанию Re: Усилитель\AD797\Орлов

    Цитата Сообщение от Noev Посмотреть сообщение
    Где то, на "ВЕГЕ", Орлов выкладывал "картинку" на импорте. У меня сохранился "скан". Сейчас посмотрю. За качество извиняйте, оригинал в какой-то теме. Сразу не найду.
    Спасибо, посмотрел . Опять же, Орлов не использует доп. коррекцию - боится чтоль - я в то время "повелся" на его рекомендации - не стал тоже ее использовать. А судя по симулятору и здравому смыслу - эффект имеет место быть.

    ---------- Добавлено в 19:10 ---------- Предыдущее сообщение в 19:09 ----------

    Цитата Сообщение от Noev Посмотреть сообщение
    Очень интересно взглянуть, если возможно.
    Не вопрос - но чуть позже.

  12. #12
    Завсегдатай
    Автор темы
    Аватар для SAPR
    Регистрация
    01.12.2009
    Адрес
    Геленджик - СПб
    Возраст
    64
    Сообщений
    3,943

    По умолчанию Re: Усилитель\AD797\Орлов

    Вопрос: какие N- канальные jfetы буржуйские нынче в моде? Для ДК.

  13. #13
    - Аватар для Olegyurich
    Регистрация
    17.01.2005
    Адрес
    Санкт-Петербург
    Возраст
    47
    Сообщений
    5,263

    По умолчанию Re: Усилитель\AD797\Орлов

    Ну я лично BF245C использовал.
    APlayer - Tascam US1x2 - PALABS AE25 - PALABS ACE3
    avtech@palabs.ru

  14. #14
    маньяк-теоретик Аватар для Ulis
    Регистрация
    29.01.2007
    Адрес
    Санкт-Петербург
    Возраст
    50
    Сообщений
    2,811

    По умолчанию Re: Усилитель\AD797\Орлов

    2SK170BL/GR
    Абсолютным чувством вкуса обладал только Прокруст
    У всех остальных людей оно относительное

  15. #15
    Завсегдатай
    Автор темы
    Аватар для SAPR
    Регистрация
    01.12.2009
    Адрес
    Геленджик - СПб
    Возраст
    64
    Сообщений
    3,943

    По умолчанию Re: Усилитель\AD797\Орлов

    Olegyurich,
    Ulis, спасибо.
    Файл для МС, АЧХ и спектр. Искажения и скорострельность для мелкоосного УМ впечатляют .
    Миниатюры Миниатюры Нажмите на изображение для увеличения. 

Название:	УМ_AD797_АЧХ.PNG 
Просмотров:	452 
Размер:	55.7 Кб 
ID:	177257   Нажмите на изображение для увеличения. 

Название:	УМ_AD797_спектр.PNG 
Просмотров:	475 
Размер:	31.0 Кб 
ID:	177258  
    Вложения Вложения

  16. #16
    Завсегдатай Аватар для dekko
    Регистрация
    05.04.2006
    Сообщений
    6,004

    По умолчанию Re: Усилитель\AD797\Орлов

    Он и в журнальной версии неплохо звучал

  17. #17
    Завсегдатай
    Автор темы
    Аватар для SAPR
    Регистрация
    01.12.2009
    Адрес
    Геленджик - СПб
    Возраст
    64
    Сообщений
    3,943

    По умолчанию Re: Усилитель\AD797\Орлов

    Цитата Сообщение от dekko Посмотреть сообщение
    в журнальной версии
    У меня тогда не было под рукой тех деталей - собрал на том что было.

  18. #18
    маньяк-теоретик Аватар для Ulis
    Регистрация
    29.01.2007
    Адрес
    Санкт-Петербург
    Возраст
    50
    Сообщений
    2,811

    По умолчанию Re: Усилитель\AD797\Орлов

    Нету майкрокапа. Можно картинкой схему, плз?
    Абсолютным чувством вкуса обладал только Прокруст
    У всех остальных людей оно относительное

  19. #19
    Завсегдатай
    Автор темы
    Аватар для SAPR
    Регистрация
    01.12.2009
    Адрес
    Геленджик - СПб
    Возраст
    64
    Сообщений
    3,943

    По умолчанию Re: Усилитель\AD797\Орлов

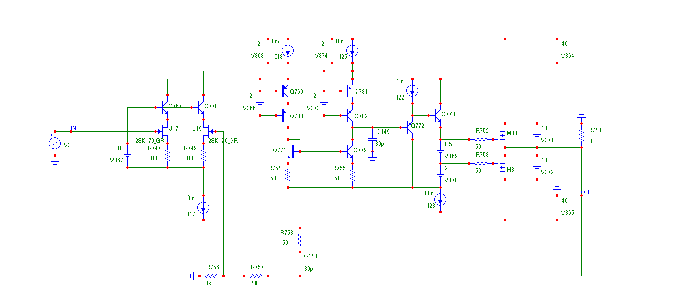
    Упрощенная.
    Миниатюры Миниатюры Нажмите на изображение для увеличения. 

Название:	УМ_AD797_схема.PNG 
Просмотров:	1605 
Размер:	37.5 Кб 
ID:	177260  

  20. #20
    маньяк-теоретик Аватар для Ulis
    Регистрация
    29.01.2007
    Адрес
    Санкт-Петербург
    Возраст
    50
    Сообщений
    2,811

    По умолчанию Re: Усилитель\AD797\Орлов

    Благодарю
    Абсолютным чувством вкуса обладал только Прокруст
    У всех остальных людей оно относительное

Страница 1 из 13 12311 ... Последняя

Социальные закладки

Социальные закладки

Ваши права

  • Вы не можете создавать новые темы
  • Вы не можете отвечать в темах
  • Вы не можете прикреплять вложения
  • Вы не можете редактировать свои сообщения
  •