Страница 3 из 7 Первая 12345 ... Последняя
Показано с 41 по 60 из 131

Тема: Правильная схема поддержания нуля на выходе

  1. #1 Показать/скрыть первое сообщение.
    Завсегдатай
    Автор темы
    Аватар для misha88
    Регистрация
    21.02.2006
    Сообщений
    2,067

    По умолчанию Правильная схема поддержания нуля на выходе

    Открыть эту уже не раз обсуждавшуюся тему меня заставили множество негативных откликов на работу схемы поддержания нуля на выходе. А может, как в известном анекдоте, она не нравится тем, кто не умеет её готовить? Решил снова в сотый раз повторить необходимые условия для правильной её работы (естественно только для тех, кто не знает). Прежде всего, большая часть ошибок связана с неправильным выбором операционного усилителя (очень часто используют совершенно неподходящие для этих целей TL071\TL072\TL081\TL082, а потом пишут о плохом звуке). Поскольку эта схема представляет собой интегратор очень низких частот, для которого особенно важны высокое входное сопротивление, малый входной ток и высокая точность входной цепи (малое напряжение смещения и его малый температурный дрейф, причём последнее очень важно, т.к. при таких низких частотах изменение температуры имеет тот же порядок времени), то необходимо использовать прецизионный операционный усилитель с полевиками на входе. Самыми дешёвыми, но без ущерба качеству, будут TL051\TL052, особенно с буквой А, но естественно подойдут и более дорогие AD8510, ОРА132 и т.д. Вторая ошибка связана с цепью защиты входа операционного усилителя, когда для этого просто устанавливают диоды. Но у подавляющего большинства типов диодов обратные токи находятся выше 1-10нА, увеличиваясь с температурой (правда есть особые диоды с низкими утечками, например, BAV45), что совершенно недопустимо для интегратора. Выходом может быть применение в качестве диодов полевиков, самый лучший из которых (и не дорогой) это PN4117A, у которого максимальный ток утечки 1рА. А третья ошибка это использование некачественных пассивных деталей: резисторы должны быть металлоплёночные (или в случае SMT тонкоплёночные), а конденсаторы обязательно полипропиленновые. Входной фильтр R2, С2 защищает операционный усилитель от высокочастотных помех (если важен апериодический режим работы схемы, не стоит понижать частоту среза этой цепи ниже 10кГц). Ну и естественно подключить ноль схемы в правильную точку усилителя (куда подключают и выход на колонки).
    Миниатюры Миниатюры Нажмите на изображение для увеличения. 

Название:	stab_v.png 
Просмотров:	6184 
Размер:	3.6 Кб 
ID:	81194  
    Последний раз редактировалось misha88; 02.04.2010 в 01:36.

  2. #41
    Завсегдатай
    Автор темы
    Аватар для misha88
    Регистрация
    21.02.2006
    Сообщений
    2,067

    По умолчанию Re: Правильная схема поддержания нуля на выходе

    Цитата Сообщение от Yury Novikov Посмотреть сообщение
    Сколько умных слов на пустом месте.
    Вы это лично мне? Поясните про пустое место.

  3. #42
    мифолог Аватар для anli
    Регистрация
    06.11.2004
    Сообщений
    4,735

    По умолчанию Re: Правильная схема поддержания нуля на выходе

    Все слова про апериодичность имеют чисто "локальный" смысл, так как в тракте уже есть куча дифференциаторов (начиная от микрофона), и серво оказывается ещё одним в этой цепочке. И как бы он идеален ни был сам по себе, он увеличивает болтанку огибающей.

  4. #43
    Завсегдатай
    Автор темы
    Аватар для misha88
    Регистрация
    21.02.2006
    Сообщений
    2,067

    По умолчанию Re: Правильная схема поддержания нуля на выходе

    Anli, я думаю, что неидеальность работы схемы поддержания нуля на выходе отражается на звуке подобно тепловым искажениям входного каскада усилителя (т.е. несмотря на инфранизкие частоты, явно ухудшают звук на слух, хотя и не проявляются при измерениях), поэтому лучше перестраховаться, тем более при сегодняшнем положении с комплектующими это несложно и не затратно, просто требуется правильный подход, чему эта тема и посвящена.

  5. #44
    мифолог Аватар для anli
    Регистрация
    06.11.2004
    Сообщений
    4,735

    По умолчанию Re: Правильная схема поддержания нуля на выходе

    Цитата Сообщение от misha88 Посмотреть сообщение
    Anli, я думаю, что неидеальность работы схемы поддержания нуля на выходе отражается на звуке подобно тепловым искажениям входного каскада (т.е. несмотря на инфранизкие частоты, явно ухудшают звук на слух, хотя и не проявляются при измерениях), поэтому лучше перестраховаться, тем более при сегодняшнем положении с комплектующими это несложно и не затратно, просто подойти с правильным подходом.
    Да нет, я не говорю, что не надо апериодичности в отдельно взятом государстве. Но и лишний дифференциатор тоже не надо Если усилитель для души, то и фиг с ним, с дрейфом постоянки на выходе. Если же усилитель для гулянок, то по фиг, какие ОУ в серво стоят

  6. #45
    Завсегдатай
    Регистрация
    07.04.2007
    Адрес
    Мариуполь
    Возраст
    54
    Сообщений
    1,111

    По умолчанию Re: Правильная схема поддержания нуля на выходе

    misha88, про медленные ОУ. Почему то в простейшем эксперименте такой интегратор на OP97 (или OPA177) сходу проигрывает Блек Гейту в цепи ООС для обеспечения 100% по постоянному току. Чего не скажешь про правильно сделанный каскад серво на LT1122 (AD845) в неинвертирующей конфигурации. На прецизионность можно сходу забить и не вспоминать- какая разница в оффсете 3мВ или 1мкВ?

  7. #46
    Завсегдатай
    Автор темы
    Аватар для misha88
    Регистрация
    21.02.2006
    Сообщений
    2,067

    По умолчанию Re: Правильная схема поддержания нуля на выходе

    Цитата Сообщение от anli Посмотреть сообщение
    Да нет, я не говорю, что не надо апериодичности в отдельно взятом государстве.
    Я имел ввиду не только вид реакции, а и весь комплекс правильности схемы поддержания нуля на выходе. Но понятно, что многое зависит и от усилителя, и для усилителя на ТДАшках хватает и TL071.

    Цитата Сообщение от vd_two Посмотреть сообщение
    Чего не скажешь про правильно сделанный каскад серво на LT1122 (AD845) в неинвертирующей конфигурации.
    Так я всю тему о том же, что неправильная схема серво плохо отражается на звуке.
    Последний раз редактировалось misha88; 03.04.2010 в 15:06.

  8. #47
    Инженер Аватар для Lynx
    Регистрация
    28.09.2004
    Адрес
    Санкт-Петербург
    Возраст
    55
    Сообщений
    4,599

    По умолчанию Re: Правильная схема поддержания нуля на выходе

    Цитата Сообщение от misha88 Посмотреть сообщение
    Вы это лично мне? Поясните про пустое место.
    Коллега, я думаю, это было сказано персонажем исключительно с целью "обозначить присутствие" (как обычно)

    ---------- Добавлено в 16:27 ---------- Предыдущее сообщение в 16:23 ----------

    Цитата Сообщение от vd_two Посмотреть сообщение
    ... в простейшем эксперименте такой интегратор на OP97 (или OPA177) сходу проигрывает Блек Гейту в цепи ООС для обеспечения 100% по постоянному току. Чего не скажешь про правильно сделанный каскад серво на LT1122 (AD845) в неинвертирующей конфигурации.
    В последнем случае сходу проигрывает BG, что очень не нравится тем, кто зарабатывает деньги на "апгрейде" заменой конденсаторов

    Цитата Сообщение от vd_two Посмотреть сообщение
    На прецизионность можно сходу забить и не вспоминать- какая разница в оффсете 3мВ или 1мкВ?
    Что верно, то верно!

  9. #48
    Завсегдатай Аватар для Yury Novikov
    Регистрация
    08.05.2006
    Адрес
    Москва
    Возраст
    63
    Сообщений
    2,336

    По умолчанию Re: Правильная схема поддержания нуля на выходе

    Цитата Сообщение от Lynx Посмотреть сообщение
    Коллега, я думаю, это было сказано
    К чему был этот пук в лужу?

    ---------- Добавлено в 21:29 ---------- Предыдущее сообщение в 21:25 ----------

    Цитата Сообщение от misha88 Посмотреть сообщение
    Поясните про пустое место.
    Поясняю - не существует в природе никакой проблеммы "схемы поддержания нуля на выходе". Всё это фантазии на пустом месте.

  10. #49
    Завсегдатай
    Автор темы
    Аватар для misha88
    Регистрация
    21.02.2006
    Сообщений
    2,067

    По умолчанию Re: Правильная схема поддержания нуля на выходе

    Цитата Сообщение от Yury Novikov Посмотреть сообщение
    Поясняю - не существует в природе никакой проблеммы "схемы поддержания нуля на выходе". Всё это фантазии на пустом месте.
    Может корректнее сказать, что для вас не существует? Кроме того, разговор не о проблемах, а о правильном построении. Впрочем, судя по вашим постам в разных темах, я солидарен с Lynx по поводу ваших высказываниях.

  11. #50
    Завсегдатай Аватар для LepekhinV
    Регистрация
    20.02.2007
    Адрес
    г.Рязань
    Возраст
    66
    Сообщений
    4,444

    По умолчанию Re: Правильная схема поддержания нуля на выходе

    misha88, не могли бы Вы привести конкретные примеры грамотной реализации схемы поддержания нуля на выходе? (Так сказать, "смотрите - как надо делать!")

  12. #51
    Завсегдатай
    Автор темы
    Аватар для misha88
    Регистрация
    21.02.2006
    Сообщений
    2,067

    По умолчанию Re: Правильная схема поддержания нуля на выходе

    Цитата Сообщение от LepekhinV Посмотреть сообщение
    misha88, не могли бы Вы привести конкретные примеры грамотной реализации схемы поддержания нуля на выходе? (Так сказать, "смотрите - как надо делать!")
    Схемы то обычные (т.е. по личному выбору инвертирующий или неинвертирующий интегратор, и при необходимости дополнительный инвертор), а правильный выбор комплектующих и подключение указаны в постах 1, 9, 11 и 39.

  13. #52
    Инженер Аватар для Lynx
    Регистрация
    28.09.2004
    Адрес
    Санкт-Петербург
    Возраст
    55
    Сообщений
    4,599

    По умолчанию Re: Правильная схема поддержания нуля на выходе

    Цитата Сообщение от Yury Novikov Посмотреть сообщение
    К чему был этот пук в лужу? [COLOR="Silver"]
    Пуки в лужу обычно генерируете Вы, пытаясь показать своё всезнайство и крутость даже при полном незнании или непонимании вопроса, что обычно вызывает улыбку. Так было несколько лет назад с географией, так было вчера с АКшнми ЦАП, да и в этой теме Ваш пост абсолютно бессмысленен - лишь бы все увидели, что Вы и здесь "всё знаете"


    Offтопик:
    Сорри за офтоп

  14. #53
    Частый гость Аватар для vadeg
    Регистрация
    03.05.2008
    Адрес
    Москва
    Возраст
    41
    Сообщений
    112

    По умолчанию Re: Правильная схема поддержания нуля на выходе

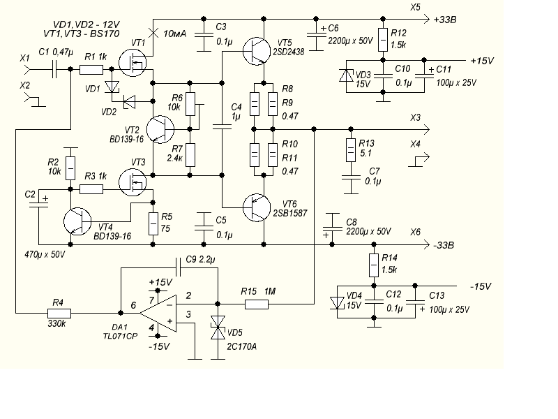
    misha88, Хорошо что Вы подняли эту тему. Т.к. терзают меня сомнения о правильности построения моего интегратора.

    В приложении схема повторителя для гибридного УМ.

    Вопросы, касающиеся именно повторителей в целом:
    1. Необходимо ли нагружать выход ОУ, например вместо R4 поставив делитель? При этом необходимо сохранить высокое входное сопротивление повторителя.
    2. Необходим ли ФНЧ на входе и на выходе или только на входе?
    3. На какую частоту настраивать интегратор, у меня сейчас 3,5Гц?
    4. Необходим ли резистор такого же номинала как R15, только от неинвертирующего входа на землю? И что это даст?

    Вопросы возможно глупые, но с интеграторами у меня туго, поэтому большая просьба вкратце объяснить что к чему.
    Миниатюры Миниатюры Нажмите на изображение для увеличения. 

Название:	3214561..PNG 
Просмотров:	2164 
Размер:	42.3 Кб 
ID:	81363  

  15. #54
    Завсегдатай Аватар для Yury Novikov
    Регистрация
    08.05.2006
    Адрес
    Москва
    Возраст
    63
    Сообщений
    2,336

    По умолчанию Re: Правильная схема поддержания нуля на выходе

    Цитата Сообщение от Lynx Посмотреть сообщение
    Так было несколько лет назад с географией,
    С какой такой "географией"? Уж не про Вишеру ли опять речь? Мне пофиг как она назвается и где находится, и не только мне я думаю. (Кстати это не на этом форуме обсуждалось.) А АКМовские цапы играют лучше чем ВВ, и тут мне опять же мало интересны все заявления форумных всезнаек в обратном. Я имею возможность с ними работать и слушать их живьем.

  16. #55
    Инженер Аватар для Lynx
    Регистрация
    28.09.2004
    Адрес
    Санкт-Петербург
    Возраст
    55
    Сообщений
    4,599

    По умолчанию Re: Правильная схема поддержания нуля на выходе

    Попробую ответить на Ваши вопросы.
    1. Выход ОУ специально нагружать не нужно, наоборот, желательно обеспечить минимальную его нагрузку для исключения отсечки транзисторов ВК микросхемы.
    2. ФНЧ на выходе увеличивает общий порядок фильтра системы САР и при положительном влиянии с точки зрения снижения шумов и искажений с выхода ОУ,но при неточностях расчета фазовых характеристик и условий устойчивости всей системы, охваченной петлей авторегулирования может привести к неустойчивости системы или колебательному характеру реакции на изменение условий по входу интегратора. Поэтому, если нет желания считать устойчивость САР, выходной фильтр не ставьте.
    3. Постоянную времени интегратора желательно выбрать побольше - не 2.2 с, а 5...10с.
    4. В случае применения ОУ с ПТ на входе ввиду очень малых входных токов, такой резистор не нужен.
    Общие рекомендации - не применяйте TL071. Они обладают высоким уровнем НЧ-шумов и относительно высокими искажениями. Вместо двуханодного стабилитрона на 7В поставьте 2 по 2.7...3.3В встречно-последовательно, это позволит уменьшить время восстановления цепи авторегулирования после большого входного воздействия. Обязательно подвяжите вход повторителя (затвор VT1) резистором к земле - это позволит снизить риск выходжа из строя транзисторов при проблемах с элементами интегратора, а также при переходных процессах при включении\выключении устройства.

    ---------- Добавлено в 20:03 ---------- Предыдущее сообщение в 19:57 ----------

    Цитата Сообщение от Yury Novikov Посмотреть сообщение
    С какой такой "географией"? Уж не про Вишеру ли опять речь? Мне пофиг как она назвается и где находится,
    Да, именно про нее. Но Ваши пустословные утверждения, что теперь Вам "пофиг" очень резко контрастируют с тем всезнайским тоном, с которым Вы неправильно писали название города, про продукцию завода которого Вы, якобы, всё знали. Выглядело с Вашей стороны это очень потешно и здорово многих повеселило и здесь и на Портале[/QUOTE]

    Цитата Сообщение от Yury Novikov Посмотреть сообщение
    АКМовские цапы играют лучше чем ВВ, и тут мне опять же мало интересны все заявления форумных всезнаек в обратном. Я имею возможность с ними работать и слушать их живьем.
    На самом деле всё наоборот, не Вы один имеете возможность с ними работать и слушать - не льстите себе, и, со своей стороны, мне также малоинтересны пустые заявления мнящих себя всезнайками и крутышками в абсолютно всём. Да и дело там было не в ЦАП, а просто в Ваших ошибках в фактологии.

    Предлагаю Вам не офтопить и не засорять ветку, а высказаться именно по теме, если, конечно, есть что сказать, кроме "обозначения присутствия" бессмысленными постами

    ---------- Добавлено в 20:09 ---------- Предыдущее сообщение в 20:03 ----------

    Цитата Сообщение от Yury Novikov Посмотреть сообщение
    Поясняю - не существует в природе никакой проблеммы "схемы поддержания нуля на выходе". Всё это фантазии на пустом месте.
    Да, кстати, - очередное бездоказательное высказывание.

  17. #56
    Завсегдатай Аватар для variator
    Регистрация
    03.04.2009
    Адрес
    РФ ЛНР
    Сообщений
    2,539

    По умолчанию Re: Правильная схема поддержания нуля на выходе

    Цитата Сообщение от anli Посмотреть сообщение
    лишний дифференциатор тоже не надо Если усилитель для души, то и фиг с ним, с дрейфом постоянки на выходе.
    Цитата Сообщение от Yury Novikov Посмотреть сообщение
    не существует в природе никакой проблеммы "схемы поддержания нуля на выходе".

    Offтопик:
    Ну зачем такие крайности? Если усилитель без обратной связи симметричен по схеме, то выбором/настройкой режимов добились приемлемой стабильности от дрейфа температуры и напряжения питания- и будет "для души!"
    А если однотакт повторитель настроил на симметричное ограничение, а в другое время суток сетевое напряжение изменилось- все, потенциал выхода уплыл. Как тут без интегратора?

    По теме: всего один раз видел усилитель с интегратором на оптроне.
    https://forum.vegalab.ru/showthread....-HS&highlight=
    Подскажите преимущества- недостатки, есть ли особенности расчета?

  18. #57
    мифолог Аватар для anli
    Регистрация
    06.11.2004
    Сообщений
    4,735

    По умолчанию Re: Правильная схема поддержания нуля на выходе

    Цитата Сообщение от variator Посмотреть сообщение
    А если однотакт повторитель настроил на симметричное ограничение, а в другое время суток сетевое напряжение изменилось- все, потенциал выхода уплыл. Как тут без интегратора?
    Если для души, то до клиппинга не дойдёт с большим запасом

  19. #58
    Старый знакомый
    Регистрация
    01.01.2006
    Адрес
    г. Волгоград
    Возраст
    64
    Сообщений
    507

    По умолчанию Re: Правильная схема поддержания нуля на выходе

    Цитата Сообщение от Lynx Посмотреть сообщение
    ФНЧ на выходе увеличивает общий порядок фильтра системы САР и при положительном влиянии с точки зрения снижения шумов и искажений с выхода ОУ,но при неточностях расчета фазовых характеристик и условий устойчивости всей системы, охваченной петлей авторегулирования может привести к неустойчивости системы или колебательному характеру реакции на изменение условий по входу интегратора.
    А поточнее можно? И пример удачного и неудачного фильтра.

  20. #59
    Частый гость Аватар для vadeg
    Регистрация
    03.05.2008
    Адрес
    Москва
    Возраст
    41
    Сообщений
    112

    По умолчанию Re: Правильная схема поддержания нуля на выходе

    Lynx,
    Дмитрий, спасибо за ответы и рекомендации.

    Считать устойчивость САР я думаю не потяну при нынешних моих знаниях. Поэтому поставлю ФНЧ на входе и на этом пока успокоюсь. Про затвор полевика отдельное спасибо - сам сомневался и думал подвязать к земле, ведь действительно так безопаснее. Попробую AD845JN вместо TL071CP.

    Но бывают еще какие-то AD845JNZ и вроде корпус DIP-8, насчет них сомневаюсь, в даташите про букву Z что-то ничего не нашел.

  21. #60
    Инженер Аватар для Lynx
    Регистрация
    28.09.2004
    Адрес
    Санкт-Петербург
    Возраст
    55
    Сообщений
    4,599

    По умолчанию Re: Правильная схема поддержания нуля на выходе

    Я ответил предельно точно. А расчет стабильности замкнутой петли авторегулирования можно найти в любом учебнике и/или монографии по ТАР

    ---------- Добавлено в 23:08 ---------- Предыдущее сообщение в 23:06 ----------

    Цитата Сообщение от vadeg Посмотреть сообщение
    Попробую AD845JN вместо TL071CP.

    Но бывают еще какие-то AD845JNZ и вроде корпус DIP-8, насчет них сомневаюсь, в даташите про букву Z что-то ничего не нашел.
    В данном контексте нужно не пробовать, а просто применить 845. буква Z в конце названия микросхем AD означает ROHS - версию, на параметры ОУ это никак не влияет.

Страница 3 из 7 Первая 12345 ... Последняя

Метки этой темы

Социальные закладки

Социальные закладки

Ваши права

  • Вы не можете создавать новые темы
  • Вы не можете отвечать в темах
  • Вы не можете прикреплять вложения
  • Вы не можете редактировать свои сообщения
  •