К сожалению, старая тема от WP не открывается, поэтому после переписки с Владимиром было решено открыть новую со ссылками на все старые темы, касающиеся темы германиевых полупроводников и конструкциях на них.
Для кого будет полезна эта тема?
Лично моё мнение такое: для любителейпопинать трупынекросхемотехники и ретрофилов, служителей культа однополярного питания, адептов комфортного окрашенного звучания.
Как мне кажется, сторонникам шеренги нулей после запятой и тенденциозно высоких параметров тут будет совсем неинтересно.
Давайте только сразу договоримся без штампов типа "Винтаж", "Хай-Эндъ", "культовое", "легендарное", "золотая эра аудио" и прочих. Оставим эти штампы аудиобарыгам на аукционах.
Тема "Усилители на германиевых транзисторах": https://forum.vegalab.ru/showthread.php?t=4191
Тема "Усилок на германии": https://forum.vegalab.ru/showthread.php?t=3807
Тема "Здравствуйте! Я про германий хотел спросить" :https://forum.vegalab.ru/showthread.php?t=1644
Тема "Германиевые транзисторы в звуковых цепях": https://forum.vegalab.ru/showthread.php?t=13328
Тема "Операционный усилитель на германиевых транзисторах": https://forum.vegalab.ru/showthread.php?t=70853
Тема "Германий в классе А, реально ли?": https://forum.vegalab.ru/showthread.php?t=44108
Тема "БезОООСный интегральник с германиевыми выходными транзисторами": https://forum.vegalab.ru/showthread.php?t=58070
Тема "Германиевые диоды в выпрямителе УМ": https://forum.vegalab.ru/showthread.php?t=13217
Тема "Надо раритет!": https://forum.vegalab.ru/showthread.php?t=4692
Планируется также чад кутежа, трэш и угар, в смысле выкладывание схем, рисунков плат, фото готовых девайсов и агрегатов, данные о том, где приобрести диоды, транзисторы, радиаторы, справочники по старым деталям, подбор аналогов.
Темы на других форумах:
http://radiokot.ru/forum/viewtopic.php?f=42&t=26447
Инфо.
В качестве готового апофеоза предлагаются усилители от WP:
GT7.pdfGermanius.pdfGermaniusII.pdfGT9.pdf
Вопрос: какие советские усилители были выполнены полностью на германиевых транзисторах?
Ответ: ВЭФ, Эскорт, Электрон, Электрон-20.
ВЭФ (моно): http://rw6ase.narod.ru/00/us_b/wef_as.html
Эскорт (моно): http://rw6ase.narod.ru/00/us_b/eskort.html
Электрон (моно): http://rw6ase.narod.ru/00/us_b/elektron_us1.html
Электрон-20 (стерео): http://rw6ase.narod.ru/00/us_b/elektron20.html
Самый-самый из них - Электрон-20.
Учтите, что Электрон-103 и 104 на выходе имеют кремниевые транзисторы, поэтому здесь мы их более рассматривать не будем.
Offтопик:
Касаемо двадцатого: попытки отыскать живой или полуживой двадцатый по радиорынкам и всевозможным авитам - увлекательный квест, за последние 5 лет мне попадался всего один да и тот в ужасном состоянии и без секций мощников.
У кого есть ненужный (даже без плат мощников) - пишите в ЛС.
Электрофоны (виниловая вертушка), где оконечные усилители полностью на германии, ищущим доноров будет полезно:
Аккорд-Стерео
Аккорд-Стерео-2
Аккорд-101-стерео
Аккорд-001-стерео
Корвет-стерео
Вега-101-стерео
Рондо-202-стерео
Где купить германиевые диоды и транзисторы в Москве:
(указываю ТОЛЬКО проверенные мной лично точки и магазины)
Чип и Дип.
Митинский радиорынок (цокольный этаж павильон 23, розничная точка "Антелком" - www.antelcom.ru) а также третий этаж - там есть где порыться, включая германиевые диоды, радиаторы, транзисторы и крепёж для них. Редко попадается германиевый импорт, обычно паяный. Мощные германиевые диоды Д304 точно есть, пока естьна 3 этаже, место П595.
Платан: есть 1Т403И, 1Т906А. Немного маломощных диодов.
---------- Сообщение добавлено 10.05 ---------- Предыдущее сообщение было 10.02 ----------
Первый пост в шапке будет дополняться, пока разыскиваются справочники по диодам и транзисторам в электронном виде.
---------- Сообщение добавлено 10.07 ---------- Предыдущее сообщение было 10.05 ----------
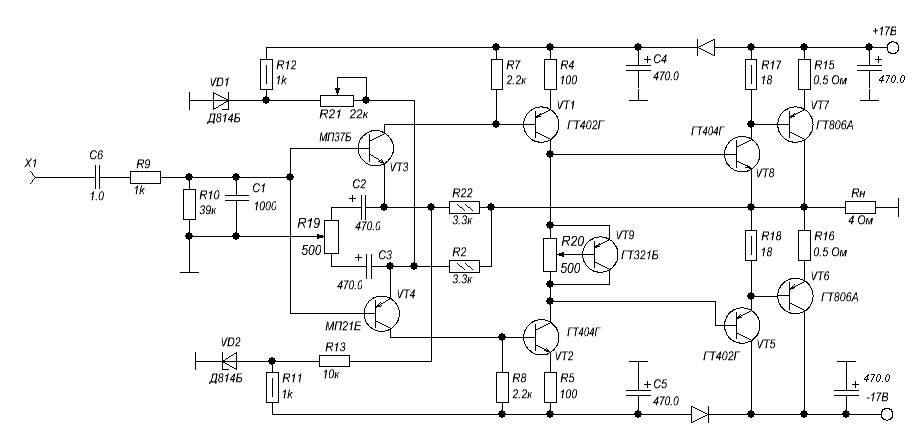
Лично я решил начать с этих двух схем и уже закупил детали:
![]()
![]()






Социальные закладки