Страница 1 из 3 123 Последняя
Показано с 1 по 20 из 44

Тема: CF-FET-V2.0 Высококачественный симметричный усилитель мощности с токовой обратной связью

  1. #1
    Новичок
    Автор темы

    Регистрация
    18.05.2012
    Адрес
    Москва
    Сообщений
    77

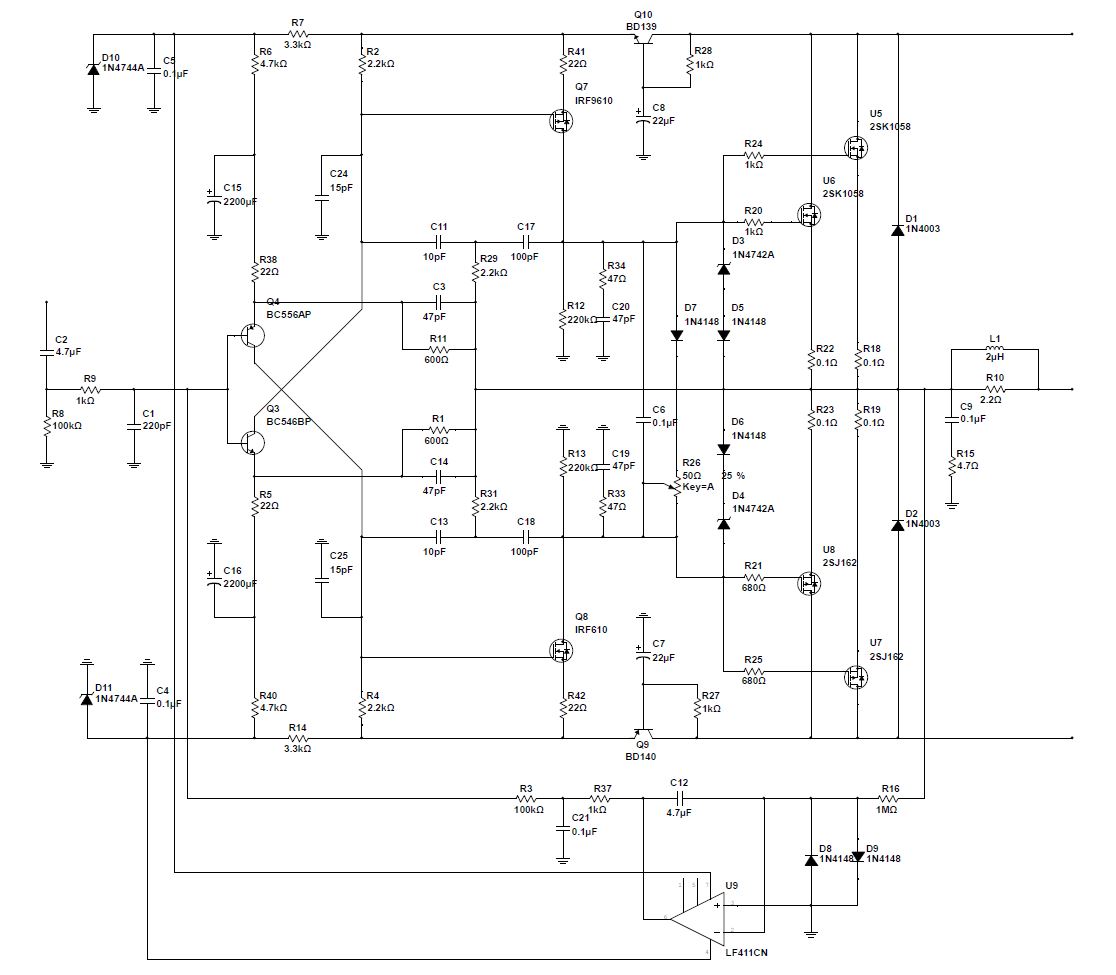
    Идея! CF-FET-V2.0 Высококачественный симметричный усилитель мощности с токовой обратной связью

    Здравствуйте коллеги,

    Несмотря на то, что усилителестроением я занимаюсь примерно с конца третьей четверти прошлого века, я тщательно это скрываю как-то исторически сложилось, что до сегодняшнего дня мои конструкции более знакомы за пределами нашей Родины...
    В общем, приятно наконец познакомиться Для начала, хочу представить результат недавно завершенного проекта.
    Вдруг кому-то будет интересно

    Основные звдвчи, которые я перед собой поставил изначально и которые были так или иначе достигнуты:
    1) Низкий уровень нелинейных и интермодуляционных искажений.
    2) Хорошая фазовая зарактеристика (низкий сдвиг по фазе в верхней части звукового диапазона).
    3) Высокая скорость нарастания выходного сигнала (не менее 50 в/мкс).
    4) Выходная мощность не менее 100 вт на 8 ом (200 вт на 4 ом).
    5) Высокая нагрузочная способность - возможность стабильной работы на 2 ом.
    6) Относительная простота конструкции.

    Основные "фишки", определяющие "характер" данного "зверя":
    1) Симметричная топология.
    2) Относительно высокая линейность каскадов усиления по напряжению при разомкнутой цепи обратной связи.
    3) Низкоимпедансная токовая обратная связь, приходящая прямо в эмиттеры входной пары.
    4) Высоколинейный каскад усиления по напряжению на MOSFET с эмиттерным повторителем на входе.
    5) Мощные MOSFET*ы на выходе с достаточно мощными драйверами, работающими при относительно высоком токе покоя, что позволяет снизить влияние высокой нелинейной входной емкости этих самых MOSFET*ов.
    6) Хороший модуль управления (софт-старт, защита и индикация) на основе микроконтроллера, собственной разработки, обеспечивающий мягкий старт и защиту от следующих "проблем":
    - постоянное напряжение на выходе;
    - перегрузка выходного каскада по току;
    - превышение допустимой температуры;
    - кратковременное пропадание напряжение в сети питания.

    Схема температурной стабилизации тока покоя имеет два датчика температуры - один мониторит драйверы, установленные на отдельном теплоотводе, другой отслеживает температуру выходных транзисторов. Температурные коэффициенты тщательно подобраны таким образом, чтобы, с одной стороны, исключить температурный "разбег", а с другой - не допустить "пере-регулирования", отрицательно влияющего на уровень искажений при резком снижении уровня сигнала после длительной работы с высоким его уровнем.

    В данном конкретном случае я питаю модуль усилению по напряжению через дополнительный шунт-регулятор, снижающий общую энергетическую эффективность усилителя, но обеспечивающий крайне низкий уровень пульсаций в цепях питания. Усилитель хорошо работает и без регуляторов, при этом, естественно, можно получить более высокие показатели с точки зрения выходной мощности (порядка 250 вт на 8 ом против 120 вт нв 8 ом в текущей реализации).

    В данном случае применен SMD подход к монтажу фронт-ендной части, хотя у меня есть вариант и на обычных компонентах (первоначальный прототип был сделан именно так).
    Компоновка не лишена недостатков, тем не менее усилитель в целом более чем соответствует ожиданиям.
    Если кому-то будет интересно сравнить звучание с другими имеющимися в наличии известными / неизвестными конструкциями - буду рад в этом поучаствовать (я в Москве).

    Комментарии, аргументированная критика, жалобы, предложения приветствуются
    Если кому-то интересно повторить какие-то части конструкции - могу поделиться герберами в личку.

    С уважением,
    Валерий

    ДОПОЛНЕНИЕ:
    Измерил спектры при выходной мощности 10 Вт (9 вольт RMS на 8 ом) и 45 Вт (19 вольт RMS на 8 ом). Соответственно, посчитаны THD на 1, 10 и 20 КГц и IMD при 2-х компонентном входном сигнале 14 + 15 КГц.
    Миниатюры Миниатюры Нажмите на изображение для увеличения. 

Название:	01-CF-FET-V2.0-Shunt-OPS-01.jpg 
Просмотров:	3741 
Размер:	914.2 Кб 
ID:	249078   Нажмите на изображение для увеличения. 

Название:	27-SMD-zDSC03869.JPG 
Просмотров:	957 
Размер:	226.9 Кб 
ID:	251598   Нажмите на изображение для увеличения. 

Название:	zzzDSC03900.JPG 
Просмотров:	909 
Размер:	331.1 Кб 
ID:	251597   Нажмите на изображение для увеличения. 

Название:	DSC03909.JPG 
Просмотров:	1293 
Размер:	353.5 Кб 
ID:	251596  

    Нажмите на изображение для увеличения. 

Название:	@@@DSC_0078.JPG 
Просмотров:	874 
Размер:	912.9 Кб 
ID:	251595   Нажмите на изображение для увеличения. 

Название:	21-DSC_0091.JPG 
Просмотров:	1209 
Размер:	329.7 Кб 
ID:	249083   Нажмите на изображение для увеличения. 

Название:	30 Bode 10Hz-100KHz 02.jpg 
Просмотров:	1184 
Размер:	105.3 Кб 
ID:	249088   Нажмите на изображение для увеличения. 

Название:	31-DSC03853.JPG 
Просмотров:	1057 
Размер:	370.5 Кб 
ID:	249089  

    Нажмите на изображение для увеличения. 

Название:	02-THD-01KHz.JPG 
Просмотров:	561 
Размер:	181.1 Кб 
ID:	251586   Нажмите на изображение для увеличения. 

Название:	02-THD-10KHz.JPG 
Просмотров:	821 
Размер:	168.4 Кб 
ID:	251587   Нажмите на изображение для увеличения. 

Название:	02-THD-20KHz.JPG 
Просмотров:	781 
Размер:	166.7 Кб 
ID:	251588   Нажмите на изображение для увеличения. 

Название:	03-IMD-14-15KHz.JPG 
Просмотров:	809 
Размер:	183.3 Кб 
ID:	251589  

    Нажмите на изображение для увеличения. 

Название:	12-THD-01KHz.JPG 
Просмотров:	792 
Размер:	188.7 Кб 
ID:	251590   Нажмите на изображение для увеличения. 

Название:	12-THD-10KHz.JPG 
Просмотров:	783 
Размер:	176.3 Кб 
ID:	251591   Нажмите на изображение для увеличения. 

Название:	12-THD-20KHz.JPG 
Просмотров:	765 
Размер:	166.2 Кб 
ID:	251592   Нажмите на изображение для увеличения. 

Название:	13-IMD-14-15KHz.JPG 
Просмотров:	787 
Размер:	183.3 Кб 
ID:	251593  

    Последний раз редактировалось vzaichenko; 25.11.2015 в 17:35.

  2. #2
    Завсегдатай Аватар для fakel
    Регистрация
    30.11.2007
    Адрес
    Оренбург
    Возраст
    42
    Сообщений
    11,267

    По умолчанию Re: CF-FET-V2.0 Высококачественный симметричный усилитель мощности с токовой обратной связью

    C13 C14 лучше включить на шины питания
    В термошунт Шиклаи не пробовал?
    Без R22 R23 никак?
    Мощность R13-R16 не маловата? Тепловые искажения не проявляются?
    То, что в ОООС входят электролиты С8 С9 не очень хорошо.

    Offтопик:
    Если на аватаре - Вы, жму крыло брату по маразуму



    Не замечено защит от синфазной составляющей входных транзисторов, например, плавающих каскодов

    Цитата Сообщение от vzaichenko Посмотреть сообщение
    Схема температурной стабилизации тока покоя имеет два датчика температуры - один мониторит драйверы,
    Драйверы не в кл А? Может, проще запараллелить драйверы? Или применить плавающее питание коллекторов драйверов от выхода ВК
    ОООС по НЧ (та что на резики приходит) можно взять после катушки L1

  3. #3
    Завсегдатай Аватар для anatol0
    Регистрация
    14.05.2005
    Адрес
    Москва
    Возраст
    66
    Сообщений
    2,336

    По умолчанию Re: CF-FET-V2.0 Высококачественный симметричный усилитель мощности с токовой обратной связью

    Цитата Сообщение от vzaichenko Посмотреть сообщение
    предложения приветствуются
    На мой взгляд, нерационально размещены выходные транзистора на радиаторах, точнее - все на одном радиаторе (для одного канала). Второй радиатор получает тепла только через торцевой контакт. Возможно, стоит добавить доп. алюминевую пластину или сдвинуть транзисторы.
    Последний раз редактировалось anatol0; 27.10.2015 в 14:44.

  4. #4
    Новичок
    Автор темы

    Регистрация
    18.05.2012
    Адрес
    Москва
    Сообщений
    77

    По умолчанию Re: CF-FET-V2.0 Высококачественный симметричный усилитель мощности с токовой обратной связью

    Цитата Сообщение от fakel Посмотреть сообщение
    C13 C14 лучше включить на шины питания
    Тоже вариант, но учитывая, на каких частотах они "работают"... на мой взгляд практически без разницы

    Цитата Сообщение от fakel Посмотреть сообщение
    В термошунт Шиклаи не пробовал?
    Опять же - тоже вариант. Этот - близок к идеальному.

    Цитата Сообщение от fakel Посмотреть сообщение
    Без R22 R23 никак?
    Работать будет, но я практически всегда в той или иной степени шунтирую выход исилителя напряжения - для "нормализации" его нагрузки.

    Цитата Сообщение от fakel Посмотреть сообщение
    Мощность R13-R16 не маловата? Тепловые искажения не проявляются?
    Для питания +/-50в как раз достаточно. При +/-70-75в - согласен, лучше использовать двух-ваттные.

    Цитата Сообщение от fakel Посмотреть сообщение
    То, что в ОООС входят электролиты С8 С9 не очень хорошо.
    Тут как бы... я много вариантов тестировал... в "алмазом" например - нет необходимости в таких электролитах, да и в сдвоенной цепи ОООС тоже нет необходимости. Но по факту - вариант, который я выбрал в итоге, работает очень хорошо. Посмотрим, конечно, как будет со временем...

    Цитата Сообщение от fakel Посмотреть сообщение

    Offтопик:
    Если на аватаре - Вы, жму крыло брату по маразуму


    Offтопик:
    Это я, да )) Жму крыло, аналогично!



    Цитата Сообщение от fakel Посмотреть сообщение
    Не замечено защит от синфазной составляющей входных транзисторов, например, плавающих каскодов
    Эммм... а откуда у нас там синфазная составляющая? Или я чего-то "не вижу"?

    Цитата Сообщение от fakel Посмотреть сообщение
    Драйверы не в кл А? Может, проще запараллелить драйверы? Или применить плавающее питание коллекторов драйверов от выхода ВК
    ОООС по НЧ (та что на резики приходит) можно взять после катушки L1
    В данном случае драйверы не в классе А (хотя есть у меня другая выходная секция, где это именно так). Они довольно мощные, ток покоя 12мА - слегка теплые. Небольшой локальный радиатор вполне решает задачу ;) Этот вариант очень хорошо себя зарекомендовал.

    ---------- Сообщение добавлено 17.39 ---------- Предыдущее сообщение было 17.23 ----------

    Цитата Сообщение от anatol0 Посмотреть сообщение
    На мой взгляд, нерационально размещены выходные транзистора на радиаторах, точнее - все на одном радиаторе (для одного канала). Второй радиатор получает тепла только через торцевой контакт. Возможно, стоит добавить доп. алюминевую пластину или сдвинуть транзисторы.
    Полностью согласен. Это связано с недостаточным продумыванием компоновки в самом начале, когда располагался блок питания.
    Для практического использования теплоотвода более чем достаточно, даже в таком "кривом" варианте. Но - да, можно было сделать лучше.
    Кстати, в таких "многотранзисторных" конфигурациях, вообще имеет смысл выходные транзисторы ставить пошире.

  5. #5
    Ветеран Аватар для Prophetmaster
    Регистрация
    23.08.2005
    Адрес
    Москва
    Возраст
    55
    Сообщений
    3,600

    По умолчанию Re: CF-FET-V2.0 Высококачественный симметричный усилитель мощности с токовой обратной связью

    Цитата Сообщение от vzaichenko Посмотреть сообщение
    Высокая скорость нарастания выходного сигнала (не менее 50 в/мкс).
    Для токовой ОООС планка очень низкая. Это совсем не высокая скорость нарастания.
    Цитата Сообщение от vzaichenko Посмотреть сообщение
    Хорошая фазовая характеристика (низкий сдвиг по фазе в верхней части звукового диапазона).
    2.4 град на 20 кГц видно (это не так мало, кстати), а сколько на НЧ? Разделительный конденсатор есть?
    Цитата Сообщение от vzaichenko Посмотреть сообщение
    Если кому-то будет интересно сравнить звучание с другими имеющимися в наличии известными / неизвестными конструкциями - буду рад в этом поучаствовать (я в Москве).
    До Выставки вряд ли время найдется, а после 22 ноября можно было бы попробовать устроить совместное прослушивание Мой аппарат тут.
    Последний раз редактировалось Prophetmaster; 27.10.2015 в 17:25.
    http://www.vegalab.ru/forum/signaturepics/sigpic1808_2.gif

  6. #6
    Частый гость
    Регистрация
    28.05.2010
    Сообщений
    187

    По умолчанию Re: CF-FET-V2.0 Высококачественный симметричный усилитель мощности с токовой обратной связью

    Валерий, подскажите пожалуйста энергетические параметры выходного каскада (ВК) - общий ток смещения (суммарный через пары) и напряжение его питания.

    И, скорее, теоретический вопрос. Что будет если в драйвере ВК биполяры (NJWQ281/302) заменить на соответствующие FETы? Вопрос от того, что в такой топологии все делают драйвер именно так, как у Вас, на биполярах, а не полевиках. Почему?

    И ещё вопрос, насколько Ваш усилитель коммерчески конкурентен по сравнению с импортными (зарубежными) собратьями?

  7. #7
    Старый знакомый Аватар для singles123
    Регистрация
    25.05.2008
    Адрес
    центр вселенной
    Сообщений
    771

    По умолчанию Re: CF-FET-V2.0 Высококачественный симметричный усилитель мощности с токовой обратной связью

    Хотелось бы услышать теор. предпосылки, а именно: из каких соображений и как подбиралась "хитрая" коррекция С13-С14 и С16, С19, C20, C21.

  8. #8
    Завсегдатай Аватар для fakel
    Регистрация
    30.11.2007
    Адрес
    Оренбург
    Возраст
    42
    Сообщений
    11,267

    По умолчанию Re: CF-FET-V2.0 Высококачественный симметричный усилитель мощности с токовой обратной связью

    Цитата Сообщение от vzaichenko Посмотреть сообщение
    Эммм... а откуда у нас там синфазная составляющая? Или я чего-то "не вижу"?
    Ну на базу приходит сигнал, на эмиттер - ОООС, коллектор через резик привязан к рельсе. Получается, к-э вх транзистора находится под полным входным сигналом, хотя реально размах на коллекторе значительно меньше. Спасет плавающий каскод

  9. #9
    Новичок
    Автор темы

    Регистрация
    18.05.2012
    Адрес
    Москва
    Сообщений
    77

    По умолчанию Re: CF-FET-V2.0 Высококачественный симметричный усилитель мощности с токовой обратной связью

    Цитата Сообщение от Prophetmaster Посмотреть сообщение
    Для токовой ОООС планка очень низкая. Это совсем не высокая скорость нарастания.

    2.4 град на 20 кГц видно (это не так мало, кстати), а сколько на НЧ? Разделительный конденсатор есть?

    До Выставки вряд ли время найдется, а после 22 ноября можно было бы попробовать устроить совместное прослушивание Мой аппарат тут.
    Реально скорость получилась существенно выше, что-то в районе 250 в/мкс - сейчас трудно замерить, так как входной RF фильтр слегка интегрирует входной сигнал. Фаза на 20 КГц без фильтра тоже станет меньше -1 град
    Сдвиг фазы на 20 Гц составляет порядка +0.5 град. Разделительный конденсатор есть.

    Совместное прослушивание - с удовольствием! Аппарат очень интересный. Тогда после 22.11 свяжемся

  10. #10
    Ветеран Аватар для Prophetmaster
    Регистрация
    23.08.2005
    Адрес
    Москва
    Возраст
    55
    Сообщений
    3,600

    По умолчанию Re: CF-FET-V2.0 Высококачественный симметричный усилитель мощности с токовой обратной связью

    Цитата Сообщение от vzaichenko Посмотреть сообщение
    Реально скорость получилась существенно выше, что-то в районе 250 в/мкс
    Это совсем другая песня

    Цитата Сообщение от vzaichenko Посмотреть сообщение
    Фаза на 20 КГц без фильтра тоже станет меньше -1 град
    Сдвиг фазы на 20 Гц составляет порядка +0.5 град. Разделительный конденсатор есть.
    Это понятно - у меня нет коррекции и нет фильтров, поэтому 0.38 град на 20 кГц, а вход УПТ.

    Цитата Сообщение от vzaichenko Посмотреть сообщение
    Совместное прослушивание - с удовольствием! Аппарат очень интересный. Тогда после 22.11 свяжемся
    Да, было бы интересно послушать
    http://www.vegalab.ru/forum/signaturepics/sigpic1808_2.gif

  11. #11
    Новичок
    Автор темы

    Регистрация
    18.05.2012
    Адрес
    Москва
    Сообщений
    77

    По умолчанию Re: CF-FET-V2.0 Высококачественный симметричный усилитель мощности с токовой обратной связью

    Цитата Сообщение от клистрон Посмотреть сообщение
    Валерий, подскажите пожалуйста энергетические параметры выходного каскада (ВК) - общий ток смещения (суммарный через пары) и напряжение его питания.

    И, скорее, теоретический вопрос. Что будет если в драйвере ВК биполяры (NJWQ281/302) заменить на соответствующие FETы? Вопрос от того, что в такой топологии все делают драйвер именно так, как у Вас, на биполярах, а не полевиках. Почему?

    И ещё вопрос, насколько Ваш усилитель коммерчески конкурентен по сравнению с импортными (зарубежными) собратьями?
    Питание выходного каскада +/-70в. Ток покоя каждой пары 60мА, в сумме около 300мА. Транзисторы подобраны по Vgs, так как если он отличается, ток покоя тоже отличается. Я проверял ток покоя каждого транзистора - укладывается в диапазон 50-70 мА.

    Насчет драйверов на полевиках. Тут несколько соображений:
    - Полевые транзисторы имеют высокое входное сопротивление, но и высокую входную емкость, чаще всего нелинейно меняющуюся в зависимости от напряжения на стоке, особенно если это HexFet.
    - Это требует увеличения тока покоя усилителя напряжения, а также скорее всего потребует изменения параметров цепей компенсации для сохранения уровня стабильности усилителя.
    - Рабочее напряжение Vgs выше, чем падение напряжения на p-n переходе и биполярного транзистора, что уменьшает максимальную амплитуду выходного сигнала (снижает эффективность использования напряжения питания).

    Всё это решаемо и в принципе мне нравится идея применения Lateral MOSFETs в качестве драйверов. Просто на данный момент опыт с биполярными драйверами (в том числе, работающими в классе А) у меня намного обширнее)) Но, наверное, стоит попробовать как-нибудь

    Я думаю, что усилитель коммерчески весьма конкурентен - соотношение качество / затраты очень высоко.
    А вы, если не секрет, с какой целью интересуетесь?

  12. #12
    Новичок
    Автор темы

    Регистрация
    18.05.2012
    Адрес
    Москва
    Сообщений
    77

    По умолчанию Re: CF-FET-V2.0 Высококачественный симметричный усилитель мощности с токовой обратной связью

    Цитата Сообщение от singles123 Посмотреть сообщение
    Хотелось бы услышать теор. предпосылки, а именно: из каких соображений и как подбиралась "хитрая" коррекция С13-С14 и С16, С19, C20, C21.
    C16, C20, R17 и C19, C21, R18 представляют собой цепи компенсации TMC (Transient Miller Compensation), отличающиеся включением в петлю частото-зависимой обратной связи в том числе выходной каскад, что положительно влияет как на общую стабильностьЮ так и на уровень искажений в верхней части звукового диапазона. Подробно основы описаны здесь: >The Baxandall Papers<

    Первоначальные тесты показали легкую (небольшой амплитуды) модуляцию сигнала высокочастотными (десятки мегагерц) колебаниями, вызванную локальной нестабильностью входного каскада. Шунтирование коллекторов конденсаторами 15pF полностью устраняет это явление. Другим решением могло бы стать включение резисторов ом по 100 в базы входной пары - последовательно (я делал так в другом, более позднем дизайне, имеющем аналогичную организацию входного каскада).

    В начале процесса разработки, после предварительных прикидок, я обычно тщательно моделирую работу схемы в симуляторе с построением частотных и фазовых характеристик цепи обратной связи, определением параметров стабильности и т.д. Естественно, всего не смоделируешь - в практической реализации ситуация намного сложнее, чем с модели, но это является хорошей отправной точкой для начала тестирования и замеров на живом прототипе.

  13. #13
    Старый знакомый Аватар для singles123
    Регистрация
    25.05.2008
    Адрес
    центр вселенной
    Сообщений
    771

    По умолчанию Re: CF-FET-V2.0 Высококачественный симметричный усилитель мощности с токовой обратной связью

    Спасибо. На что обращать внимание при моделировании? По вашему мнению, что является признаком "звучащего" усилителя, к каким параметрам стремиться?

  14. #14
    Новичок
    Автор темы

    Регистрация
    18.05.2012
    Адрес
    Москва
    Сообщений
    77

    По умолчанию Re: CF-FET-V2.0 Высококачественный симметричный усилитель мощности с токовой обратной связью

    Цитата Сообщение от fakel Посмотреть сообщение
    Ну на базу приходит сигнал, на эмиттер - ОООС, коллектор через резик привязан к рельсе. Получается, к-э вх транзистора находится под полным входным сигналом, хотя реально размах на коллекторе значительно меньше. Спасет плавающий каскод
    Я все-таки не вижу ситуации, в которой там что-то можно "сломать" во входном каскаде
    Амплитуды везде небольшие - входной сигнал на базах небольшой, ОООС приходит в эмиттеры через делители, в той же фазе - сигнал тоже небольшой, коллекторы находятся близко к рельсам и амплитуда там в нормальном режиме работы тоже не сильно большая. При аццком клиппинге потенциалы коллекторов долетают до потенциалов баз. От чего мне защищаться?

  15. #15
    Частый гость
    Регистрация
    28.05.2010
    Сообщений
    187

    По умолчанию Re: CF-FET-V2.0 Высококачественный симметричный усилитель мощности с токовой обратной связью

    Признателен за ответы по предыдущим вопросам, теперь этот:

    Цитата Сообщение от vzaichenko Посмотреть сообщение
    с какой целью интересуетесь?
    ИМХО, с точки зрения качества звука усилителя, критерием его достаточности служит (для меня) его промышленное производство и, значит, присутствие на мировом рынке. То есть, если покупатель проголосовал за него кошельком. (я, боже упаси, не проповедую и не навязываю никому этот критерий).
    Вот, собственно, и весь секрет.

  16. #16
    Новичок
    Автор темы

    Регистрация
    18.05.2012
    Адрес
    Москва
    Сообщений
    77

    По умолчанию Re: CF-FET-V2.0 Высококачественный симметричный усилитель мощности с токовой обратной связью

    Цитата Сообщение от singles123 Посмотреть сообщение
    Спасибо. На что обращать внимание при моделировании? По вашему мнению, что является признаком "звучащего" усилителя, к каким параметрам стремиться?
    Вот это очень хороший вопрос, на который так или иначе пытаются найти ответ многие поколения "усилителе-строителей"
    Моя философия заключается в наиболее точном воспроизведении входного сигнала на выходе усилителя. "Провод с усилением".
    Соответственно:
    - Низкий уровень гармонических искажений. Порядка минус 90-100дб. Правильный "профиль" гармоник - как правило, доминировать должна 2-я гармоника, 3-я ниже, 4-я еще ниже. Гармоники более высокого порядка должны быть уже где-то на уровне шума. Тут кое-кто может со мной не согласиться. Существует мнение, что присутствие 2-й гармоники на уровне порядка -50дб добавляет звучанию "музыкальности" и "вовлеченности". Тем не менее, лично я - за точность воспроизведения.
    - Низкий уровень интермодуляционных искажений. Это еще важнее, чем с гармоническими. Продукты интермодуляции - очень "плохие". Это вторичные гармоники, равные разнице/сумме двух основных частот, а также разнице/сумме любой из основных частот и "разницы", упомянутой ранее.
    Чем ниже, тем лучше. По любому.
    - Высокая скорость нарастания выходного напряжения. Порядка 50 в/мкс - хорошо. Можно лучше. Качественная передача меандра, коротких одиночных импульсов, каких-нибудь сложных форм.
    - Низкий уровень шума. Ну, тут вроде очевидно.
    - Достаточно низкое выходное сопротивление в комбинации с хорошей нагрузочной способностью - возможность обеспечить "много тока" при высокой степени демпфирования громкоговорителя. Варианты типа ИТУН сейчас не рассматриваем - отдельная "песня", под которую традиционная акустика плохо подходит.
    - Минимальные сдвиги фазы на краях звукового диапазона по сравнению с серединой (1 КГц).
    - Качественный - ровный, "мягкий" по возможности, без "прилипания" - клиппинг.
    - Высокий уровень стабильности, в том числе при достаточно серьезной низкоомной и/или емкостной нагрузке. Скажем, 2 ом, 1 мкф (не обязательно вместе, но если так - еще лучше ) - усилитель не должен превращаться в генератор.

    Существуют различные подходы к достижению всего этого. Я, в том числе, очень успешно экспериментировал с гибридами - лампа на входе - отличная штука, сочетание высокой линейности и низкого уровня шума.

    Отдельная тема - глубина общей ООС. Тут мнений тоже немало. От полного её отсутствия (ОООС это зло), до "нечеловеческой" глубины (типа, глубокая ОООС все исправит). Мой подход заключается в том, чтобы сделать каждый каскад максимально линейным при разомкнутой петле обратной связи (в том числе при помощи местных ООС), а затем уже добавить общую петлю глубиной 35-50дб при "стандартном" коэффициенте усиления УМ, равном 29дб.

    Как-то так

    ---------- Сообщение добавлено 18.09 ---------- Предыдущее сообщение было 17.56 ----------

    Цитата Сообщение от клистрон Посмотреть сообщение
    Признателен за ответы по предыдущим вопросам, теперь этот:

    ИМХО, с точки зрения качества звука усилителя, критерием его достаточности служит (для меня) его промышленное производство и, значит, присутствие на мировом рынке. То есть, если покупатель проголосовал за него кошельком. (я, боже упаси, не проповедую и не навязываю никому этот критерий).
    Вот, собственно, и весь секрет.
    Разумно)) Этот усилитель (и некоторое количество других) несколько раз успешно повторен в мировом сообществе "Do It Yourself", включая продажу печатных плат в каких-то случаях. Насчет производства - думаю над этим... нужны хорошие партнеры.
    Если, кстати, кому-то интересно поучаствовать в этом процессе - буду рад пообщаться
    Хороших дизайнов - с живыми прототипами, готовых к производству - наработано немало.

  17. #17
    Частый гость
    Регистрация
    28.05.2010
    Сообщений
    187

    По умолчанию Re: CF-FET-V2.0 Высококачественный симметричный усилитель мощности с токовой обратной связью

    Цитата Сообщение от vzaichenko Посмотреть сообщение
    Насчет производства - думаю над этим...
    Думаю это правильно.. Путей дорог очень много. Можно, например, стартануть с прохождения грядущего РосХайенд. Я, в своё время, повёз аппарат в салон и там ему дали "путёвку в жизнь"..
    Ну и так далее. В общем, "хороший звук - пробьёт себе дорогу" (моя цитата)

  18. #18
    Завсегдатай Аватар для fakel
    Регистрация
    30.11.2007
    Адрес
    Оренбург
    Возраст
    42
    Сообщений
    11,267

    По умолчанию Re: CF-FET-V2.0 Высококачественный симметричный усилитель мощности с токовой обратной связью

    Цитата Сообщение от vzaichenko Посмотреть сообщение
    Я все-таки не вижу ситуации, в которой там что-то можно "сломать" во входном каскаде
    Амплитуды везде небольшие - входной сигнал на базах небольшой, ОООС приходит в эмиттеры через делители, в той же фазе - сигнал тоже небольшой, коллекторы находятся близко к рельсам и амплитуда там в нормальном режиме работы тоже не сильно большая. При аццком клиппинге потенциалы коллекторов долетают до потенциалов баз. От чего мне защищаться?
    Ку УНа около 1000, т.е. размаха на коллекторе входного каскада достаточно 70мВ. В схеме же транзистор подвергается полному входному сигналу 700мВ (типовое) т.е. в 10 раз больше. Вот от него и защититься, плавающим каскодом, например. Где-то на Веге была ветка про усь В. Король, посмотри

  19. #19
    Новичок
    Автор темы

    Регистрация
    18.05.2012
    Адрес
    Москва
    Сообщений
    77

    По умолчанию Re: CF-FET-V2.0 Высококачественный симметричный усилитель мощности с токовой обратной связью

    Цитата Сообщение от fakel Посмотреть сообщение
    Ку УНа около 1000, т.е. размаха на коллекторе входного каскада достаточно 70мВ. В схеме же транзистор подвергается полному входному сигналу 700мВ (типовое) т.е. в 10 раз больше. Вот от него и защититься, плавающим каскодом, например. Где-то на Веге была ветка про усь В. Король, посмотри
    Мне кажется, это "надуманная" проблема (с) "Кекс"

    В таблице - действующие значения сигнала при разомкнутой цепи ОООС (вверху) и при замкнутой (внизу) на частоте 1 КГц.
    Соответственно - вход (базы), выход входного каскада (коллекторы) и выход УН (стоки).
    Никаких сложностей там не возникает. Кстати, при разомкнутой ОООС, коэффициент гармоник всего тракта не превышает 0.6% во всем диапазоне звуковых частот.

    Нажмите на изображение для увеличения. 

Название:	Gain-calc.JPG 
Просмотров:	690 
Размер:	62.5 Кб 
ID:	249255

    Существует еще более простая версия данного усилителя - фронт-енд без эмиттерных повторителей на входе УН (немного выше коэффициент гармоник на 20 КГц - примерно 0.014% против 0.007%) и выходная секция с прямым подключением полевиков (Lateral MOSFETs) к выходу УН. Всего 8 транзисторов в тракте - и мы имеем превосходный усилитель!
    Этот вариант тоже тестировался. Есть печатные платы и всё такое. Lateral полевики, правда, существенно дороже, чем IRFP240/9240 (HexFET). Но звук отличный!

    Нажмите на изображение для увеличения. 

Название:	CF-FET-V2.0-8Q.JPG 
Просмотров:	1783 
Размер:	108.6 Кб 
ID:	249256

  20. #20
    Завсегдатай Аватар для fakel
    Регистрация
    30.11.2007
    Адрес
    Оренбург
    Возраст
    42
    Сообщений
    11,267

    По умолчанию Re: CF-FET-V2.0 Высококачественный симметричный усилитель мощности с токовой обратной связью

    Вспомнил! У Короля была фишка в виде балансировочного разрезика, позволяющего задавливать четные гармоники еще до охвата ООС.

    ---------- Сообщение добавлено 17.30 ---------- Предыдущее сообщение было 17.29 ----------

    https://forum.vegalab.ru/showthread....F2%E8%E2%E0%EC

Страница 1 из 3 123 Последняя

Социальные закладки

Социальные закладки

Ваши права

  • Вы не можете создавать новые темы
  • Вы не можете отвечать в темах
  • Вы не можете прикреплять вложения
  • Вы не можете редактировать свои сообщения
  •