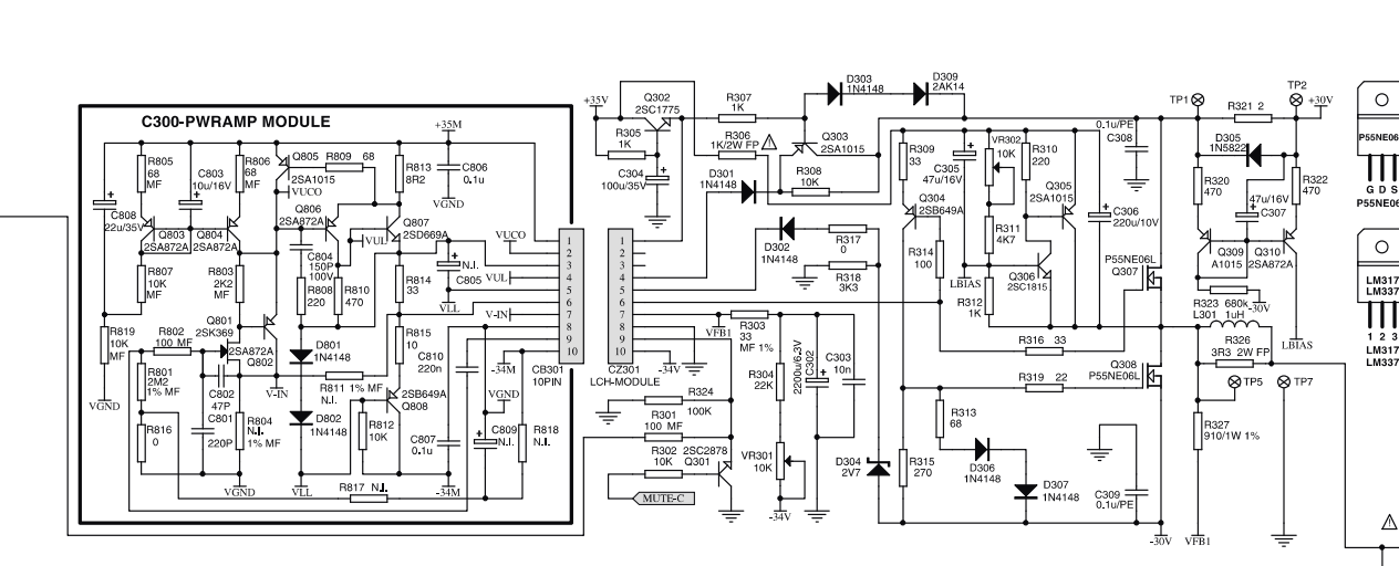
Наткнулся случайно на схему усилителя NAD C300. Привлек внимание не совсем обычный выходной каскад на N-канальных транзисторах. Прочитав положительные отзывы о звучании, решил предложить обсудить схемотехнику.
Какие у кого будут мнения? плюсы, минусы, перспективы.
![]()
АФЧХ
![]()
Спектр гармоник содержит мало гармоник высших порядков:
![]()
Оригинал:
![]()
Видок:
![]()
сервис мануал:
nad_c-300_sm.pdf
файл для симуляции в MicroCap 8.
1NAD-C300-m.CIR





Социальные закладки