Страница 228 из 229 Первая ... 218226227228229 Последняя
Показано с 4,541 по 4,560 из 4561

Тема: YES - 3

  1. #1 Показать/скрыть первое сообщение.
    Завсегдатай
    Автор темы
    Аватар для Геннадий3
    Регистрация
    04.11.2009
    Адрес
    г.Чапаевск , Самарской обл. , Россия
    Возраст
    76
    Сообщений
    2,476

    По умолчанию YES - 3

    В этой теме планирую разместить варианты с использованием МС BUF634 и LT1210 .

    Начнем с BUF634 .
    Получился некоторый монстр. Схема :

    Нажмите на изображение для увеличения. 

Название:	Схема YES-3-1.png 
Просмотров:	23024 
Размер:	53.0 Кб 
ID:	231967

    Собственно хорошо работает и с одной AD825 . Но с двумя качественные параметры заметно выше :

    Нажмите на изображение для увеличения. 

Название:	Спектр-1кГц.png 
Просмотров:	10553 
Размер:	97.3 Кб 
ID:	231968 Нажмите на изображение для увеличения. 

Название:	10кГц.gif 
Просмотров:	10083 
Размер:	1.39 Мб 
ID:	231969 Нажмите на изображение для увеличения. 

Название:	клип.gif 
Просмотров:	7075 
Размер:	1.58 Мб 
ID:	231971

    Вторая - меандр 10 кГц - 10 В/дел .
    Скорость нарастания более 100 В/мкС .
    Третья - клипп - около 100 Вт .


    Продолжим с LT1210 .
    Схема :

    Нажмите на изображение для увеличения. 

Название:	Схема YES - 3 - 2.png 
Просмотров:	15629 
Размер:	53.0 Кб 
ID:	232572

    Одна LT1210 с Mosfet-ами выдает до 100 Вт с Кни = 0,002-0,003 % и скоростью
    нарастания более 200 В/мкС .
    В композите , естественно , качественные параметры заметно лучше :

    Нажмите на изображение для увеличения. 

Название:	Спектр AD825+LT1210- 1 кГц.png 
Просмотров:	8488 
Размер:	93.4 Кб 
ID:	232573 Нажмите на изображение для увеличения. 

Название:	Спектр AD825+LT1210- 10 кГц.png 
Просмотров:	8193 
Размер:	90.8 Кб 
ID:	232574 Нажмите на изображение для увеличения. 

Название:	Спектр AD825+LT1210- IMD.png 
Просмотров:	8213 
Размер:	95.9 Кб 
ID:	232575

    Осциллограммы практически такие же как и с BUF634 .
    Полоса - около 1 мГц , скорость нарастание около 200 В/мкС .
    Вход и выход из клиппа на уровне около 100 Вт- нормальный (см. осцил выше) .


    Финиш с LT1210 и это у нас называется - YES - 3.2 .

    Схема и ПП от Владимира - LepekhinV :

    Нажмите на изображение для увеличения. 

Название:	Yes-3.2.JPG 
Просмотров:	24532 
Размер:	377.3 Кб 
ID:	234138 Нажмите на изображение для увеличения. 

Название:	Yes-3.2 top.JPG 
Просмотров:	12467 
Размер:	1.13 Мб 
ID:	234139 Нажмите на изображение для увеличения. 

Название:	Yes-3.2 bot.jpg 
Просмотров:	10768 
Размер:	556.8 Кб 
ID:	234140
    Важно : номинал резистора R22 необходимо изменить на 10 Ом.


    А этот вариант YES - 3.2-Lat от Дениса - Mazila :

    Нажмите на изображение для увеличения. 

Название:	YES-3.2-L.jpg 
Просмотров:	19485 
Размер:	389.5 Кб 
ID:	237396 Нажмите на изображение для увеличения. 

Название:	ес2.jpg 
Просмотров:	10700 
Размер:	299.0 Кб 
ID:	237397 Нажмите на изображение для увеличения. 

Название:	ес.jpg 
Просмотров:	11268 
Размер:	288.5 Кб 
ID:	237398

    Сборочный черчеж , перечень элементов , схема :
    https://forum.vegalab.ru/attachment.php?attachmentid=237382&d=1432052241

    Сборка и настройка усилителя YES - 3.2 - Lat :
    https://forum.vegalab.ru/attachment....5&d=1434029963



    А вот этот вариант ПП Владимир - LepekhinV сделал универсальным , т.е. можно
    ставить в ВК вертикальные и горизонтальные (латералы) по структуре ПТ :


    https://forum.vegalab.ru/attachment.php?attachmentid=236867&d=1431537714
    https://forum.vegalab.ru/attachment....0&d=1482945834





    Дальнейшее развитие темы привело к усилителю для головных телефонов .
    Схемы и ПП от Владимира - LepekhinV

    Первый вариант: AD825 + AD825 + BUF634 + 2SK1058/2SJ162
    и называется он YES-3-1 MINI :

    Нажмите на изображение для увеличения. 

Название:	YES-3-1mini-схема.JPG 
Просмотров:	15441 
Размер:	205.5 Кб 
ID:	236564

    ПП для этого варианта : (- ошибка в шелкографии - R3 и R5 -поменять местами)


    https://forum.vegalab.ru/attachment....6&d=1431619410
    https://forum.vegalab.ru/attachment....7&d=1431619420

    Второй вариант ; AD825 + AD825 + BUF634 + IRF510/9510
    и называется - YES-3-1 MINI 2 :

    Нажмите на изображение для увеличения. 

Название:	YES-3-1mini2 схема2.JPG 
Просмотров:	13888 
Размер:	220.6 Кб 
ID:	236565 на схеме : R14 , R15 = 200 Ом

    ПП для этого варианта :
    -есть небольшие ошибки
    https://forum.vegalab.ru/attachment....7&d=1431098969
    https://forum.vegalab.ru/attachment.php?attachmentid=236456&d=1431098958

    Материалы по YES-3 MINI от Владимира - LepekhinV :

    https://forum.vegalab.ru/attachment....3&d=1502375887

    -схема , файлы .lay двух видов плат на smd и выводных элементах , две платы БП к ним





    Прослушивание и обмен впечатлениями :
    https://forum.vegalab.ru/showthread.php?t=69873



    С уважением , Геннадий .
    YES - RZ4HK - 73 !
    Последний раз редактировалось Геннадий3; 04.07.2018 в 09:56.

  2. #4541
    Завсегдатай Аватар для Mazila
    Регистрация
    11.11.2009
    Адрес
    г. Омск
    Возраст
    46
    Сообщений
    3,868

    По умолчанию Re: YES - 3

    Цитата Сообщение от OXYDATOR Посмотреть сообщение
    Это не предьява, не подумайте ни в коем случае))
    просто забавно, какая земля круглая. Я их осилю, надеюсь.
    Я и не думаю. Знаю, что они рабочие были))) Думаю не осилите. Учитывая Ваши вопросы... Лучше найдите грамотного мастера, либо пришлите мне плату я гляну.

    Вы радиатор землили?
    TECHNICS SL-1210 MK2\DYK RIAA\DYK DAC 1.3\8 канальный YES-3-SAB + АС 4 полосы.
    https://dzen.ru/id/643148e505dc1d4e11edce82

  3. #4542

    По умолчанию Re: YES - 3

    В обоих случаях нет. Ни при запуске первой платы ни при второй.

  4. #4543
    Завсегдатай Аватар для Mazila
    Регистрация
    11.11.2009
    Адрес
    г. Омск
    Возраст
    46
    Сообщений
    3,868

    По умолчанию Re: YES - 3

    Цитата Сообщение от OXYDATOR Посмотреть сообщение
    В обоих случаях нет. Ни при запуске первой платы ни при второй.
    А надо, всегда, в любом усилке...
    TECHNICS SL-1210 MK2\DYK RIAA\DYK DAC 1.3\8 канальный YES-3-SAB + АС 4 полосы.
    https://dzen.ru/id/643148e505dc1d4e11edce82

  5. #4544

    По умолчанию Re: YES - 3

    Это я позже сделаю при сборке.У меня прошлый усилок, тоже земля на корпус подключена.
    Но сейчас это же не причина для сильного нагрева? Другая же плата не греется.

  6. #4545
    Старый знакомый Аватар для frad
    Регистрация
    13.12.2012
    Адрес
    Тамбов
    Сообщений
    904

    По умолчанию Re: YES - 3

    Цитата Сообщение от Mazila Посмотреть сообщение
    либо пришлите мне плату я гляну.
    Самый правильный вариант.

  7. #4546
    Частый гость Аватар для telemaster2007
    Регистрация
    12.03.2009
    Сообщений
    249

    По умолчанию Re: YES - 3

    Нажмите на изображение для увеличения. 

Название:	YES-3.2-L.jpg 
Просмотров:	218 
Размер:	389.5 Кб 
ID:	470672
    В эту схему первый ОУ AD811 использовать можно?
    Не сильно он быстрый для первого ОУ?

    ---------- Сообщение добавлено 20:47 ---------- Предыдущее сообщение было 20:45 ----------

    И еще на выходе цепь цобеля/бушеро нужна или можно без нее слушать?

  8. #4547
    Старый знакомый Аватар для Злой
    Регистрация
    30.10.2009
    Сообщений
    412

    По умолчанию Re: YES - 3

    Как минимум С8 убрать нужно. Вообще 811 скорее вместо 1210 можно использовать.

  9. #4548
    Новичок Аватар для Kalinkin
    Регистрация
    06.12.2019
    Адрес
    Самара, kalinkin_43@mail.ru
    Возраст
    44
    Сообщений
    94

    По умолчанию Re: YES - 3

    Доброго дня. Подскажите, пожалуйста, есть ли у кого-то в продаже ПП YES3-2 sub (или готовый КИТ-набор)? Или проще самому повторить и заказать в китае?

    Почему две обмотки без средней точки используются? Со средней точкой хуже получились параметры?
    Последний раз редактировалось Kalinkin; 04.10.2025 в 10:46.
    -----------------
    С Уважением, Калин

  10. #4549
    Завсегдатай Аватар для Serge_L
    Регистрация
    12.09.2008
    Адрес
    Калуга
    Возраст
    50
    Сообщений
    3,227

    По умолчанию Re: YES - 3

    Kalinkin, если есть герберы, киньте в меня. Закажу плат на JLCPCB, числа 15-20 привезу в РФ.
    Это просто джиттер какой-то! (с) momitko

  11. #4550
    Новичок Аватар для Kalinkin
    Регистрация
    06.12.2019
    Адрес
    Самара, kalinkin_43@mail.ru
    Возраст
    44
    Сообщений
    94

    По умолчанию Re: YES - 3

    Цитата Сообщение от Serge_L Посмотреть сообщение
    Kalinkin, если есть герберы, киньте в меня. Закажу плат на JLCPCB, числа 15-20 привезу в РФ.
    Хотел купить готовые платы на вариант YES-3.2-SAB = но, к сожалению, сейчас нет их в продаже.
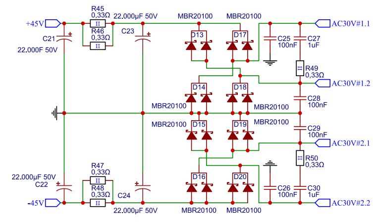
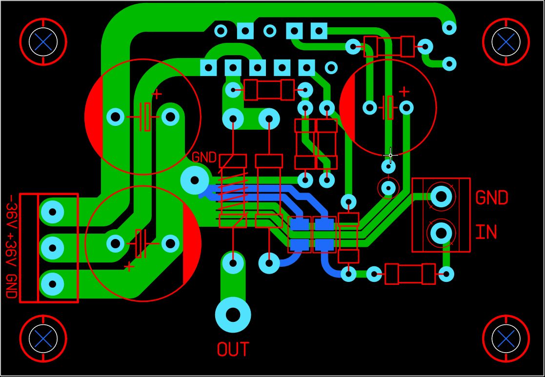
    Поэтому, попытался нарисовать самостоятельно плату в EasyEDA, вот ссылочка https://easyeda.com/editor#project_i...36ade9b18c3694
    И ссылка на архив схемы/платы
    (размещение ссылочки с разрешения автора, можно править схему и выгрузить гебрер)
    Учитывая отсутствие проф.образования и опыта, наверняка, есть какие-то ляпы.
    На одной плате 86*180мм разместил и усилитель, и выпрямитель (если нужно - можно платку распилить и разделить в корпусе, соединив проводами)
    Нажмите на изображение для увеличения. 

Название:	схема.JPG 
Просмотров:	179 
Размер:	176.2 Кб 
ID:	479159
    Нажмите на изображение для увеличения. 

Название:	Выпрямитель.JPG 
Просмотров:	120 
Размер:	59.7 Кб 
ID:	479160
    Нажмите на изображение для увеличения. 

Название:	TOP.JPG 
Просмотров:	196 
Размер:	82.9 Кб 
ID:	479161
    Нажмите на изображение для увеличения. 

Название:	bot.JPG 
Просмотров:	176 
Размер:	57.2 Кб 
ID:	479162
    Последний раз редактировалось Kalinkin; 15.10.2025 в 00:04.
    -----------------
    С Уважением, Калин

  12. #4551
    PaX PALANTiRA Аватар для EDDiE
    Регистрация
    13.02.2006
    Адрес
    GAZ-A-LAGO
    Сообщений
    13,319

    По умолчанию Re: YES - 3

    Первое, что бросается в глаза - большие коричневые кондюки надо ближе сдвинуть друг к другу.
    На обратной стороне платы земляные выводы этих кондов (земля) не надо делать стрелами и "висячими" веревками.

  13. #4552
    Новичок Аватар для Kalinkin
    Регистрация
    06.12.2019
    Адрес
    Самара, kalinkin_43@mail.ru
    Возраст
    44
    Сообщений
    94

    По умолчанию Re: YES - 3

    Подскажите, пожалуйста, как в этой схеме добавить индикатор/датчик клиппинга выходного каскада?
    И как организовать защиту от перегрузки по току выхода?
    Можно ли как-то, скажем, с опторазаязкой легко организовать режим MUTE с переходом ВК к минимальному току покоя?
    -----------------
    С Уважением, Калин

  14. #4553
    Частый гость Аватар для scorpin
    Регистрация
    10.12.2011
    Сообщений
    467

    По умолчанию Re: YES - 3

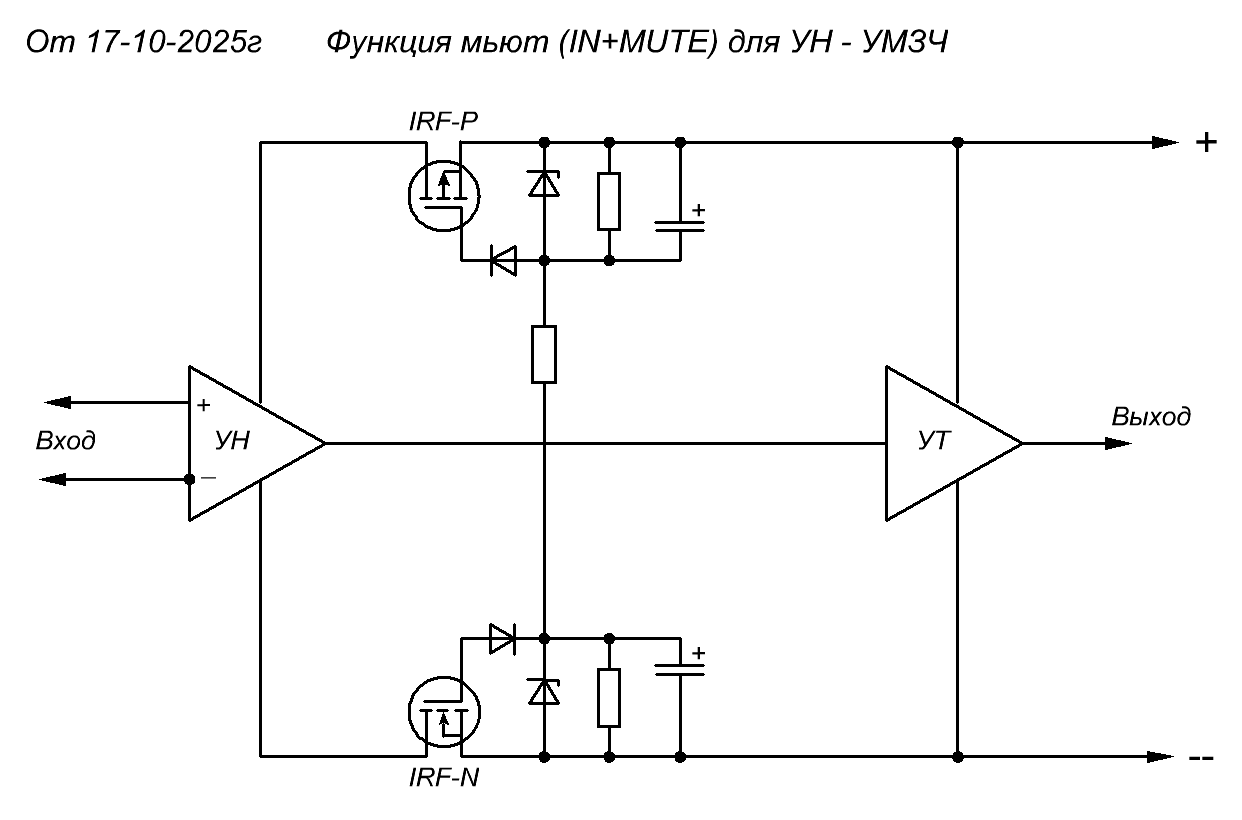
    Цитата Сообщение от Kalinkin Посмотреть сообщение
    организовать режим MUTE
    В свои усилители вставляю схему с временем установки в пределах 1сек. Нажмите на изображение для увеличения. 

Название:	Функция мьют.GIF 
Просмотров:	98 
Размер:	16.1 Кб 
ID:	479255

  15. #4554
    Завсегдатай Аватар для -Rik-
    Регистрация
    04.07.2008
    Адрес
    Минск
    Возраст
    66
    Сообщений
    1,456

    По умолчанию Re: YES - 3

    Mute должно отрабатываться предом (допустим, регуляторы Максима это умеют). Опускать ток покоя мощника я вообще не вижу ни одной причины.
    Платы защиты есть в Барахолке.
    Прощальным костром догорает эпоха
    И мы наблюдаем за тенью и светом
    (© ДДТ)

  16. #4555
    Завсегдатай Аватар для BlackRoger
    Регистрация
    16.05.2011
    Адрес
    Россия
    Возраст
    44
    Сообщений
    1,102

    По умолчанию Re: YES - 3

    Цитата Сообщение от Kalinkin Посмотреть сообщение
    попытался нарисовать самостоятельно
    Я бы БП сделал на слоях, так больше сечение меди получится. В противном случае, при ширине дорожки 5мм и толщине меди 35мкм, ток который эта дорожка сможет нормально пропустить будет в районе 0,3А). Если же хочется делать именно дорожками, то с них лучше убрать маску, пролудить, а еще лучше пропаять медной моножилой (выделил желтым). Короче нужно отталкиваться от токов и толщины меди, она еще бывает 75 и 105мкм, исходя из этих параметров уже и выбирать минимальную ширину дорожек. Обычно верхний слой делают землей, а по нижним уже разводят плюс и минус. Хотя я люблю поизвращаться и сделать сразу плюс, минус и землю звездой на нижнем слое, а верхний слой просто заливаю медью, соединяя ее в одной точке со звездой земли).
    Миниатюры Миниатюры Нажмите на изображение для увеличения. 

Название:	Скриншот 17-10-2025 153415.jpg 
Просмотров:	51 
Размер:	118.6 Кб 
ID:	479285   Нажмите на изображение для увеличения. 

Название:	Скриншот 17-10-2025 154541.jpg 
Просмотров:	40 
Размер:	35.4 Кб 
ID:	479286   Нажмите на изображение для увеличения. 

Название:	Скриншот 17-10-2025 160807.jpg 
Просмотров:	46 
Размер:	120.3 Кб 
ID:	479295   Нажмите на изображение для увеличения. 

Название:	Скриншот 17-10-2025 160738.jpg 
Просмотров:	43 
Размер:	126.5 Кб 
ID:	479294  

    Нажмите на изображение для увеличения. 

Название:	Скриншот 17-10-2025 160927.jpg 
Просмотров:	37 
Размер:	77.9 Кб 
ID:	479296  
    Последний раз редактировалось BlackRoger; 17.10.2025 в 16:34.

  17. #4556
    Старый знакомый Аватар для mart
    Регистрация
    12.01.2019
    Сообщений
    604

    По умолчанию Re: YES - 3

    Я обратил внимание, что байпасные конденсаторы на силовых транзисторах, в точке GND, на одном слое сигнальной GND. Лучше разделить и свести в Мекке.
    Интересная компоновка силовых транзисторов, которая позволяет уменьшить площадь PCB. Смущает, что ЭМИ от этих транзисторов рядом с входными цепями. Их симметричность компенсирует только пульсации от сети. Но надо пробовать, мерять.
    Отдельное спасибо за публикацию проекта на EasyEda. Сразу все понятно и при заинтересованности, можно дорабатывать проект общими усилиями.

  18. #4557
    Завсегдатай Аватар для Mazila
    Регистрация
    11.11.2009
    Адрес
    г. Омск
    Возраст
    46
    Сообщений
    3,868

    По умолчанию Re: YES - 3

    Цитата Сообщение от Kalinkin Посмотреть сообщение
    Хотел купить готовые платы на вариант YES-3.2-SAB = но, к сожалению, сейчас нет их в продаже.
    Поэтому, попытался нарисовать самостоятельно плату в EasyEDA, вот ссылочка https://easyeda.com/editor#project_i...36ade9b18c3694
    И ссылка на архив схемы/платы
    (размещение ссылочки с разрешения автора, можно править схему и выгрузить гебрер)
    Учитывая отсутствие проф.образования и опыта, наверняка, есть какие-то ляпы.
    На одной плате 86*180мм разместил и усилитель, и выпрямитель (если нужно - можно платку распилить и разделить в корпусе, соединив проводами)
    Нажмите на изображение для увеличения. 

Название:	схема.JPG 
Просмотров:	179 
Размер:	176.2 Кб 
ID:	479159
    Нажмите на изображение для увеличения. 

Название:	Выпрямитель.JPG 
Просмотров:	120 
Размер:	59.7 Кб 
ID:	479160
    Нажмите на изображение для увеличения. 

Название:	TOP.JPG 
Просмотров:	196 
Размер:	82.9 Кб 
ID:	479161
    Нажмите на изображение для увеличения. 

Название:	bot.JPG 
Просмотров:	176 
Размер:	57.2 Кб 
ID:	479162
    Плохо слизанный мой конструктив печатной платы...)))
    Последний раз редактировалось Mazila; 19.10.2025 в 09:41.
    TECHNICS SL-1210 MK2\DYK RIAA\DYK DAC 1.3\8 канальный YES-3-SAB + АС 4 полосы.
    https://dzen.ru/id/643148e505dc1d4e11edce82

  19. #4558
    Новичок Аватар для Kalinkin
    Регистрация
    06.12.2019
    Адрес
    Самара, kalinkin_43@mail.ru
    Возраст
    44
    Сообщений
    94

    По умолчанию Re: YES - 3

    Цитата Сообщение от Mazila Посмотреть сообщение
    Плохо слизанный мой конструктив печатной платы...)))
    Я надеюсь, что не нарушил ни чьи авторские права (разместил с разрешения автора схемы).
    Но если вдруг Вы будете заказывать Ваши платы - я бы прикупил (чтобы было чем развлечься на НГ-выходных).
    Но, полагаю, желающих мало... поэтому и попытался что-то повторить сам...
    -----------------
    С Уважением, Калин

  20. #4559
    Завсегдатай Аватар для Mazila
    Регистрация
    11.11.2009
    Адрес
    г. Омск
    Возраст
    46
    Сообщений
    3,868

    По умолчанию Re: YES - 3

    Цитата Сообщение от Kalinkin Посмотреть сообщение
    Но, полагаю, желающих мало... поэтому и попытался что-то повторить сам...
    Претензий никаких нет. Труд есть развитие... Вам успехов в творчестве...
    TECHNICS SL-1210 MK2\DYK RIAA\DYK DAC 1.3\8 канальный YES-3-SAB + АС 4 полосы.
    https://dzen.ru/id/643148e505dc1d4e11edce82

  21. #4560
    Новичок Аватар для Kalinkin
    Регистрация
    06.12.2019
    Адрес
    Самара, kalinkin_43@mail.ru
    Возраст
    44
    Сообщений
    94

    По умолчанию Re: YES - 3

    Вот тут нашёл вариант clip-детектора...
    + добавил задержку 2 сек на NE555
    Индикатор на плату и выход на внешний диод или индикатор.
    Будет ли адекватно работать? (наверное, потребуется донастройка, чтобы точно клип-показывал...)
    Нажмите на изображение для увеличения. 

Название:	Clip.JPG 
Просмотров:	60 
Размер:	338.5 Кб 
ID:	479346
    (Q14 - кверхногами...)

    Или лучше вот такая схема Рода Эллиота ?
    Нажмите на изображение для увеличения. 

Название:	p23_fig1.gif 
Просмотров:	47 
Размер:	7.5 Кб 
ID:	479360

    Либо вот такая - ссылка
    Нажмите на изображение для увеличения. 

Название:	Снимок_1.JPG 
Просмотров:	16 
Размер:	189.6 Кб 
ID:	479390
    Последний раз редактировалось Kalinkin; 20.10.2025 в 20:08.
    -----------------
    С Уважением, Калин

Страница 228 из 229 Первая ... 218226227228229 Последняя

Социальные закладки

Социальные закладки

Ваши права

  • Вы не можете создавать новые темы
  • Вы не можете отвечать в темах
  • Вы не можете прикреплять вложения
  • Вы не можете редактировать свои сообщения
  •