Страница 8 из 8 Первая ... 678
Показано с 141 по 147 из 147

Тема: Универсальный источник питания для УМЗЧ

  1. #1 Показать/скрыть первое сообщение.
    Завсегдатай
    Автор темы
    Аватар для Mazila
    Регистрация
    11.11.2009
    Адрес
    г. Омск
    Возраст
    46
    Сообщений
    3,867

    По умолчанию Универсальный источник питания для УМЗЧ

    Приветствую всех в данной теме. Накидал схемку CRC источника питания тыщ от 40 до 110.000мкф для дальнейшего использования в различных усилителях в том числе и YES-2M, YES-3.2-L. Просьба кто проявляет интерес к развитию данного направления высказываться. Банки диаметром 35мм планируется использовать. Планирую после дошлифовки заказать платы. схема и конструктив в приложении

    1. Окончательная схема и вид блока питания СRС:

    Нажмите на изображение для увеличения. 

Название:	AC-DC-1.jpg 
Просмотров:	7956 
Размер:	360.1 Кб 
ID:	235969 Нажмите на изображение для увеличения. 

Название:	блок.jpg 
Просмотров:	3907 
Размер:	239.5 Кб 
ID:	235973

    Собственно говоря результат таков: 2мм толщина платы, 105мкм фольга, шелкография, на борту могут быть шотки или хексфреды, емкость до 108 тыс мкФ . Фильтр СRC.

    Файл для сборки с перечнем элементов: AC DC.PDF


    2. Окончательная схема и вид стабилизированного блока питания...

    С уважением Денис.
    Последний раз редактировалось Mazila; 25.07.2016 в 05:35.
    TECHNICS SL-1210 MK2\DYK RIAA\DYK DAC 1.3\8 канальный YES-3-SAB + АС 4 полосы.
    https://dzen.ru/id/643148e505dc1d4e11edce82

  2. #141
    Завсегдатай
    Автор темы
    Аватар для Mazila
    Регистрация
    11.11.2009
    Адрес
    г. Омск
    Возраст
    46
    Сообщений
    3,867

    По умолчанию Re: Универсальный источник питания для УМЗЧ

    Цитата Сообщение от Alex Посмотреть сообщение
    40.8мв и 400мв, или это не оно?
    Это смещение графиков по осям Y относительно 0. Пульсации 100Гц размахом 400мВ после блока CRC. После стаба я пульсации вообще не вижу. Вижу только ВЧ помеху, которая давится стабом в 4 раза примерно.

    ---------- Сообщение добавлено 18:02 ---------- Предыдущее сообщение было 17:56 ----------

    Цитата Сообщение от aganext Посмотреть сообщение
    А модуляцию напряжения бп посмотреть, тем же током в пике, герцах на ста? А то в статике, как то не полно представлены преимущества стабилизатора.
    Когда усил подключу, посмотрим
    TECHNICS SL-1210 MK2\DYK RIAA\DYK DAC 1.3\8 канальный YES-3-SAB + АС 4 полосы.
    https://dzen.ru/id/643148e505dc1d4e11edce82

  3. #142
    Не хочу! Аватар для Alex
    Регистрация
    20.03.2003
    Адрес
    Worldwide
    Возраст
    63
    Сообщений
    39,125

    По умолчанию Re: Универсальный источник питания для УМЗЧ

    Цитата Сообщение от Mazila Посмотреть сообщение
    Это смещение графиков по осям Y относительно 0.
    А, тогда ОК.
    "Замполит, чайку?"(с)"Охота за Красным Октябрем".
    "Да мне-то что, меняйтесь!"(с)анек.
    <-- http://altor1.narod.ru --> Вопросы - в личку, е-мейл, скайп.

  4. #143
    Завсегдатай Аватар для stratov
    Регистрация
    16.06.2020
    Адрес
    г. Сальск
    Сообщений
    1,243

    По умолчанию Re: Универсальный источник питания для УМЗЧ

    Цитата Сообщение от Mazila Посмотреть сообщение
    Это смещение графиков по осям Y относительно 0. Пульсации 100Гц размахом 400мВ после блока CRC. После стаба я пульсации вообще не вижу. Вижу только ВЧ помеху, которая давится стабом в 4 раза примерно.

    ---------- Сообщение добавлено 18:02 ---------- Предыдущее сообщение было 17:56 ----------


    Когда усил подключу, посмотрим
    Наверное более информативный показатель стабилизатора для унч , его реакция на импусный ток потребления, на отсутствие затухающих колебаний. Эти изменения были ?

  5. #144
    Завсегдатай
    Автор темы
    Аватар для Mazila
    Регистрация
    11.11.2009
    Адрес
    г. Омск
    Возраст
    46
    Сообщений
    3,867

    По умолчанию Re: Универсальный источник питания для УМЗЧ

    Нажмите на изображение для увеличения. 

Название:	RigolDS10.png 
Просмотров:	90 
Размер:	123.2 Кб 
ID:	477913
    Вот что удалось вытащить из стаба. По факту, видим работу диодного моста (красным), точнее диодов. Амплитуда переключения диодов 2мВ, при пульсациях блока CRC стаба в 400мВ. Будем считать, что давит пульсации в 200 раз.

    А это ночью, эфир по спокойнее, на нагрузку почти ничего не наматывается
    Нажмите на изображение для увеличения. 

Название:	scale_2400.png 
Просмотров:	82 
Размер:	114.9 Кб 
ID:	477925

    ПС: Поучительная история для любителей не ставить фильтры ФНЧ на входе-выходе усилителей))) и использовать неэкранированный межблочный кабель. Эфир шмалит ВЧ помехи как надо...
    Последний раз редактировалось Mazila; 15.09.2025 в 12:57.
    TECHNICS SL-1210 MK2\DYK RIAA\DYK DAC 1.3\8 канальный YES-3-SAB + АС 4 полосы.
    https://dzen.ru/id/643148e505dc1d4e11edce82

  6. #145
    Завсегдатай
    Автор темы
    Аватар для Mazila
    Регистрация
    11.11.2009
    Адрес
    г. Омск
    Возраст
    46
    Сообщений
    3,867

    По умолчанию Re: Универсальный источник питания для УМЗЧ

    Цитата Сообщение от В.М.Полесов Посмотреть сообщение
    А неэкранированная межблочная витая пара тоже плохо?
    Да
    Последний раз редактировалось Konkere; 04.10.2025 в 13:19.
    TECHNICS SL-1210 MK2\DYK RIAA\DYK DAC 1.3\8 канальный YES-3-SAB + АС 4 полосы.
    https://dzen.ru/id/643148e505dc1d4e11edce82

  7. #146
    Старый знакомый Аватар для алек-сей
    Регистрация
    11.03.2018
    Адрес
    Самара
    Возраст
    49
    Сообщений
    937

    По умолчанию Re: Универсальный источник питания для УМЗЧ

    Цитата Сообщение от aganext Посмотреть сообщение
    А модуляцию напряжения бп посмотреть, тем же током в пике, герцах на ста?

    Offтопик:
    Что то я в своё время не подумал 100 герцами нагрузить... 1 кГц. Нагрузка 6 ом, 20 вт на нагрузке. Если правильно посчитал 2 ампера.
    Нажмите на изображение для увеличения. 

Название:	20 ватт 1 кгц.jpg 
Просмотров:	50 
Размер:	27.2 Кб 
ID:	477946
    Так выглядел мультитон...
    Нажмите на изображение для увеличения. 

Название:	мультитон пульсации.jpg 
Просмотров:	51 
Размер:	29.8 Кб 
ID:	477947

    Лучше один раз увидеть, а за одно и послушать.

  8. #147
    Завсегдатай
    Автор темы
    Аватар для Mazila
    Регистрация
    11.11.2009
    Адрес
    г. Омск
    Возраст
    46
    Сообщений
    3,867

    По умолчанию Re: Универсальный источник питания для УМЗЧ

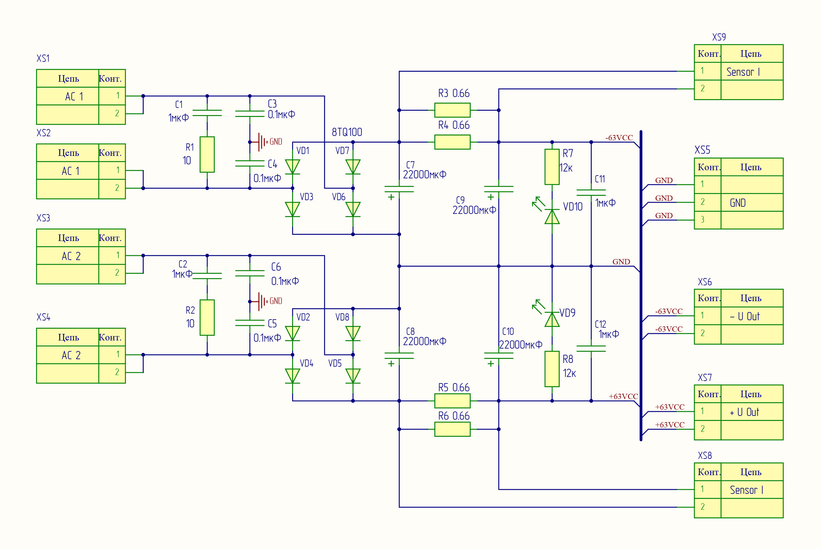
    Продолжаем изыскания! Кто нибудь пользовал такой вариант выпрямления напряжения?

    Нажмите на изображение для увеличения. 

Название:	Снимок экрана 2025-09-22 191043.png 
Просмотров:	125 
Размер:	34.8 Кб 
ID:	478256

    Интересно как снизятся переходные эффекты...
    Последний раз редактировалось Mazila; 25.09.2025 в 13:53.
    TECHNICS SL-1210 MK2\DYK RIAA\DYK DAC 1.3\8 канальный YES-3-SAB + АС 4 полосы.
    https://dzen.ru/id/643148e505dc1d4e11edce82

Страница 8 из 8 Первая ... 678

Социальные закладки

Социальные закладки

Ваши права

  • Вы не можете создавать новые темы
  • Вы не можете отвечать в темах
  • Вы не можете прикреплять вложения
  • Вы не можете редактировать свои сообщения
  •