Страница 1 из 67 12311 ... Последняя
Показано с 1 по 20 из 1326

Тема: Усилитель YES

  1. #1
    Завсегдатай
    Автор темы
    Аватар для Геннадий3
    Регистрация
    04.11.2009
    Адрес
    г.Чапаевск , Самарской обл. , Россия
    Возраст
    76
    Сообщений
    2,475

    По умолчанию Усилитель YES

    Приветствую Всех !

    Сразу о названии - просто все мои конструкции так называются ( любимая со студенческих лет группа " YES " ).

    Собрал на макетной пока плате усилитель . Как не смешно , но предусилитель на 157УД2 с Кус=2 .Далее LM3886
    в стандартном инвертирующем включении с Кус=10 плюс Мосфеты .
    Сигнал подавался с Г3-118 и прежде чем попасть на вход УНЧ , проходил через кварцевый резонатор 10 кГц ,
    включенный фильтром . Звуковая карта работает только до 20 кГц , так что видно только 2-ю гармонику на скрине. БП лабораторный с малами емкостями - на спектре видна "повышенная лохматость" от 100 Гц .

    Нажмите на изображение для увеличения. 

Название:	Спектр УНЧ+157УД2 -10кГц КФ -50Вт-2 .png 
Просмотров:	4669 
Размер:	77.4 Кб 
ID:	203164 и схема : Нажмите на изображение для увеличения. 

Название:	Схема LM3886 + Mosfet.png 
Просмотров:	7997 
Размер:	25.2 Кб 
ID:	208643

    Измерение при выходной мощности 60 Вт .

    С кварцами много имел дел , но с низкочастотными опыта не имею .
    Может кто то подскажет как правильно влючить резонатор в приставку к Г3-118 для получения высококачественного тестового сигнала для проверки УНЧ .

    Добавлено:
    Схема композита и соответствующие картинки :


    Нажмите на изображение для увеличения. 

Название:	СХЕМА  -  Композит.png 
Просмотров:	8478 
Размер:	42.2 Кб 
ID:	208644 Нажмите на изображение для увеличения. 

Название:	5кГц.png 
Просмотров:	4046 
Размер:	86.1 Кб 
ID:	208645 Нажмите на изображение для увеличения. 

Название:	10кГц.png 
Просмотров:	3671 
Размер:	86.0 Кб 
ID:	208646 Нажмите на изображение для увеличения. 

Название:	ШИМ 7-10кГц с Rн .png 
Просмотров:	3504 
Размер:	83.5 Кб 
ID:	208647 Нажмите на изображение для увеличения. 

Название:	Меандр 10кГц с ПОС.jpg 
Просмотров:	3449 
Размер:	735.6 Кб 
ID:	208648


    Измерения : около 70 Вт на 4 Ом , Кши - около 50-60 Вт , меандр 10 кГц - 10 В/дел . Все картинки с ПОС ( Rн через R19 ) .

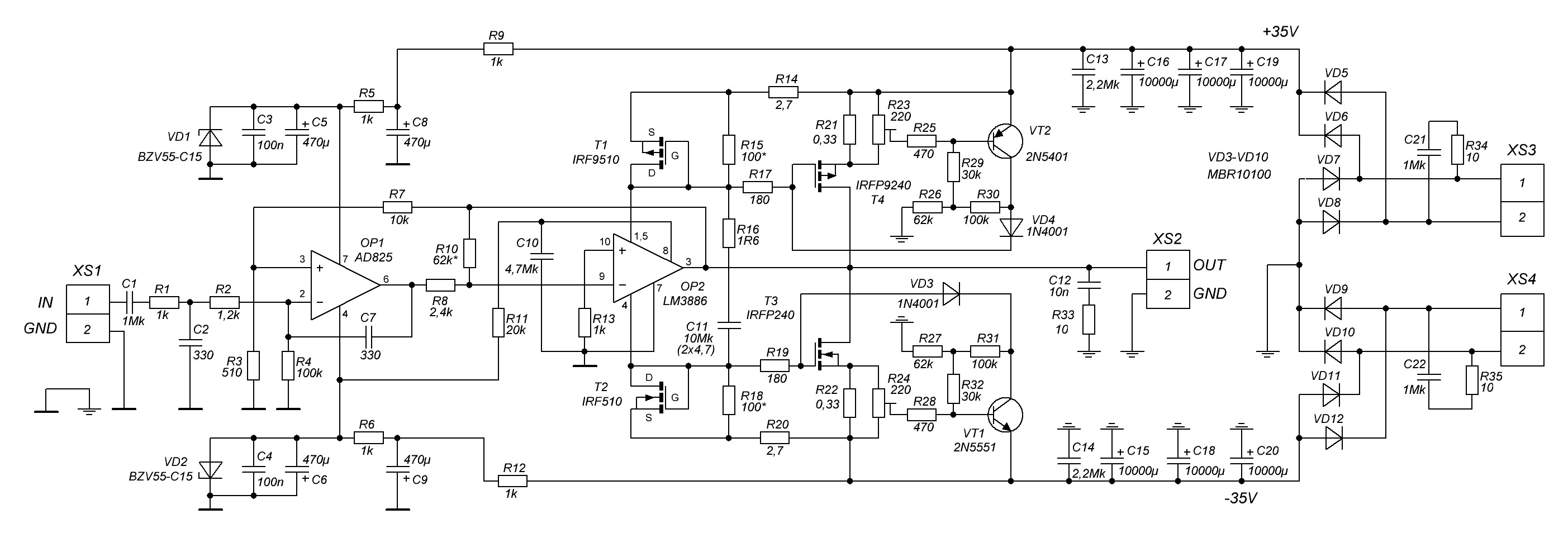
    Дополнение.
    Тип IRFM140/9140 - появился из симулятора при рисовании схемы .
    В экспериментах применялись - IRFP240/9240 .

    Дополнение от 20.06.2014 .

    Финальная схема с защитой от КЗ от Владимира ( LepekhinV )

    Нажмите на изображение для увеличения. 

Название:	Брагин композит+защита.JPG 
Просмотров:	12094 
Размер:	309.1 Кб 
ID:	211812

    C12 - 100 нФ

    ПП от Владимира ( LepekhinV ) :

    Нажмите на изображение для увеличения. 

Название:	БК top end.jpg 
Просмотров:	4552 
Размер:	1.24 Мб 
ID:	211942 вариант от Влада ( В А Ш ) : Нажмите на изображение для увеличения. 

Название:	1.3.GIF 
Просмотров:	4083 
Размер:	59.1 Кб 
ID:	212122



    И финальный вариант ПП от Владимира ( LepekhinV ) :


    Нажмите на изображение для увеличения. 

Название:	БК-2 top-Ф.jpg 
Просмотров:	4737 
Размер:	1.30 Мб 
ID:	212123 Нажмите на изображение для увеличения. 

Название:	БК-2 bot-Ф.jpg 
Просмотров:	4226 
Размер:	603.8 Кб 
ID:	212124


    Дополнение от 15.07.14

    Односторонняя ПП с файлом в lay от GPSP ( 2-ой вариант ) :

    УМ_YES_2_0_легенький_ЛУТ.rar


    Коротко о Настройке :

    До включения питания установить движки R23 - вверх по схеме , а R24 - вниз по схеме.
    Включаете питание ( без сигнала и без нагрузки и лучше бы через ограничительные
    резисторы 5-10 Ом - 2-4 Вт - спасение от явных косяков ) - на выходе должно
    быть постоянки не более +/- 5-10 мВ и на осцилле чистая линия .
    Если требуется , то подстроечниками на Ом 330-470 подпаянными на место R15 и R18,
    устанавливаете ток покоя каждого плеча около 100 мА , контролируя его по падению
    напряжения на R21 и R22 .
    С сигналом 1кГц и без нагрузки - на выходе хорошая синусоида .
    Смотрим осциллом меандр 1 кГц ( 10 кГц ) без нагрузки. Если есть "звон" на
    полках или слишком большие выбросы на фронтах, то на место R10 впаиваете
    подстроечник 47 кОм ( последовательно ему еще 47 кОм ) и им делаете
    меандр на выходе оптимальной формы и с необходимой устойчивостью уся .
    Все проделаете затем и на 10 кГц без и с нагрузкой . Скорость нарастания
    должна получиться около 20 В/мкС .
    Окончательную доводку делают изменением в небольших пределах токов покоя
    плеч подстройкой R15 и R18 по оптимальному спектру и Кни .
    Защиту от КЗ настраивают с нагрузкой при максимальной мощности перемещая
    движок R23 вниз по схеме , а R24 вверх по схеме до начала симметричного
    ограничения верхушек синусоиды 1 кГц . После этого усь должен выдерживать
    кратковременные КЗ на выходе .

    Первые экземпляры :

    от MAXIM_A Нажмите на изображение для увеличения. 

Название:	MAXIM_A.JPG 
Просмотров:	4974 
Размер:	159.3 Кб 
ID:	216022 и от msgkras Нажмите на изображение для увеличения. 

Название:	msgkras.jpg 
Просмотров:	5189 
Размер:	739.9 Кб 
ID:	216023







    С уважением ко Всем ,
    Г.Брагин

    Усилитель YES прослушивание, обмен впечатлениями.
    Последний раз редактировалось Геннадий3; 23.11.2014 в 20:31. Причина: Результаты прослушивания вынес в отдельную тему

  2. #2
    Завсегдатай Аватар для Semigor
    Регистрация
    21.01.2004
    Адрес
    Ижевск
    Возраст
    68
    Сообщений
    3,689

    По умолчанию Re: Усилитель YES

    Как поклонник группы Yes с более чем 30-ти летним стажем ответственно заявляю, что LM3886 и Yes - вещи несовместимые.
    транзисторный однотакт любой модификации -это масло сливочное (с) FEDGEN

  3. #3
    Завсегдатай
    Автор темы
    Аватар для Геннадий3
    Регистрация
    04.11.2009
    Адрес
    г.Чапаевск , Самарской обл. , Россия
    Возраст
    76
    Сообщений
    2,475

    По умолчанию Re: Усилитель YES

    LM3886 и Yes - вещи несовместимые.

    Скорее всего так оно и есть.

    А что скажете по поводу использования этих кварцев для измерений .
    Последний раз редактировалось Геннадий3; 22.04.2014 в 21:30.

  4. #4
    Забанен (навсегда)
    Регистрация
    11.09.2009
    Сообщений
    3,975

    По умолчанию Re: Усилитель YES


    Offтопик:
    Вы тот самый Брагин?? Ух ты, как приятно здесь увидеть! Думаю, здесь немало наберётся благодарных пользователей Ваших конструкций)

  5. #5
    Завсегдатай
    Автор темы
    Аватар для Геннадий3
    Регистрация
    04.11.2009
    Адрес
    г.Чапаевск , Самарской обл. , Россия
    Возраст
    76
    Сообщений
    2,475

    По умолчанию Re: Усилитель YES

    Цитата Сообщение от zoog Посмотреть сообщение
    Вы тот самый Брагин??
    Да , тот самый . Долго занимался трансиверами . Но УМЗЧ , как первая любовь , навсегда .
    Сюда стал заходить где то месяц назад . Читаю . Интересно , даже захотелось что то попаять .

    Хотелось бы все таки услышать мнения знающих об использовании этих кварцев .
    Последний раз редактировалось Геннадий3; 17.02.2014 в 01:16.

  6. #6
    Завсегдатай Аватар для Semigor
    Регистрация
    21.01.2004
    Адрес
    Ижевск
    Возраст
    68
    Сообщений
    3,689

    По умолчанию Re: Усилитель YES

    Цитата Сообщение от Геннадий3 Посмотреть сообщение
    Да , тот самый .
    Тоже рад, что вы сюда заглянули.
    Начинал свой путь радиолюбителя с повторения в том числе и ваших схем из журнала "Радио".

    Цитата Сообщение от Геннадий3 Посмотреть сообщение
    С кварцами много имел дел , но с низкочастотными опыта не имею .
    Может кто то подскажет как правильно влючить резонатор в приставку к Г3-118 для получения высококачественного тестового сигнала для проверки УНЧ .
    Если мне не изменяет память, приставка к Г3-118 представляет собой режекторный фильтр на фиксированные частоты и предназначена для подавления основной частоты генератора при измерении Кг.
    Как ее использовать для получения высококачественного тестового сигнала я не знаю.
    транзисторный однотакт любой модификации -это масло сливочное (с) FEDGEN

  7. #7
    Завсегдатай
    Автор темы
    Аватар для Геннадий3
    Регистрация
    04.11.2009
    Адрес
    г.Чапаевск , Самарской обл. , Россия
    Возраст
    76
    Сообщений
    2,475

    По умолчанию Re: Усилитель YES

    Цитата Сообщение от Semigor Посмотреть сообщение
    приставка к Г3-118 представляет собой режекторный фильтр
    Нет , я не о штатном режекторном фильтре от Г3-118 .
    Хотелось получить с помощью кварцев сигнал от Г3-118 заметно лучше чем 0,002% .

  8. #8
    Завсегдатай Аватар для waso
    Регистрация
    28.04.2008
    Адрес
    Новокузнецк
    Возраст
    47
    Сообщений
    2,355

    По умолчанию Re: Усилитель YES

    Цитата Сообщение от Геннадий3 Посмотреть сообщение
    Хотелось получить с помощью кварцев сигнал от Г3-118 заметно лучше чем 0,002% .
    Можно просто поставить после генератора фильтр НЧ 4го порядка - улучшение составит около 20...22 дБ при идеальных ОУ. Фильтр можно сделать перестраиваемым.

  9. #9
    Старый знакомый Аватар для Анатоль
    Регистрация
    02.04.2006
    Адрес
    Санкт-Петербург
    Сообщений
    836

    По умолчанию Re: Усилитель YES

    Цитата Сообщение от Геннадий3 Посмотреть сообщение
    Звуковая карта работает только до 20 кГц
    Не сочтите за троля, а Вы хотите побить рекорд по количеству 0-й после запятой?
    Не ошибается тот, кто ничего не делает и ошибается тот, кто ничего не делает

  10. #10
    Завсегдатай Аватар для audiomun
    Регистрация
    31.08.2011
    Адрес
    Санкт-Петербург
    Возраст
    70
    Сообщений
    3,901

    По умолчанию Re: Усилитель YES

    Цитата Сообщение от Геннадий3 Посмотреть сообщение
    Хотелось получить с помощью кварцев сигнал от Г3-118 заметно лучше чем 0,002% .
    Цитата Сообщение от waso Посмотреть сообщение
    поставить после генератора фильтр НЧ 4го порядка - улучшение составит около 20...22 дБ при идеальных ОУ
    Это всё усложняет..... Простой и эффективный вариант - на выходе Г3-118 включить последовательный и параллельный LC контуры. Частоту достаточно одну - 20 кГц, например.

  11. #11
    - Аватар для Olegyurich
    Регистрация
    17.01.2005
    Адрес
    Санкт-Петербург
    Возраст
    47
    Сообщений
    5,263

    По умолчанию Re: Усилитель YES

    Вот тут апгрейд Г3-118, получается намного более низкий Кг без всяких фильтров:
    https://forum.vegalab.ru/showthread.php?t=54735
    Вообще эта тема скорее для того раздела.
    APlayer - Tascam US1x2 - PALABS AE25 - PALABS ACE3
    avtech@palabs.ru

  12. #12
    Особо опасный рецидивист Аватар для belka
    Регистрация
    03.01.2005
    Адрес
    Евродупло
    Сообщений
    3,859

    По умолчанию Re: Усилитель YES

    Цитата Сообщение от Olegyurich Посмотреть сообщение
    Вот тут апгрейд Г3-118, получается намного более низкий Кг
    Там не вся информация опубликована. Но гармоник немного, в любом случае.
    Хай-эндЪ не терпит суеты.

  13. #13
    Завсегдатай
    Автор темы
    Аватар для Геннадий3
    Регистрация
    04.11.2009
    Адрес
    г.Чапаевск , Самарской обл. , Россия
    Возраст
    76
    Сообщений
    2,475

    По умолчанию Re: Усилитель YES

    Цитата Сообщение от Olegyurich Посмотреть сообщение
    Вообще эта тема скорее для того раздела.
    Спасибо за подсказки .Ни каких рекордов не планировал . Хотелось простыми средствами (с помощью кварцев)
    улучшить сигнал . На этом можно и закончить , тема о другом .

  14. #14
    Особо опасный рецидивист Аватар для belka
    Регистрация
    03.01.2005
    Адрес
    Евродупло
    Сообщений
    3,859

    По умолчанию Re: Усилитель YES

    Цитата Сообщение от Геннадий3 Посмотреть сообщение
    Далее LM3886
    в стандартном инвертирующем включении с Кус=10 плюс Мосфеты .
    Извиняюсь, Вы умощнили выход LM3886 внешними транзисторами? При чём тут Мосфеты?
    Хай-эндЪ не терпит суеты.

  15. #15
    Завсегдатай
    Автор темы
    Аватар для Геннадий3
    Регистрация
    04.11.2009
    Адрес
    г.Чапаевск , Самарской обл. , Россия
    Возраст
    76
    Сообщений
    2,475

    По умолчанию Re: Усилитель YES

    Цитата Сообщение от belka Посмотреть сообщение
    При чём тут Мосфеты?
    Надо было сразу нарисовать схему ( вечером сделаю , сейчас с работы ) .
    Ну в общем то все просто . С LM3886 работают IRF9630 + IRF9240 и IRF630 + IRF240 ( что было под рукой -
    проверялся сам принцип ) в качестве токового зеркала с Кт около 8 .

  16. #16
    Завсегдатай
    Автор темы
    Аватар для Геннадий3
    Регистрация
    04.11.2009
    Адрес
    г.Чапаевск , Самарской обл. , Россия
    Возраст
    76
    Сообщений
    2,475

    По умолчанию Re: Усилитель YES

    Вот схема . На номера выводов не обращайте внимания .

    Нажмите на изображение для увеличения. 

Название:	Схема LM3886 + Mosfet.png 
Просмотров:	3039 
Размер:	25.2 Кб 
ID:	203228

    Полевики включены токовым зеркалом с Кт около 8 . С помощью R10 , R8 подстраивается ток покоя .
    Цепочка R3 - C1 помимо симметрирования похоже конструирует встречную динамическую нагрузку .
    Благодаря этой цепочке существенно снижается Кни , а главное кардинально отрезается " хвост "
    из высокочастотных гармоник . Меандр 10 кГц отличный . Скорость нарастания около 13 В/мкС .
    Мощностная полоса более 50 кГц .Ток покоя при любой температуре стабилен и
    изменение его от 50 до 250 мА на Кни влияет мало .

    Хотелось бы услышать мнения по этой схеме .

  17. #17
    Завсегдатай
    Регистрация
    16.01.2009
    Сообщений
    2,921

    По умолчанию Re: Усилитель YES

    Цитата Сообщение от Геннадий3 Посмотреть сообщение
    Может кто то подскажет как правильно влючить резонатор в приставку к Г3-118 для получения высококачественного тестового сигнала для проверки УНЧ .
    Никак не получится, подобные низкочастотные кварцы имеют высокий ESR, так что если только на них делать сам генератор, но давить после готового генератора не получится (да и кварцы искажают).
    Цитата Сообщение от Анатоль Посмотреть сообщение
    Не сочтите за троля, а Вы хотите побить рекорд по количеству 0-й после запятой?
    А Вы не понимаете? Вопрос стоИт не в рекордах, а в достоверности измерений, ведь чтобы достоверно измерить гармоники усилителя, у генератора эти же гармоники должны быть как минимум в 10 раз меньше по амплитуде (чтобы убрать влияние фаз), т.е. для проверки УМ с искажениями 0.002% (не самый лучший показатель и тем более не рекордный) нужен генератор с искажениями 0.0002%, а то на форумах (и на этом тоже) я вижу, как народ серьёзно верит в достоверность их измерений, получая искажения 0.001% при том, что у генератора те же искажения, да и ещё у применённой звуковой платы АЦП даёт такие же.

  18. #18
    Завсегдатай Аватар для fakel
    Регистрация
    30.11.2007
    Адрес
    Оренбург
    Возраст
    42
    Сообщений
    11,265

    По умолчанию Re: Усилитель YES

    Цитата Сообщение от Геннадий3 Посмотреть сообщение

    Хотелось бы услышать мнения по этой схеме .
    RC цепочка усилит чувствительность схемы к ВЧ артефактам источников питания

  19. #19
    Завсегдатай
    Автор темы
    Аватар для Геннадий3
    Регистрация
    04.11.2009
    Адрес
    г.Чапаевск , Самарской обл. , Россия
    Возраст
    76
    Сообщений
    2,475

    По умолчанию Re: Усилитель YES

    Цитата Сообщение от fakel Посмотреть сообщение
    RC цепочка усилит чувствительность схемы к ВЧ артефактам источников питания
    Думается , не катастрофически . Плюсов от ее применения вижу больше чем минусов .

  20. #20
    Завсегдатай Аватар для waso
    Регистрация
    28.04.2008
    Адрес
    Новокузнецк
    Возраст
    47
    Сообщений
    2,355

    По умолчанию Re: Усилитель YES

    Геннадий, добрый день!
    А что, если упростить задачу? В качестве микросхемы использовать LM1875, а токовое зеркало выполнить на биполярных транзисторах? У последних будет выше повторяемость, которой так не хватает для полевиков по разбросу напряжения открытия.

Страница 1 из 67 12311 ... Последняя

Социальные закладки

Социальные закладки

Ваши права

  • Вы не можете создавать новые темы
  • Вы не можете отвечать в темах
  • Вы не можете прикреплять вложения
  • Вы не можете редактировать свои сообщения
  •