Страница 1 из 27 12311 ... Последняя
Показано с 1 по 20 из 525

Тема: Усилитель с повышающим трансформатором. По следам усилителя Ульянова

  1. #1
    Завсегдатай
    Автор темы
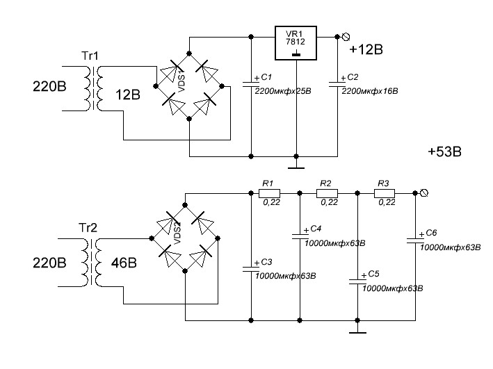
    Аватар для duty
    Регистрация
    03.03.2008
    Адрес
    Украина, Винница
    Возраст
    49
    Сообщений
    1,303

    По умолчанию Усилитель с повышающим трансформатором. По следам усилителя Ульянова

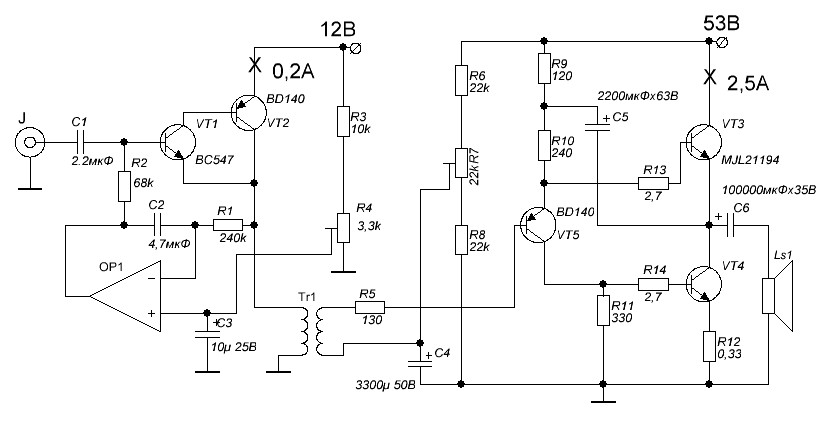
    Вот немного поигравшись с усилителем Ульянова и так и не получив нормального результата из за разброса параметров транзисторов немного усовершенствовал конструкцию. Теперь особо подбирать ничего не надо. Все работает в классе А. Трансформатор повышающий, с зазором. У меня трансформатор намотан бифилярно, коэффициент трансформации 1:10. Ток драйвера транса 200 мА, ток выходного каскада у меня 2,5А. Играет крайне недурственно. Но пока на макете. Межкаскадный транс сделан на основе ТСА - 70. Смотаны все обмотки, собраны в пучок 12 проводов 2 - диаметром 0,47, и 10 диаметром 0,28, закручены в одну шину дрелью, на каждой секции по 74 витка, итого 146 витков, толще провода - первичка, соединена паралельно на каждой секции и последовательно междусекционно, и тонкий провод соединяется последовательно и получается вторичка. Изолирующая прокладка - 0,02мм (и вот эзотерика: с крылышками) использовал лавсан.

    Ток драйвера трансформатора 200 мА.

    Ток выходного каскада по желанию, у меня система охлаждения позволила сделать 2,5 А. Ток покоя регулируется резисторами R10 - R11.

    Ссылка на доходчивую инструкцию по намотке межкаскадного трансформатора с чудными картинками. Может он и не претендует на звание самого лучшего транса для данного усилителя, но на первое время даст понять характер звука усилителя.

    https://forum.vegalab.ru/showthread....=1#post1645784

    На осциллограмме новый звуковой трансформатор, параметры которого указаны выше. Как видим частотка вроде ничего, линеен до 100 кГц. Сейчас у меня трансформатор 1:20, секционирован.

    Добавил новую схему усилителя, резистором R4 - выставляется ток покоя драйверного каскада, работает с лютой задержкой, надо сначала подрегулировать и долго ждать, тау большая, зато на звук мало влияет. Резистором R7 выставляется половина напряжения питания на выходе выходного каскада. C4 можно уменьшить, но с таким номиналом выходной каскад выходит в режим около минуты, зато никаких щелчков, и для любителей лампового звука можно сказать что греются лампы, а потом, когда играет все равно не разберут. R13 R14 - котушки, намотанные проводом 0,47 на двухваттных резисторах до заполнения, и установлены в непосредственной близости к базам транзисторов, R5 поближе к базе своего транзистора. В принципе всех делов. Удачи.

    В принципе трансформатор в звуке - очень хорошо. Некоторые композиции, которые звучали неприятно, с трансформатором приобретают другой, приятный звук. Ничего не вылазит, ничего не кричит, все играет правильно и приятно. Есть композиции, которые отдавали синтетикой на других усилителях, как бы преобразились. В частности композиция Enigma - Piano, композиция несомненно хорошая, но пианино играло немного неприятно, синтетично и прикрикивая, так вот, с трансформатором все стало нормально.Так что для меня по крайней мере выбор между лампой и повышающим трансом склоняется в пользу транса, или по крайней мере лампа нагруженная на транс.

    Обмерить усилитель так и не удалось, под конец сгорел компьютер, пришлось купить новый, а на новый установили Виндовс 7 64 бита, на него спектра не становится. Может кто то поможет програмкой которой можно было бы все измерить.
    Миниатюры Миниатюры Нажмите на изображение для увеличения. 

Название:	блок питания транзисторного А.JPG 
Просмотров:	2425 
Размер:	46.2 Кб 
ID:	182010   Нажмите на изображение для увеличения. 

Название:	Трансформаторный А класс.JPG 
Просмотров:	6540 
Размер:	56.7 Кб 
ID:	182011   Нажмите на изображение для увеличения. 

Название:	IMGP0399.JPG 
Просмотров:	1274 
Размер:	113.0 Кб 
ID:	173725   Нажмите на изображение для увеличения. 

Название:	IMGP0400.JPG 
Просмотров:	1372 
Размер:	115.7 Кб 
ID:	173726  

    Нажмите на изображение для увеличения. 

Название:	IMGP0401.JPG 
Просмотров:	1221 
Размер:	114.0 Кб 
ID:	173727   Нажмите на изображение для увеличения. 

Название:	IMGP0402.JPG 
Просмотров:	1195 
Размер:	111.7 Кб 
ID:	173728   Нажмите на изображение для увеличения. 

Название:	IMGP0403.JPG 
Просмотров:	1283 
Размер:	126.4 Кб 
ID:	173729   Нажмите на изображение для увеличения. 

Название:	IMGP0405.JPG 
Просмотров:	1277 
Размер:	112.8 Кб 
ID:	173755  

    Нажмите на изображение для увеличения. 

Название:	IMGP0406.JPG 
Просмотров:	1244 
Размер:	121.9 Кб 
ID:	173756   Нажмите на изображение для увеличения. 

Название:	IMGP0407.JPG 
Просмотров:	1261 
Размер:	121.5 Кб 
ID:	173757   Нажмите на изображение для увеличения. 

Название:	IMGP0408.JPG 
Просмотров:	1277 
Размер:	115.2 Кб 
ID:	173758   Нажмите на изображение для увеличения. 

Название:	IMGP0409.JPG 
Просмотров:	1299 
Размер:	120.2 Кб 
ID:	173759  

    Нажмите на изображение для увеличения. 

Название:	IMGP0411.JPG 
Просмотров:	1442 
Размер:	123.2 Кб 
ID:	175659   Нажмите на изображение для увеличения. 

Название:	IMGP0412.JPG 
Просмотров:	1169 
Размер:	118.0 Кб 
ID:	175660   Нажмите на изображение для увеличения. 

Название:	IMGP0301.JPG 
Просмотров:	1694 
Размер:	164.6 Кб 
ID:	173695  
    Последний раз редактировалось duty; 18.04.2013 в 12:53.
    Андрей.

  2. #2
    Завсегдатай Аватар для Denisius
    Регистрация
    02.02.2007
    Адрес
    ПИТЕР
    Сообщений
    1,585

    По умолчанию Re: Усилитель с повышающим трансформатором. Почти усь Ульянова

    duty, и зачем здесь трансформатор?
    Подобная схемотехника реализуема и без трансформатора.
    Касаюсь струн, держу суперсимметрию.

  3. #3
    Завсегдатай
    Автор темы
    Аватар для duty
    Регистрация
    03.03.2008
    Адрес
    Украина, Винница
    Возраст
    49
    Сообщений
    1,303

    По умолчанию Re: Усилитель с повышающим трансформатором. Почти усь Ульянова

    трансформатор выполняет роль усилителя напряжения. Интересно посмотреть как можно подобно реализовать без транса. Сигнал поступает на истоковый повторитель, усиливается трансом и идет дальше на повторитель.
    Андрей.

  4. #4
    Завсегдатай Аватар для audiomun
    Регистрация
    31.08.2011
    Адрес
    Санкт-Петербург
    Возраст
    70
    Сообщений
    3,901

    По умолчанию Re: Усилитель с повышающим трансформатором. Почти усь Ульянова

    Цитата Сообщение от duty Посмотреть сообщение
    Интересно посмотреть как можно подобно реализовать.
    Усилитель напряжения вполне можно реализовать и на VT1, и тогда весь усилитель делается в два раза быстрее, чем мотается такой трансформатор. off - на Ульянова не тянет, нет гармонизирующих проволочек.

  5. #5
    Завсегдатай
    Автор темы
    Аватар для duty
    Регистрация
    03.03.2008
    Адрес
    Украина, Винница
    Возраст
    49
    Сообщений
    1,303

    По умолчанию Re: Усилитель с повышающим трансформатором. Почти усь Ульянова

    Проволочки организуем. Если его реализовать, то это уже будет усилитель Худа. Придется вводить общую ООС. Весь цимес как играет трансформатор. Голос слушать очень приятно, струнные инструменты очень и очень. А так то можно было и лампу поставить и получится гибрид в классе А. На самом деле и на ТДА можно было спаять и быстро и относительно надежно, но хотелось извратиться, чтоб не как у людей..
    Последний раз редактировалось duty; 23.12.2012 в 15:15.
    Андрей.

  6. #6
    Завсегдатай Аватар для audiomun
    Регистрация
    31.08.2011
    Адрес
    Санкт-Петербург
    Возраст
    70
    Сообщений
    3,901

    По умолчанию Re: Усилитель с повышающим трансформатором. Почти усь Ульянова

    Вопрос - номинал ёмкости конденсатора С5 действительно 100 000 мкФ? Вроде многовато....

  7. #7
    Завсегдатай
    Автор темы
    Аватар для duty
    Регистрация
    03.03.2008
    Адрес
    Украина, Винница
    Возраст
    49
    Сообщений
    1,303

    По умолчанию Re: Усилитель с повышающим трансформатором. Почти усь Ульянова

    Именно там и начинается звук. Я максималист. И вместо 2,2 мкФ на ходе у меня стоит 15мкФ. КОнечно можно и меньше, но у меня такой был. Мне просто очень сильно нравится звук трансформатора, когда он намотан на большом железе. Трансформатор тоже можно было гораздо меньше выбрать. Этот транс можно использовать как выходник в ламповом усе каком нибудь.
    Андрей.

  8. #8
    Завсегдатай Аватар для audiomun
    Регистрация
    31.08.2011
    Адрес
    Санкт-Петербург
    Возраст
    70
    Сообщений
    3,901

    По умолчанию Re: Усилитель с повышающим трансформатором. Почти усь Ульянова

    Цитата Сообщение от duty Посмотреть сообщение
    Именно там и начинается звук
    Без параллельного ему(С5) плёночного на 5-10 мкФ он может там и закончиться.

    Цитата Сообщение от duty Посмотреть сообщение
    Я максималист.
    Я тоже, но мера должна быть и в максимализме.

    Цитата Сообщение от duty Посмотреть сообщение
    сильно нравится звук трансформатора, когда он намотан на большом железе
    Логично, согласен.

  9. #9
    Завсегдатай Аватар для fakel
    Регистрация
    30.11.2007
    Адрес
    Оренбург
    Возраст
    42
    Сообщений
    11,277

    По умолчанию Re: Усилитель с повышающим трансформатором. Почти усь Ульянова

    Цитата Сообщение от duty Посмотреть сообщение
    Интересно посмотреть как можно подобно реализовать без транса.
    Например, автотранс

  10. #10
    Завсегдатай
    Автор темы
    Аватар для duty
    Регистрация
    03.03.2008
    Адрес
    Украина, Винница
    Возраст
    49
    Сообщений
    1,303

    По умолчанию Re: Усилитель с повышающим трансформатором. Почти усь Ульянова

    можно ставить и 22000 и 33000 и 10000. У меня был такой. Потому так и получилось. Паралельно можно ставить все что угодно по желанию. И на вольтдобавку можно шунтировать. Что порадовало, что звук поинтереснее чем у Ульянова. Видимо класс А сказывается.
    Андрей.

  11. #11
    Завсегдатай Аватар для fakel
    Регистрация
    30.11.2007
    Адрес
    Оренбург
    Возраст
    42
    Сообщений
    11,277

    По умолчанию Re: Усилитель с повышающим трансформатором. Почти усь Ульянова

    Как я понимаю - верхний тр-р работает повторителем, нижний - модулируемым источником тока. Так заче цеплять холодный конец динасика на минус? Слушать, как играет источник питания? Уж лучше на плюс. А там и С6 выкинуть можно

  12. #12
    Завсегдатай
    Автор темы
    Аватар для duty
    Регистрация
    03.03.2008
    Адрес
    Украина, Винница
    Возраст
    49
    Сообщений
    1,303

    По умолчанию Re: Усилитель с повышающим трансформатором. Почти усь Ульянова

    Можно и на плюс. Это типа выходного каскада усилителя Худа. Щуцкий когда то описывал такую конструкцию, но там был генератор тока весто вольтдобавки.
    Андрей.

  13. #13
    Завсегдатай Аватар для jett
    Регистрация
    15.11.2009
    Адрес
    г. Киев
    Сообщений
    3,488

    По умолчанию Re: Усилитель с повышающим трансформатором. Почти усь Ульянова

    А входной транзистор нельзя заменить на менее мощный (с меньшими ёмкостями)? А то ж будет источник подгружать...
    Meridian G08 / DAC 6V2 + Jettout 2.4 / Pioneer CT S740S / ЯНУС-УМ / Dynaudio Special 25 / Nordost Tyr XLR / Silent Wire NF8, LS12.

  14. #14
    Завсегдатай Аватар для fakel
    Регистрация
    30.11.2007
    Адрес
    Оренбург
    Возраст
    42
    Сообщений
    11,277

    По умолчанию Re: Усилитель с повышающим трансформатором. Почти усь Ульянова

    Цобель на вторичку бы, резонансы давить...

  15. #15
    Завсегдатай
    Автор темы
    Аватар для duty
    Регистрация
    03.03.2008
    Адрес
    Украина, Винница
    Возраст
    49
    Сообщений
    1,303

    По умолчанию Re: Усилитель с повышающим трансформатором. Почти усь Ульянова

    Можно, я даже пробовал биполяры ставить. Но вопрос теперь какой. Я пробовал латерал ставить 2СК216, не то. Надо с приличной крутизной транзистор и чтоб выдержал мощность. Он у меня стоит на радиаторе. Но обычно выхода разной техники относительно низкоомные, посему вроде ничего. Да при большой крутизне транзистора вроде особых резонансов нету вообще. Звучит такой драйвер почище чем у Ульянова. Где то писали что надо подгружать транс резистором - не грузил, и так все хорошо. У Ульянова, ввиду неодинаковых характеристик транзисторов транс почти все время находится под подмагничиванием, даже пусть и небольшим, посему даже там я ставил маленькие диэлектрические прокладки, что улучшало звук.
    Андрей.

  16. #16
    Завсегдатай Аватар для jett
    Регистрация
    15.11.2009
    Адрес
    г. Киев
    Сообщений
    3,488

    По умолчанию Re: Усилитель с повышающим трансформатором. Почти усь Ульянова

    Цитата Сообщение от duty Посмотреть сообщение
    Можно, я даже пробовал биполяры ставить. Но вопрос теперь какой. Я пробовал латерал ставить 2СК216, не то.
    А какой там ток покоя?

    ---------- Добавлено в 14:02 ---------- Предыдущее сообщение в 14:00 ----------

    Интересно, форма меандра (скажем, 10 кГц) и полоса пропускания?
    А, ток покоя вижу, 200 ма.
    Meridian G08 / DAC 6V2 + Jettout 2.4 / Pioneer CT S740S / ЯНУС-УМ / Dynaudio Special 25 / Nordost Tyr XLR / Silent Wire NF8, LS12.

  17. #17
    Завсегдатай
    Автор темы
    Аватар для duty
    Регистрация
    03.03.2008
    Адрес
    Украина, Винница
    Возраст
    49
    Сообщений
    1,303

    По умолчанию Re: Усилитель с повышающим трансформатором. Почти усь Ульянова

    200 мА, полоса пропускания, без заметных искажений от 20 Гц хотя уже искажает транс синусоиду где то с 17 Гц (маловата индуктивность) и генератор у меня к сожалению 20 кГц. При размахе напряжения на выходе транса около 20 В (входное 2В) линеен от 20 Гц до 20 кГц. Дальше не измерял. Характер искажений очень смахивает на ламповый усь.
    Андрей.

  18. #18
    Частый гость
    Регистрация
    26.09.2006
    Адрес
    Киев
    Возраст
    59
    Сообщений
    470

    По умолчанию Re: Усилитель с повышающим трансформатором. Почти усь Ульянова


  19. #19
    Завсегдатай
    Автор темы
    Аватар для duty
    Регистрация
    03.03.2008
    Адрес
    Украина, Винница
    Возраст
    49
    Сообщений
    1,303

    По умолчанию Re: Усилитель с повышающим трансформатором. Почти усь Ульянова

    похожих усилителей есть очень много. На первенство не претендую. Я могу прямо сейчас намаслать еще пару вариантов. Но этот звучал лучше других подобных, которые я пробовал делать.
    Андрей.

  20. #20
    Завсегдатай Аватар для теоретизирующий практик
    Регистрация
    03.07.2011
    Адрес
    Ставропольский край
    Сообщений
    2,050

    По умолчанию Re: Усилитель с повышающим трансформатором. Почти усь Ульянова

    Фактически duty применил последовательное включение трёх повторителей, а для получения приемлемого усиления - трансформатор. Если качество трансформатора соответствует, то это хорошо.

    Единственное сомнение - в части термостабилизации режимов выходного каскада, сюда же надо прибавить некорректный режим VT2 с оторванной от земли базой. может оно и работает с оторванной базой, но почему-то никто по серьёзному так не делает. (сплетничают, что транзистор может оказаться в области работы с переворотом фазы базового тока, и говорят что это нехорошо, когда при этом база оторвана от земли ). Впрочем все эти ужасы насчёт переворота фазы базового тока проявляются в режимах с большим напряжением. 53 В для данных транзисторов это большое или небольшое напряжение?

    Анатолий.

    Кстати, как там с термостабилизацией первого каскада? Может было сказано, и пропустил по рассеяности?

Страница 1 из 27 12311 ... Последняя

Социальные закладки

Социальные закладки

Ваши права

  • Вы не можете создавать новые темы
  • Вы не можете отвечать в темах
  • Вы не можете прикреплять вложения
  • Вы не можете редактировать свои сообщения
  •