Страница 1 из 6 123 ... Последняя
Показано с 1 по 20 из 103

Тема: Параллельный стабилизатор

  1. #1
    Завсегдатай
    Автор темы
    Аватар для anatol0
    Регистрация
    14.05.2005
    Адрес
    Москва
    Возраст
    66
    Сообщений
    2,341

    Вопрос Параллельный стабилизатор

    Заинтересовала схема с Diyaudio , низкое выходное сопротивление. Нажмите на изображение для увеличения. 

Название:	Shunt_reg.gif 
Просмотров:	6746 
Размер:	8.8 Кб 
ID:	100764Нажмите на изображение для увеличения. 

Название:	ZoOhm.gif 
Просмотров:	1692 
Размер:	14.7 Кб 
ID:	100763
    Сравнительно с обычной схемой на ОУ, лучше-хуже?

  2. #2
    Частый гость Аватар для manowar
    Регистрация
    06.06.2005
    Адрес
    Мск/Сочи
    Возраст
    48
    Сообщений
    452

    По умолчанию Re: Параллельный стабилизатор

    схема то рабочая? это точно стаб напряжения?
    смущает узел на Q5,будет ли он работать при напряжении ниже вольта?
    фактически впаралель б-э Q3 + резюк 27 ом. а ток протекает там макс 15в делить на 27к(R10)-так что на 27 омах(R9) -миливольты+0.6-0.7в бэ -явно недостаточно для работы узла,у коего есть отсечка в пару вольт..
    а так -получается фильтр с кучей полевиков,где надо и где не надо+попытки задавить генерёжку..
    имхо воспользуйтесь проверенным решением-те опер ,опора и рег элемент.
    пысы:если нужен "супер-пупер стаб" и есть обьективные требования к стабильности-посмотрите схемотехнику опорных стабилизаторов сурьёзных приборов ,используйте готовые опоры-а сравнивать выход с опорой -оперу доверьте.

  3. #3
    Завсегдатай
    Автор темы
    Аватар для anatol0
    Регистрация
    14.05.2005
    Адрес
    Москва
    Возраст
    66
    Сообщений
    2,341

    По умолчанию Re: Параллельный стабилизатор

    Цитата Сообщение от manowar Посмотреть сообщение
    схема то рабочая? это точно стаб напряжения?
    На Diyaudio во всю платами торгуют по этой схеме. А супер-пупер стабов есть много схем, например Walt Jung-a, правда он последовательный. Достаточная стабильность напряжения для звука легко обеспечивается простейшими схемами, здесь важен выходной импеданс в широкой полосе и переходная характеристика.
    Последний раз редактировалось anatol0; 20.10.2010 в 16:14.

  4. #4
    Частый гость Аватар для manowar
    Регистрация
    06.06.2005
    Адрес
    Мск/Сочи
    Возраст
    48
    Сообщений
    452

    По умолчанию Re: Параллельный стабилизатор

    сейчас вы меня хотите убедить в работоспособности устройства или себя? меня бесполезно-
    встроенный межушной анализатор схем говорит "чтот тут не так",что именно-вышеописанно.
    вышеописанный узел схемы неработоспособен.к остальному претензий нет,точнее просто есть небольшие вопросы-например основной источник тока имеет ощутимый дрейф,но вполне работоспособен.
    а так-это просто фильтр с довольно фиговой функцией умножения ёмкости конденсатора.
    если вам нужно "важен выходной импеданс в широкой полосе и переходная характеристика"-вдаваться в "что же такого требует питания" не буду,ваш выбор ит,4 резюка,оу,стабилитрон,кондёр и биполярный транзистор.
    полевик тоже сойдёт при некотором ухудшении качества в верхней части диапазона. ко всему прочему можете иметь довольно неплохую стабилизацию напруги на выходе.
    Последний раз редактировалось manowar; 21.10.2010 в 11:37.

  5. #5
    Старый знакомый Аватар для Rene
    Регистрация
    02.09.2008
    Адрес
    Тамбовский Волк
    Возраст
    58
    Сообщений
    787

    По умолчанию Re: Параллельный стабилизатор

    Цитата Сообщение от anatol0 Посмотреть сообщение
    здесь важен выходной импеданс в широкой полосе и переходная характеристика.
    и они лучше, чем у ион-оу-транзистор (того же Джанга или Зальцера)?

  6. #6
    Завсегдатый Аватар для Mosfet
    Регистрация
    25.08.2005
    Адрес
    г. Красногорск, М.О.
    Возраст
    61
    Сообщений
    2,243

    По умолчанию Re: Параллельный стабилизатор

    Я упражнялся с параллельными стабилизаторами на IRF для питания каскадов предварительного усиления УМ. Получалось, выходное сопротивление параллельников практически активное. Для звука очень хорошо было. Но специрульно этот вопрос я не исследовал, хотя хотел сделать ему импульсную нагрузку на полевке и попытать меандром.
    С уважением, Сергей.

  7. #7
    Старый знакомый Аватар для krulfa
    Регистрация
    09.06.2005
    Адрес
    Москва
    Возраст
    56
    Сообщений
    869

    По умолчанию Re: Параллельный стабилизатор

    Схема должна быть работоспособной с поправкой на то, что нужно оговаривать импеданс нагрузки. Не гарантируется, что схема будет работать с любым вариантом импеданса - тучей электролитных банок, произвольным LC-фильтром и т.п.

    Питание будет чистое. Шумы определяются в некоторой степени пассивными элементами ООС ( R9, R10, Q5, C2) и главным образом транзистором Q3. Если сравнивать шумы с со стабом на ОУ, стаб с профессиональным малошумящим ОУ будет в выигрыше, так как дискретный транзистор с немаленьким током коллектора шумит больше.

    Пульсации питания здесь задавлены сильно, беспокоиться не следует.

    Основное преимущество схемы - крутизна в неэлектрическом смысле и стоимость в глазах потенциального покупателя, так как использовать в одном вспомогательном устройстве 3 типа биполярных и 4 типа относительно редких полевых приборов могут позволить себе только самые заядлые DIY-шники. Навскидку, не глядя в прайс, продавать девайс дешевле $70 как-то неприлично.

    Практическая сторона, т.е. что получится со звучанием, будет сильно определяться конструкцией. Дискретную схему с выводными транзисторами не выйдет сделать предельно компактной, поэтому индукционных наводок можно наловить, как обычно. Напрашивается вынос схемы на периферию в металлический экранированный бокс и подключение к потребителю хорошо спроектированными проводами.

    Схемы стабов на ОУ тоже очень разные. Сравнивать в теории будет трудно, проще спаять и измерить характеристики, а в реальном устройстве - и послушать.
    "Земля" - это всего-навсего еще один провод.

  8. #8
    Завсегдатай Аватар для shkal
    Регистрация
    30.11.2004
    Адрес
    Москва, Russia
    Возраст
    58
    Сообщений
    1,997

    По умолчанию Re: Параллельный стабилизатор

    Я делал, но по совершенно другой схемотехнике
    https://forum.vegalab.ru/showthread....l=1#post513279

  9. #9
    Особо опасный рецидивист Аватар для belka
    Регистрация
    03.01.2005
    Адрес
    Евродупло
    Сообщений
    3,859

    По умолчанию Re: Параллельный стабилизатор

    Цитата Сообщение от anatol0 Посмотреть сообщение
    низкое выходное сопротивление
    В очень узкой полосе.
    Подавление входа -100дБ до килогерца-двух.
    Cхемка из первого поста генерит даже в теории. Термостабильность равна нулю. Это стабилизатор или что?

    Цитата Сообщение от anatol0 Посмотреть сообщение
    Заинтересовала схема с Diyaudio
    Ощущение такое, что там 99% дураков.


    Цитата Сообщение от anatol0 Посмотреть сообщение
    Сравнительно с обычной схемой на ОУ
    Обычная схемка на ОУ ( Зульцер, Янг) , точно лучше этого безграмотного говна. На резкое изменение тока нагрузки эта схемка реагирует аналогично схемке на оу... паразитные генерации вызванные резкими изменениями тока нагрузки являются ахилесовой пятой схемок стабилизаторов напряжения на ОУ. В остальном эта схемка сильно хуже правильного стаба на ОУ. Если будете делать стандартную схему на ОУ возимите для неё NE5534 или NE5532.
    Хай-эндЪ не терпит суеты.

  10. #10
    Давно не заходил
    Регистрация
    29.10.2010
    Адрес
    Пермь
    Сообщений
    25

    По умолчанию Re: Параллельный стабилизатор

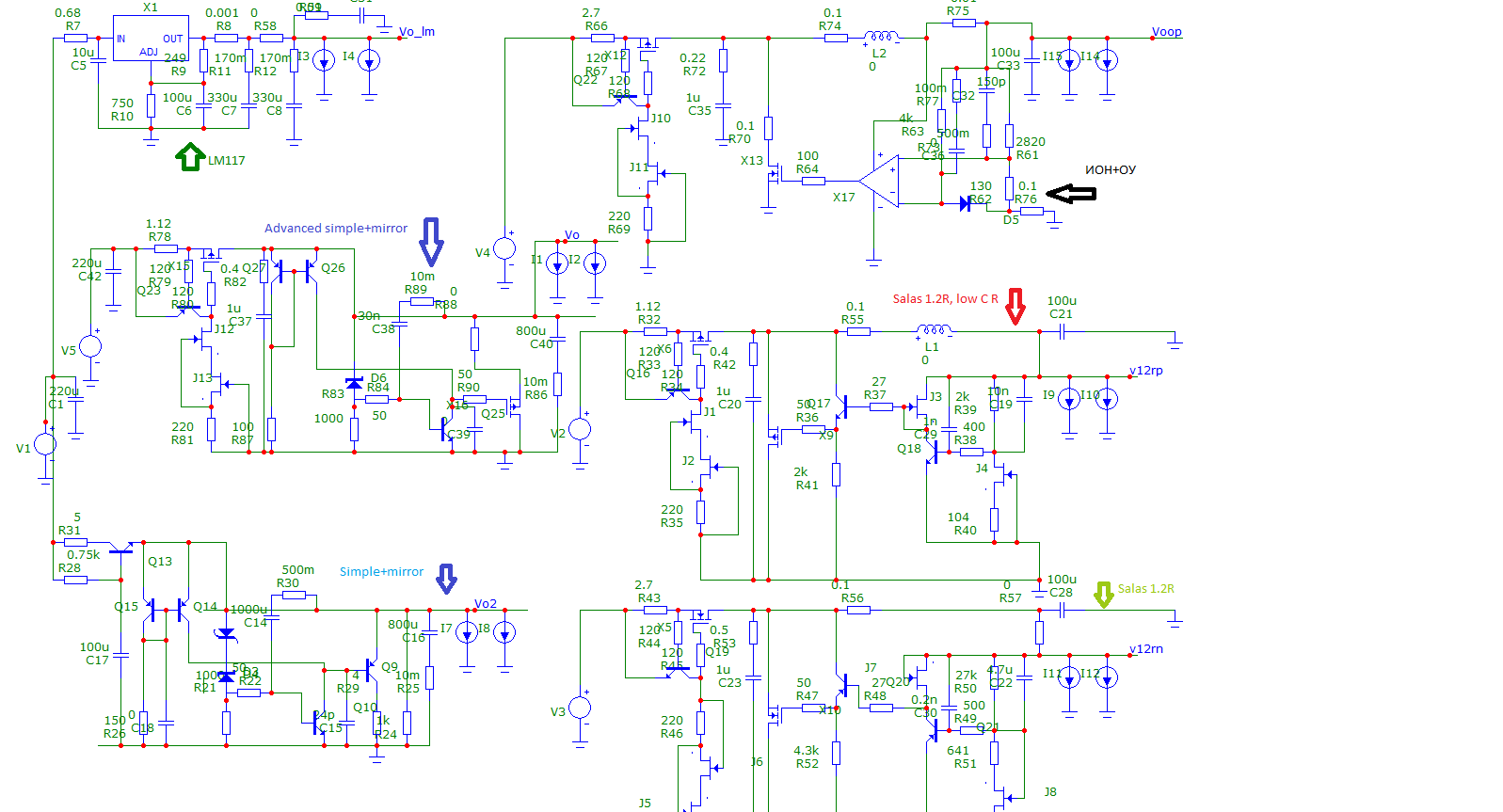
    И всё же... я вот промоделировал разные варианты паралл. стабилизаторов и lm317/lm117 для сравнения. Какие имеют право на существование?
    Может быть есть ещё другие варианты схем

    Нажмите на изображение для увеличения. 

Название:	sreg-s.PNG 
Просмотров:	2641 
Размер:	116.2 Кб 
ID:	165996

    Нажмите на изображение для увеличения. 

Название:	sreg-2k.PNG 
Просмотров:	1253 
Размер:	92.4 Кб 
ID:	165997

    Красный, вариант Salas shunt reg 1.2R с уменьшенной ёмкостью (так что от её качества/размеров будет меньше зависимость) в цепи слежения выходного напряжения выглядит неплохо?

  11. #11
    Завсегдатай Аватар для 25602
    Регистрация
    07.07.2006
    Адрес
    Украина, Балта
    Возраст
    41
    Сообщений
    2,046

    По умолчанию Re: Параллельный стабилизатор

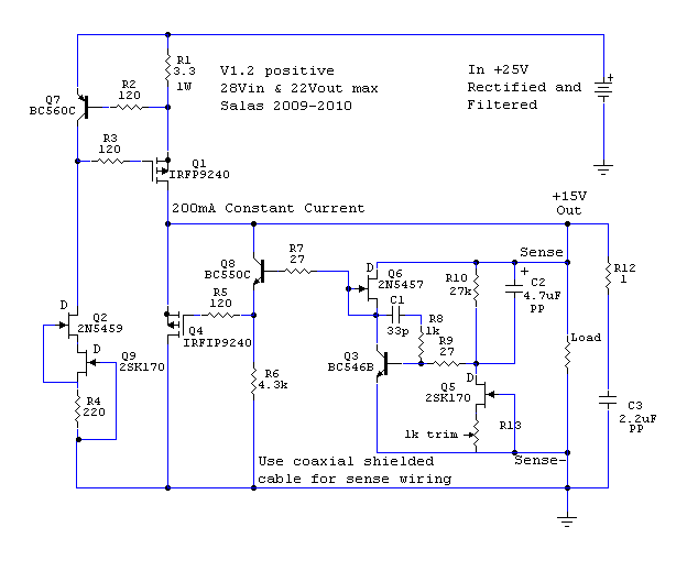
    Приветствую. Тоже возник вопрос по поводу стаба. Кто нибудь пробовал подобное?
    Миниатюры Миниатюры Нажмите на изображение для увеличения. 

Название:	Stab.PNG 
Просмотров:	2039 
Размер:	21.0 Кб 
ID:	192378  
    Последний раз редактировалось 25602; 26.09.2013 в 16:40.

  12. #12
    Завсегдатый Аватар для Mosfet
    Регистрация
    25.08.2005
    Адрес
    г. Красногорск, М.О.
    Возраст
    61
    Сообщений
    2,243

    По умолчанию Re: Параллельный стабилизатор

    Цитата Сообщение от 25602 Посмотреть сообщение
    Тоже возник вопрос по поводу стаба. Кто нибудь пробовал подобное?
    Я пробовал, а в чём вопрос? Схема правильно срисована, кстати? Когда я её рисовал, то специрульно стоки полевиков объединял, чтобы на радиатор крутить без изоляции. Подавление входной помехи больше 110 дБ. Выходное сопротивление по сути чисто активное и составляет около 0,17 Ом. Что ещё надо для счастья?
    Миниатюры Миниатюры Нажмите на изображение для увеличения. 

Название:	Параллельный стабилизатор с нагрузкой.jpg 
Просмотров:	2065 
Размер:	769.5 Кб 
ID:	192575   Нажмите на изображение для увеличения. 

Название:	Параллельный стабилизатор.jpg 
Просмотров:	1597 
Размер:	812.0 Кб 
ID:	192429   Нажмите на изображение для увеличения. 

Название:	Shunt Stab.jpg 
Просмотров:	1956 
Размер:	257.4 Кб 
ID:	192430  
    Последний раз редактировалось Mosfet; 29.09.2013 в 17:01.
    С уважением, Сергей.

  13. #13
    Завсегдатай Аватар для 25602
    Регистрация
    07.07.2006
    Адрес
    Украина, Балта
    Возраст
    41
    Сообщений
    2,046

    По умолчанию Re: Параллельный стабилизатор

    Цитата Сообщение от Mosfet Посмотреть сообщение
    Схема правильно срисована, кстати?
    Основа была та схема, но вместо ИТ стоит транзисторный фильтр, так шо это две большие разницы

  14. #14
    Завсегдатый Аватар для Mosfet
    Регистрация
    25.08.2005
    Адрес
    г. Красногорск, М.О.
    Возраст
    61
    Сообщений
    2,243

    По умолчанию Re: Параллельный стабилизатор

    Цитата Сообщение от 25602 Посмотреть сообщение
    так шо это две большие разницы
    Это я вижу. А зачем ограничивать ток резистором, а после ставить транзисторный фильтр? Симулятор говорит, что так лучше?
    С уважением, Сергей.

  15. #15
    Завсегдатай Аватар для 25602
    Регистрация
    07.07.2006
    Адрес
    Украина, Балта
    Возраст
    41
    Сообщений
    2,046

    По умолчанию Re: Параллельный стабилизатор

    Цитата Сообщение от Mosfet Посмотреть сообщение
    А зачем ограничивать ток резистором
    Принцип строения параллельного стабилизатора. Сопротивление открытого канала сотни доли Ом. Дальше думаю понятно.

  16. #16
    Завсегдатый Аватар для Mosfet
    Регистрация
    25.08.2005
    Адрес
    г. Красногорск, М.О.
    Возраст
    61
    Сообщений
    2,243

    По умолчанию Re: Параллельный стабилизатор

    Цитата Сообщение от 25602 Посмотреть сообщение
    Принцип строения параллельного стабилизатора. Сопротивление открытого канала сотни доли Ом.
    Зачем стоит транзисторный фильтр после ограничительного резистора? Симулятор говорит, что так лучше? Как быстро устанавливается номинальное напряжение на выходе такого стабилизатора?
    Последний раз редактировалось Mosfet; 29.09.2013 в 13:38.
    С уважением, Сергей.

  17. #17
    Завсегдатай Аватар для 25602
    Регистрация
    07.07.2006
    Адрес
    Украина, Балта
    Возраст
    41
    Сообщений
    2,046

    По умолчанию Re: Параллельный стабилизатор

    Цитата Сообщение от Mosfet Посмотреть сообщение
    Зачем стоит транзисторный фильтр после ограничительного резистора? Симулятор говорит, что так лучше?
    Говорит что лучше.
    Цитата Сообщение от Mosfet Посмотреть сообщение
    Как быстро устанавливается номинальное напряжение на выходе такого стабилизатора?
    Не знаю нужно пробовать.

  18. #18
    Завсегдатый Аватар для Mosfet
    Регистрация
    25.08.2005
    Адрес
    г. Красногорск, М.О.
    Возраст
    61
    Сообщений
    2,243

    По умолчанию Re: Параллельный стабилизатор

    Цитата Сообщение от 25602 Посмотреть сообщение
    Говорит что лучше.
    Почему-то я не верю. Мне симулятор говорит, что будет гораздо хуже.

    Цитата Сообщение от 25602 Посмотреть сообщение
    Не знаю нужно пробовать.
    Посчитать постоянную времени фильтра можно и без симулятора, и уж тем более без макетирования. Время выхода на режим составит около 15 секунд. На мой взгляд, этот вариант абсолютно нежизнеспособен.
    С уважением, Сергей.

  19. #19
    Завсегдатай Аватар для 25602
    Регистрация
    07.07.2006
    Адрес
    Украина, Балта
    Возраст
    41
    Сообщений
    2,046

    По умолчанию Re: Параллельный стабилизатор

    Цитата Сообщение от Mosfet Посмотреть сообщение
    Мне симулятор говорит, что будет гораздо хуже.
    Поставил нормальные модели полевиков - стало действительно хуже.
    Переделал немного источник тока.

  20. #20
    Завсегдатай Аватар для 25602
    Регистрация
    07.07.2006
    Адрес
    Украина, Балта
    Возраст
    41
    Сообщений
    2,046

    По умолчанию Re: Параллельный стабилизатор

    Вот схема. Такое имеет право на жизнь?
    Р22-нагрузка
    Миниатюры Миниатюры Нажмите на изображение для увеличения. 

Название:	Stab2.PNG 
Просмотров:	1664 
Размер:	13.9 Кб 
ID:	192625  

Страница 1 из 6 123 ... Последняя

Метки этой темы

Социальные закладки

Социальные закладки

Ваши права

  • Вы не можете создавать новые темы
  • Вы не можете отвечать в темах
  • Вы не можете прикреплять вложения
  • Вы не можете редактировать свои сообщения
  •