Показано с 1 по 17 из 17

Тема: Ну вот имеем LM3886 в инверсном включении, а дальше?

  1. #1
    Завсегдатай
    Автор темы
    Аватар для Серый Мыш
    Регистрация
    14.01.2005
    Адрес
    Германия
    Сообщений
    2,012

    Идея! Ну вот имеем LM3886 в инверсном включении, а дальше?

    Привет участникам форума.
    предлагаю идею по улучшению работы неплохих УМЗЧ.
    Теория:
    Коэффициент усиления инвертирующего усилителя с ОООС:
    Uout=-MK/(1+M+K)Uin, M=R2/R1 - делитель OOОC, K - усиление без ОООС
    Напряжение на инверсном входе:
    U- = ( M-MK/(1+M+K))/(M+1) Uin ( собственно Uout/K +Uошибки в идеале )
    А теперь фокус-покус:
    Усилим U- в (M+1) раз и добавим к Uout:
    U´out=M Uin!!! ( проверяйте )
    Практика:
    Сигнал на инверсном входе на практике max порядка десятков милливольт.
    Тогда требуемый сигнал на выходе дополнительно усилителя порядка 1-5 Вольт.
    Так делаем неинв.усилитель с качественными параметрами раз в десяток лучше чем LM3886, скажем скорость 200В/uS , линейность там за счет большого тока покоя , питание низкое < +-10Вольт, правда выход
    должен держать до 10А. ( думаю на ОУ AD... + вых.буфер ).
    И вот эту штуку входом на иверсный вход LM3886, а выход мостом.
    В свободное от основной работы время, такой усь мог бы подрабатывать
    усилителем для наушников.
    Почему LM3886? так на "плохих" усилителях этот добавочник должен будет делать всю работу, а "очень хорошим" примочка не нужна.

    Сам делать не буду, тысячи причин...
    А так может найдется зксриментатор ...
    Последний раз редактировалось Серый Мыш; 25.02.2005 в 09:48.

  2. #2
    Завсегдатай
    Регистрация
    04.10.2004
    Сообщений
    1,531

    По умолчанию Re: Ну вот имеем LM3886 в инверсном включении, а дальше?

    Нифига не понял

  3. #3
    Завсегдатай Аватар для Инквизитор
    Регистрация
    18.06.2004
    Адрес
    Сколково
    Сообщений
    1,991

    По умолчанию Re: Ну вот имеем LM3886 в инверсном включении, а дальше?

    Аналогично

  4. #4
    Мимо проходил Аватар для Костя Мусатов
    Регистрация
    05.03.2004
    Адрес
    Москва
    Возраст
    59
    Сообщений
    5,529

    По умолчанию Re: Ну вот имеем LM3886 в инверсном включении, а дальше?

    Сколько понимаю, предлагается параллельный канал ВЧ и сигнала ошибки. Подобное решение есть у Сырицо и у других, например в Радио было. Очень не просто это в наладке. Сложность БП растет сильно, петь буду не только конденсаторы питания LM-ки, но и скоростного усилителя. Мне каатся, что недостатков будет больше, чем выгод.

  5. #5
    Завсегдатай Аватар для PSV
    Регистрация
    07.05.2004
    Адрес
    Моск.обл.Черноголовка
    Возраст
    60
    Сообщений
    3,541

    По умолчанию Re: Ну вот имеем LM3886 в инверсном включении, а дальше?

    Цитата Сообщение от Серый Мыш
    Привет участникам форума. предлагаю идею по улучшению работы неплохих УМЗЧ.
    Возникает куча разных проблем и далеко не всё так просто как ты описываешь.Советую почитать про метод компенсации искажений методом прямой связи (Квод 405).Там сигнал исправления ошибки подмешиватся параллельно,тут предлагается последовательно и это не лучше.

  6. #6
    Завсегдатай
    Автор темы
    Аватар для Серый Мыш
    Регистрация
    14.01.2005
    Адрес
    Германия
    Сообщений
    2,012

    По умолчанию Re: Ну вот имеем LM3886 в инверсном включении, а дальше?

    извиняюсь, возможно сумбурно изложил.
    с картинкой будет понятнее ?
    имеем R2/R1 = 30 - усиление исходного усилителя.
    на входе LM3886 напряжение в идеале
    U- = Uвых/K
    K=100000, U-=30В/K= 3мВ
    в реальности U- ~ 10-60мВ для усилителя класса LM3886
    так усилим U- в R2/R1 + 1 = 31 раз и подадим с другого конца
    нагрузки - мостовое включение.

    В идеале искажения исчезают как класс
    в реале - ну как дополнительный усь справится.
    конечно теория ничего, реализация - все.

    кстати, если кто-то делал подобное - ткните носом пожайлуста...
    Миниатюры Миниатюры Нажмите на изображение для увеличения. 

Название:	aaa.gif 
Просмотров:	1058 
Размер:	5.4 Кб 
ID:	1012  

  7. #7
    Клубок противоречий Аватар для vizzy
    Регистрация
    18.06.2004
    Адрес
    Иваново
    Возраст
    38
    Сообщений
    1,658

    По умолчанию Re: Ну вот имеем LM3886 в инверсном включении, а дальше?

    Класс А+, с плавающей землей выхода, похоже

  8. #8
    Завсегдатай
    Автор темы
    Аватар для Серый Мыш
    Регистрация
    14.01.2005
    Адрес
    Германия
    Сообщений
    2,012

    По умолчанию Re: Ну вот имеем LM3886 в инверсном включении, а дальше?

    на hi-fi.ru кто-то пытался добавить сигнал коррекции искажений к выходному сигналу
    с помощью скоростного ОУ нагруженного на трансформатор.
    вторичная обмотка которого включалась последовательно нагрузке.
    не помню правда, откуда формировался сигнал коррекции.

    так это было похоже...
    Последний раз редактировалось Серый Мыш; 24.02.2005 в 19:22.

  9. #9
    Великий Реформатор Аватар для Gajdar
    Регистрация
    15.06.2004
    Адрес
    Краснообск
    Возраст
    56
    Сообщений
    2,754

    По умолчанию Re: Ну вот имеем LM3886 в инверсном включении, а дальше?

    http://amator2001.nm.ru/Cleaner.html
    клеанер от искажений

  10. #10
    Завсегдатай
    Автор темы
    Аватар для Серый Мыш
    Регистрация
    14.01.2005
    Адрес
    Германия
    Сообщений
    2,012

    По умолчанию Re: Ну вот имеем LM3886 в инверсном включении, а дальше?

    Вот, вот... метод работает.
    А от меня только математическое обоснование куда и сколько добавлять.
    почти по-циолковскому: вот вам принцип полетов в космос, а дальше вы уж сами...

  11. #11
    Завсегдатай Аватар для GoFrenDiy™
    Регистрация
    01.06.2004
    Адрес
    Некрасовский
    Возраст
    43
    Сообщений
    1,491

    По умолчанию Re: Ну вот имеем LM3886 в инверсном включении, а дальше?

    Ладно, а как схему из http://amator2001.nm.ru/Cleaner.html прилемить к ЛМ???
    А еще и к мостовой схеме на ЛМ???

  12. #12
    Завсегдатай
    Автор темы
    Аватар для Серый Мыш
    Регистрация
    14.01.2005
    Адрес
    Германия
    Сообщений
    2,012

    По умолчанию Re: Ну вот имеем LM3886 в инверсном включении, а дальше?

    Ну как в мост поставить я уже описал:
    1. делаешь усь на скоростном ОУ при питании +-10В, SlewRate~=200В/uS
    выход должен уметь выдать/съесть весь ток от LM ~10А
    линейность на максимум. скажем ток покоя 1А при 10В даст 10Вт на
    транзистор - в пределах разумного.
    Ку= КуLM + 1
    не забыть о блоке питания соответственно. ( +-10В 10А - не смертельно )
    2. цепляешь усилок на инв. вход LM - на выходе будет вся "грязь" , что не осилила ООС в LM - если размах сигнала при этом доходит до ограничения, это плохо - требования по питанию к усилителю коррекции растут и в пределе LM можно выбросить, а использовать доп усилитель как основной. Но если ж сигнал на выходе в среднем не превысит 1В скажем, то питание доп. усилителя можно снизить. зато скажем увеличить ток покоя, загоняя глубже в класс А.
    3. Нагрузку LM отцепляешь от земли и подключаешь на выход доп усилителя - сообщаешь о результатах прослушивания.

    пару слов о трансформаторе:
    там автор использовал коррекцию практически линейного ( класс А )
    усилителя, потому требования к мощности сигнала коррекции минимальны. кроме того корректировать сигнал усилителя без ООС в классе А с помощью ОУ использующей OОOC политически неверный подход

    в принципе метод с трансформатором можно применить и к мостовому усилителю:
    параллельно нагрузке делаем цепь из трех резисторов скажем
    10k-1k-10k , со среднего можем снять сигнал входа для скоростного
    ОУ , без риска перегрузить его вход. диоды с входов этого ОУ на его
    питание спасут его от аварийных режимов мостового усилителя.
    далее подобрать коэффициент усиления с учетом коэффициента трансформации транса. скажем ограничим сигнал коррекции +-1В
    видеоОУ выдаст макс +-5V , Ктранс = 5:1 , скажем ОУ может дать
    60ма на выходе - даст 300ма на выходе транса - дальше я пас,
    что там будет, если во втор. обмотке транса гуляют токи до 10А
    от LM усилителя, какая габаритная мощность транса потребуется?
    Последний раз редактировалось Серый Мыш; 25.02.2005 в 11:26.

  13. #13
    Завсегдатай Аватар для GoFrenDiy™
    Регистрация
    01.06.2004
    Адрес
    Некрасовский
    Возраст
    43
    Сообщений
    1,491

    По умолчанию Re: Ну вот имеем LM3886 в инверсном включении, а дальше?

    А еще лучше будет если я схему увижу...

    кстати вот к этому
    http://gofrendiy.narod.ru/Images/LM3886BR.gif
    надо это
    http://amator2001.nm.ru/Cleaner.html
    прицепить....

    з.ы. А заморочки!

  14. #14
    Завсегдатай
    Автор темы
    Аватар для Серый Мыш
    Регистрация
    14.01.2005
    Адрес
    Германия
    Сообщений
    2,012

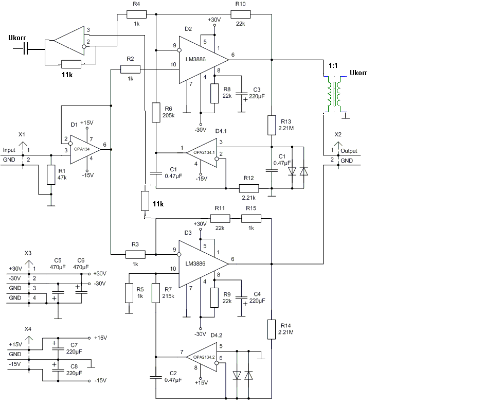
    По умолчанию Re: Ну вот имеем LM3886 в инверсном включении, а дальше?

    извиняюсь - про съем сигнала с мостового усилителя я проглючил - стереть не читая
    щас подумаем....
    Итак доп усь должен иметь усиление 23 при трансе 1:1 ( я номиналы неправильно поставил не 11к а 23к - опять мост ввел в заблуждение )
    или 230 при трансе 10:1 . конденсатор на выходе ОУ думаю не меньше
    10мФ - нужно чтобы выход ОУ коротил обмотку транса при отсутстствии искажений - тогда транс пропустит сигнал дальше без коррекции и искажений . думаю здесь нужен компромисс: корректировать скажем с 1кГц, тогда трансик возможен маленький и пропустит низы изза низкой индуктивности обмотки, не перегружая басами выход скоростного ОУ
    коррекция работает тогда на средних и высоких частотах

    если где не прав, меня поправят
    кстати ON Semiconductor делает скоростные ОУ с дифференцальным выходом, как раз сюда? - пробовал заказать зампле - напрасно жду однако
    Миниатюры Миниатюры Нажмите на изображение для увеличения. 

Название:	primer.gif 
Просмотров:	723 
Размер:	27.7 Кб 
ID:	1022  
    Последний раз редактировалось Серый Мыш; 25.02.2005 в 13:30.

  15. #15
    Завсегдатай Аватар для GoFrenDiy™
    Регистрация
    01.06.2004
    Адрес
    Некрасовский
    Возраст
    43
    Сообщений
    1,491

    По умолчанию Re: Ну вот имеем LM3886 в инверсном включении, а дальше?

    Так все я идею выловил!!!! тока я не так бы сделал... Ты же не учел инв включение в мосту... там же тоже гармоники... может такую же хрень и туда надо присовокипить???
    И еще какие требования к трансу? на чего его мотать, чем мотать?
    Идея обалденная!

    [ADDED=GoFrenDiy™]1109334847[/ADDED]
    А по повуду УО, из быстрых есть тока АД826 и АД817
    Последний раз редактировалось GoFrenDiy™; 25.02.2005 в 15:34.

  16. #16
    Завсегдатай
    Автор темы
    Аватар для Серый Мыш
    Регистрация
    14.01.2005
    Адрес
    Германия
    Сообщений
    2,012

    По умолчанию Re: Ну вот имеем LM3886 в инверсном включении, а дальше?

    Я вроде с обоих LMок сигнал завел .
    учти, что на инверсный вход скоростного ОУ я подал сигнал,
    оторвав от земли резистор в обратной связи верхней LM.
    это работает, пока скоростной ОУ не вошел в ограничение по выходу.
    потому большой коэффициент усиления для скоростного ОУ
    нежелателен, возможны и другие подводные камни

  17. #17
    Завсегдатай Аватар для GoFrenDiy™
    Регистрация
    01.06.2004
    Адрес
    Некрасовский
    Возраст
    43
    Сообщений
    1,491

    По умолчанию Re: Ну вот имеем LM3886 в инверсном включении, а дальше?

    Цитата Сообщение от Серый Мыш
    Я вроде с обоих LMок сигнал завел
    Ага увидел...

    Меня интересует именно транс - как его забацать!?

Социальные закладки

Социальные закладки

Ваши права

  • Вы не можете создавать новые темы
  • Вы не можете отвечать в темах
  • Вы не можете прикреплять вложения
  • Вы не можете редактировать свои сообщения
  •