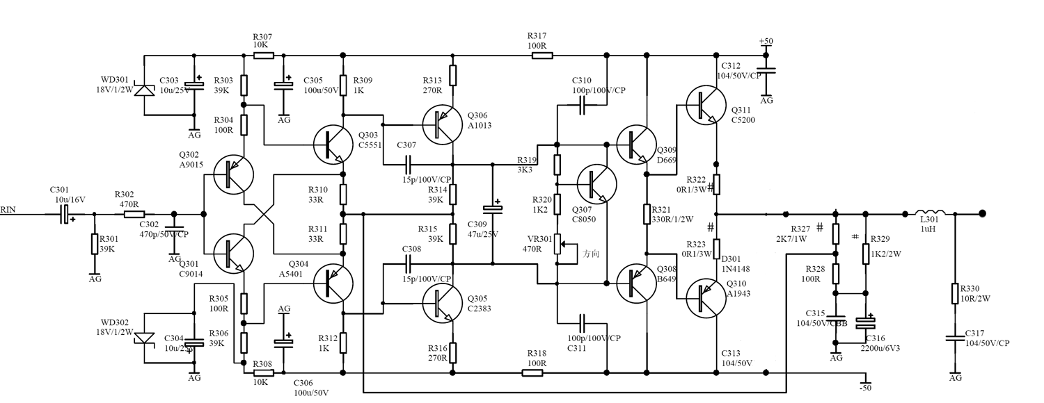
Не давно наткнулся на такую вот схему, почему-то возникло ощущение, что где то я ее уже видел. Но так как ответить где, я для себя так и не смог, прошу вашей помощи.
То что работать будет оно понятно, судя по всему даже не плохо, но все же я не уверен, может кто сталкивался с подобным?
И еще если снизить напряжения питания до 30 вольт, потребуется ли перерасчет схемы. И сколько ватт т нее можно ждать при +-30 на 8ом




Социальные закладки