Страница 95 из 312 Первая ... 859394959697105 ... Последняя
Показано с 1,881 по 1,900 из 6226

Тема: лучшие операционники класса hi-fi

  1. #1881
    Частый гость Аватар для Алекссандр
    Регистрация
    14.03.2005
    Адрес
    РФ
    Возраст
    61
    Сообщений
    340

    По умолчанию Re: лучшие операционники класса hi-fi

    Цитата Сообщение от коста Посмотреть сообщение
    BB OPA2227pa
    Отличный ОУ для питания Low Noise: 3nV/√Hz, на этом его достоинства заканчиваются.

  2. #1882
    Забанен (до 29.06.2026) Аватар для vladimir sim
    Регистрация
    17.02.2014
    Адрес
    Екатеринбург
    Сообщений
    2,009

    По умолчанию Re: лучшие операционники класса hi-fi

    коста, выражайся яснее- что значит LPF- Саллен, MFB, или дифференциальный LPF? У OPA 2227 преимущество только в последнем случае. Ну и желательно раскрыть, как ты прикидывал, чем руководствовался и почему выбор пал на ОР27. Мне всегда непонятно, чем руководствуются люди, меняя ОУ, и чего они хотят получить в итоге. Вот чем плох NE5532, с искажениями -130дб, с уникальным выходным каскадом single ended push-pull, без ступеньки, и с хорошим подавлением синфазки? И как ты в своей шарманке доведешь до ума остальное, неужто меняя одни кондеры на другие или навешивая гирлянды шунтов Wima и убеждая себя,что " cтало лучше"?
    Последний раз редактировалось vladimir sim; 03.05.2020 в 10:49.

  3. #1883
    Частый гость Аватар для коста
    Регистрация
    24.08.2008
    Сообщений
    122

    По умолчанию Re: лучшие операционники класса hi-fi

    LPF- СалленНажмите на изображение для увеличения. 

Название:	OPsLowPass2.png 
Просмотров:	176 
Размер:	1.5 Кб 
ID:	371006

  4. #1884
    Забанен (до 29.06.2026) Аватар для vladimir sim
    Регистрация
    17.02.2014
    Адрес
    Екатеринбург
    Сообщений
    2,009

    По умолчанию Re: лучшие операционники класса hi-fi

    NE5532-34/NJM2114 без вариантов, много раз уже обговаривалось. Из современных лучше только OPA2156.
    Последний раз редактировалось vladimir sim; 01.05.2020 в 21:55.

  5. #1885
    Завсегдатай Аватар для IZELBOR
    Регистрация
    17.12.2009
    Адрес
    Нижний Новгород
    Возраст
    39
    Сообщений
    1,974

    По умолчанию Re: лучшие операционники класса hi-fi

    [QUOTE=vladimir sim;2771822]NE5532-34/NJM2114 без вариантов, много раз уже обговаривалось. Из современных лучше только OPA2156.

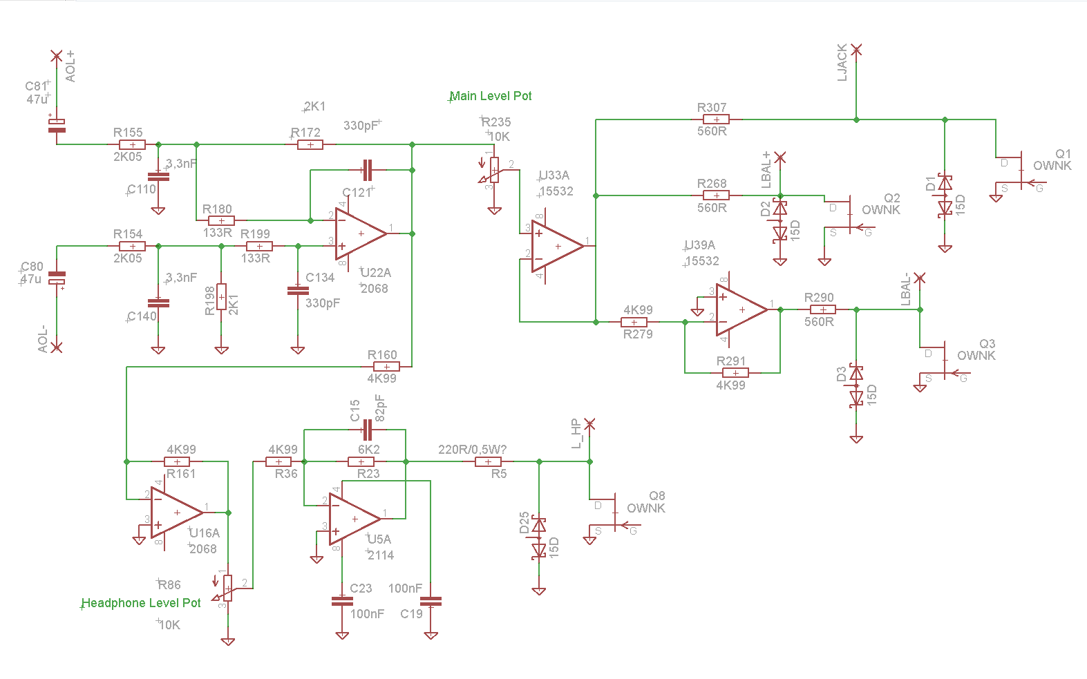
    Вместо U33A/U39A данные OPA2156 будут лучше в таком включении, в качестве повторителей? Я хотел AD8397 попробовать, или же OPA2156 будут лучше?

    Нажмите на изображение для увеличения. 

Название:	Схема выходного каскада после ЦАП.png 
Просмотров:	394 
Размер:	48.9 Кб 
ID:	371091

  6. #1886
    Забанен (до 29.06.2026) Аватар для vladimir sim
    Регистрация
    17.02.2014
    Адрес
    Екатеринбург
    Сообщений
    2,009

    По умолчанию Re: лучшие операционники класса hi-fi

    К сожалению, ты так и не понимаешь сути, самое слабое звено здесь- сумматор -вычитатель U22 на 2068, туда и ставь 1656 или 2156. Ну или 8397. Остальное не нуждается в улучшении и менять ничего не нужно.

  7. #1887
    Завсегдатай Аватар для IZELBOR
    Регистрация
    17.12.2009
    Адрес
    Нижний Новгород
    Возраст
    39
    Сообщений
    1,974

    По умолчанию Re: лучшие операционники класса hi-fi

    Цитата Сообщение от vladimir sim Посмотреть сообщение
    К сожалению, ты так и не понимаешь сути, самое слабое звено здесь- сумматор -вычитатель U22 на 2068, туда и ставь 1656 или 2156. Ну или 8397. Остальное не нуждается в улучшении и менять ничего не нужно.
    На месте U22A уже стоит AD8066. Я подумал что в качестве замены U33A/U39A тоже можно что-то более интересное приглядеть.....

  8. #1888
    Забанен (до 29.06.2026) Аватар для vladimir sim
    Регистрация
    17.02.2014
    Адрес
    Екатеринбург
    Сообщений
    2,009

    По умолчанию Re: лучшие операционники класса hi-fi

    Поясни, куда лучше- 5532/2114 имеют искажения 2х10-5%, 2114 без проблем тянет уши 150 Ом, а сигнал они получают от посредственного ЦАП AK4395-96 с уровнем искажений 7х10-4%.Почему ни один из вас не может внятно обьяснить, зачем вам " получше". Куда лучше? И ни один из перетыкальщиков не в состоянии уяснить, что студийное и мастеринговое оборудование, на котором делают музло, которое вы слушаете, содержит многие десятки соединенных в цепочку NE5532/34. И ничего не портит, ибо его придумал в 1975 году один очень хитрый французский инженер. И NE до сих пор нисколько не устарел. Изготовители суперских усилителей за десятки тысяч баксов не стесняются использовать NE как буфер перед мощником, а тут какая-то вонючая звуковушка за 4000 руб с кривым на халяву сделанным питанием и массой других косяков, правда с хорошим DSP E-MU . Это кто поправит? И заменой одних электролитов на модные и позолоченные не обойтись.
    Последний раз редактировалось vladimir sim; 04.05.2020 в 01:07.

  9. #1889
    Завсегдатай Аватар для IZELBOR
    Регистрация
    17.12.2009
    Адрес
    Нижний Новгород
    Возраст
    39
    Сообщений
    1,974

    По умолчанию Re: лучшие операционники класса hi-fi

    Цитата Сообщение от vladimir sim Посмотреть сообщение
    Поясни, куда лучше- 5532/2114 имеют искажения 2х10-5%, 2114 без проблем тянет уши 150 Ом, а сигнал они получают от посредственного ЦАП AK4395-96 с уровнем искажений 7х10-4%.Почему ни один из вас не может внятно обьяснить, зачем вам " получше". Куда лучше? И ни один из перетыкальщиков не в состоянии уяснить, что студийное и мастеринговое оборудование, на котором делают музло, которое вы слушаете, содержит многие десятки соединенных в цепочку NE5532/34. И ничего не портит, ибо его придумал в 1975 году один очень хитрый французский инженер. И NE до сих пор нисколько не устарел.
    Благодарю вас за ваш развёрнутый и эмоциональный ответ! Ни чего не имею против 5532/5234/2114. Применяю их в магнитофонах.Вот недавно 2114 поставил в регулировку уровня звука в усилителе. Но фишка вот в чём...Если ОУ не завёлся в схеме и исправно работает, то у большинства из них по идее искажения лежат за пределами слуховых возможностей, а их почему то слышно... У меня было такое что перестановка ОУ вообще ни как не отслеживалась, и я подумал что это всё действительно фигня. Пока не разобрался с помехами в питании, и тогда разница стала уловимой. Вон взять любой современный усилитель- у него искажения достаточно малы на бумаге, и по идее не услышать их, а почему то звучат по разному. Может не только в бумажных характеристиках дело, но и во внутренней структуре ОУ. Да, винюсь, многих вещей не понимаю, но постепенно стараюсь разобраться)))- там где не понимаю спрашиваю. Ваше мнение я учёл!

  10. #1890
    Забанен (до 29.06.2026) Аватар для vladimir sim
    Регистрация
    17.02.2014
    Адрес
    Екатеринбург
    Сообщений
    2,009

    По умолчанию Re: лучшие операционники класса hi-fi

    Да на здоровье. То , что в сумматоре сейчас AD8066- это очень хорошо. Ответ не эмоциональный, просто многие люди некоторые неудобные факты стараются игнорировать, вроде приведенной мной элементной базы студийного оборудования. Но это настолько нелепо, считать, что на той стороне десятки оперов ничего не портят, а в ЦАПе или сидюке один ОУ все угробит. Это возможно, например японцы цепляли сумматор -вычитатель на NJM4560 к AD1853- тут да , все угроблено сразу. Но вот РСМ1716 с штатным инвертирующим буфером на столь же дешевом NJM4580 играет прекрасно, здесь вот как раз сказывается внутренняя структура ОУ.
    Последний раз редактировалось vladimir sim; 04.05.2020 в 01:29.

  11. #1891
    Завсегдатай Аватар для IZELBOR
    Регистрация
    17.12.2009
    Адрес
    Нижний Новгород
    Возраст
    39
    Сообщений
    1,974

    По умолчанию Re: лучшие операционники класса hi-fi

    Цитата Сообщение от vladimir sim Посмотреть сообщение
    NJM4560 к AD1853- тут да , все угроблено сразу. Но вот РСМ1716 с штатным инвертирующим буфером на столь же дешевом NJM4580 играет прекрасно, здесь вот как раз сказывается внутренняя структура ОУ.
    Сталкивался с заменой NJM4560 как раз на NJM4580 в дешовеньком CD плеере Marantz CD5000. Там действительно было заметно лучше. А 5532 ещё лучше показал себя, но не на столько как замена 4560 на 4580. Но это всё в рамках одного аппарата, в других аппаратах возможно в силу схемотехнике расстановка была бы иной. Тут ещё надо учитывать что у данного сидишника питание так себе, и те ОУ которые более устойчивы и не требовательны к питанию могут показать себя лучше чем более утончённые девайсы. В частности пробовали на данном плеере AD823- звук тоже был не плох, а вот AD826 играл по моему даже хуже чем 4560- что то ему в данном включении не понравилось...

  12. #1892
    Забанен (до 29.06.2026) Аватар для vladimir sim
    Регистрация
    17.02.2014
    Адрес
    Екатеринбург
    Сообщений
    2,009

    По умолчанию Re: лучшие операционники класса hi-fi

    tomtit, да ,немаленькие ввиду низкой эдс шума, но архитектура AD745 донельзя примитивна -дифкаскад и VAS c миллеровской коррекцией, поэтому он не годится как буфер/ неинверт. В 1656/2156 на входе сломанный дифкаскад и коррекция в непрямой токовой моде, поэтому он универсален по применению, и даже младший собрат, с такой же архитектурой, 1688/2172 прекрасно работает буфером , проверено на практике.

  13. #1893
    Не хочу! Аватар для Alex
    Регистрация
    20.03.2003
    Адрес
    Worldwide
    Возраст
    62
    Сообщений
    39,026

    По умолчанию Re: лучшие операционники класса hi-fi

    1688 вообще классная штука, и весьма универсальная.
    "Замполит, чайку?"(с)"Охота за Красным Октябрем".
    "Да мне-то что, меняйтесь!"(с)анек.
    <-- http://altor1.narod.ru --> Вопросы - в личку, е-мейл, скайп.

  14. #1894
    Завсегдатай Аватар для maxssau
    Регистрация
    15.08.2015
    Адрес
    Самара
    Возраст
    41
    Сообщений
    2,585

    По умолчанию Re: лучшие операционники класса hi-fi

    Цитата Сообщение от Alex Посмотреть сообщение
    1688 вообще классная штука, и весьма универсальная.
    Alex, а пробовал грузить сразу на наушники 32 ом?
    _________________
    Евгений

  15. #1895
    Не хочу! Аватар для Alex
    Регистрация
    20.03.2003
    Адрес
    Worldwide
    Возраст
    62
    Сообщений
    39,026

    По умолчанию Re: лучшие операционники класса hi-fi

    Нет, а зачем? Есть-же 1622, 8397.

    RME пробовали, но у них 4х1688 в параллель стоит, но для затычек - отдельный усь на 1622.
    "Замполит, чайку?"(с)"Охота за Красным Октябрем".
    "Да мне-то что, меняйтесь!"(с)анек.
    <-- http://altor1.narod.ru --> Вопросы - в личку, е-мейл, скайп.

  16. #1896
    Завсегдатай Аватар для IZELBOR
    Регистрация
    17.12.2009
    Адрес
    Нижний Новгород
    Возраст
    39
    Сообщений
    1,974

    По умолчанию Re: лучшие операционники класса hi-fi

    Так в итоге, в моём случае какие кандидаты на роль повторителя- 2156/8397/2172 ?
    Вообще какие характеристики важны для повторителя чтоб на будущее ориентироваться? Как я понимаю широкополосность важна в основном для ОУ в фильтре сразу после ЦАП, а тут что по частоте? Какие скоростные характеристики достаточны по минимуму? На что смотреть чтоб понять, что будет устойчив к возбуждению?

  17. #1897
    Забанен (до 29.06.2026) Аватар для vladimir sim
    Регистрация
    17.02.2014
    Адрес
    Екатеринбург
    Сообщений
    2,009

    По умолчанию Re: лучшие операционники класса hi-fi

    Исправленный даташит 2172- 8 нВ/100 Гц, 6 нВ/1 кГц. Петлевое однокаскадной модели -AD829, ADA4898-106 дб, что вполне достаточно. AD8065-как раз со слежением во входном каскаде, еще и slew-bust, и шум 12 нВ/1кГц, 40 нВ /100 Гц. Ну неужто старая примитивная архитектура- AD743, AD711,NJM 2068, LF353- имеет хоть-какие-то преимущества?
    Последний раз редактировалось vladimir sim; 04.05.2020 в 16:41.

  18. #1898
    Завсегдатай
    Регистрация
    18.07.2005
    Сообщений
    4,004

    По умолчанию Re: лучшие операционники класса hi-fi


    Offтопик:
    три каскада оптимальны при примерно равных задержках, если задержки сильно отличаются, оптимум может вообще исчезнуть.

  19. #1899
    Завсегдатай Аватар для IZELBOR
    Регистрация
    17.12.2009
    Адрес
    Нижний Новгород
    Возраст
    39
    Сообщений
    1,974

    По умолчанию Re: лучшие операционники класса hi-fi

    Цитата Сообщение от vladimir sim Посмотреть сообщение
    AD743, AD711,NJM 2068, LF353- имеет хоть-какие-то преимущества?
    Тут конечно собрались специалисты глубоко понимающие суть вопроса, я могу только делиться своими слуховыми впечатлениями. Когда пробовал в регуляторе громкости усилителя различные ОУ, то среди прочих были 2068, и 5534 смонтированные на переходной панельке, а так же 2114. По мне, так 2068 дал какую то весёленькую окраску звуку, как будто у певец и музыканты немного "тяпнули" перед тем как записать музыку))) Этакая яркость присутствовала. А вот 5534/2114 отыграли очень достойно и практически одинаково, было затруднительно отдать первенство. Оставил 2114 так как она без переходной панельки.

  20. #1900
    Забанен (до 29.06.2026) Аватар для vladimir sim
    Регистрация
    17.02.2014
    Адрес
    Екатеринбург
    Сообщений
    2,009

    По умолчанию Re: лучшие операционники класса hi-fi

    IZELBOR, прекращай. Ничего ты не понял и не учел. Это песня за рыбу деньги или у попа была собака. Хватит. Перетыкай дальше, а лучше читай учебники.

Страница 95 из 312 Первая ... 859394959697105 ... Последняя

Метки этой темы

Социальные закладки

Социальные закладки

Ваши права

  • Вы не можете создавать новые темы
  • Вы не можете отвечать в темах
  • Вы не можете прикреплять вложения
  • Вы не можете редактировать свои сообщения
  •