Страница 9 из 9 Первая ... 789
Показано с 161 по 180 из 180

Тема: Однотактный усилитель для наушников на основе буфера ФАНТОМ

  1. #1 Показать/скрыть первое сообщение.
    Завсегдатай
    Автор темы
    Аватар для jett
    Регистрация
    15.11.2009
    Адрес
    г. Киев
    Сообщений
    3,488

    По умолчанию Однотактный усилитель для наушников на основе буфера ФАНТОМ

    Предлагаю варианты однотактного, без ОООС, усилителя для наушников сопротивлением 32...100 Ом. По сути, схема является одним из вариантов умощнённого буфера Фантом, описаного здесь: https://forum.vegalab.ru/showthread....(и)-не-заметно , который в слуховых тестах показал себя достаточно нейтральным и малозаметным в звуковом тракте.
    Схема является повторителем, т.е. без усиления напряжения, работа её основана на том известном факте, что от стандартного линейного выхода с напряжением 2В уже можно получить до 125 мВт/32 Ом мощности. Это достаточно много, чтобы обойтись без усиления напряжения, а значит получить в итоге более нейтральный и неискажённый звук. Этому же способствует и отсутствие в схеме разделительных конденсаторов. Близкое к нулю постоянное напряжение поддерживается интегратором (вариант А), который в свою очередь управляет источником тока, задающим нужное смещение полевого транзистора. В варианте Б удалось обойтись без интегратора, тепловой дрейф при этом получился всего несколько единиц мВ. Вариант В является частным случаем предыдущего варианта, на этот раз с минимально коротким трактом - всего на ОДНОМ транзисторе в звуковом тракте. Он может быть интересен прежде всего владельцам источника сигнала с регулируемым низкоомным выходом. Вариант Г - логичное продолжение предыдущего варианта, но уже с дополнительным усилителем напряжения на ОУ+ однотактный повторитель по известной схеме нестандартного включения ОУ AD744. Такой усилитель напряжения малозаметен в тракте, но при этом даёт возможность использовать наушники уже и до 600 Ом. Выходной каскад по-прежнему однотактный, без ОООС с увеличенным током покоя.
    Счастливым же обладателям источников сигнала с балансными выходами предлагаю посетить эту ветку: https://forum.vegalab.ru/showthread....-для-наушников

    Предлагаемый блок питания применим к схемам А, Б, В. Ключевым моментом здесь является наличие стабилитронов, уже формирующих низкий импенданс без индуктивной составляющей, присущей конденсаторам, что положительно сказывается на прозрачности звука. Конечно, потребление энергии при этом возрастает, но в среднем оно не так уж велико: около 20...23 Вт на весь усилитель. Первый вариант БП - без интегральных стабилизаторов, второй - с дополнением на LM317/337, которые надо установить на радиатор.
    Выходное сопротивление - 1,7 Ом (А) и 0,5 Ом (Б), входное - зависит от сопротивления регулятора громкости, а полоса частот - от входного ФНЧ.
    Звучание усилителя имеет характерные для безОСного класса А черты: эмоциональность, естественность, микродинамика и т.п., то есть то, чего обычно не хватает глубокоОСным усилителям на ОУ.
    Более подробно см. п.№2.
    Миниатюры Миниатюры Нажмите на изображение для увеличения. 

Название:	Усилитель для наушников А.GIF 
Просмотров:	7350 
Размер:	34.9 Кб 
ID:	171623   Нажмите на изображение для увеличения. 

Название:	Усилитель для наушников Б.GIF 
Просмотров:	7765 
Размер:	39.5 Кб 
ID:	171812   Нажмите на изображение для увеличения. 

Название:	Усилитель для наушников В.GIF 
Просмотров:	5568 
Размер:	43.6 Кб 
ID:	172332   Нажмите на изображение для увеличения. 

Название:	Блок питания для наушников.GIF 
Просмотров:	4922 
Размер:	43.4 Кб 
ID:	171618  

    Нажмите на изображение для увеличения. 

Название:	Усилитель для наушников Г.GIF 
Просмотров:	6570 
Размер:	37.5 Кб 
ID:	174932  
    Последний раз редактировалось jett; 23.10.2014 в 00:36. Причина: добавил
    Meridian G08 / DAC 6V2 + Jettout 2.4 / Pioneer CT S740S / ЯНУС-УМ / Dynaudio Special 25 / Nordost Tyr XLR / Silent Wire NF8, LS12.

  2. #161
    Регистрация не подтверждена
    Регистрация
    24.10.2014
    Адрес
    Ульяновская область
    Возраст
    39
    Сообщений
    297

    По умолчанию Re: Однотактный усилитель для наушников на основе буфера ФАНТОМ

    jett, а в чём смысл R9 только в одном плече питания? Может по кондёру на ногах ОУ и по резистору как в+ так в -, получаем дополнительную фильтрацию питания слаботочных цепей.

  3. #162
    Завсегдатай
    Автор темы
    Аватар для jett
    Регистрация
    15.11.2009
    Адрес
    г. Киев
    Сообщений
    3,488

    По умолчанию Re: Однотактный усилитель для наушников на основе буфера ФАНТОМ

    По минусовой шине потребление практически постоянное (не считая ОУ), там же источники тока, а вот по плюсовой может быть значительно импульсное из-за работы выходного каскада в однотактном режиме, что при не слишком низком импедансе источника питания будет создавать помехи для ОУ и ПТ. Поэтому там стоит фильтр R9C5. Но если поставите такой же и по минусу - вреда не будет (как впрочем и особой пользы ).
    Meridian G08 / DAC 6V2 + Jettout 2.4 / Pioneer CT S740S / ЯНУС-УМ / Dynaudio Special 25 / Nordost Tyr XLR / Silent Wire NF8, LS12.

  4. #163
    PaX PALANTiRA Аватар для EDDiE
    Регистрация
    13.02.2006
    Адрес
    GAZ-A-LAGO
    Сообщений
    13,366

    По умолчанию Re: Однотактный усилитель для наушников на основе буфера ФАНТОМ

    В схеме "Г" стаб на 3В. Понятно, что можно поставить на 3,3В без особого вреда, т.к. стаб на 3В я нашел только китайский ))))
    Или можно поставить туда 2 светодиода. А вот какие, красные или зеленые? Что-то я не помню падение напряжение какое у каждого из цвета....

  5. #164
    Завсегдатай
    Автор темы
    Аватар для jett
    Регистрация
    15.11.2009
    Адрес
    г. Киев
    Сообщений
    3,488

    По умолчанию Re: Однотактный усилитель для наушников на основе буфера ФАНТОМ

    Можно поставить стабилитрон на 3,3 В чуть увеличив резисторы в ИТ (R7, R11), можно также заменить его на два последовательных красных светодиода, увеличив при этом еще и резистор R8 (раза в два). Как обычно, в небольшой степени это повлияет на характер звучания, имею ввиду замену стабилитрона на СД.
    Meridian G08 / DAC 6V2 + Jettout 2.4 / Pioneer CT S740S / ЯНУС-УМ / Dynaudio Special 25 / Nordost Tyr XLR / Silent Wire NF8, LS12.

  6. #165
    PaX PALANTiRA Аватар для EDDiE
    Регистрация
    13.02.2006
    Адрес
    GAZ-A-LAGO
    Сообщений
    13,366

    По умолчанию Re: Однотактный усилитель для наушников на основе буфера ФАНТОМ

    Цитата Сообщение от jett Посмотреть сообщение
    Можно поставить стабилитрон на 3,3 В чуть увеличив резисторы в ИТ (R7, R11), можно также заменить его на два последовательных красных светодиода, увеличив при этом еще и резистор R8 (раза в два). Как обычно, в небольшой степени это повлияет на характер звучания, имею ввиду замену стабилитрона на СД.
    Ага, спасибо, понял.

  7. #166
    Давно не заходил Аватар для Scatt
    Регистрация
    03.10.2005
    Адрес
    Новосибирск Академгородок
    Возраст
    60
    Сообщений
    103

    По умолчанию Re: Однотактный усилитель для наушников на основе буфера ФАНТОМ

    СУПЕР ! МНЕ ПОНРАВИЛАСЬ СХЕМА!

  8. #167
    PaX PALANTiRA Аватар для EDDiE
    Регистрация
    13.02.2006
    Адрес
    GAZ-A-LAGO
    Сообщений
    13,366

    По умолчанию Re: Однотактный усилитель для наушников на основе буфера ФАНТОМ


    Offтопик:
    Цитата Сообщение от Scatt Посмотреть сообщение
    СУПЕР ! МНЕ ПОНРАВИЛАСЬ СХЕМА!
    Cхема или звук?
    А шо случилось с простейшим ИТУНом?

  9. #168
    Давно не заходил Аватар для Scatt
    Регистрация
    03.10.2005
    Адрес
    Новосибирск Академгородок
    Возраст
    60
    Сообщений
    103

    По умолчанию Re: Однотактный усилитель для наушников на основе буфера ФАНТОМ

    Я тоже покупал 6х4 платки и на них МГТФ проводом соединял контактные площадки.

  10. #169
    Завсегдатай Аватар для LepekhinV
    Регистрация
    20.02.2007
    Адрес
    г.Рязань
    Возраст
    66
    Сообщений
    4,443

    По умолчанию Re: Однотактный усилитель для наушников на основе буфера ФАНТОМ


    Offтопик:
    Scatt, хватит форум засир засорять пустопорожними сообщениями! Какая информационная ценность у него? Тут весь форум такие платки паял (и паяет) МГТФом. И никто, слава Богу, об этом не трещит. Ваш следующий пост будет про применение канифоли? Или расскажете сообществу как вы медное жало напильником затачиваете? Я понимаю, что это очень хорошо гармонирует с Вашей темой про "простой ИТУН", но "для начинающих" - это другой раздел.

  11. #170
    Частый гость Аватар для segr
    Регистрация
    28.11.2015
    Сообщений
    320

    По умолчанию Re: Однотактный усилитель для наушников на основе буфера ФАНТОМ

    Цитата Сообщение от jett Посмотреть сообщение
    Добавлю, что для наушников сопротивлением более 400 Ом с целью увеличения выходной мощности имеет смысл поднять напряжение питания до +/-16 В
    LM7818 подойдет?

  12. #171
    Завсегдатай
    Автор темы
    Аватар для jett
    Регистрация
    15.11.2009
    Адрес
    г. Киев
    Сообщений
    3,488

    По умолчанию Re: Однотактный усилитель для наушников на основе буфера ФАНТОМ

    segr, подойдет, но я бы ограничился 15-вольтовым стабом, просто из-за лишней рассеиваемой мощности на выходниках и соответственно необходимости в бОльших радиаторах.
    Meridian G08 / DAC 6V2 + Jettout 2.4 / Pioneer CT S740S / ЯНУС-УМ / Dynaudio Special 25 / Nordost Tyr XLR / Silent Wire NF8, LS12.

  13. #172
    Частый гость Аватар для V_V_V
    Регистрация
    06.01.2017
    Сообщений
    260

    По умолчанию Re: Однотактный усилитель для наушников на основе буфера ФАНТОМ

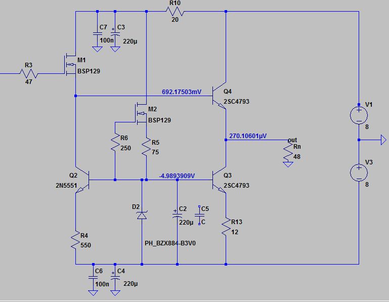
    jett, а так можно?
    Нажмите на изображение для увеличения. 

Название:	yanus.JPG 
Просмотров:	380 
Размер:	46.8 Кб 
ID:	327170

  14. #173
    Завсегдатай
    Автор темы
    Аватар для jett
    Регистрация
    15.11.2009
    Адрес
    г. Киев
    Сообщений
    3,488

    По умолчанию Re: Однотактный усилитель для наушников на основе буфера ФАНТОМ

    V_V_V, можно, только непонятно как ноль на выходе поддерживать. А в варианте Б - понятно.
    Meridian G08 / DAC 6V2 + Jettout 2.4 / Pioneer CT S740S / ЯНУС-УМ / Dynaudio Special 25 / Nordost Tyr XLR / Silent Wire NF8, LS12.

  15. #174
    Частый гость Аватар для LAZZER
    Регистрация
    16.07.2009
    Адрес
    Краснодар
    Сообщений
    207

    По умолчанию Re: Однотактный усилитель для наушников на основе буфера ФАНТОМ

    Цитата Сообщение от jett Посмотреть сообщение
    segr, подойдет, но я бы ограничился 15-вольтовым стабом, просто из-за лишней рассеиваемой мощности на выходниках и соответственно необходимости в бОльших радиаторах.
    Для высокоомных наушников можно уменьшить ток покоя вых каскада пропорционально подъёму питания и рассеиваемая мощность останется прежней.

  16. #175
    PaX PALANTiRA Аватар для EDDiE
    Регистрация
    13.02.2006
    Адрес
    GAZ-A-LAGO
    Сообщений
    13,366

    По умолчанию Re: Однотактный усилитель для наушников на основе буфера ФАНТОМ

    Jett, как правильно сделать инвертирующее включение ОУ в варианте "Г"?

  17. #176
    Частый гость Аватар для V_V_V
    Регистрация
    06.01.2017
    Сообщений
    260

    По умолчанию Re: Однотактный усилитель для наушников на основе буфера ФАНТОМ

    Цитата Сообщение от jett Посмотреть сообщение
    V_V_V, можно, только непонятно как ноль на выходе поддерживать. А в варианте Б - понятно.
    Как в варианте Г диодом в коллекторе Т4(Q2) с тепловой связью Т2(Q4), вообщем вариант Г без ОУ и генератором тока как Вашем балансном

  18. #177
    Завсегдатай
    Автор темы
    Аватар для jett
    Регистрация
    15.11.2009
    Адрес
    г. Киев
    Сообщений
    3,488

    По умолчанию Re: Однотактный усилитель для наушников на основе буфера ФАНТОМ

    V_V_V, ну может быть, попробуйте на макете. R4 придется подобрать.

    Цитата Сообщение от EDDiE Посмотреть сообщение
    Jett, как правильно сделать инвертирующее включение ОУ в варианте "Г"?
    EDDiE, подсмотрите у Назара. Но я думаю и без этого всё будет хорошо.
    Meridian G08 / DAC 6V2 + Jettout 2.4 / Pioneer CT S740S / ЯНУС-УМ / Dynaudio Special 25 / Nordost Tyr XLR / Silent Wire NF8, LS12.

  19. #178
    Новичок Аватар для Spot
    Регистрация
    19.10.2019
    Сообщений
    2

    По умолчанию Re: Однотактный усилитель для наушников на основе буфера ФАНТОМ

    Приветствую...
    Надеюсь, тема не заглохла.
    Уважаемый jett, интересует вариант "Г" в качестве инвертирующего сумматора двух источников сигнала без регулятора громкости. Есть ли какие-то особенности, препятствующие такому включению буфера при сохранении коэффициента передачи?
    Прошу прощения, я недавно на форуме и не вполне владею инструментарием, поэтому пока не могу выложить графическое изображение...

  20. #179
    Завсегдатай
    Автор темы
    Аватар для jett
    Регистрация
    15.11.2009
    Адрес
    г. Киев
    Сообщений
    3,488

    По умолчанию Re: Однотактный усилитель для наушников на основе буфера ФАНТОМ

    Spot, в таком случаи нужно сигналы подавать на инв. вход ОУ через два резистора, сопротивление каждого будет равно входному. Неинв. вход заземлить. Ку выбрать сопротивлением R6. Ну то есть стандартное для таких целей включение.
    Meridian G08 / DAC 6V2 + Jettout 2.4 / Pioneer CT S740S / ЯНУС-УМ / Dynaudio Special 25 / Nordost Tyr XLR / Silent Wire NF8, LS12.

  21. #180
    Новичок Аватар для Spot
    Регистрация
    19.10.2019
    Сообщений
    2

    По умолчанию Re: Однотактный усилитель для наушников на основе буфера ФАНТОМ

    Благодарю вас, jett!

Страница 9 из 9 Первая ... 789

Социальные закладки

Социальные закладки

Ваши права

  • Вы не можете создавать новые темы
  • Вы не можете отвечать в темах
  • Вы не можете прикреплять вложения
  • Вы не можете редактировать свои сообщения
  •