Страница 8 из 30 Первая ... 67891018 ... Последняя
Показано с 141 по 160 из 587

Тема: Аудиофильский усилитель своими руками

  1. #1 Показать/скрыть первое сообщение.
    Давно не заходил
    Автор темы
    Аватар для Painmailer
    Регистрация
    18.05.2005
    Сообщений
    594

    По умолчанию Аудиофильский усилитель своими руками

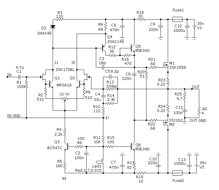
    Причиной создания данного усилителя послужило отсутствие в торговой сети изделий, отвечавших осносновным чаяниям разумного аудиофила: высокое качество звучания и малая стоимость изделия. Под высоким качеством звучания мы понимаем не только малые искажения, достаточный частотный диапазон и наличие макро и микродинамики, но так же и отстутствие набившего всем оскомину "транзисторного звучания".
    После довольно длительных изысканий были получены результаты, позволяющие заявить, что это само "качество" очень мало зависит от класса работы выходного каскада. А и АВ вносят лишь свою небольшую лепту в его окрашивание. Так же малое влияние имеет тип выходных приборов: полевой или биполярный транзистор. Гораздо больше звучание зависит от схемотехники.
    Под малой стоимостью изделия мы понимаем тоже, что и другие - меньше денег и больше толку.
    Предлагаем схему (одну из ряда разработок), которая неоднократно повторялась в законченных изделиях.
    При правильном изготовлении печатной платы, правильной сборке и исправных деталях она работает сразу.
    Экспертная оценка звучания - "превосходно".
    Если у вас достаточно квалификации для её повторения, то получите вещь, превосходящую очень и очень многие аналоги в т.ч. и зарубежные.

    Технические данные:
    Чуствительность 0.7 В.
    Мощность 50 Вт на 8 Ом, 80 Вт на 4 Ом.
    КНИ 0.02% на максимальной мощности в полосе 20 Гц...10 кГц при нагрузке 4 Ом.
    АЧХ 0.5Гц...500 кГц.

    Комментарии к схеме: напряжение питания +/- 36 В, конденсаторы питания по 10.000 мкФ на каждое плечо каждого канала, входные полевики - 2sk105, два резистора в истоках входных полевиков предстовляют собой один потенциометр - им выставляется 0 на выходе, транзистор BDC01D - КТ814 крепится к общему радиатору через фторпласт толщиной 0.2 мм, ток покоя выходных транзисторов 0.1 А.
    Миниатюры Миниатюры Нажмите на изображение для увеличения. 

Название:	MOSFET.png 
Просмотров:	32661 
Размер:	7.3 Кб 
ID:	3075  

  2. #141
    Давно не заходил
    Регистрация
    11.10.2010
    Сообщений
    188

    По умолчанию Re: Аудиофильский усилитель своими руками


    проблема решилась заменой входного резистора на 5.6кОм.
    Но возможно, это и перебор - просто из качественных был только такой. Увеличение этого резистора каким образом на звук влияет?

  3. #142
    Завсегдатай Аватар для audiomun
    Регистрация
    31.08.2011
    Адрес
    Санкт-Петербург
    Возраст
    70
    Сообщений
    3,901

    По умолчанию Re: Аудиофильский усилитель своими руками

    Цитата Сообщение от ДимоныЧ Посмотреть сообщение
    проблема решилась заменой входного резистора на 5.6кОм.
    Что косвенно и подтверждает причину искажения звука - в неустойчивости схемы. Правильно сказали - нужна RC цепь на входе, обязательно, даже как-то странно что автор ее не предусмотрел.

    Цитата Сообщение от ДимоныЧ Посмотреть сообщение
    Увеличение этого резистора каким образом на звук влияет?
    Грамотнее будет его не увеличивать, со входной RC цепью в этом нет необходимости.

  4. #143
    Давно не заходил
    Регистрация
    11.10.2010
    Сообщений
    188

    По умолчанию Re: Аудиофильский усилитель своими руками

    ну т.е. повесить затвор входного транзистора на землю маленькой емкостью?
    или RC перед регулятором?

  5. #144
    Завсегдатай Аватар для audiomun
    Регистрация
    31.08.2011
    Адрес
    Санкт-Петербург
    Возраст
    70
    Сообщений
    3,901

    По умолчанию Re: Аудиофильский усилитель своими руками

    Цитата Сообщение от ДимоныЧ Посмотреть сообщение
    ну т.е. повесить затвор входного транзистора на землю маленькой емкостью?
    или RC перед регулятором?
    Рациональнее всего поставить ее параллельно входному резистору 47кОм.

  6. #145
    Давно не заходил
    Регистрация
    11.10.2010
    Сообщений
    188

    По умолчанию Re: Аудиофильский усилитель своими руками

    ага, а 47кОм увеличить не стОит?

  7. #146
    Завсегдатай Аватар для audiomun
    Регистрация
    31.08.2011
    Адрес
    Санкт-Петербург
    Возраст
    70
    Сообщений
    3,901

    По умолчанию Re: Аудиофильский усилитель своими руками

    Зависит от Rвых источника входного сигнала, если оно достаточно стандартно, то скорее всего не стОит.

  8. #147
    Давно не заходил
    Регистрация
    11.10.2010
    Сообщений
    188

    По умолчанию Re: Аудиофильский усилитель своими руками

    от сопротивления потенциометра на входе это не зависит?

  9. #148
    Завсегдатай Аватар для audiomun
    Регистрация
    31.08.2011
    Адрес
    Санкт-Петербург
    Возраст
    70
    Сообщений
    3,901

    По умолчанию Re: Аудиофильский усилитель своими руками

    Зависит, но ты ведь говорил про его номинал в 10 кОм.

  10. #149
    Давно не заходил
    Регистрация
    11.10.2010
    Сообщений
    188

    По умолчанию Re: Аудиофильский усилитель своими руками

    да, десятка. Спасибо большое, буду экспериментировать

  11. #150
    Давно не заходил
    Регистрация
    11.10.2010
    Сообщений
    188

    По умолчанию Re: Аудиофильский усилитель своими руками

    вобщем, с конденсатором ничего не получилось.
    Экспериментально нашел, что минимальный номинал входного резистора при котором стабильно работает ~1.5кОм.
    Любопытно, что его номинал влияет в какой-то мере на тональность. Как-то можно увеличив его сохранить тем не менее настройку?

  12. #151
    маньяк-теоретик Аватар для Ulis
    Регистрация
    29.01.2007
    Адрес
    Санкт-Петербург
    Возраст
    50
    Сообщений
    2,813

    По умолчанию Re: Аудиофильский усилитель своими руками

    2 ДимоныЧ:

    2SK105 - где брали? Или нашли JFET другой подходящий?
    Последний раз редактировалось Ulis; 28.04.2013 в 10:33.
    Абсолютным чувством вкуса обладал только Прокруст
    У всех остальных людей оно относительное

  13. #152
    Давно не заходил
    Регистрация
    11.10.2010
    Сообщений
    188

    По умолчанию Re: Аудиофильский усилитель своими руками

    в разных вариантах ставил sk170, sk117. Возможно перегруз с килоомником с ними и связан(?)

    Некоторые родные транзисторы здесь - это вообще проблема.
    В предвыходе нормально работали хитачи 649/669 и тошибы 1358/3421.
    Выходники можно 200/1529 или 201/1530, только предварительно заменив стабилитрон обычным диодом (естественно перевернутым), т.п. 130-140мА

  14. #153
    Давно не заходил
    Регистрация
    11.10.2010
    Сообщений
    188

    По умолчанию Re: Аудиофильский усилитель своими руками

    действительно, проблема оказалась в sk117. Удалось разыскать sk105 - с ними все работает чОтко

  15. #154
    Завсегдатай Аватар для Vjumajlo
    Регистрация
    11.04.2009
    Адрес
    ДВР
    Возраст
    64
    Сообщений
    4,277

    По умолчанию Re: Аудиофильский усилитель своими руками

    А я вчера скуки ради поиздевался над этим усилителем на макетке(надеюсь автор меня простит) - в ВК воткнул латералы, УН по "шушуринской" схеме с током около 12mA, параллельник выкинул. Шустренький усилитель получился и звучит очень даже неплохо для такой простенькой схемки.
    Миниатюры Миниатюры Нажмите на изображение для увеличения. 

Название:	на латералах.GIF 
Просмотров:	2136 
Размер:	12.8 Кб 
ID:	183567  
    В голове есть не только рот, чтобы говорить и есть, но и мозг, чтобы хоть иногда вспоминать, что он там есть.
    Думай. Думай всегда…
    И даже, если нечем думать, напрягись - мысль обязательно появится. Иначе ты никто. (Вова)

  16. #155
    Давно не заходил
    Регистрация
    11.10.2010
    Сообщений
    188

    По умолчанию Re: Аудиофильский усилитель своими руками

    а с оригиналом сравнивали?

  17. #156
    Давно не заходил
    Регистрация
    22.02.2005
    Адрес
    Москва
    Возраст
    75
    Сообщений
    46

    По умолчанию Re: Аудиофильский усилитель своими руками

    Было бы интересно посмотреть на результат, если поженить входной каскад этого усилителя с выходным
    А.Никитина, убрав из последнего интегратор.

  18. #157
    Завсегдатай Аватар для Vjumajlo
    Регистрация
    11.04.2009
    Адрес
    ДВР
    Возраст
    64
    Сообщений
    4,277

    По умолчанию Re: Аудиофильский усилитель своими руками

    ДимоныЧ, так я же написал - "поиздевался над этим усилителем на макетке", т.е., на макетке сначала и был собран оригинал, который немного и послушался и поизмерялся с разными ТП ВК. Дело в том, что у меня была всего одна подобранная пара IRF-ок, и я её благополучно убил вместе с драйвером(подстраивал ток покоя, и отвёрточка улетела в монтажку х.з. куда), нормальных MJE, кроме 340-ых, тоже больше нет, а парные латералы у мя чуть-чуть есть. Ну, и началась борьба со скукой.
    В голове есть не только рот, чтобы говорить и есть, но и мозг, чтобы хоть иногда вспоминать, что он там есть.
    Думай. Думай всегда…
    И даже, если нечем думать, напрягись - мысль обязательно появится. Иначе ты никто. (Вова)

  19. #158
    Лишен права ответа (до 29.12.2025) Аватар для В.М.Полесов
    Регистрация
    23.11.2006
    Сообщений
    967

    По умолчанию Re: Аудиофильский усилитель своими руками

    У меня этот усилитель уже год, как играет. Был корпус, в котором двадцать лет жил гибрид Маршалла Лича и Хитачи, потом я в него имплантировал платы, спаянные Electro_maniac - послушал, понравилось. Играет сильно лучше Nait Naim 5, McCormack DNA-125, Маршалла с Личем, Пионера, которые у меня были.
    Под его впечатлением Маккормака я сразу продал и заказал у Остроущенко последнюю версию их интегральника.
    А этот усилитель сейчас озвучивает интернет-радио с планшета у меня на работе. Регудятор громкости я сделал 20 ком на безобрывном сдвоенном переключателе на 23 положения(посеребрянном) от старинного прибора Щ-31. Вроде ничего не возбуждается.
    Вообще, прикольный усилитель. Очень приятно поёт. Боялся, что после Маккормака бас будет какой-то не такой. Но нет, нормальный бас.

  20. #159
    Завсегдатай Аватар для dekko
    Регистрация
    05.04.2006
    Сообщений
    6,014

    По умолчанию Re: Аудиофильский усилитель своими руками

    Цитата Сообщение от В.М.Полесов Посмотреть сообщение
    Регудятор громкости я сделал 20 ком на безобрывном сдвоенном переключателе на 23 положения(посеребрянном) от старинного прибора Щ-31.
    Да уж, хорошую штуковину делали на ЗИПе, и прибор хороший был, и переключатель.

  21. #160
    Лишен права ответа (до 29.12.2025) Аватар для В.М.Полесов
    Регистрация
    23.11.2006
    Сообщений
    967

    По умолчанию Re: Аудиофильский усилитель своими руками

    Цитата Сообщение от dekko Посмотреть сообщение
    Да уж, хорошую штуковину делали на ЗИПе, и прибор хороший был, и переключатель.
    Да, он у меня в этом корпусе с 86 года живет. И резисторы раза три перепаивал под разные схемы - и, ничего, живой.

Страница 8 из 30 Первая ... 67891018 ... Последняя

Социальные закладки

Социальные закладки

Ваши права

  • Вы не можете создавать новые темы
  • Вы не можете отвечать в темах
  • Вы не можете прикреплять вложения
  • Вы не можете редактировать свои сообщения
  •