Вот, нарисовал "римейк" по трудам Норфа. Перешёл на новую элементную базу, также установил самозапуск после перегрузки..
Может что где упустил, посмотрите.. Какие будут мнения..?
Вот, нарисовал "римейк" по трудам Норфа. Перешёл на новую элементную базу, также установил самозапуск после перегрузки..
Может что где упустил, посмотрите.. Какие будут мнения..?
Последний раз редактировалось Konkere; 05.10.2007 в 02:51.
3 провода по 0,8 мм это 1,5 мм2 это 4,5 А расчетных при самом легком варианте 3 А/мм2. А при 1 А уже настолько проваливается, сколько ж мне квадратов надо... Кольца у меня есть только 60х годов выпуска, снятые с танковых преобразователей, есть подозрения что они уже кирдык... Epcos найти нигде не могу. Имхо не в сердечнике дело... До этого собирал на 2х кольцах 45-28-8, первичка 2*25 проводов 0,8, вторичка 2*6 проводов 0,8, тоже ощутимо просаживалось вылечил домоткой витков и введением стабилизации (ватт 400 я с него все таки снял). Тогда думал из-за старых колец падает. Сейчас вроде другой тип сердечника и новый, а те же грабли...
Выходной дроссель намотан на желтом кольце от АТ БП 16 витков. Витки пробовал от 0 до 30, просадка оставалась.
Трансформатор на кольце 45х27х11 м2000, первичка 2х7 витков, вторичка 2х30 витков. Также пробовал на Ш-образном сердечнике от АТ БП, первичка 2х3, вторичка 2х12. Результаты примерно одинаковые, на Ш-образном чуть лучше, но туда вторичка только в один провод влезла.
Дедтайм вроде и так не сильно большой.
Что и как по месту посмотреть? Стабилизацию делать не хочу.
Номиналы сопротивлений и конденсаторов (51 и 3,9н) во вторичке зависят от напряжения?
И ещё по технологии намотки дросселя можно поподробнее. Какой сердечник лучше - кольцо или стержень, сколько витков и какой толщины для 85 и 40 вольт, как наматывать обмотки рядом, вместе или поверх?
По проге получается минимальное кол. витков 3. Все мотают для таких ПН гдето 4..5витков..
А в чём? Можно немного по другому посмотреть потери. Посмотрите осцилографом амплитуду на входе транса. Потом то же самое на выходе. Потом сравните сколько должно быть через амплитуду на входе умноженная на коэфициент трансформации, и то что имеете.. Результаты в студию плз.
Добавлено через 42 минуты
Хотя такое не прокатит.. Автотрансформатор..
Последний раз редактировалось strannicmd; 12.03.2007 в 19:52. Причина: Добавлено сообщение
Все у Вас нормально. Просто под нагрузкой начинается
ШИМ за счет гарантированной паузы и выходное напряжение пропорционально уменьшается. Без нагрузки выходной выпрямитель и фильтр работают как амплитудный детектор. За счет сброса в паузу тока намагничивания, напряжение на первичке задирается на величину
падения напряжения на обратном диоде полевика и получаете повышенное выходное напряжение. Эти "довески" видны в начале
каждого такта на осциллограмме ХХ.
Добавлено через 12 минут
strannicmd,Offтопик:
"силовые закрома" у рыбаков впечатлили?
Последний раз редактировалось gyrator; 12.03.2007 в 21:41. Причина: Добавлено сообщение
Пока не везде залез.. А вобще я против "электрорыбаков". Рыба то ведь не имеет высшего образования, и когда ко мне обращаются с такими просьбами, я так и говорю,и посылаю их ловить удочкой.., и не делаю...
Последний раз редактировалось strannicmd; 12.03.2007 в 22:16.
Вот осциллограммы напряжения на вторичке без нагрузки и с нагрузкой. 1 деление=2 мкс. Нагрузка проволочный 20 Ом 20 Вт резистор, его индуктивность во внимание не брал.
Kortium,
А зачем такая большая пауза?
Последний раз редактировалось Kortium; 13.03.2007 в 08:58.
Опять глупость спрошу: первичных обмоток по схеме получается две или она просто в два (или число кратное двум) провода наматывается?
С одной стороны к плюсу АКБ, а с другой разделяется на две части и к двум плечам ключей, правильно понял?
И как быть с землёй вторичных обмоток - соединять?
Ну вот чуть было не накосячил, спасибо. Теперь понял, так и получаем переменное напряжение. Всё же лучше поздно разобраться, чем не разобраться совсем
То есть земли всех вторичек (их 3) соединяются в одну точку и через С37 и R35 соединяются с землёй АКБ или земли вторичек соединяются между собой также через резистор и конденсатор?
Добавлено через 3 часа 28 минут
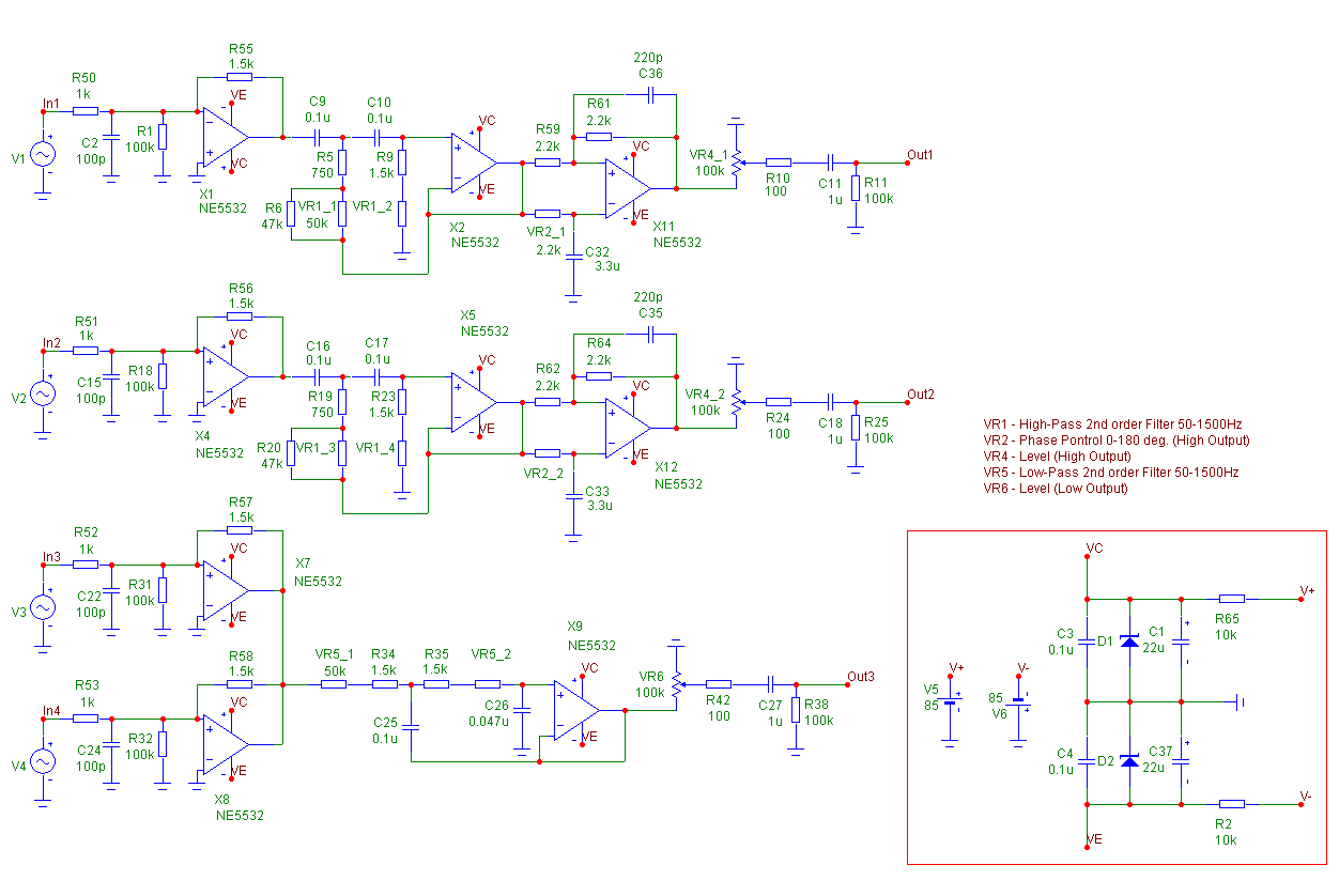
Подскажите по схеме: кроссовер со стабилизированным питанием - в Микрокапе схема питания в красной рамке как отдельная схема работает, а в составе схемы кроссовера - нет. Мне кажется что это глюк Микрокапа и схема стаб. питания должна работать.
Последний раз редактировалось Niroborn; 15.03.2007 в 14:07. Причина: Добавлено сообщение
Всё должно работать. Возможно в микрокапе питание операционников получилось продублировано, т.к. он сам создает источники питания для них, а Вы еще на стабилитронах навесили питание.
Ну в смысле там на рисунке в красной рамке схема стабилизатора напряжения -+85->-+12 на стабилитронах (1N4247). Должна такая схема стабилизатора работать?
Дело в том, что в Микрокапе эта схема не работает, а я думаю, что она должна работать и Микрокап просто глючит по этому поводу.
Добавлено через 4 минуты
Нет питание не продублировано - я это проверил.
Вся фишка в том, что если от стабилизатора отсоединить VC и VE, то он работает, выдаёт +-11,85в.
Ну да ладно, рас решили что должно работать, то оффтопить не буду.
Добавлено через 18 минут
To strannicmd:
Что там за операционник, на схеме не видно, или любой покатит?
Последний раз редактировалось Niroborn; 15.03.2007 в 15:18. Причина: Добавлено сообщение
Социальные закладки