Страница 7 из 7 Первая ... 567
Показано с 121 по 128 из 128

Тема: САДП-2020

  1. #1 Показать/скрыть первое сообщение.
    Завсегдатай
    Автор темы
    Аватар для waso
    Регистрация
    28.04.2008
    Адрес
    Новокузнецк
    Возраст
    47
    Сообщений
    2,370

    По умолчанию САДП-2020

    Данная схема уже давно проходила в моей теме "Вега МП122. С нуля", но поскольку она может представлять интерес для гораздо более широкого круга людей, будет правильнее вынести обсуждение в отдельную тему, КМК. Цифра в названии означает год публикации схемы в текущем виде.
    Итак, по сравнению с оригинальной схемой Н. Сухова внесены следующие изменения:
    1) пересчитаны номиналы конденсаторов в корректирующем усилителе таким образом, чтобы поднять частоту его среза выше 20кГц. В оригинальной схеме спад фиксируется уже выше 16кГц, что не есть верно.
    2) вместо простого однополупериодного выпрямления использовано двухполупериодное - инвертор на ОУ+диод дополнительно.
    3) в модуляторе тока подмагничивания использован высоковольтный оптрон и диодный мост на BAV21. Поскольку такое решение вносит только нечётные гармоники, зашумления записи от данной модификации не происходит - нет постоянной составляющей.
    Методика настройки полностью идентична схеме Н. Сухова.

    Схема была показана Николаю и получила одобрение.
    Требование к ОУ ОР1, ОР2 - спад полного размаха выходного напряжения на частоте, выше раза в полтора, чем частота ГСП. При нынешних тенденциях в 140...180кГц КР574УД2 этому условию не соответствует.
    Нажмите на изображение для увеличения. 

Название:	САДП_2020.JPG 
Просмотров:	1311 
Размер:	431.4 Кб 
ID:	460881
    Вложения Вложения
    • Тип файла: rar sadp.rar (46.9 Кб, Просмотров: 397)
    Последний раз редактировалось waso; 03.03.2025 в 16:01.

  2. #121
    Завсегдатай Аватар для Pilulkin
    Регистрация
    22.12.2008
    Адрес
    Москва
    Возраст
    78
    Сообщений
    3,726

    По умолчанию Re: САДП-2020

    Цитата Сообщение от Alexander Посмотреть сообщение
    Ваши глупые намёки неизвестно на что, в первую очередь портят анкету вам.
    Если вы действительно разбираетесь а не просто бла-бла... Поясняйте что имеете в виду техническим языком, на каких аппаратах, какими сигналами и уровнями и главное, для чего.
    Если вы разбираетесь в предмете - пояснения не нужны...

    Цитата Сообщение от Alexander Посмотреть сообщение
    И не забывайте главное, на форуме вы "говорите" не только мне, тут людей гораздо больше.
    В данном случае - вам....
    P.S.Если потребуется пояснение кому-то другому - не вопрос,поясню....
    Всем - не хворать!
    С уважением,Владимир.

  3. #122
    Завсегдатай
    Автор темы
    Аватар для waso
    Регистрация
    28.04.2008
    Адрес
    Новокузнецк
    Возраст
    47
    Сообщений
    2,370

    По умолчанию Re: САДП-2020

    У меня почти вся фонотека была на хроме, так что менять коней не стал, хотя от лент TDK AR, AR-X был в шоке.

  4. #123
    Завсегдатай Аватар для Pilulkin
    Регистрация
    22.12.2008
    Адрес
    Москва
    Возраст
    78
    Сообщений
    3,726

    По умолчанию Re: САДП-2020

    Цитата Сообщение от waso Посмотреть сообщение
    У меня почти вся фонотека была на хроме
    Фонотеку всегда делают на лентах с высокой коэрцитивной силой:"хром","металл",только на них возможно длительное хранение записей без существенной потери качества...
    P.S.На лентах "первого типа" потери существенно больше,чем дольше хранение - согласно теории МЗ...
    Всем - не хворать!
    С уважением,Владимир.

  5. #124
    Завсегдатай
    Автор темы
    Аватар для waso
    Регистрация
    28.04.2008
    Адрес
    Новокузнецк
    Возраст
    47
    Сообщений
    2,370

    По умолчанию Re: САДП-2020

    Цитата Сообщение от Pilulkin Посмотреть сообщение
    В некоторых аппаратах(с автокалибровкой) настройка делается на двух уровнях....
    Расскажите более подробно, а то в нашей деревне окромя SuperAutoBLE и АТС от пионера\техникса больше ничего и не было ;)
    ЗЫ. Фонотеку, в конце 90х, при появлении в домашнем компе пишущего сидюка, я сразу же начал переносить на СД-болванки. Чтобы не заморачиваться.
    После этого все рассуждения о кассетах любого типа в качестве архивного носителя меня интересуют не более чем и другие предметы ностальгии по бурной молодости

    ---------- Сообщение добавлено 18:00 ---------- Предыдущее сообщение было 17:54 ----------

    Цитата Сообщение от Alexander Посмотреть сообщение
    САДП уже поставила точку в плане достижения параметров
    В целом да, заранее известен результат, осталось лишь навести внешний лоск, о котором так долго шли форумные разговоры, вот только до дела всё не доходило (в первом посте расписывал, что имею в виду)
    Из возможных улучшений - более чистая форма тока подмагничивания, чем в однотранзисторном и оптопарном модуляторах исходной версии.

    Цитата Сообщение от Alexander Посмотреть сообщение
    То есть это будет точно не новый рекорд а гимнастика для головы и рук, в общем я поддерживаю!
    Я тоже всегда за здравый кипиш

  6. #125
    Завсегдатай Аватар для Alexander
    Регистрация
    30.08.2008
    Адрес
    РФ Саратов
    Сообщений
    4,362

    По умолчанию Re: САДП-2020

    Цитата Сообщение от внуков Посмотреть сообщение
    нравилась SONY AHF
    Вот такую к сожалению не щупал, были CHF и BHF но по моему мнению они уступают S-EF.
    И знаете, что заметил интересное? На кассетах 80х годов была небольшая разница между 60 минутными и 90 минутными в пользу первых. У 60 минутных была немного выше чувствительность и подмагничивания они просили чуть больше чем их 90 минутные братья. А в 90е годы всё сравнялось, потом 60 минутные пропали вообще, потом появились 93 минутные и даже 100 минутные версии, на них просто наматывали больше ленты.

    ---------- Сообщение добавлено 15:24 ---------- Предыдущее сообщение было 15:18 ----------

    Цитата Сообщение от waso Посмотреть сообщение
    Из возможных улучшений - более чистая форма тока подмагничивания, чем в однотранзисторном
    Тоже думал доработать усилитель до двухтактного, но потом остыл, симметрию обеспечивает- трансформатор а отсутствие гармоник- настройка контура. Мощности и от одного транзистора за глаза хватает, так что два такта это только для самоуспокоения.
    Последний раз редактировалось Alexander; 12.10.2025 в 14:40.

  7. #126
    Завсегдатай
    Автор темы
    Аватар для waso
    Регистрация
    28.04.2008
    Адрес
    Новокузнецк
    Возраст
    47
    Сообщений
    2,370

    По умолчанию Re: САДП-2020

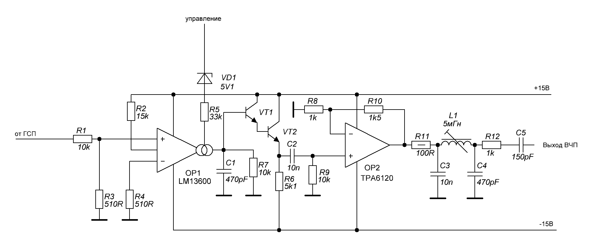
    Отрисовал модулятор ВЧП.
    Всё из даташита на LM13600, обыкновенный регулятор громкости Нам, собственно, его сюда и надо. Стабилитрон только для того, чтобы сформировать полное отключение ВЧП при переборе ВЧ в фонограмме, такое не исключается. Если отключение подмагничивания не хочется получить, стабилитрон не нужен.
    Фактически получается управляемый напряжением ФНЧ, сигнал с которого через эмиттерный повторитель (встроен в LM13600) поступает на усилитель мощности, выполненный на ТОСном ОУ ТРА6120. Его быстродействия и выходного тока более чем достаточно для работы на частоте подмагничивания и раскачки емкостного "трансформатора", который умножает напряжение до необходимого уровня и заодно, вычищает форму подмагничивания. С конденсатора С5 ток подмагничивания поступает на ГЗ.
    ЗЫ. Если я ошибся с индуктивностью катушки, то прошу прощения. Имелась в виду типовая катушка от фильтра-пробки магнитофона.

    Нажмите на изображение для увеличения. 

Название:	модулятор.GIF 
Просмотров:	13 
Размер:	24.7 Кб 
ID:	479033

  8. #127
    Завсегдатай Аватар для Alexander
    Регистрация
    30.08.2008
    Адрес
    РФ Саратов
    Сообщений
    4,362

    По умолчанию Re: САДП-2020

    Я-бы столько денег тратить на не стал. Вместо ТРА вполне встанет 544УД2, я на ней делал ГСП (100кГц). А вместо ЛМ пойдёт копеечный полевик типа 2N7000.

  9. #128
    Завсегдатай
    Автор темы
    Аватар для waso
    Регистрация
    28.04.2008
    Адрес
    Новокузнецк
    Возраст
    47
    Сообщений
    2,370

    По умолчанию Re: САДП-2020

    На АлиЭкспрессе плата телефонного усилителя с микросхемой TPA6120 стоит в районе 200р. Микруха двухканальная.
    КР544УД2 в ЧиД - 160р\штука, а надо пару + усилить ей выход транзисторами, при 20-30мА выходного тока она долго не протянет. Почему такой выходной ток надо - а потому, чтобы снять с "трансформатора" 1:20 1мА ВЧП, в него надо вкачать ток в коэффициент трансформации раз больше. В 20 раз то есть. Нагрев, искажения, нехорошо... У ТРА6120 термалпад есть для теплоотведения в плату хотя бы.
    LM13600, конечно, да...От 480р.
    НО...
    Есть ее улучшенная версия. LM13700. По ногам\режимам\функциям - один в один.
    И стоит оно в ЧиД - 56...66 рублей. Также двухканальная.
    Теперь вопрос следующий. Линейность различных решений. Тут - в симулятор ;) Идею я подкинул.

Страница 7 из 7 Первая ... 567

Социальные закладки

Социальные закладки

Ваши права

  • Вы не можете создавать новые темы
  • Вы не можете отвечать в темах
  • Вы не можете прикреплять вложения
  • Вы не можете редактировать свои сообщения
  •