Страница 7 из 61 Первая ... 5678917 ... Последняя
Показано с 121 по 140 из 1209

Тема: Фонокорректор на NE5532

  1. #1 Показать/скрыть первое сообщение.
    Частый гость
    Автор темы

    Регистрация
    04.02.2010
    Адрес
    Ульяновск
    Возраст
    30
    Сообщений
    112

    По умолчанию Фонокорректор на NE5532

    Решил собрать в свою Радиотехнику ЭП-101 фонокорректор на NE5532 но инет внятного ответа мне не дал я даже не нашёл схему

    Помогите пожалуйста ну ведь может у кого нибудь в загашнике лежит схемка на этом опере
    Желательно с печатной платой ато я практически савсем не умею их рисовать

    Заранее благодарен

  2. #121
    Завсегдатай Аватар для Russ3000
    Регистрация
    24.01.2013
    Адрес
    Pskov
    Возраст
    57
    Сообщений
    1,577

    По умолчанию Re: Фонокорректор на NE5532

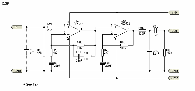
    Спаял на макетке приведенную схему, конденсатор на входе не ставил, т.к. голова Градо красная.
    Беда - при измерениях пластинкой, верха завалены на 10 дБ на 10к. Ставить емкость на вход 2000 pF?
    Нажмите на изображение для увеличения. 

Название:	p06-f1.gif 
Просмотров:	6553 
Размер:	5.4 Кб 
ID:	178991
    Привод Электроника 017, размещено все внутри и экранировано, разбирать и перепаивать проблематично, хочется с одного раза, монтаж проверен, детальки и подключение тоже.
    Играет классно, если тембрами вытащить верх.

  3. #122
    Завсегдатай Аватар для Анатолий Тимофеев
    Регистрация
    08.07.2008
    Адрес
    Тихвин/СПБ, Russia
    Возраст
    49
    Сообщений
    1,645

    По умолчанию Re: Фонокорректор на NE5532

    Нажмите на изображение для увеличения. 

Название:	IMG_0384.JPG 
Просмотров:	3178 
Размер:	1.53 Мб 
ID:	180573Нажмите на изображение для увеличения. 

Название:	IMG_0382.JPG 
Просмотров:	4122 
Размер:	1.54 Мб 
ID:	180574Нажмите на изображение для увеличения. 

Название:	IMG_0383.JPG 
Просмотров:	2474 
Размер:	1.38 Мб 
ID:	180575

    очередной экзмпляр корректора от Бокарева.
    С Уважением, Анатолий.

  4. #123

    По умолчанию Re: Фонокорректор на NE5532

    А что если применить первым опером AD8099, а вторым OPA2132?
    По какой схеме лучше собирать, где на втором опере висит 5мкФ или 4,7мкФ?

  5. #124
    Новичок Аватар для FizControl
    Регистрация
    13.04.2010
    Адрес
    Воронеж
    Возраст
    54
    Сообщений
    23

    По умолчанию Re: Фонокорректор на NE5532

    Добрый день Всем!
    Подскажите, как реализовать балансный вход на данном корректоре (по схеме 88 поста).
    Последний раз редактировалось FizControl; 27.05.2013 в 18:20.

  6. #125
    Завсегдатай Аватар для Сухоруков Сергей
    Регистрация
    18.02.2011
    Адрес
    Петербург
    Сообщений
    4,857

    По умолчанию Re: Фонокорректор на NE5532

    Цитата Сообщение от FizControl Посмотреть сообщение
    Подскажите, как реализовать балансный вход на данном корректоре
    Прежде всего нужно иметь дифференциальный источник сигнала.

  7. #126
    Новичок
    Регистрация
    22.02.2013
    Сообщений
    4

    По умолчанию Re: Фонокорректор на NE5532

    Цитата Сообщение от Анатолий Тимофеев Посмотреть сообщение
    Нажмите на изображение для увеличения. 

Название:	IMG_0384.JPG 
Просмотров:	3178 
Размер:	1.53 Мб 
ID:	180573Нажмите на изображение для увеличения. 

Название:	IMG_0382.JPG 
Просмотров:	4122 
Размер:	1.54 Мб 
ID:	180574Нажмите на изображение для увеличения. 

Название:	IMG_0383.JPG 
Просмотров:	2474 
Размер:	1.38 Мб 
ID:	180575

    очередной экзмпляр корректора от Бокарева.
    А вот и вариант . http://www.rlocman.ru/shem/schematics.html?di=64252

  8. #127
    Завсегдатай Аватар для Анатолий Тимофеев
    Регистрация
    08.07.2008
    Адрес
    Тихвин/СПБ, Russia
    Возраст
    49
    Сообщений
    1,645

    По умолчанию Re: Фонокорректор на NE5532

    Цитата Сообщение от tika Посмотреть сообщение
    Это на одном ОУ с активной коррекцией - не хи-фи даже.
    С Уважением, Анатолий.

  9. #128
    Новичок
    Регистрация
    14.11.2012
    Адрес
    Нижний Новгород
    Сообщений
    9

    По умолчанию Re: Фонокорректор на NE5532

    Ребята, не могли бы описать звучание или видео с записью на микрофон выложить, что бы иметь представление о звучании этого корректора?

  10. #129
    Завсегдатай Аватар для .Васильев
    Регистрация
    04.04.2007
    Адрес
    новгородская обл Пестово на Мологе
    Сообщений
    10,818

    По умолчанию Re: Фонокорректор на NE5532

    А что описывать ? Нормальный технически очень грамотный корректор выше среднего уровня с минимумом шумов и низкими искажениями.
    С уважением Максим.

  11. #130
    Новичок
    Регистрация
    14.11.2012
    Адрес
    Нижний Новгород
    Сообщений
    9

    По умолчанию Re: Фонокорректор на NE5532

    Он будет лучше по качеству звука встроенных корректор на к157уд2 и к548ун1а. Я не имею в ввиду шумы, а передачу звуковой составляющей только.

  12. #131
    Завсегдатай Аватар для .Васильев
    Регистрация
    04.04.2007
    Адрес
    новгородская обл Пестово на Мологе
    Сообщений
    10,818

    По умолчанию Re: Фонокорректор на NE5532

    Цитата Сообщение от Den396 Посмотреть сообщение
    Он будет лучше по качеству звука встроенных корректор на к157уд2 и к548ун1а. Я не имею в ввиду шумы, а передачу звуковой составляющей только.
    И рядом не поставить.Разнесенная коррекция рулит
    С уважением Максим.

  13. #132
    Новичок
    Регистрация
    03.06.2008
    Сообщений
    45

    По умолчанию Re: Фонокорректор на NE5532

    Цитата Сообщение от Анатолий Тимофеев Посмотреть сообщение
    Нажмите на изображение для увеличения. 

Название:	IMG_0384.JPG 
Просмотров:	3178 
Размер:	1.53 Мб 
ID:	180573Нажмите на изображение для увеличения. 

Название:	IMG_0382.JPG 
Просмотров:	4122 
Размер:	1.54 Мб 
ID:	180574Нажмите на изображение для увеличения. 

Название:	IMG_0383.JPG 
Просмотров:	2474 
Размер:	1.38 Мб 
ID:	180575

    очередной экзмпляр корректора от Бокарева.
    Печаткой не поделитесь?

  14. #133
    Завсегдатай Аватар для .Васильев
    Регистрация
    04.04.2007
    Адрес
    новгородская обл Пестово на Мологе
    Сообщений
    10,818

    По умолчанию Re: Фонокорректор на NE5532

    Я же ничего не удалял,в теме она есть.
    С уважением Максим.

  15. #134
    Новичок
    Регистрация
    03.06.2008
    Сообщений
    45

    По умолчанию Re: Фонокорректор на NE5532

    Цитата Сообщение от .Васильев Посмотреть сообщение
    Я же ничего не удалял,в теме она есть.
    Спасибо)Перескочил просто.Скачал,буду делать.

  16. #135
    Завсегдатай Аватар для U.L.F.
    Регистрация
    29.09.2005
    Адрес
    Тула
    Возраст
    57
    Сообщений
    1,030

    По умолчанию Re: Фонокорректор на NE5532

    Цитата Сообщение от Анатолий Тимофеев Посмотреть сообщение
    Нажмите на изображение для увеличения. 

Название:	IMG_0384.JPG 
Просмотров:	3178 
Размер:	1.53 Мб 
ID:	180573Нажмите на изображение для увеличения. 

Название:	IMG_0382.JPG 
Просмотров:	4122 
Размер:	1.54 Мб 
ID:	180574Нажмите на изображение для увеличения. 

Название:	IMG_0383.JPG 
Просмотров:	2474 
Размер:	1.38 Мб 
ID:	180575

    ...очередной экзмпляр корректора от Бокарева.
    И ещё: http://ulfdiysound.ucoz.ru/publ/avto...ekend/7-1-0-16
    Лампы не цель, а средство для получения хорошего звука. Моя рукодельная кладовка: http://ulfdiysound.ucoz.ru/

  17. #136
    Новичок
    Регистрация
    22.11.2013
    Сообщений
    1

    По умолчанию Re: Фонокорректор на NE5532

    Здравствуйте. Хочу собрать схему Бокарева. Но возникли трудности, емкость конденсаторов по схеме в программе измеряется в мК, это микроФарад? На схеме конденсаторы С2 и С1 какую емкость имеют( на плате не обозначено). Конденсаторы между микросхемами так же не имеют номинал, какой у них? И какой тип конденсаторов надо ставить в эту схему? Элетролиты понятно какие. Спасибо заранее!

  18. #137
    Старый знакомый Аватар для lvr444
    Регистрация
    10.01.2010
    Адрес
    г. Баку
    Возраст
    70
    Сообщений
    878

    По умолчанию Re: Фонокорректор на NE5532

    Доброго времени! А кто-нибудь собирал корректор на микросхеме ОРА627ВР и как он звучит? Спасибо.

  19. #138
    Частый гость Аватар для igorvolikov
    Регистрация
    02.01.2009
    Сообщений
    279

    По умолчанию Re: Фонокорректор на NE5532

    А можно его запитать от однополярного бп?
    Есть БП хороший на 34 вольта. Может можно среднюю точку через делитель или еще ка нибудь???
    Смотрю на схему - а средняя точка там сама не явится случайно между C8 и С9 если просто + и - подключить??

  20. #139
    Завсегдатай Аватар для .Васильев
    Регистрация
    04.04.2007
    Адрес
    новгородская обл Пестово на Мологе
    Сообщений
    10,818

    По умолчанию Re: Фонокорректор на NE5532

    Цитата Сообщение от igorvolikov Посмотреть сообщение
    А можно его запитать от однополярного бп?
    Есть БП хороший на 34 вольта. Может можно среднюю точку через делитель или еще ка нибудь???
    Смотрю на схему - а средняя точка там сама не явится случайно между C8 и С9 если просто + и - подключить??
    Элементарно, Сэр. Делаешь искуственную среднюю точку в БП и все.Номиналы резисторов параллельно конденсаторам фильтра примерно 10ком 0,5ватт.Емкости конденсаторов не менее 1000-2200мк на 25вольт.Землю корректора заводишь на оскуственную среднюю точку,по иному виртуальную землю используешь!
    С уважением Максим.

  21. #140
    Новичок
    Регистрация
    03.06.2008
    Сообщений
    45

    По умолчанию Re: Фонокорректор на NE5532

    Цитата Сообщение от .Васильев Посмотреть сообщение
    Я же ничего не удалял,в теме она есть.
    В оригинальной схеме Бокарева есть вход под МС головку-нет ли у Вас такого варианта печатки?И еще, ОРА2134 и ОРА2132 идентичны,но 2132 прецизионнее.Под нее не нужно вносить никаких изменений во входной части?Заранее благодарен.

Страница 7 из 61 Первая ... 5678917 ... Последняя

Социальные закладки

Социальные закладки

Ваши права

  • Вы не можете создавать новые темы
  • Вы не можете отвечать в темах
  • Вы не можете прикреплять вложения
  • Вы не можете редактировать свои сообщения
  •