Страница 6 из 37 Первая ... 4567816 ... Последняя
Показано с 101 по 120 из 740

Тема: Измеряем RLC

  1. #1 Показать/скрыть первое сообщение.
    Завсегдатай
    Автор темы
    Аватар для Борисыч44
    Регистрация
    03.08.2005
    Адрес
    Киров
    Возраст
    66
    Сообщений
    6,240

    По умолчанию Измеряем RLC

    Попала прога http://deforg.free.fr/Zmeter.html

    Попробовал в пассивном режиме - понравилось, но есть ограничения из за малого Rвх ЗК и есть опасность её спалить.

    Сделал активную коробочку - питание+/- 5В (чтоб не выжечь вход ЗК), повторители на 544уд1, мощный буфер для прокачки 0.5 Омного опорника (мах 3.3кОм) - экранировать нужно очень прилично иначе 50,100,150Гц и т.д. торчат на - 50/-60дБ, ещё лучше вынести транс из коробочки.

    На коротких проводах легко измеряет от миллиомов до единиц мегом, от сотен тыс мкФ до единиц пФ, от единиц микрогенри до .... (измерил пока только ТВ - 3Ш, и неск. силовиков - до 15Гн показывает)

    Выяснился недостаток - на больших резисторах начинают влиять паразитные емкости монтажа (при опорном 33к и паразитных 3пФ) практически невозможно измерить резисторы более неск. МОм и соответственно пикушки.

    Простая схемка - сигнал можно взять с комповых колонок, здесь нет компенсации паразитной емкости, поэтому опорник не стоит выбирать больше 1-3кОм

    Нажмите на изображение для увеличения. 

Название:	Zmetr dif.GIF 
Просмотров:	8525 
Размер:	10.2 Кб 
ID:	126776

    Входной диф усилитель измеряет падение на опорнике без учета сопротивления входных и выходных проводов (правда есть сомнение относительно индуктивности от клеммы до опорника - она войдет в его Z, возможно нужно измерять прямо на опорнике, а провод скомпенсируется калибровкой). Оптимальнее собрать схему в щупах, по крайней мере вход.

    Нажмите на изображение для увеличения. 

Название:	индукт.png 
Просмотров:	3887 
Размер:	34.7 Кб 
ID:	123986 Нажмите на изображение для увеличения. 

Название:	4ома1.png 
Просмотров:	3296 
Размер:	29.2 Кб 
ID:	123987Нажмите на изображение для увеличения. 

Название:	1м провода.png 
Просмотров:	3207 
Размер:	49.0 Кб 
ID:	123988

    Эти картинки с пассивного варианта - один резистор 20Ом вся "коробочка", на 1 индуктивность, на 2 резистор, на последней кусок провода 1м (в принципе, для ремонтов этого хватило бы)

    С активной коробочкой (но ещё без емкостной компенсации) получается так:
    тот же 1м провода
    Нажмите на изображение для увеличения. 

Название:	щупы 80см калибр 33&#108.png 
Просмотров:	3200 
Размер:	38.9 Кб 
ID:	124000
    68000мкФ
    Нажмите на изображение для увеличения. 

Название:	68мФ.png 
Просмотров:	3296 
Размер:	39.9 Кб 
ID:	124001
    висячие щупы
    Нажмите на изображение для увеличения. 

Название:	висячие щупы.png 
Просмотров:	3146 
Размер:	39.1 Кб 
ID:	124004
    при подключении 1.5пФ честно прибавляет, (пока нет никаких экранов и трансик в коробочке).

    Добавляю схемку выхода и компенсатора Спар
    Нажмите на изображение для увеличения. 

Название:	выход.GIF 
Просмотров:	4984 
Размер:	11.8 Кб 
ID:	126426
    Выход компенсатора подключен к экрану переключателя - "паразит" работает против "паразита"

    Как оказалось, для стабильной работы нужны драйвера без всяких АРУ, с неограниченной АЧХ, без "улучшайзеров" и т.д., штатные к Вин7 и Реалтеку обрезали АЧХ до 150-7000Гц и Zmetr с ними не работает, первоначально сменил их воткнув какую то внешнюю ЮСБ звуковуху

    Еще раз вернулся к выбору оптимального опорника - для этого измерил Rвых, оказалось 150Ом вот такой опорник и надо ставить, дальнейшее его уменьшение приводит к пропорциональному снижению напряжения (при моих 20Ом выигрыш получается вдвое 20/65000х8.5=2.62мОм, зато сверху теряем в те же 8 раз), т.о. повторитель на выход и малый опорник нужны для желающих уверенно измерять мОмы

    Версия с расширенным частотным диапазоном до Fд/2 http://deforg.free.fr/Download/Zmeter2.exe
    В последних версиях введена логарифмическая шкала сопроитвлений, компенсация паразитных емкостей и сопротивлений ЗК правда для правильной настройки желательно иметь параллельную схему замещения, которая реализована в Маткадовской приблуде Zok5.zip, для компенсации Свх (Сin) подключаем на вход резистор равный опорнику Zm при этом покажет его сопротивление и индуктивность, но это так действует емкость параллельная опорнику, поэтому в Маткаде включаем параллельную сх. зам-я и включаем "-Im", полученную емкость заносим в окно "Cin", делаем измерение на висячих щупах полученную емкость заносим в окно "Clr"
    Нажмите на изображение для увеличения. 

Название:	ХХ компенс.png 
Просмотров:	3251 
Размер:	61.7 Кб 
ID:	187065 - так выглядят висячие щупы в Маткаде (это пассивный вариант с опорником 82Ома), так же можно посмотреть зависимость реактивностей, сопротивлений, потерь от частоты, сгладить графики, изменить окно измерения

    Версия http://deforg.free.fr/Download/Zmeter-2UIa.exe универсальная для обычной и схемы с выделенными каналами тока и напряжения

    Версия с фиксированным уровнем выходного сигнала http://deforg.free.fr/Download/ZMeter2Skalinas1a.exe - иногда использую как генератор и чуть стабильнее результат из за отсутствия автоподстройки.

    На всякий случай системная инфа (ЗК бортовая)
    Нажмите на изображение для увеличения. 

Название:	дрова.png 
Просмотров:	3155 
Размер:	4.6 Кб 
ID:	183938
    Последний раз редактировалось Борисыч44; 05.07.2013 в 23:24.

  2. #101
    Новичок
    Регистрация
    17.06.2011
    Адрес
    Украина, г. Днепропетровск
    Возраст
    78
    Сообщений
    9

    По умолчанию Re: Измеряем RLC

    Да, действительно интересное ускорение получается с помощью преобразований! Спасибо, я это не предполагал.

  3. #102
    Новичок
    Регистрация
    16.12.2009
    Сообщений
    98

    По умолчанию Re: Измеряем RLC

    Цитата Сообщение от Борисыч44 Посмотреть сообщение
    Одной из причин отказа от однополярного питания была необходимость точно держать разность между 0В и 1/2Uпит, ведь выход будет стараться раскачивать этот виртуальный ноль, а звуковуха мерят от своего железного "0" - тут можно в мелочах многое потерять (у меня на проволочках в несколько см ошибки набегают).
    Всёравно, встроенные звуковухи, «преобразуют» 1/2Uпит в 0V, посредством паршивеньких электролитов, а 0V с линейного входа 1/2Uпит, посредством совсем паршивых электролитов.

    Цитата Сообщение от Борисыч44 Посмотреть сообщение
    По началу я то же хотел делать от USB, что бы не быть привязанным к сети, но везде пугают, что 500мА на 1 порт это максимум, а у нас выход УМ на "улицу" выведен, можно ненароком на "0" коротнуть и привет...
    Выход операционника, выведен на улицу, через резистор 30 Ом. 5V / 22Ом (вместо 30Ом) = 227мА. При выходном токе AD8531, в 250мА, можно сказать: К.З. между выходом и корпусом - приемлемая нагрузка.

    Посмотрел, картинки измерений. Удивляют малые значения ERS, старых конденсаторов малой ёмкости. Теоретически, если последовательно с конденсатором, на котором измеритель показывает 148мОм., подключить резистор, сопротивлением 100 мОм., измеритель должен показать 248мОм. Кто-то пробовал, так делать?

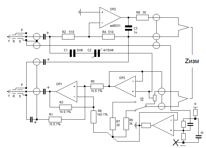
    Зачем нужен С3?

    Извините, забыл, для критики изменений, добавить отредактированную схему, к посту №96. Вот она.Нажмите на изображение для увеличения. 

Название:	Zmetr dif3a.gif 
Просмотров:	811 
Размер:	10.8 Кб 
ID:	126401

  4. #103
    Завсегдатай
    Автор темы
    Аватар для Борисыч44
    Регистрация
    03.08.2005
    Адрес
    Киров
    Возраст
    66
    Сообщений
    6,240

    По умолчанию Re: Измеряем RLC

    Цитата Сообщение от Филя Посмотреть сообщение
    Всёравно, встроенные звуковухи, «преобразуют» 1/2Uпит в 0V, посредством паршивеньких электролитов, а 0V с линейного входа 1/2Uпит, посредством совсем паршивых электролитов.
    Как сделано в ЗК не знаю, но в простых АЦП сдвиг уровня делают резисторами (и вход работает от 0Гц)

    Цитата Сообщение от Филя Посмотреть сообщение
    Выход операционника, выведен на улицу, через резистор 30 Ом. 5V / 22Ом (вместо 30Ом) = 227мА. При выходном токе AD8531, в 250мА, можно сказать: К.З. между выходом и корпусом - приемлемая нагрузка.
    я уже забыл, что на выход резистор рисовал

    Цитата Сообщение от Филя Посмотреть сообщение
    Зачем нужен С3?
    8531 штука высокочастотная, а тут довольно длинный кабель в экране (потенциально колебательное звено) в цепи ООС, а кондер его "отсекает".

    Цитата Сообщение от Филя Посмотреть сообщение
    Извините, забыл, для критики изменений, добавить отредактированную схему, к посту №96. Вот она
    Если обилие кондеров не смущает, то может и прокатит, только желательно подобрать одинаковые входные (для ЗК) электролиты. Компенсирующие проникание С1,2 лучше заменить потенциометром и кондером в несколько пик (иначе емкости нужны очень маленькие).

    Цитата Сообщение от Филя Посмотреть сообщение
    Посмотрел, картинки измерений. Удивляют малые значения ERS, старых конденсаторов малой ёмкости.
    Сам был в шоке уже собирался выкинуть, а они оказались вполне на приличном уровне.

    вот 1000мкФ К50-16 89г ESR около 100мОм, С+R, R - 67см припоя диам. 1мм
    Нажмите на изображение для увеличения. 

Название:	древний 1000мкФ.png 
Просмотров:	465 
Размер:	35.9 Кб 
ID:	126411Нажмите на изображение для увеличения. 

Название:	древний 1000мкФ +100мО&#.png 
Просмотров:	598 
Размер:	35.4 Кб 
ID:	126410Нажмите на изображение для увеличения. 

Название:	100мОм 67см припоя.png 
Просмотров:	632 
Размер:	39.9 Кб 
ID:	126412
    Сопротивление припоя зависит от усилия закуса крокодила - старался зажать посильней, но совсем точного совпадения не получилось...

  5. #104
    Новичок
    Регистрация
    16.12.2009
    Сообщений
    98

    По умолчанию Re: Измеряем RLC

    Непонятно, как компенсирует ёмкость щупов С1 и С2. Ведь Ор2 – инвертирующий.
    Может, лучше, подключить, между щупами, переменный резистор, последовательно с подстроечным конденсатором. Резистором удобно устанавливать показания измерителя в 0.

    Это, ничего, что Ор2 – инвертирует сигнал?

    Для измерений малой ёмкости, или большого сопротивления между Ор2 и Ор3, поставить каскад, с усилением +1 переключаемым в +10, вместо того, чтобы использовать входной резистор на 33 КОм.?

  6. #105
    Завсегдатай
    Автор темы
    Аватар для Борисыч44
    Регистрация
    03.08.2005
    Адрес
    Киров
    Возраст
    66
    Сообщений
    6,240

    По умолчанию Re: Измеряем RLC

    Цитата Сообщение от Филя Посмотреть сообщение
    Непонятно, как компенсирует ёмкость щупов С1 и С2. Ведь Ор2 – инвертирующий.
    Может, лучше, подключить, между щупами, переменный резистор, последовательно с подстроечным конденсатором. Резистором удобно устанавливать показания измерителя в 0.

    Это, ничего, что Ор2 – инвертирует сигнал?
    За счет инверсии и компенсируется Спар - добавил в первый пост схемку выхода и компенсатора.



    Вот такие ужасы были без экранирования и компенсации

    Для измерений малой ёмкости, или большого сопротивления между Ор2 и Ор3, поставить каскад, с усилением +1 переключаемым в +10, вместо того, чтобы использовать входной резистор на 33 КОм.?
    Если получится не нахватать шумов, то возможно, но межканальное проникание в ЗК останется!

    Нажмите на изображение для увеличения. 

Название:	проникание РМА&#10.png 
Просмотров:	618 
Размер:	32.9 Кб 
ID:	126427
    Последний раз редактировалось Борисыч44; 19.06.2011 в 10:34.

  7. #106
    Завсегдатай
    Автор темы
    Аватар для Борисыч44
    Регистрация
    03.08.2005
    Адрес
    Киров
    Возраст
    66
    Сообщений
    6,240

    По умолчанию Re: Измеряем RLC

    Цитата Сообщение от if33 Посмотреть сообщение
    Сейчас при измерении Zmeter*ом если ограничить полосу снизу частотой 300-500гц устойчивость показаний становиться очень высокой и стабильной.
    Узкая полоса, кроме уменьшения шума, ещё и увеличивает амплитуду сигнала

    Нажмите на изображение для увеличения. 

Название:	полоса или ампл&#1.png 
Просмотров:	608 
Размер:	57.0 Кб 
ID:	126428

    Это измеряется какой то большой резистор на опорнике 33кОм (синим в широкой полосе), Спар ещё не компенсирована.

  8. #107
    Завсегдатай
    Автор темы
    Аватар для Борисыч44
    Регистрация
    03.08.2005
    Адрес
    Киров
    Возраст
    66
    Сообщений
    6,240

    По умолчанию Re: Измеряем RLC

    Цитата Сообщение от Борисыч44 Посмотреть сообщение
    разница 0,04дБ во всем диапазоне (фазу посмотреть не получилось , но она то же должна быть близкой), а мы смотрим относительную разницу - может правда без полиномов можно обойтись?
    Посоображал - прога ведь видит разницу между каналами, значит её как то нужно выравнивать иначе самые "незначительные" изменения приводят к очень заметным различиям - как в случае измерения больших электролитов на разных опорниках, а полиомы своё дело делают (по крайней мере можно калиброваться на любом опорнике) - будет что то лучше - примем с радостью.

    На всякий случай, если кто в Gnuplote будет графики строить
    скрипты gnuplot к ZmeterABP.zip
    распаковываете в Гнуплоте в каталог binare (там же лежит wgnuplot.ехе - для Винды), туда же складываете ZmeterABP.exe, при работе сохраняете файл кнопочкой Save, а в "гну" открываете скрипт, что и в каком масштабе хотите смотреть - выскочит график, потом, если не меняете скрипт, только жмете Replot. Скрипты удобней редактировать в "блокноте".
    Последний раз редактировалось Борисыч44; 20.06.2011 в 12:40.

  9. #108
    Частый гость
    Регистрация
    09.06.2011
    Адрес
    Palaiseau
    Сообщений
    183

    По умолчанию Re: Измеряем RLC

    Цитата Сообщение от Openreel Посмотреть сообщение
    А зачем вообще полиномы юзать в этой задаче, какую цель они преследуют?
    Сгладить шум а также сохранять результат калибровки в виде ограниченого набора данных. Ведь калибровочная кривая по-большому счёту достаточно гладкая и она по-идее, должна описываться не больше чем десятком параметров. Да и к тому же мне не хотелось записывать 3000 значений в .ини файл, но видимо придётся...

    Цитата Сообщение от Openreel Посмотреть сообщение
    У меня софтина не работает глобально, родовая болезнь программ на дельфях.
    Диалоги заданы вероятно в пикселях(пиксельные единицы, а надо конечно в диалоговских).
    Понятно... В Дельфи по-дурацки сделано - что-то растягивается, а что-то остаётся в пикселах. Можно с этим бороться - сделать так, чтобы всё оставалось в пикселах, тогда буквы будут маленькими, но зато съезжать не будут. Я забыл как это делается - надо поискать...

    ---------- Добавлено в 09:46 ---------- Предыдущее сообщение в 09:40 ----------

    Цитата Сообщение от piter200 Посмотреть сообщение
    Давайте разберемся, о какой "коробочке" речь? Два разъема и резистор просто невозможно спаять неправильно .Все проверено многократно, так как сразу на "коробочку" и подумал. Тем более что эта же "коробочка" в других подобных прогах выдает стабильные результаты.
    Да, именно это я и имел в виду, но раз в других работает... А что конкретно происходит при калибровке? Можно на графики посмотреть?

    ---------- Добавлено в 10:00 ---------- Предыдущее сообщение в 09:46 ----------

    Цитата Сообщение от Борисыч44 Посмотреть сообщение
    DVK_, Вы наверное исследовали на сколько могут отличаться каналы?, основная фильтрация в цифре и должна быть идентичная, а разница возникает из за аналоговых фильтров (но они, обычно, невысокого порядка), у меня АЧХ выглядит вот так - разница 0,04дБ во всем диапазоне (фазу посмотреть не получилось , но она то же должна быть близкой), а мы смотрим относительную разницу - может правда без полиномов можно обойтись?
    Каналы могут отличаться по-разному, всё что угодно может быть. Могут совпадать в пределах шума, может АЧХ совпадать, а фаза крутиться из-за задержки одного канала относительно другого, может быть завал на низких частотах у одного канала (электролит подсох?), и т.д... А без полиномов не надо обходится, от них нужно избавляться, так как они плохо описывают относительную АФЧХ.

  10. #109
    Завсегдатай
    Автор темы
    Аватар для Борисыч44
    Регистрация
    03.08.2005
    Адрес
    Киров
    Возраст
    66
    Сообщений
    6,240

    По умолчанию Re: Измеряем RLC

    Цитата Сообщение от DVK_ Посмотреть сообщение
    Да и к тому же мне не хотелось записывать 3000 значений в .ини файл, но видимо придётся...
    Цитата Сообщение от DVK_ Посмотреть сообщение
    А без полиномов не надо обходится, от них нужно избавляться, так как они плохо описывают относительную АФЧХ.
    Хорошо, накопим разницу при калибровке (а её желательно сделать для каждого опорника), посчитаем коэффициенты - 3000 х 5, получим ini как у солидной проги, частоту можно общую итого 11000 - внушительно!!! за то попадаем в "десятку"! зачем то терабайтные винты придумали?

    Цитата Сообщение от DVK_ Посмотреть сообщение
    В Дельфи по-дурацки сделано - что-то растягивается, а что-то остаётся в пикселах. Можно с этим бороться - сделать так, чтобы всё оставалось в пикселах, тогда буквы будут маленькими, но зато съезжать не будут.
    У меня все прекрасно масштабируется, растягиваю/сжимаю ничто не съезжает?

    Сейчас посмотрел на других разрешениях - всё так же, при растягивании на весь экран надписи, кнопки сохраняют размер, а расстояния между ними меняются - на высоких разрешениях может и не удобно, а у меня в самый раз (1024 - мах)
    Последний раз редактировалось Борисыч44; 20.06.2011 в 12:37.

  11. #110
    Частый гость
    Регистрация
    09.06.2011
    Адрес
    Palaiseau
    Сообщений
    183

    По умолчанию Re: Измеряем RLC

    Цитата Сообщение от Борисыч44 Посмотреть сообщение
    DVK_,

    Как сделана калибровка сейчас, представляю плохо, поэтому попробую предложить свой вариант-

    1 устанавливаем уровень до появления искажений
    Здесь тоже есть тонкости... Я калибрую примерно на 440 Гц. Бывает, вроде выставил уровень, искажений нет. Потом перехожу, например, на 2000 Гц, выставляю амплитуду, которая должна быть как-бы без искажений, а тут они и появляются... Сейчас я сделал запас в 10%, т.е. без насыщения у меня считается 0,9 от амплитуды найденной пользователем при калибровке. Может быть, этого недостаточно и на некоторых картах насыщение всё равно наступает. Может быть, это случай piter200.

    Цитата Сообщение от Борисыч44 Посмотреть сообщение
    2 внешним точным вольтметром измеряем Uвых на ХХ, сообщаем проге значение
    Ну, собственно, для измерения Z это не нужно, гланое, чтобы нелинейных искажений не было.

    Цитата Сообщение от Борисыч44 Посмотреть сообщение
    2.1 включаем тестовый сигнал и если есть большие различия АФЧХ по каналам, обрезаем эти участи (обычно по краям диапазона - это может и не понадобиться, но для активных коробочек с разными путями прохождения может быть актуально)
    Большие - это сколько? Если без полиномов будет, то как-бы всё равно, главное, чтобы шума было мало во всём диапазоне измерения (проверяется по виду калибровочной кривой).

    Цитата Сообщение от Борисыч44 Посмотреть сообщение
    3 подключаем коробочку без опорника, закорачиваем изм. концы, поканальную разницу выравниваем коэффициентом, по падению напр. прога вычисляет Rвх карты (можно это сделать и с помощью известного сопротивления - т.е. подумать что лучше)
    Можно, наверно, инвертировать высокоомный опорник, килоом под 30. Типа замыкать через него измерительные концы. Тогда сразу вычислим Rвх и Cвх.
    Условное название "Калибровка большим R"

    Цитата Сообщение от Борисыч44 Посмотреть сообщение
    4 подключив известный опорник (считаем общее сопротивление с Rвх) определяем R и L соединительных проводов (в коробочке сигнал берется прямо с опорника), т.к. они соединены с объектом последовательно, потом просто вычитаем их из результата (они сильно сказываются на малых сопротивлениях опорника и объекта).
    Т.е. опорник низкоомный? Может просто концы замкнуть с низкоомных опорником?
    Условное название "Калибровка малым R"

    Цитата Сообщение от Борисыч44 Посмотреть сообщение
    5 размыкаем изм. концы и смотрим проникание - оно будет эквивалентно параллельной объекту емкости - то же потом просто вычитаем (проникание есть у любых карт, оно может зависеть от опорника, от Rвых активной коробочки, сильнее сказывается на больших сопротивлениях опорника и объекта)
    А почему оно зависит от опорника?

    Цитата Сообщение от Борисыч44 Посмотреть сообщение
    Еще замечание - сейчас прога пытается показать в окне результата какое то значение, но т.к. измерение идет в широкой полосе одного значения просто не может быть!, поэтому отображать зависимость R, L, Q,/ R, C, tg от частоты (примерно то, что я строю в Гнуплоте), возможно, при измерении резисторов и колебательных контуров (трансов, больших электролитов и т.п.) будут прыгать значения реактивностей, поэтому предусмотреть кнопочки принудительного режима L/C и Авто.

    Вот такие навороты
    Ну тогда уж проще, наверно, встроить Гнуплот в программу, и писать к ней макросы, которые будут считать то, что пользователь захочет

    ---------- Добавлено в 10:48 ---------- Предыдущее сообщение в 10:40 ----------

    Цитата Сообщение от Борисыч44 Посмотреть сообщение
    Посоображал - прога ведь видит разницу между каналами, значит её как то нужно выравнивать иначе самые "незначительные" изменения приводят к очень заметным различиям - как в случае измерения больших электролитов на разных опорниках, а полиомы своё дело делают (по крайней мере можно калиброваться на любом опорнике) - будет что то лучше - примем с радостью.
    Во-во, самые незначительные могут всё испортить. А полиномы дают это волнообразие, которое и кажется "самым незначительным".
    Всё, пока не отвечаю, работать надо...

  12. #111
    Завсегдатай Аватар для Openreel
    Регистрация
    02.09.2006
    Адрес
    Санкт-Петербург
    Возраст
    51
    Сообщений
    3,520

    По умолчанию Re: Измеряем RLC

    Цитата Сообщение от DVK_ Посмотреть сообщение
    Ведь калибровочная кривая по-большому счёту достаточно гладкая и она по-идее, должна описываться не больше чем десятком параметров.
    Тогда с полиномами можно застрелица сразу. Имхо сплайнам альтернативы сходу не видно, они прекрасно живут при большом наборе данных.
    А фильтровать шум... Надо внимательно смотреть, если шум не коррелирован - т.е. шум, то можно подавить усреднением. А если он коррелирован, к примеру наводки или искажения, то уже сложней, нужно по месту смотреть. Не могу предложить серебряную пулю.
    WBR, Michael.
    Цель расчетов - понимание, а не числа (с) Хемминг.

  13. #112
    Завсегдатай Аватар для Openreel
    Регистрация
    02.09.2006
    Адрес
    Санкт-Петербург
    Возраст
    51
    Сообщений
    3,520

    По умолчанию Re: Измеряем RLC

    Цитата Сообщение от Борисыч44 Посмотреть сообщение
    У меня все прекрасно масштабируется, растягиваю/сжимаю ничто не съезжает?

    Сейчас посмотрел на других разрешениях - всё так же, при растягивании на весь экран надписи, кнопки сохраняют размер, а
    Разрешение экрана не меняем. На ЖК мониторах это шиза.
    Нажмите на изображение для увеличения. 

Название:	largefonts.png 
Просмотров:	620 
Размер:	40.7 Кб 
ID:	126560

    При этом у большинства программ писаных на борланде разлетаются окна.
    Там надо усилия прилагать, чтобы не разлетались.
    Проблема стара как мир.
    Нажмите на изображение для увеличения. 

Название:	zmeterlarge_fonts.png 
Просмотров:	712 
Размер:	14.8 Кб 
ID:	126559
    WBR, Michael.
    Цель расчетов - понимание, а не числа (с) Хемминг.

  14. #113
    Завсегдатай
    Автор темы
    Аватар для Борисыч44
    Регистрация
    03.08.2005
    Адрес
    Киров
    Возраст
    66
    Сообщений
    6,240

    По умолчанию Re: Измеряем RLC

    Цитата Сообщение от DVK_ Посмотреть сообщение
    Сейчас я сделал запас в 10%, т.е. без насыщения у меня считается 0,9 от амплитуды найденной пользователем при калибровке. Может быть, этого недостаточно и на некоторых картах насыщение всё равно наступает.
    У меня такое иногда бывает, когда калибруюсь на большом, а потом перехожу на маленький опорник (увеличивается нагрузка на выход, он и искажает)

    Цитата Сообщение от DVK_ Посмотреть сообщение
    Сообщение от Борисыч44
    2 внешним точным вольтметром измеряем Uвых на ХХ, сообщаем проге значение
    Ну, собственно, для измерения Z это не нужно, гланое, чтобы нелинейных искажений не было.
    Я этот момент вставил для определения Rвых (мне проще на цифрах ) и следующий пункт "без опорника" для пассивных коробочек с низким Rвх, в принципе - нас ведь интересуют только относительные значения, то можно и упростить - только за!

    Цитата Сообщение от DVK_ Посмотреть сообщение
    Условное название "Калибровка большим R"
    Цитата Сообщение от DVK_ Посмотреть сообщение
    Условное название "Калибровка малым R"
    Цитата Сообщение от DVK_ Посмотреть сообщение
    А почему оно зависит от опорника?
    На больших опорниках сказываются: Rвх - определяется только измерением известного сопротивления и емкости - входная на землю и паразитная между входами (они не видны при КЗ щупов, на ХХ их влияние мах и зависит от объекта - т.е. "железную" поправку не введешь, только пересчитывая от Z на НЧ - будет оно работать правильно или нет, пока плохо представляю (старый стал, торможу ), а от опорников зависит потому, что С почти постоянные(еще и проникание в самом ЦАПе надо учитывать), а Rоп и Z меняются - т.е. калибровку нужно делать только на известных и активных эталонах.
    На малых опорниках вылазят индуктивности и сопротивления проводов - влияние то же зависят от тока - на КЗ мах, ХХ - 0 - опять пересчет от объекта на НЧ? Как реактивности учесть относительно - не представляю, пока видится только вычисление истинных паразитных значений и учесть их при выдаче результата.

    Цитата Сообщение от DVK_ Посмотреть сообщение
    Ну тогда уж проще, наверно, встроить Гнуплот в программу, и писать к ней макросы, которые будут считать то, что пользователь захочет
    Чуть выше начал уже

    ---------- Добавлено в 13:57 ---------- Предыдущее сообщение в 13:33 ----------

    Цитата Сообщение от Openreel Посмотреть сообщение
    А фильтровать шум... Надо внимательно смотреть, если шум не коррелирован - т.е. шум, то можно подавить усреднением. А если он коррелирован, к примеру наводки или искажения, то уже сложней, нужно по месту смотреть.
    Выше (когда появилась АВР версия с 30сек уср-м) разглядел вместо шума нечто регулярное, довольно частые "волны", скажем на 4000Гц всегда пичок (возможно это наводка), пока ни кто не откликнулся как у них.

    ---------- Добавлено в 13:59 ---------- Предыдущее сообщение в 13:57 ----------

    Цитата Сообщение от Openreel Посмотреть сообщение
    Проблема стара как мир.
    С этим как то можно мириться, хуже когда совсем не работает
    Последний раз редактировалось Борисыч44; 20.06.2011 в 13:47.

  15. #114
    Частый гость
    Регистрация
    09.06.2011
    Адрес
    Palaiseau
    Сообщений
    183

    По умолчанию Re: Измеряем RLC

    http://deforg.free.fr/Download/ZmeterA.exe

    Вернул показ полиномов при калибровке и теперь должно правильно (но мелко) отображаться при больших dpi.

  16. #115
    Завсегдатай
    Автор темы
    Аватар для Борисыч44
    Регистрация
    03.08.2005
    Адрес
    Киров
    Возраст
    66
    Сообщений
    6,240

    По умолчанию Re: Измеряем RLC

    Спасибо! будем посмотреть

    Калибровка

    Нажмите на изображение для увеличения. 

Название:	А калибр.png 
Просмотров:	611 
Размер:	47.6 Кб 
ID:	126570
    Последний раз редактировалось Борисыч44; 20.06.2011 в 16:11.

  17. #116
    Завсегдатай
    Автор темы
    Аватар для Борисыч44
    Регистрация
    03.08.2005
    Адрес
    Киров
    Возраст
    66
    Сообщений
    6,240

    По умолчанию Re: Измеряем RLC

    Алгоритм калибровки попытка 2

    Нажмите на изображение для увеличения. 

Название:	экв сх Zm.GIF 
Просмотров:	491 
Размер:	3.5 Кб 
ID:	126668

    1 Начинаем с уровня, концы на ХХ, опорник мин. (сообщаем проге какой) - ставим уровень, проверяя не появляются ли искажения при подключении опорника, запоминаем падение уровня в правом канале - вычисляем Rвых (в него же войдет Rпров1), выравниваем уровень в каналах

    2 переходим на широкополосный сигнал, ХХ, опорник тот же - смотрим проникание ЦАПа, меньше оно быть не может, поэтому принимаем его за "0"

    3 концы на КЗ, если провода одинаковые, то АЧХ в правом канале останется ровной (если разные, то зегнется вверх или вниз, но нас интересует разница между ПК и ЛК - уровень на СЧ мы выровняли значит учли Rпров2, по разнице ФАЧХ (ПК,ЛК) определяем Lпров2 (потом будем его вычитать из измеряемой индуктивности, значения уровней и поправки готовим в .ини)

    4 подключаем макс опорник (сообщаем проге какой), ХХ - по увеличению проникания определяем С прон2 (потом будем его вычитать из измеряемой емкости)

    5 концы на КЗ - уровень на НЧ провалился сильнее, чем должен от опорника, считаем параллельное Rвх ЗК (на схеме забыл показать), эту процедуру лучше проводить с известным сопротивлением примерно равным опорнику, (точность выше) тем более, что узнать Свх можно только с ним - по завалу на СЧ вычисляем её. Тут вопрос к DVK_ - получится ли учесть её влияние приняв опорник не чисто активным, а вот таким.

    6 все значения спектров и паразитные параметры записываем в .ини

    Какие мысли возникают??

    Мелкие паразитные будут влиять на спектры - скажем измеряем емкость, а Lпров вносит свой вклад в ESL, Cпрон - совсем по барабану... как с этим справляться?
    Последний раз редактировалось Борисыч44; 21.06.2011 в 13:54.

  18. #117
    Частый гость
    Регистрация
    09.06.2011
    Адрес
    Palaiseau
    Сообщений
    183

    По умолчанию Re: Измеряем RLC

    Сходу:
    1. А зачем нам знать Rвых? Это измерение на одной частоте (так как следующий пункт начинается "2 переходим на широкополосный сигнал")?
    2. Проникание зависит от амплитуды на другом канале, т.е этот "0" нужно каждый пересчитывать.
    3. - 5. Сразу не могу сообразить...
    Я сейчас не могу много времени тратить на программу, но, если хотите, я Вам могу сделать тестовую версию, которая будет сохранять комплексные амплитуды правого и левого каналов, а Вы потом попытаетесь их обработать как хотите в Гнуплоте.

  19. #118
    Завсегдатай
    Автор темы
    Аватар для Борисыч44
    Регистрация
    03.08.2005
    Адрес
    Киров
    Возраст
    66
    Сообщений
    6,240

    По умолчанию Re: Измеряем RLC

    Цитата Сообщение от DVK_ Посмотреть сообщение
    1. А зачем нам знать Rвых? Это измерение на одной частоте (так как следующий пункт начинается "2 переходим на широкополосный сигнал")?
    Для определения Rвх - в простых ЗК оно может быть больше Rвых раз в 20~, желательно оставить возможность работы в пассиве с приемлемой точностью на больших сопротивлениях (можно и поправить опорник по эталону, наверное то же самое получится), активной коробочки многое не нужно.

    Цитата Сообщение от DVK_ Посмотреть сообщение
    2. Проникание зависит от амплитуды на другом канале, т.е этот "0" нужно каждый пересчитывать.
    Получается то же относительная величина...

    Цитата Сообщение от DVK_ Посмотреть сообщение
    я Вам могу сделать тестовую версию, которая будет сохранять комплексные амплитуды правого и левого каналов, а Вы потом попытаетесь их обработать как хотите в Гнуплоте.
    Ещё бы понять, что с ними делать Как вариант интересно конечно, может, что нибудь найдём совместными усилиями .

    Надо подумать что и как сохранять.

    ---------- Добавлено в 15:27 ---------- Предыдущее сообщение в 14:57 ----------

    Если сначала сохраняем файл на КЗ, обзываем его "калибровочным", а второй будет с "данными", значение опорника в гну задать, надо попробовать...

  20. #119
    Частый гость
    Регистрация
    09.06.2011
    Адрес
    Palaiseau
    Сообщений
    183

    По умолчанию Re: Измеряем RLC

    Надо научится работать с комплексными числами, или использовать Маткад или Матлаб какой-нибудь. Я всегда в Маткаде проверяю прежде чем в программу встраивать, чтобы знать что получится. А то вылезет какая-нибудь хрень, а потом не знаешь правда это или какая ошибка в программе.

  21. #120
    Завсегдатай
    Автор темы
    Аватар для Борисыч44
    Регистрация
    03.08.2005
    Адрес
    Киров
    Возраст
    66
    Сообщений
    6,240

    По умолчанию Re: Измеряем RLC

    DVK_,

    Сейчас попробовал, из .ини вытер значения полиномов - получился не калиброванный Zmeter, при закрытии сохранилось

    Saturation0=0.9
    Saturation1=0.9 - это что означает??

    и полиномы обнулились.

    Если сейчас сохранять Save на КЗ щупов - это можно считать калибровочным файлом (полиномы вроде как не вмешались?

    ---------- Добавлено в 16:11 ---------- Предыдущее сообщение в 16:08 ----------

    Цитата Сообщение от DVK_ Посмотреть сообщение
    Надо научится работать с комплексными числами
    Что Вы хотите вывести в тот файл? я пока не очень догоняю

Страница 6 из 37 Первая ... 4567816 ... Последняя

Социальные закладки

Социальные закладки

Ваши права

  • Вы не можете создавать новые темы
  • Вы не можете отвечать в темах
  • Вы не можете прикреплять вложения
  • Вы не можете редактировать свои сообщения
  •