Заинтересовала схема с Diyaudio , низкое выходное сопротивление.
Сравнительно с обычной схемой на ОУ, лучше-хуже?
Заинтересовала схема с Diyaudio , низкое выходное сопротивление.
Сравнительно с обычной схемой на ОУ, лучше-хуже?
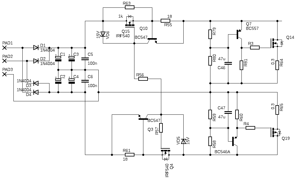
А как тебе такая схема, Вань? Хочу для УН сделать вольт на 45. Пока выбираю схематику. Я думаю, может стабилитронов поставить вресто R59 R80 или достаточно будет точного резистивного делителя.
ВейвКорп - это тоже я.
Социальные закладки