Страница 56 из 66 Первая ... 465455565758 ... Последняя
Показано с 1,101 по 1,120 из 1319

Тема: Проект Prophetmaster Tierra - моноблоки 50 Вт в классе А

  1. #1 Показать/скрыть первое сообщение.
    Ветеран
    Автор темы
    Аватар для Prophetmaster
    Регистрация
    23.08.2005
    Адрес
    Москва
    Возраст
    55
    Сообщений
    3,600

    По умолчанию Проект Prophetmaster Tierra - моноблоки 50 Вт в классе А

    Строятся УПТ моноблоки в классе А, с планируемой выходной мощностью 50-70 Вт/4 Ом. Tierra, в переводе с испанского, означает Земля - навеяло это название, когда в каждом моноблоке скопилось по Фараде
    Поставил себе задачу попытаться сконструировать и изготовить усилитель не хуже по звучанию, чем имеющийся на BUF634T, но с более высокой выходной мощностью.
    Уже больше года прошло с момента начала разработки моноблоков, но ввиду сложности задуманного и в связи с малым количеством свободного времени, все двигается гораздо медленнее, чем хотелось бы.
    Сначала были изготовлены блоки питания, потому что в данном проекте это самая трудоемкая часть и есть необходимость делать железный макет УМ, так как одним симулятором не обойдешься, а макет нужно питать от полноценного БП, для получения достоверных результатов.
    Разводка плат БП для левого и правого канала симметричная в силовой части и в части стабилизаторов УН и УМ, но зеркальная в области первички, несигнальных цепей и выпрямителя УН. При такой разводке, получаются "правый" и "левый" моноблоки. Хочется, чтобы было еще и красиво
    Проект некоммерческий, поэтому все схемы в полном объеме будут доступны для просмотра.
    Схема БП во вложении.
    Что представляет из себя БП одного канала - это полностью стабилизированный блок питания мощностью 600 Вт, который имеет:
    1. Силовые двухполярные линии питания с напряжениями +\- 25 В, от мощного тороидального трансформатора (550 Вт). Стабы - LT1083 (7.5 А), 8 шт, соединены по 4 в параллель. Суммарная площадь радиаторов стабилизаторов каждого канала 3000 кв.см. Нагрузка на каждый стабилизатор не будет превышать 1 А, так как ток покоя усилителя планируется около 4 А.
    2. Две линии питания с напряжениями +\- 27 В и +\- 15 В для усилителя напряжения от отдельного трансформатора (50 Вт). Стабы - LM317/LM337, по 2 шт. Напряжения +\- 15 В формируются из уже стабилизированного +\- 27 В.
    3. Отдельный трансформатор для несигнальных цепей (50 Вт).
    4. Отдельный трансформатор для дежурки (5 Вт).
    5. Все трансформаторы, кроме дежурки, изготовлены по моему заказу компанией Audioinstrument Все трансформаторы сфазированы по первичным обмоткам.
    6. Суммарная емкость конденсаторов фильтра силовых цепей около 1 Фарады на канал, большая часть которых, находится после стабилизаторов.
    7. Емкость конденсаторов в цепях питания УН - 27000 мкФ/63 В на напряжение +\- 27 В и 40000 мкФ/25 В на +\- 15 В.
    8. Софтстарт во вторичной цепи, с временем заряда конденсаторов около 1 минуты. Так как при выключении питания вторичные силовые цепи отключаются от платы УМ, то для разряда электролитов предусмотрены нагрузочные сопротивления, которые полностью разряжают емкости в течении 20 минут.
    9. Оптоэлектронная защита АС от постоянного напряжения встроена в БП и выполняет две функции:
    - подает или снимает напряжение со схемы управления реле защиты, которая находится на платах самого УМ.
    - обесточивает все вторичные цепи силового питания, в случае появления постоянного напряжения (свыше 1 В) на выходе УМ. Восстановление выходных напряжений происходит через 1 минуту после срабатывания защиты.
    То есть, в аварийном режиме, одновременно блокируется нагрузка УМ (как и в предыдущей конструкции, реле защиты будет закорачивать выход на землю) и отключается питание силовой части. Без отключения не обойтись: пока разрядится Фарада, на плате УМ может все успеть поджариться после выключения сети
    10. БП имеет трехэтажную конструкцию, что практически дало возможность укоротить многие соединительные шины БП или практически свести их длину к нулю.
    11. БП имеет каркасную конструкцию из алюминиевого профиля и алюминиевого бруска, поэтому платы практически не являются несущими элементами, если только чуть-чуть.
    12. Силовая разводка в БП произведена плоской медной моножилой 4 кв.мм, разводка земли - плоской медной моножилой 6 кв.мм. Земля на послестабовых силовых емкостях выполнена из листовой меди толщиной 0.7 мм.
    13. Первичные цепи 220 В имеют R-C фильтры.
    14. Энергоемкость каждого БП составляет 450 Дж для силовых цепей и 20 Дж для питания усилителя напряжения.
    15. Все силовые реле производства Finder промышленных серий на 12 В. Все слаботочные - Takamisawa RY12W, также на 12 В, кроме входа включения питания от 5 В, который реализован на слаботочном реле Finder.
    Конструктивно БП выполнен на трех платах - нижняя несет на себе всю первичку, основную часть БП несигнальных цепей и защиту. На втором этаже расположены софтстарт и выпрямители сигнальных цепей с частью емкостей, а также остальные несигнальные цепи. На верхней плате расположены вторая часть достабовых емкостей, все стабилизаторы для аудиочасти и послестабовые емкости. Шунтирующих полипропиленовых конденсаторов тут немного - основные шунты будут расположены непосредственно вблизи потребителей - на платах УМ.

    Для включения БП не нужен мощный тумблер - достаточно слаботочного выключателя, который может коммутировать постоянное напряжение 12 В и ток 40 мА Как вариант, БП можно включать, подав на него 5 В - пятивольтовое реле может управляться с преда, например.

    Во вложении: несколько фото БП, полная схема БП одного канала, РГ (http://khozmo.com/products_dale_shunt.html), трансформаторы для УН, изготовленные А. Воробьевым, пара фото первого из 4-х повторителей и схема повторителя.

    Миниатюры Миниатюры Нажмите на изображение для увеличения. 

Название:	IMG_0909.jpg 
Просмотров:	4462 
Размер:	327.9 Кб 
ID:	192345   Нажмите на изображение для увеличения. 

Название:	IMG_0859.JPG 
Просмотров:	4485 
Размер:	158.6 Кб 
ID:	190567   Нажмите на изображение для увеличения. 

Название:	IMG_0633.jpg 
Просмотров:	4205 
Размер:	214.7 Кб 
ID:	190689   Нажмите на изображение для увеличения. 

Название:	IMG_0868r.JPG 
Просмотров:	3744 
Размер:	66.5 Кб 
ID:	190879  

    Нажмите на изображение для увеличения. 

Название:	IMG_0913.jpg 
Просмотров:	3884 
Размер:	268.3 Кб 
ID:	192536   Нажмите на изображение для увеличения. 

Название:	IMG_0846.JPG 
Просмотров:	4152 
Размер:	176.5 Кб 
ID:	190565   Нажмите на изображение для увеличения. 

Название:	IMG_0847.JPG 
Просмотров:	4820 
Размер:	193.4 Кб 
ID:	190564   Нажмите на изображение для увеличения. 

Название:	2.jpg 
Просмотров:	3698 
Размер:	85.8 Кб 
ID:	192537  

    Нажмите на изображение для увеличения. 

Название:	3.jpg 
Просмотров:	3843 
Размер:	89.2 Кб 
ID:	192538   Нажмите на изображение для увеличения. 

Название:	IMG_0934.jpg 
Просмотров:	3446 
Размер:	302.2 Кб 
ID:	192542   Нажмите на изображение для увеличения. 

Название:	Power Supply New Resize.JPG 
Просмотров:	5938 
Размер:	731.3 Кб 
ID:	194069   Нажмите на изображение для увеличения. 

Название:	Transes.jpg 
Просмотров:	3055 
Размер:	304.9 Кб 
ID:	199080  

    Нажмите на изображение для увеличения. 

Название:	680 Ohm Regulator.jpg 
Просмотров:	3324 
Размер:	193.5 Кб 
ID:	199081   Нажмите на изображение для увеличения. 

Название:	IMG_1671.JPG 
Просмотров:	2639 
Размер:	118.4 Кб 
ID:	237818   Нажмите на изображение для увеличения. 

Название:	IMG_1669.JPG 
Просмотров:	2551 
Размер:	123.7 Кб 
ID:	237819   Нажмите на изображение для увеличения. 

Название:	Output Stage.jpg 
Просмотров:	3509 
Размер:	720.8 Кб 
ID:	237821  

    Последний раз редактировалось Prophetmaster; 19.08.2016 в 23:30.
    http://www.vegalab.ru/forum/signaturepics/sigpic1808_2.gif

  2. #1101
    Ветеран
    Автор темы
    Аватар для Prophetmaster
    Регистрация
    23.08.2005
    Адрес
    Москва
    Возраст
    55
    Сообщений
    3,600

    По умолчанию Re: Проект Prophetmaster Tierra - моноблоки 50 Вт в классе А

    Цитата Сообщение от .Васильев Посмотреть сообщение
    Олег а что от токовых зеркал то отказываетесь в источниках? С ними же лучше.
    Да можно и с токовым зеркалом попробовать изобразить эту схему. Я не отказываюсь
    http://www.vegalab.ru/forum/signaturepics/sigpic1808_2.gif

  3. #1102
    Завсегдатай Аватар для Medan
    Регистрация
    08.08.2009
    Адрес
    Минск
    Возраст
    76
    Сообщений
    1,863

    По умолчанию Re: Проект Prophetmaster Tierra - моноблоки 50 Вт в классе А

    Цитата Сообщение от Prophetmaster Посмотреть сообщение
    Дык, я имел в виду применить этот корректор в буфере без ООС и настроить его на нулевое выходное сопротивление.
    Без комментариев...

  4. #1103
    Ветеран
    Автор темы
    Аватар для Prophetmaster
    Регистрация
    23.08.2005
    Адрес
    Москва
    Возраст
    55
    Сообщений
    3,600

    По умолчанию Re: Проект Prophetmaster Tierra - моноблоки 50 Вт в классе А

    Цитата Сообщение от .Васильев Посмотреть сообщение
    Олег а что от токовых зеркал то отказываетесь в источниках? С ними же лучше.
    Вот, с токовым зеркалом. Интересно получается - если делать ТЗ, то конденсаторы становятся в другие места (как в Вашем буфере), выбросы на меандре пропадают, а полоса не ограничивается. Мультисим показывает 75 МГц по уровню -3 дБ. В схеме выше, которая с ИТ, кондеры на этих местах так не работают, даже большего номинала.

    Нажмите на изображение для увеличения. 

Название:	InputBufferHaksMirrow.JPG 
Просмотров:	300 
Размер:	89.0 Кб 
ID:	210350

    На синусе у данной схемы искажения вдвое выше, но это заметно в районе 20 В амплитуды. Для входного буфера это не так важно.

    Добавление: посмотрел на малом сигнале - если при амплитуде 20 В выбросов нет, то на единицах Вольт они появляются очень даже заметные. В общем, требуется точно такая же коррекция и полоса получается такая же - 3.4 МГц.
    Последний раз редактировалось Prophetmaster; 29.05.2014 в 01:21.
    http://www.vegalab.ru/forum/signaturepics/sigpic1808_2.gif

  5. #1104
    Завсегдатай Аватар для Petr-1951
    Регистрация
    17.05.2014
    Адрес
    г. Могилев
    Сообщений
    1,976

    По умолчанию Re: Проект Prophetmaster Tierra - моноблоки 50 Вт в классе А

    Цитата Сообщение от .Васильев Посмотреть сообщение
    Олег а что от токовых зеркал то отказываетесь в источниках? С ними же лучше.
    а чем лучше? тем что токовые зеркала модулируют ток ГСТ в соответствии с пульсациями шин питания?
    с уважением, Александр Петров

  6. #1105
    Ветеран
    Автор темы
    Аватар для Prophetmaster
    Регистрация
    23.08.2005
    Адрес
    Москва
    Возраст
    55
    Сообщений
    3,600

    По умолчанию Re: Проект Prophetmaster Tierra - моноблоки 50 Вт в классе А

    Цитата Сообщение от Petr-1951 Посмотреть сообщение
    а чем лучше? тем что токовые зеркала модулируют ток ГСТ в соответствии с пульсациями шин питания?
    У меня питание полностью стабилизированное, но даже в симуляторе зеркало дает Кг более чем вдвое выше, чем ранее использованные ИТ.
    http://www.vegalab.ru/forum/signaturepics/sigpic1808_2.gif

  7. #1106
    - Аватар для Olegyurich
    Регистрация
    17.01.2005
    Адрес
    Санкт-Петербург
    Возраст
    47
    Сообщений
    5,324

    По умолчанию Re: Проект Prophetmaster Tierra - моноблоки 50 Вт в классе А

    Цитата Сообщение от Prophetmaster Посмотреть сообщение
    У меня питание полностью стабилизированное, но даже в симуляторе зеркало дает Кг более чем вдвое выше, чем ранее использованные ИТ.
    Правильно, эти ИТ более линейные, чтобы зеркала были лучше, надо делать их каскодными.
    APlayer - Tascam US1x2 - PALABS AE25 - PALABS ACE3
    avtech@palabs.ru

  8. #1107
    Ветеран
    Автор темы
    Аватар для Prophetmaster
    Регистрация
    23.08.2005
    Адрес
    Москва
    Возраст
    55
    Сообщений
    3,600

    По умолчанию Re: Проект Prophetmaster Tierra - моноблоки 50 Вт в классе А

    Вариант буфера драйвера трансформатора с еще более низкими искажениями и расширенной полосой (8 МГц -3дБ). На предполагаемой максимальной рабочей амплитуде напряжения для этого буфера (5.6 В), Мультисим искажения не регистрирует, на 20-ти Вольтах амплитуды и нагрузке 51 Ом показывает 0.004%.

    Нажмите на изображение для увеличения. 

Название:	BufferInputHaks020614.JPG 
Просмотров:	306 
Размер:	88.4 Кб 
ID:	210614

    Еще, добавил в цепь ГСТ потенциометр установки нуля на выходе. В симуляторе без проблем выставляется уровень в пару сотен микровольт, а в железе планируется размещение всех транзисторов буфера на одном теплоотводе, чтобы уменьшить дрейф нуля и обеспечить хорошую термостабилизацию. В принципе, уровень постоянки 10-15 мВ вполне допустим, но лучше его снизить, естественно.

    Думаю, именно этот вариант собрать в железе, попробовать нагрузить его трансформатором и посмотреть, как на форму сигнала влияет регулировка выходного сопротивления на индуктивной нагрузке. Можно будет выставить нулевое выходное сопротивление и даже поэкспериментировать с небольшим отрицательным.
    Транзисторы приедут, начну паять А пока, может еще какие доработки сделать?
    Последний раз редактировалось Prophetmaster; 02.06.2014 в 11:20.
    http://www.vegalab.ru/forum/signaturepics/sigpic1808_2.gif

  9. #1108
    Завсегдатай Аватар для Semigor
    Регистрация
    21.01.2004
    Адрес
    Ижевск
    Возраст
    68
    Сообщений
    3,767

    По умолчанию Re: Проект Prophetmaster Tierra - моноблоки 50 Вт в классе А

    Цитата Сообщение от Prophetmaster Посмотреть сообщение
    на 20-ти Вольтах амплитуды и нагрузке 51 Ом показывает 0.004%.
    Так много? Надо дальше уменьшать
    Миниатюры Миниатюры Нажмите на изображение для увеличения. 

Название:	BUF_eye.jpg 
Просмотров:	348 
Размер:	66.5 Кб 
ID:	210621  
    транзисторный однотакт любой модификации -это масло сливочное (с) FEDGEN

  10. #1109
    Ветеран
    Автор темы
    Аватар для Prophetmaster
    Регистрация
    23.08.2005
    Адрес
    Москва
    Возраст
    55
    Сообщений
    3,600

    По умолчанию Re: Проект Prophetmaster Tierra - моноблоки 50 Вт в классе А

    Цитата Сообщение от Semigor Посмотреть сообщение
    Так много? Надо дальше уменьшать
    Интересное кино, даже симметричное, чего от Вас ожидал меньше всего Сейчас попробую забить в Мультисим и посмотреть, что это за зверь
    http://www.vegalab.ru/forum/signaturepics/sigpic1808_2.gif

  11. #1110
    Особо опасный рецидивист Аватар для belka
    Регистрация
    03.01.2005
    Адрес
    Евродупло
    Сообщений
    3,859

    По умолчанию Re: Проект Prophetmaster Tierra - моноблоки 50 Вт в классе А

    Цитата Сообщение от Semigor Посмотреть сообщение
    Так много? Надо дальше уменьшать
    Да, да, "внешний Хаксфорд".
    Хай-эндЪ не терпит суеты.

  12. #1111
    Ветеран
    Автор темы
    Аватар для Prophetmaster
    Регистрация
    23.08.2005
    Адрес
    Москва
    Возраст
    55
    Сообщений
    3,600

    По умолчанию Re: Проект Prophetmaster Tierra - моноблоки 50 Вт в классе А

    А чего-то у меня это не впечатляюще в Мультисиме работает. Что за полевики нужно ставить? Я пробовал несколько вариантов - не фурычит, а с источниками тока на БТ, как в моей схеме, получается вот что:

    Нажмите на изображение для увеличения. 

Название:	BufferSemigor.JPG 
Просмотров:	229 
Размер:	194.9 Кб 
ID:	210641

    Работает довольно неплохо, но намного хуже выложенного мной выше, даже если нагружать его на 100 Ом. Неужели источники тока на полевиках дадут большую разницу или я токи в каскадах выбрал неправильно? На картинке входная амплитуда 5.6 В, а при 20 Вольтах Кг = 0.012% на 20 кГц.
    В чем косяк моей модели? Модель для Мультисим во вложении.
    Вложения Вложения
    Последний раз редактировалось Prophetmaster; 02.06.2014 в 16:37.
    http://www.vegalab.ru/forum/signaturepics/sigpic1808_2.gif

  13. #1112
    Завсегдатай Аватар для Semigor
    Регистрация
    21.01.2004
    Адрес
    Ижевск
    Возраст
    68
    Сообщений
    3,767

    По умолчанию Re: Проект Prophetmaster Tierra - моноблоки 50 Вт в классе А

    Цитата Сообщение от Prophetmaster Посмотреть сообщение
    Интересное кино, даже симметричное, чего от Вас ожидал меньше всего
    Так это не для слушать, а для смотреть
    Цитата Сообщение от Prophetmaster Посмотреть сообщение
    Что за полевики нужно ставить? Я пробовал несколько вариантов - не фурычит,
    Извиняюсь, не заметил, что полевики не обозначил. Это модель BSS129, (кстати, реально очень хорошо работают в ИТ).
    Увеличение искажений, увы, из-за ненулевого выходного сопротивления источника сигнала.
    Последний раз редактировалось Semigor; 02.06.2014 в 17:02.
    транзисторный однотакт любой модификации -это масло сливочное (с) FEDGEN

  14. #1113
    Ветеран
    Автор темы
    Аватар для Prophetmaster
    Регистрация
    23.08.2005
    Адрес
    Москва
    Возраст
    55
    Сообщений
    3,600

    По умолчанию Re: Проект Prophetmaster Tierra - моноблоки 50 Вт в классе А

    Цитата Сообщение от Semigor Посмотреть сообщение
    Это модель BSS129/
    Вставил BSS129, привел в полное соответствие с Вашей картинкой - Кг = 0.014% при 20 В на 20 кГц Это при том, что в Мультисиме очень удачные модели BD139\BD140. Если убрать резисторы по 51 Ом на входе и соединить напрямую, как на Вашей схеме, то Кг становится 0.06%.

    Нажмите на изображение для увеличения. 

Название:	BufferSemigor3.JPG 
Просмотров:	191 
Размер:	279.4 Кб 
ID:	210643

    Что не так, интересно?

    Еще, мне несовсем понятна идея данного буфера: тут как-будто два параллельных повторителя соединены параллельно, но с разными типами источников тока - зачем это нужно?
    Последний раз редактировалось Prophetmaster; 02.06.2014 в 17:21.
    http://www.vegalab.ru/forum/signaturepics/sigpic1808_2.gif

  15. #1114
    Завсегдатай Аватар для Semigor
    Регистрация
    21.01.2004
    Адрес
    Ижевск
    Возраст
    68
    Сообщений
    3,767

    По умолчанию Re: Проект Prophetmaster Tierra - моноблоки 50 Вт в классе А

    Цитата Сообщение от Prophetmaster Посмотреть сообщение
    Что не так, интересно?
    Наверное модели разные.
    Миниатюры Миниатюры Нажмите на изображение для увеличения. 

Название:	BUF_eye1.jpg 
Просмотров:	277 
Размер:	52.1 Кб 
ID:	210645  
    транзисторный однотакт любой модификации -это масло сливочное (с) FEDGEN

  16. #1115
    Особо опасный рецидивист Аватар для belka
    Регистрация
    03.01.2005
    Адрес
    Евродупло
    Сообщений
    3,859

    По умолчанию Re: Проект Prophetmaster Tierra - моноблоки 50 Вт в классе А

    Цитата Сообщение от Prophetmaster Посмотреть сообщение
    Еще, мне несовсем понятна идея данного буфера: тут как-будто два параллельных повторителя соединены параллельно, но с разными типами источников тока - зачем это нужно?
    ...написал ведь, что это такое)
    Как по мне, так на схемке не хватает деталек, поэтому и результат такой скромный.
    Хай-эндЪ не терпит суеты.

  17. #1116
    Завсегдатай Аватар для shkal
    Регистрация
    30.11.2004
    Адрес
    Москва, Russia
    Возраст
    58
    Сообщений
    1,997

    По умолчанию Re: Проект Prophetmaster Tierra - моноблоки 50 Вт в классе А

    Цитата Сообщение от Semigor Посмотреть сообщение
    Наверное модели разные.
    Неа. Меня эти идей компенсации в своё время тоже мучали. Даже небольшое сопротивление источника приводит к резкому росту искажений.

  18. #1117
    Завсегдатай Аватар для Semigor
    Регистрация
    21.01.2004
    Адрес
    Ижевск
    Возраст
    68
    Сообщений
    3,767

    По умолчанию Re: Проект Prophetmaster Tierra - моноблоки 50 Вт в классе А

    Цитата Сообщение от Prophetmaster Посмотреть сообщение
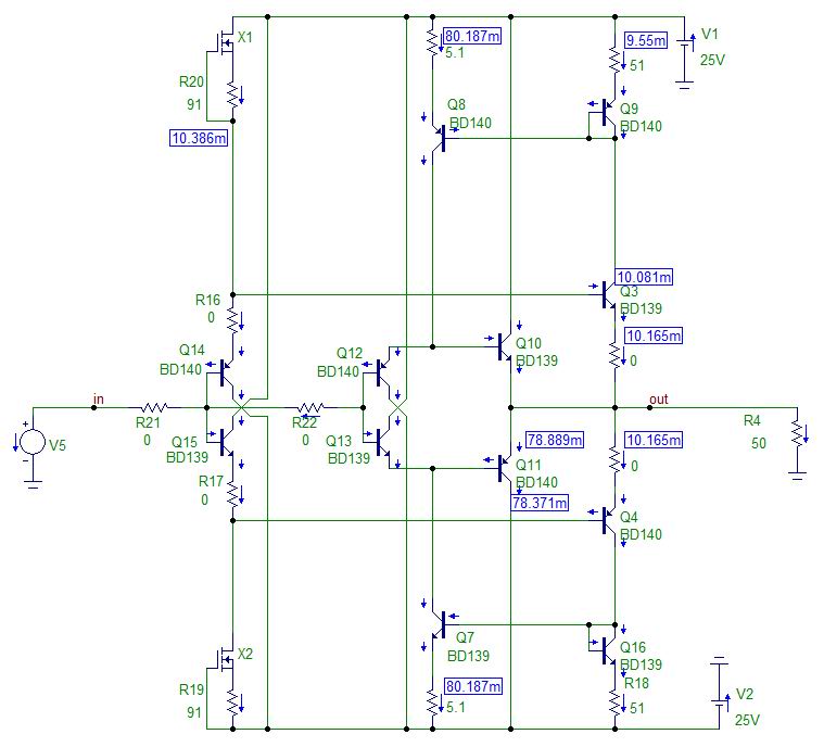
    Еще, мне не совсем понятна идея данного буфера: тут как-будто два параллельных повторителя соединены параллельно, но с разными типами источников тока - зачем это нужно?
    Слаботочный параллельный повторитель Q14, Q16, Q3, Q4 отслеживает разность напряжений между входом и выходом сильноточного повторителя Q14, Q16, Q3, Q4 и пытается ее минимизировать, управляя током ИТ на Q7, Q8.
    Прототип этой схемы использовался в гибридном усилителе:

    Цитата Сообщение от shkal Посмотреть сообщение
    Неа. Меня эти идей компенсации в своё время тоже мучали. Даже небольшое сопротивление источника приводит к резкому росту искажений.
    У нас не совпадают искажения и при нулевом выходном сопротивлении источника.
    Миниатюры Миниатюры Нажмите на изображение для увеличения. 

Название:	PP.gif 
Просмотров:	370 
Размер:	76.8 Кб 
ID:	210669  
    транзисторный однотакт любой модификации -это масло сливочное (с) FEDGEN

  19. #1118
    Ветеран
    Автор темы
    Аватар для Prophetmaster
    Регистрация
    23.08.2005
    Адрес
    Москва
    Возраст
    55
    Сообщений
    3,600

    По умолчанию Re: Проект Prophetmaster Tierra - моноблоки 50 Вт в классе А

    Цитата Сообщение от Semigor Посмотреть сообщение
    Слаботочный параллельный повторитель Q14, Q16, Q3, Q4 отслеживает разность напряжений между входом и выходом сильноточного повторителя Q14, Q16, Q3, Q4 и пытается ее минимизировать, управляя током ИТ на Q7, Q8.
    Прототип этой схемы использовался в гибридном усилителе:
    Теперь понятно Спасибо, Игорь!

    Цитата Сообщение от Semigor Посмотреть сообщение
    У нас не совпадают искажения и при нулевом выходном сопротивлении источника.
    Да, сильно не совпадают. Интересно, а что мой буфер покажет в Микрокапе?
    Последний раз редактировалось Prophetmaster; 03.06.2014 в 00:50.
    http://www.vegalab.ru/forum/signaturepics/sigpic1808_2.gif

  20. #1119
    Завсегдатай Аватар для aganext
    Регистрация
    18.06.2012
    Адрес
    г. Обнинск
    Возраст
    60
    Сообщений
    2,252

    По умолчанию Re: Проект Prophetmaster Tierra - моноблоки 50 Вт в классе А

    Prophetmaster,

    Когда же уже в железе?

  21. #1120
    Ветеран
    Автор темы
    Аватар для Prophetmaster
    Регистрация
    23.08.2005
    Адрес
    Москва
    Возраст
    55
    Сообщений
    3,600

    По умолчанию Re: Проект Prophetmaster Tierra - моноблоки 50 Вт в классе А

    Цитата Сообщение от aganext Посмотреть сообщение
    Когда же уже в железе?
    Все детали приехали. Платы выходных повторителей развожу... Более 400 деталей на каждой, а таких плат в моноблоках по 2 шт.
    Последний раз редактировалось Prophetmaster; 10.07.2014 в 18:49.
    http://www.vegalab.ru/forum/signaturepics/sigpic1808_2.gif

Страница 56 из 66 Первая ... 465455565758 ... Последняя

Метки этой темы

Социальные закладки

Социальные закладки

Ваши права

  • Вы не можете создавать новые темы
  • Вы не можете отвечать в темах
  • Вы не можете прикреплять вложения
  • Вы не можете редактировать свои сообщения
  •