Страница 55 из 66 Первая ... 45535455565765 ... Последняя
Показано с 1,081 по 1,100 из 1319

Тема: Проект Prophetmaster Tierra - моноблоки 50 Вт в классе А

  1. #1 Показать/скрыть первое сообщение.
    Ветеран
    Автор темы
    Аватар для Prophetmaster
    Регистрация
    23.08.2005
    Адрес
    Москва
    Возраст
    55
    Сообщений
    3,600

    По умолчанию Проект Prophetmaster Tierra - моноблоки 50 Вт в классе А

    Строятся УПТ моноблоки в классе А, с планируемой выходной мощностью 50-70 Вт/4 Ом. Tierra, в переводе с испанского, означает Земля - навеяло это название, когда в каждом моноблоке скопилось по Фараде
    Поставил себе задачу попытаться сконструировать и изготовить усилитель не хуже по звучанию, чем имеющийся на BUF634T, но с более высокой выходной мощностью.
    Уже больше года прошло с момента начала разработки моноблоков, но ввиду сложности задуманного и в связи с малым количеством свободного времени, все двигается гораздо медленнее, чем хотелось бы.
    Сначала были изготовлены блоки питания, потому что в данном проекте это самая трудоемкая часть и есть необходимость делать железный макет УМ, так как одним симулятором не обойдешься, а макет нужно питать от полноценного БП, для получения достоверных результатов.
    Разводка плат БП для левого и правого канала симметричная в силовой части и в части стабилизаторов УН и УМ, но зеркальная в области первички, несигнальных цепей и выпрямителя УН. При такой разводке, получаются "правый" и "левый" моноблоки. Хочется, чтобы было еще и красиво
    Проект некоммерческий, поэтому все схемы в полном объеме будут доступны для просмотра.
    Схема БП во вложении.
    Что представляет из себя БП одного канала - это полностью стабилизированный блок питания мощностью 600 Вт, который имеет:
    1. Силовые двухполярные линии питания с напряжениями +\- 25 В, от мощного тороидального трансформатора (550 Вт). Стабы - LT1083 (7.5 А), 8 шт, соединены по 4 в параллель. Суммарная площадь радиаторов стабилизаторов каждого канала 3000 кв.см. Нагрузка на каждый стабилизатор не будет превышать 1 А, так как ток покоя усилителя планируется около 4 А.
    2. Две линии питания с напряжениями +\- 27 В и +\- 15 В для усилителя напряжения от отдельного трансформатора (50 Вт). Стабы - LM317/LM337, по 2 шт. Напряжения +\- 15 В формируются из уже стабилизированного +\- 27 В.
    3. Отдельный трансформатор для несигнальных цепей (50 Вт).
    4. Отдельный трансформатор для дежурки (5 Вт).
    5. Все трансформаторы, кроме дежурки, изготовлены по моему заказу компанией Audioinstrument Все трансформаторы сфазированы по первичным обмоткам.
    6. Суммарная емкость конденсаторов фильтра силовых цепей около 1 Фарады на канал, большая часть которых, находится после стабилизаторов.
    7. Емкость конденсаторов в цепях питания УН - 27000 мкФ/63 В на напряжение +\- 27 В и 40000 мкФ/25 В на +\- 15 В.
    8. Софтстарт во вторичной цепи, с временем заряда конденсаторов около 1 минуты. Так как при выключении питания вторичные силовые цепи отключаются от платы УМ, то для разряда электролитов предусмотрены нагрузочные сопротивления, которые полностью разряжают емкости в течении 20 минут.
    9. Оптоэлектронная защита АС от постоянного напряжения встроена в БП и выполняет две функции:
    - подает или снимает напряжение со схемы управления реле защиты, которая находится на платах самого УМ.
    - обесточивает все вторичные цепи силового питания, в случае появления постоянного напряжения (свыше 1 В) на выходе УМ. Восстановление выходных напряжений происходит через 1 минуту после срабатывания защиты.
    То есть, в аварийном режиме, одновременно блокируется нагрузка УМ (как и в предыдущей конструкции, реле защиты будет закорачивать выход на землю) и отключается питание силовой части. Без отключения не обойтись: пока разрядится Фарада, на плате УМ может все успеть поджариться после выключения сети
    10. БП имеет трехэтажную конструкцию, что практически дало возможность укоротить многие соединительные шины БП или практически свести их длину к нулю.
    11. БП имеет каркасную конструкцию из алюминиевого профиля и алюминиевого бруска, поэтому платы практически не являются несущими элементами, если только чуть-чуть.
    12. Силовая разводка в БП произведена плоской медной моножилой 4 кв.мм, разводка земли - плоской медной моножилой 6 кв.мм. Земля на послестабовых силовых емкостях выполнена из листовой меди толщиной 0.7 мм.
    13. Первичные цепи 220 В имеют R-C фильтры.
    14. Энергоемкость каждого БП составляет 450 Дж для силовых цепей и 20 Дж для питания усилителя напряжения.
    15. Все силовые реле производства Finder промышленных серий на 12 В. Все слаботочные - Takamisawa RY12W, также на 12 В, кроме входа включения питания от 5 В, который реализован на слаботочном реле Finder.
    Конструктивно БП выполнен на трех платах - нижняя несет на себе всю первичку, основную часть БП несигнальных цепей и защиту. На втором этаже расположены софтстарт и выпрямители сигнальных цепей с частью емкостей, а также остальные несигнальные цепи. На верхней плате расположены вторая часть достабовых емкостей, все стабилизаторы для аудиочасти и послестабовые емкости. Шунтирующих полипропиленовых конденсаторов тут немного - основные шунты будут расположены непосредственно вблизи потребителей - на платах УМ.

    Для включения БП не нужен мощный тумблер - достаточно слаботочного выключателя, который может коммутировать постоянное напряжение 12 В и ток 40 мА Как вариант, БП можно включать, подав на него 5 В - пятивольтовое реле может управляться с преда, например.

    Во вложении: несколько фото БП, полная схема БП одного канала, РГ (http://khozmo.com/products_dale_shunt.html), трансформаторы для УН, изготовленные А. Воробьевым, пара фото первого из 4-х повторителей и схема повторителя.

    Миниатюры Миниатюры Нажмите на изображение для увеличения. 

Название:	IMG_0909.jpg 
Просмотров:	4462 
Размер:	327.9 Кб 
ID:	192345   Нажмите на изображение для увеличения. 

Название:	IMG_0859.JPG 
Просмотров:	4485 
Размер:	158.6 Кб 
ID:	190567   Нажмите на изображение для увеличения. 

Название:	IMG_0633.jpg 
Просмотров:	4205 
Размер:	214.7 Кб 
ID:	190689   Нажмите на изображение для увеличения. 

Название:	IMG_0868r.JPG 
Просмотров:	3744 
Размер:	66.5 Кб 
ID:	190879  

    Нажмите на изображение для увеличения. 

Название:	IMG_0913.jpg 
Просмотров:	3884 
Размер:	268.3 Кб 
ID:	192536   Нажмите на изображение для увеличения. 

Название:	IMG_0846.JPG 
Просмотров:	4152 
Размер:	176.5 Кб 
ID:	190565   Нажмите на изображение для увеличения. 

Название:	IMG_0847.JPG 
Просмотров:	4820 
Размер:	193.4 Кб 
ID:	190564   Нажмите на изображение для увеличения. 

Название:	2.jpg 
Просмотров:	3698 
Размер:	85.8 Кб 
ID:	192537  

    Нажмите на изображение для увеличения. 

Название:	3.jpg 
Просмотров:	3843 
Размер:	89.2 Кб 
ID:	192538   Нажмите на изображение для увеличения. 

Название:	IMG_0934.jpg 
Просмотров:	3446 
Размер:	302.2 Кб 
ID:	192542   Нажмите на изображение для увеличения. 

Название:	Power Supply New Resize.JPG 
Просмотров:	5938 
Размер:	731.3 Кб 
ID:	194069   Нажмите на изображение для увеличения. 

Название:	Transes.jpg 
Просмотров:	3055 
Размер:	304.9 Кб 
ID:	199080  

    Нажмите на изображение для увеличения. 

Название:	680 Ohm Regulator.jpg 
Просмотров:	3324 
Размер:	193.5 Кб 
ID:	199081   Нажмите на изображение для увеличения. 

Название:	IMG_1671.JPG 
Просмотров:	2639 
Размер:	118.4 Кб 
ID:	237818   Нажмите на изображение для увеличения. 

Название:	IMG_1669.JPG 
Просмотров:	2551 
Размер:	123.7 Кб 
ID:	237819   Нажмите на изображение для увеличения. 

Название:	Output Stage.jpg 
Просмотров:	3509 
Размер:	720.8 Кб 
ID:	237821  

    Последний раз редактировалось Prophetmaster; 19.08.2016 в 23:30.
    http://www.vegalab.ru/forum/signaturepics/sigpic1808_2.gif

  2. #1081
    Особо опасный рецидивист Аватар для belka
    Регистрация
    03.01.2005
    Адрес
    Евродупло
    Сообщений
    3,859

    По умолчанию Re: Проект Prophetmaster Tierra - моноблоки 50 Вт в классе А

    Prophetmaster, ясно, спасибо.

    ---------- Сообщение добавлено 20:30 ---------- Предыдущее сообщение было 20:27 ----------


    Цитата Сообщение от Prophetmaster Посмотреть сообщение
    Склоняюсь к тому, что УН на трансформаторе будет в следующей конструкции и очень располагает сделать такой усилитель именно для наушников. С мощным оконечным каскадом
    Да, именно такое я и отмакетировал.
    Хай-эндЪ не терпит суеты.

  3. #1082
    Ветеран
    Автор темы
    Аватар для Prophetmaster
    Регистрация
    23.08.2005
    Адрес
    Москва
    Возраст
    55
    Сообщений
    3,600

    По умолчанию Re: Проект Prophetmaster Tierra - моноблоки 50 Вт в классе А

    Вот, один из вариантов:

    Нажмите на изображение для увеличения. 

Название:	MainAmp4.jpg 
Просмотров:	575 
Размер:	1.35 Мб 
ID:	209369

    Ток покоя около 4 А, в сумме на два плеча. Обратная связь вне звуковой цепи - давно хочу попробовать на звуке такой вариант. ОУ LME49713, модели его нет, поэтому в Мультисиме и на данной схеме AD811. Оконечный каскад потребляет от источника сигнала всего около 1 мА.

    ---------- Сообщение добавлено 21:45 ---------- Предыдущее сообщение было 21:44 ----------

    Цитата Сообщение от belka Посмотреть сообщение
    Да, именно такое я и отмакетировал.
    Впечатляет Думаю, что ушник должен с моими трансами получиться очень неплохой, его можно будет использовать и как маломощный УМ, Ватта 3-4, так как на выходе будет 4 пары транзисторов с максимальным током коллектора 2 А.
    Последний раз редактировалось Prophetmaster; 12.05.2014 в 08:00.
    http://www.vegalab.ru/forum/signaturepics/sigpic1808_2.gif

  4. #1083
    Давно не заходил
    Регистрация
    02.04.2011
    Адрес
    Москва
    Сообщений
    680

    По умолчанию Re: Проект Prophetmaster Tierra - моноблоки 50 Вт в классе А

    Цитата Сообщение от Prophetmaster Посмотреть сообщение
    ...Усилитель будет мостовой...
    Если не секрет, почему? Предпосылок вроде не было.

  5. #1084
    Старый знакомый Аватар для Serg138
    Регистрация
    22.09.2006
    Адрес
    Гомель, Беларусь
    Возраст
    49
    Сообщений
    796

    По умолчанию Re: Проект Prophetmaster Tierra - моноблоки 50 Вт в классе А

    forever_student, предполагаю, что для увеличения амплитуды вых. напряжения.

    Prophetmaster, Олег, посмотрел какой ты дифамп выбрал
    1,5 ГГц полносигнальной полосы это что-то. А не получится что гладко было в мультисиме на бумаге, да забыли про овраги?
    Последний раз редактировалось Serg138; 13.05.2014 в 09:46.

  6. #1085
    Ветеран
    Автор темы
    Аватар для Prophetmaster
    Регистрация
    23.08.2005
    Адрес
    Москва
    Возраст
    55
    Сообщений
    3,600

    По умолчанию Re: Проект Prophetmaster Tierra - моноблоки 50 Вт в классе А

    Цитата Сообщение от forever_student Посмотреть сообщение
    Если не секрет, почему? Предпосылок вроде не было.
    Цитата Сообщение от Serg138 Посмотреть сообщение
    предполагаю, что для увеличения амплитуды вых. напряжения.
    Именно так. Считаю, что это более правильный путь увеличения выходного напряжения, при использовании сверхбыстродействующих ОУ с невысоким напряжением питания, чем плавающее питание или раскачка по шинам питания.

    Почему у меня происходят некоторые "метания" от быстродействующего УМ с ОООС к безООСному УМ с трансформаторным УН и обратно, я поясню: изначально, проект задумывался как более мощный вариант имеющегося УМ на BUF634T, так как логично совершенствовать ту топологию, которая уже зарекомендовала себя очень хорошо. Однако, это достаточно сложно реализовать и результат непредсказуем, а тут еще попался на прослушку УМ Ульянова в исполнении Antecom, который звуком своего трансформаторного УМ мне очень понравился БП достаточно универсальны и позволяют сделать и это и то. Тут и началась внутренняя борьба

    Вчера, наконец, я принял волевое решение делать оконечники с симметричным входом оконечного каскада, то есть, УН расположится в этом же корпусе, но будет соединяться с выходным каскадом коротким симметричным кабелем. Это даст возможность попробовать разные варианты УН и без всяких переделок выходного повторителя - в том числе и трансформаторный УН. Какой звук больше понравится, такой УН и оставлю. При этом, ВК каждого моноблока можно будет использовать как для мостового УМ, так и для стерео усилителя - рядом с симметричным входом ВК установлю два гнезда RCA.
    http://www.vegalab.ru/forum/signaturepics/sigpic1808_2.gif

  7. #1086
    Давно не заходил
    Регистрация
    02.04.2011
    Адрес
    Москва
    Сообщений
    680

    По умолчанию Re: Проект Prophetmaster Tierra - моноблоки 50 Вт в классе А

    Цитата Сообщение от Prophetmaster Посмотреть сообщение
    ...При этом, ВК каждого моноблока можно будет использовать как для мостового УМ, так и для стерео усилителя...
    Imho, это не просто.

    Offтопик:
    Для своего УМ сначала тоже предполагал такую топологию, потом из-за геморроя с землями/защитой/коммутацией выходов решил остановиться на чём-то одном (мосте).

  8. #1087
    Ветеран
    Автор темы
    Аватар для Prophetmaster
    Регистрация
    23.08.2005
    Адрес
    Москва
    Возраст
    55
    Сообщений
    3,600

    По умолчанию Re: Проект Prophetmaster Tierra - моноблоки 50 Вт в классе А

    Цитата Сообщение от Serg138 Посмотреть сообщение
    Олег, посмотрел какой ты дифамп выбрал
    1,5 ГГц полносигнальной полосы это что-то. А не получится что гладко было в мультисиме на бумаге, да забыли про овраги?
    Не знаю, надо пробовать. Я их заказал вчера в Элитане, цена вопроса 300 руб с копейками за 1 шт. С Ку=1 должен устойчиво работать, по идее, при соответствующем конструктиве.
    Цитата Сообщение от forever_student Посмотреть сообщение
    Imho, это не просто.
    Если только для выходного эмиттерного повторителя с Ку=1, то никаких проблем не вижу. Сигнал для защиты снимать с одного из "горячих" разъемов - если постоянка появится на выходе, то она будет на обоих терминалах для АС, тем более, что чувствительность моей защиты около 1 В всего. Реле защиты коммутирует выход на землю, с одновременным отключением силового питания - каждое плечо моста и коммутировать выходом на землю, в случае срабатывания защиты. Земля остается как есть.
    http://www.vegalab.ru/forum/signaturepics/sigpic1808_2.gif

  9. #1088
    Давно не заходил
    Регистрация
    05.10.2006
    Адрес
    Москва
    Сообщений
    133

    По умолчанию Re: Проект Prophetmaster Tierra - моноблоки 50 Вт в классе А

    Цитата Сообщение от Prophetmaster Посмотреть сообщение
    Не знаю, надо пробовать. Я их заказал вчера в Элитане, цена вопроса 300 руб с копейками за 1 шт.

    Offтопик:
    Элитан видимо у Элтеха купит? Потом к ним за 5 дней придёт, потом они Вам из Ижевска пришлют.
    _http://www.eltech.spb.ru/item/ada4927_1ycpz_r2

  10. #1089
    Давно не заходил
    Регистрация
    08.05.2010
    Сообщений
    133

    По умолчанию Re: Проект Prophetmaster Tierra - моноблоки 50 Вт в классе А

    Цитата Сообщение от Prophetmaster Посмотреть сообщение
    я принял волевое решение делать оконечники с симметричным входом оконечного каскада, то есть, УН расположится в этом же корпусе, но будет соединяться с выходным каскадом коротким симметричным кабелем.
    Надеюсь, кабель и разъёмы УН и ВК, которые он будет соединять, будут снаружи?

  11. #1090
    Ветеран
    Автор темы
    Аватар для Prophetmaster
    Регистрация
    23.08.2005
    Адрес
    Москва
    Возраст
    55
    Сообщений
    3,600

    По умолчанию Re: Проект Prophetmaster Tierra - моноблоки 50 Вт в классе А

    Цитата Сообщение от SAS-M Посмотреть сообщение
    Надеюсь, кабель и разъёмы УН и ВК, которые он будет соединять, будут снаружи?
    Да, Естественно Чтобы было обширное поле для экспериментов.
    http://www.vegalab.ru/forum/signaturepics/sigpic1808_2.gif

  12. #1091
    Давно не заходил
    Регистрация
    08.05.2010
    Сообщений
    133

    По умолчанию Re: Проект Prophetmaster Tierra - моноблоки 50 Вт в классе А

    Цитата Сообщение от Prophetmaster Посмотреть сообщение
    Чтобы было обширное поле для экспериментов.
    Могу предложить разъёмы РП3-10, которые и сам использую на сигнальных кабелях, чтобы появилась некоторая стандартизация.
    Каждый нож из 10-ти имеет сечение 3 кв.мМ.

  13. #1092
    Ветеран
    Автор темы
    Аватар для Prophetmaster
    Регистрация
    23.08.2005
    Адрес
    Москва
    Возраст
    55
    Сообщений
    3,600

    По умолчанию Re: Проект Prophetmaster Tierra - моноблоки 50 Вт в классе А

    Цитата Сообщение от SAS-M Посмотреть сообщение
    Могу предложить разъёмы РП3-10, которые и сам использую на сигнальных кабелях, чтобы появилась некоторая стандартизация.
    Каждый нож из 10-ти имеет сечение 3 кв.мМ.
    Надо подумать над Вашим предложением Правда, стандартизация будет включать в себя только Вашу систему, под все остальное придется делать переходники


    Потихонечку, с помощью консультаций с А. петровым и обсуждением схемотехники с А. Трусовым, у меня начинает вырисовываться два варианта построения схемы моноблоков - с трансформаторным УН без ООС и мостовая схема с глубокой ОООС и высоким быстродействием.

    Пока получается вот так:

    1. УПТ, ADA4927+LME49713(AD811) + оконечный каскад-двойка на транзисторах средней мощности 2SA1930, 2SC5171 (в схеме использовались имеющиеся модели BD139+BD140). Полоса самого оконечного каскада (до введения ОООС) около 70 МГц (-3дБ) и искажения по симулятору 0.017% на нагрузке 4 Ом. С термостабилизацией проблем быть не должно, учитывая, что все транзисторы оконечного каскада, в том числе и ГСТ, будут размещены на одном теплоотводе.

    Нажмите на изображение для увеличения. 

Название:	MainAmp11 ADA4927.JPG 
Просмотров:	377 
Размер:	817.4 Кб 
ID:	210290

    2. Входной буфер + трансформаторы Воробьева + тот же оконечный каскад. Полоса ограничена трансформаторами 2 Гц-450 кГц (- 3 дБ), но нет обратной связи. Мультисим, без учета нелинейности трансформатора, показывает суммарный Кг 0.02% на нагрузке 4 Ом и 0.017% на 8 Ом, при амплитуде выходного напряжения 20В.

    Нажмите на изображение для увеличения. 

Название:	MainAmp11 Trans.JPG 
Просмотров:	361 
Размер:	813.5 Кб 
ID:	210289

    Рассматривается еще и третий вариант оконечного каскада - тройка с корректором Хаксфорда. Но мне не нравится тот факт, что не получается угомонить эту тройку на импульсном сигнале без емкостной коррекции. А с конденсаторами С6 и С8 полоса ВК получается около 3 МГц всего, но искажения на синусе существенно ниже и Кг одинаковый на нагрузке 4 и 8 Ом. Без ООС его еще можно использовать, но внутри петли обратной связи данная конструкция работает в симуляторе намного хуже двойки - подсвистывает. Если меандр с подвозбудами в Мультисиме, то в железе лучше не будет, скорее всего. Какой-то опыт соотношения работы железной и симулированной схемы у меня уже есть.

    Вот, один из вариантов тройки с корректором Хаксфорда:

    Нажмите на изображение для увеличения. 

Название:	Remix.JPG 
Просмотров:	347 
Размер:	440.6 Кб 
ID:	210292

    В общем, пока ориентируюсь на двойку, но без ОООС можно попробовать и тройку с корректором, если предусмотреть на плате места под дополнительные элементы, как и советует мне А. Петров.
    http://www.vegalab.ru/forum/signaturepics/sigpic1808_2.gif

  14. #1093
    Давно не заходил
    Регистрация
    16.01.2009
    Сообщений
    2,921

    По умолчанию Re: Проект Prophetmaster Tierra - моноблоки 50 Вт в классе А

    Цитата Сообщение от Prophetmaster Посмотреть сообщение
    мостовая схема с глубокой ОООС
    Тогда уж лучше (не нужны PNP транзисторы на выходе) сделать как в Радио 1982\11 (41 стр.) и другие варианты подобной топологии (есть и у Петрова в Радиомир 2002\09), только тогда БП надо преобразовать в 4 независимых выхода (отсоединить землю).

  15. #1094
    Особо опасный рецидивист Аватар для belka
    Регистрация
    03.01.2005
    Адрес
    Евродупло
    Сообщений
    3,859

    По умолчанию Re: Проект Prophetmaster Tierra - моноблоки 50 Вт в классе А

    Цитата Сообщение от Prophetmaster Посмотреть сообщение
    2. Входной буфер + трансформаторы Воробьева + тот же оконечный каскад. Полоса ограничена трансформаторами 2 Гц-450 кГц (- 3 дБ), но нет обратной связи. Мультисим, без учета нелинейности трансформатора, показывает суммарный Кг 0.02% на нагрузке 4 Ом и 0.017% на 8 Ом, при амплитуде выходного напряжения 20В.
    Как наиграешься, научу как сделать с трансформатором 0,0002% в реальных измерениях (не симуляции), может и меньше, если трансформаторы твои вправду такие широкополосные. Петров тебе такого не подскажет, так как в интернете таких вариантов не публиковалось.
    Пока посоветую лишь очень внимательно подойти к организации драйвера трансформатора - он должен быть очень качественным и достаточно мощным.
    Хай-эндЪ не терпит суеты.

  16. #1095
    Ветеран
    Автор темы
    Аватар для Prophetmaster
    Регистрация
    23.08.2005
    Адрес
    Москва
    Возраст
    55
    Сообщений
    3,600

    По умолчанию Re: Проект Prophetmaster Tierra - моноблоки 50 Вт в классе А

    Цитата Сообщение от belka Посмотреть сообщение
    Как наиграешься, научу как сделать с трансформатором 0,0002% в реальных измерениях (не симуляции), может и меньше, если трансформаторы твои вправду такие широкополосные.
    Вадим, если это связано с заключением трансформатора в цепь ОООС, то берут некоторые сомнения в конечном результате, касаемо качества звучания. У тебя есть железный макет с трансами А. Воробьева, я знаю, но информации о прослушиваниях пока не было от тебя, вроде (если я не пропустил чего-нибудь). Измерения макета впечатляют, конечно.
    Цитата Сообщение от belka Посмотреть сообщение
    Пока посоветую лишь очень внимательно подойти к организации драйвера трансформатора - он должен быть очень качественным и достаточно мощным.
    Бродят мысли, а не попробовать ли применить корректор Хаксфорда в буфере перед трансом? Есть в этом смысл, как считаешь?
    Цитата Сообщение от viktor8m Посмотреть сообщение
    Тогда уж лучше (не нужны PNP транзисторы на выходе) сделать как в Радио 1982\11 (41 стр.) и другие варианты подобной топологии (есть и у Петрова в Радиомир 2002\09), только тогда БП надо преобразовать в 4 независимых выхода (отсоединить землю).
    Эти усилители А. Сырицо и А. Петрова я видел, но так делать не буду.
    http://www.vegalab.ru/forum/signaturepics/sigpic1808_2.gif

  17. #1096
    Особо опасный рецидивист Аватар для belka
    Регистрация
    03.01.2005
    Адрес
    Евродупло
    Сообщений
    3,859

    По умолчанию Re: Проект Prophetmaster Tierra - моноблоки 50 Вт в классе А

    Цитата Сообщение от Prophetmaster Посмотреть сообщение
    Измерения макета впечатляют, конечно.
    Спасибо за оценку.
    Цитата Сообщение от Prophetmaster Посмотреть сообщение
    У тебя есть железный макет с трансами А. Воробьева, я знаю, но информации о прослушиваниях пока не было от тебя, вроде
    Это правда, я не слушал такого варианта. Нужно было попробовать возможно ли такое вообще или как. Вариант с повышающим трансформатором Воробьёва 231-й модели прокатил на ура. Даже прямоугольник я заставил его рисовать как надо. Вариант с трансформатором и ламповым драйвером не прокатил, как я не пытался его угомонить. Нестабильно. Отвлёкся. Так вот, драйвер на 231-м трансформаторе с ООС я обязательно буду отслушивать, но сделать для этого придётся полноценный усилитель).
    Цитата Сообщение от Prophetmaster Посмотреть сообщение
    Бродят мысли, а не попробовать ли применить корректор Хаксфорда в буфере перед трансом? Есть в этом смысл, как считаешь?
    Ты же в предыдущих строках против ООС?
    Там, в той ветке, я всё нарисовал и тебе осталось лишь совсем немного ещё подумать.
    Хай-эндЪ не терпит суеты.

  18. #1097
    Ветеран
    Автор темы
    Аватар для Prophetmaster
    Регистрация
    23.08.2005
    Адрес
    Москва
    Возраст
    55
    Сообщений
    3,600

    По умолчанию Re: Проект Prophetmaster Tierra - моноблоки 50 Вт в классе А

    Цитата Сообщение от belka Посмотреть сообщение
    Ты же в предыдущих строках против ООС?
    Дык, я имел в виду применить этот корректор в буфере без ООС и настроить его на нулевое выходное сопротивление.
    Цитата Сообщение от belka Посмотреть сообщение
    Даже прямоугольник я заставил его рисовать как надо.
    Интересно. Это можно глянуть уже где-нибудь?
    http://www.vegalab.ru/forum/signaturepics/sigpic1808_2.gif

  19. #1098
    Особо опасный рецидивист Аватар для belka
    Регистрация
    03.01.2005
    Адрес
    Евродупло
    Сообщений
    3,859

    По умолчанию Re: Проект Prophetmaster Tierra - моноблоки 50 Вт в классе А

    Цитата Сообщение от Prophetmaster Посмотреть сообщение
    Интересно. Это можно глянуть уже где-нибудь?
    Я покажу позже. Не фотографировал, а сейчас макет переделываю.
    Хай-эндЪ не терпит суеты.

  20. #1099
    Ветеран
    Автор темы
    Аватар для Prophetmaster
    Регистрация
    23.08.2005
    Адрес
    Москва
    Возраст
    55
    Сообщений
    3,600

    По умолчанию Re: Проект Prophetmaster Tierra - моноблоки 50 Вт в классе А

    Цитата Сообщение от belka Посмотреть сообщение
    Пока посоветую лишь очень внимательно подойти к организации драйвера трансформатора - он должен быть очень качественным и достаточно мощным.
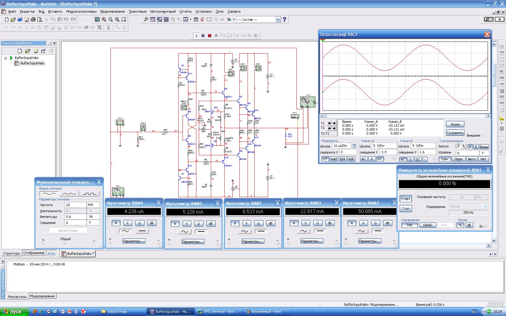
    Вот, нарисовал буфер с корректором Хаксфорда, который может стать драйвером трансформатора:

    Нажмите на изображение для увеличения. 

Название:	InputBufferHaks.JPG 
Просмотров:	447 
Размер:	92.1 Кб 
ID:	210324

    При напряжении на выходе 5.6 В амплитуды (20 кГц) и на нагрузке 51 Ом Мультисим никаких искажений не регистрирует. При амплитуде на выходе 20 В и прочих равных условиях, Кг тоже очень низкий - 0.004%. Ток покоя буфера около 100 мА, полоса 3,4 МГц (-3 дБ). Меандр 20 кГц прилагаю. Его форма одинаковая и при амплитуде сигнала 5.6 В и при 20 В на выходе.

    Нажмите на изображение для увеличения. 

Название:	InputBufferHaks2.JPG 
Просмотров:	314 
Размер:	271.8 Кб 
ID:	210323 Нажмите на изображение для увеличения. 

Название:	InputBufferHaks4.JPG 
Просмотров:	307 
Размер:	119.7 Кб 
ID:	210325Нажмите на изображение для увеличения. 

Название:	InputBufferHaks3.JPG 
Просмотров:	324 
Размер:	196.9 Кб 
ID:	210322

    Пойдет такой в качестве буфера перед трансформатором, учитывая, что импеданс первички на 20 Гц около 70 Ом? Входное сопротивление оконечного каскада будет достаточно высокое и даже если его разделить на 16 (Ктр=4), то оно погоды не сделает в общей нагрузке на драйвер.
    Последний раз редактировалось Prophetmaster; 29.05.2014 в 08:45.
    http://www.vegalab.ru/forum/signaturepics/sigpic1808_2.gif

  21. #1100
    Завсегдатай Аватар для .Васильев
    Регистрация
    04.04.2007
    Адрес
    новгородская обл Пестово на Мологе
    Сообщений
    10,819

    По умолчанию Re: Проект Prophetmaster Tierra - моноблоки 50 Вт в классе А

    Олег а что от токовых зеркал то отказываетесь в источниках? С ними же лучше.
    С уважением Максим.

Страница 55 из 66 Первая ... 45535455565765 ... Последняя

Метки этой темы

Социальные закладки

Социальные закладки

Ваши права

  • Вы не можете создавать новые темы
  • Вы не можете отвечать в темах
  • Вы не можете прикреплять вложения
  • Вы не можете редактировать свои сообщения
  •