Страница 52 из 52 Первая ... 42505152
Показано с 1,021 по 1,038 из 1038

Тема: Разработка моноблока универсально применения для авто.

  1. #1 Показать/скрыть первое сообщение.
    Завсегдатай
    Автор темы
    Аватар для Nitro
    Регистрация
    02.11.2006
    Адрес
    г.Ростов-на-Дону
    Возраст
    46
    Сообщений
    2,922

    Круто! Разработка моноблока универсально применения для авто.

    [Доброго всем! Не секрет что лучший вариант усиления когда можно набрать нужное число каналов из одноканальников. То есть поставить либо в рядок нужное число усилителей, либо разместить усилители рядом с акустикой под торпедой, в результате будет минимальная длина проводки- а это минимум потерь.
    В общем мне видится что нужно всего две модификации этих моноблоков:
    1)АБ с чуток увеличенным током покоя(регулируемый) мощностью в 50Вт на 8Ом, 100 на 4-ре и 150-180 на 2Ома(тут наступит скорее всего предел БП). Схему думаю стоит делать на паре 1943/5200.
    2)UcD с вдвое большей мощностью. Он в основном будет применён для басовой части, или когда важнее уровень громкости.(мне так видится).
    Конструктив мне виндится в виде кирпичика 100х250х50 с обычным радиатором по стенке 100х250 с оребрением вдоль длинной стороны. Питание и акустические выходы с одной короткой стороны, а вход и регулятор чутья и место под плагин для фич(кросс карта например или задача тока покоя, в общем для допфункционала если кому надо).
    Начинку думаю можно сделать модульной БП один для обоих вариантов(с вариациями по комплектации конденсаторами во вторичке), а модуль усиления на отдельной плате однинокового размера для обоих вариантов.
    Питания надо чтоб было два на выходе с БП для усиления +-40В и для преда, модуля доопций +-15В.
    С уважением, Михаил.
    Партлист(дополняеться) ATTACH]116355[/ATTACH]
    Вложения Вложения
    • Тип файла: xls BOM.xls (20.5 Кб, Просмотров: 2714)
    Последний раз редактировалось Nitro; 04.03.2011 в 19:19.

  2. #1021
    Завсегдатай
    Регистрация
    19.10.2007
    Сообщений
    1,013

    По умолчанию Re: Разработка моноблока универсально применения для авто.

    Подскажите какой партлист финальный , а то вроде находил именно финальный щас не могу найти .

  3. #1022
    Завсегдатай
    Регистрация
    19.10.2007
    Сообщений
    1,013

    По умолчанию Re: Разработка моноблока универсально применения для авто.

    Начал сборку блока питания возник вопрос нужно ли что то устанавливать на нижнюю сторону платы и если нужно то как понять , что и куда

  4. #1023
    Завсегдатай
    Регистрация
    19.10.2007
    Сообщений
    1,013

    По умолчанию Re: Разработка моноблока универсально применения для авто.

    Кто ни будь собрал и использует вообще данный блок питания? Чет смотрю только Ден собрал и то не видно все или частично и продал остальные по распродали даже не собирая .В общем если есть кто успешно собрал пишите и фото выкладывайте помогайте тем кто начал сборку !

  5. #1024
    Завсегдатай Аватар для quinine
    Регистрация
    10.01.2006
    Адрес
    Санкт-Петербург
    Сообщений
    1,237

    По умолчанию Re: Разработка моноблока универсально применения для авто.

    Цитата Сообщение от Валера777 Посмотреть сообщение
    Кто ни будь собрал и использует вообще данный блок питания? Чет смотрю только Ден собрал и то не видно все или частично и продал остальные по распродали даже не собирая .В общем если есть кто успешно собрал пишите и фото выкладывайте помогайте тем кто начал сборку !
    Я только делаю в составе усилителя Зуева для авто. Там есть отзывы собравших.

    Чем смогу помогу
    С уважением, Сергей.

  6. #1025
    Завсегдатай
    Регистрация
    19.10.2007
    Сообщений
    1,013

    По умолчанию Re: Разработка моноблока универсально применения для авто.

    Цитата Сообщение от quinine Посмотреть сообщение
    Я только делаю в составе усилителя Зуева для авто. Там есть отзывы собравших.

    Чем смогу помогу
    Ок спасибо !Интересует именно нижняя сторона платы что там нужно ставить (если нужно ) и как (нет маркировки площадок) ?

  7. #1026
    Завсегдатай Аватар для quinine
    Регистрация
    10.01.2006
    Адрес
    Санкт-Петербург
    Сообщений
    1,237

    По умолчанию Re: Разработка моноблока универсально применения для авто.

    Цитата Сообщение от Валера777 Посмотреть сообщение
    Ок спасибо !Интересует именно нижняя сторона платы что там нужно ставить (если нужно ) и как (нет маркировки площадок) ?
    Скинь фото плат или файлы с разметками для них?

    У меня платы другие совсем и там с нижней стороны нужно ставить очень многое.
    С уважением, Сергей.

  8. #1027
    Завсегдатай
    Регистрация
    19.10.2007
    Сообщений
    1,013

    По умолчанию Re: Разработка моноблока универсально применения для авто.

    Вот фото нижней стороны платы

  9. #1028
    Завсегдатай Аватар для LepekhinV
    Регистрация
    20.02.2007
    Адрес
    г.Рязань
    Возраст
    66
    Сообщений
    4,444

    По умолчанию Re: Разработка моноблока универсально применения для авто.

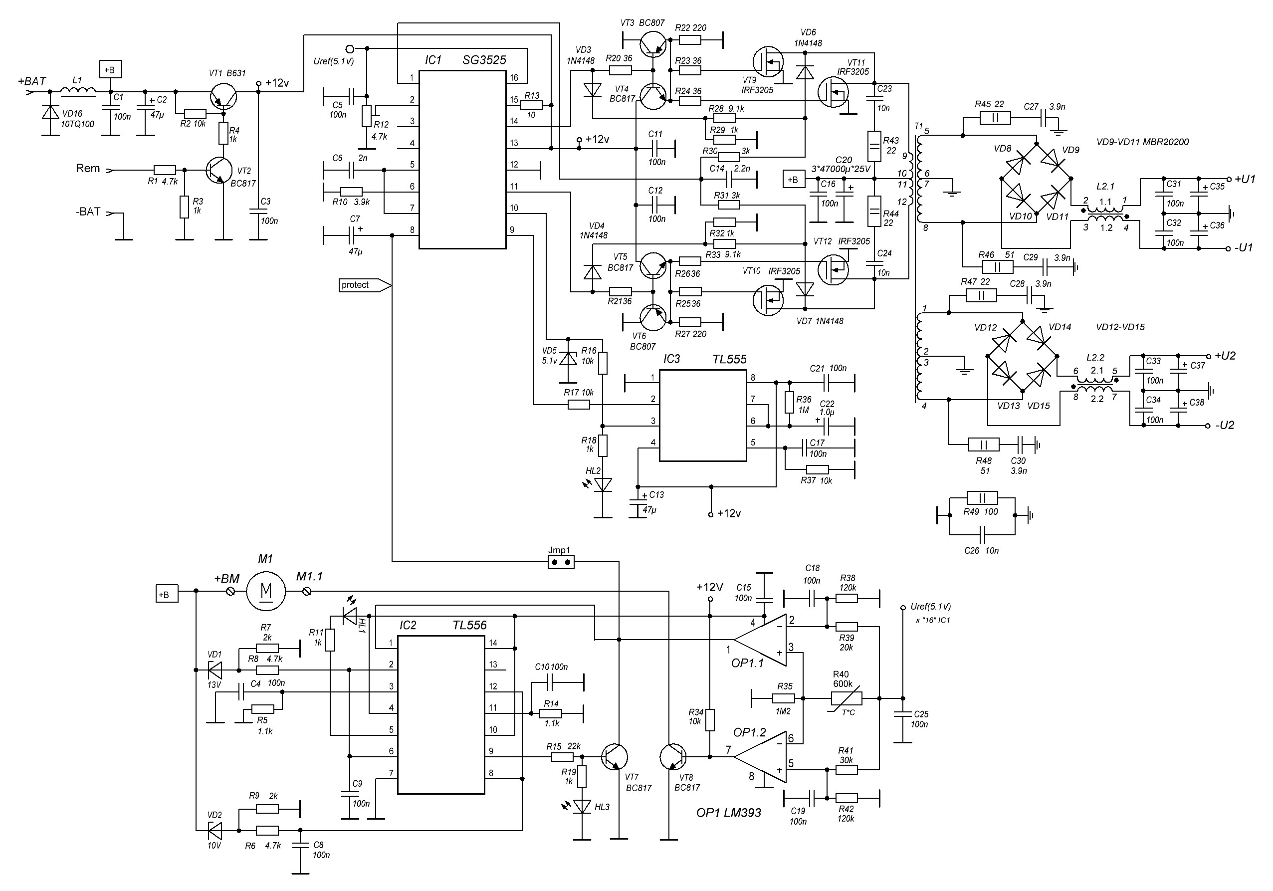
    Валера777, эту плату рисовал я. Выкладываю фотовид обеих сторон и схему.
    Миниатюры Миниатюры Нажмите на изображение для увеличения. 

Название:	БП авто bot.jpg 
Просмотров:	1198 
Размер:	1.26 Мб 
ID:	232526   Нажмите на изображение для увеличения. 

Название:	БП авто top.jpg 
Просмотров:	771 
Размер:	1.54 Мб 
ID:	232527   Нажмите на изображение для увеличения. 

Название:	STR400.7.2 схема.JPG 
Просмотров:	1555 
Размер:	457.1 Кб 
ID:	232531  
    Последний раз редактировалось LepekhinV; 25.03.2015 в 18:05.

  10. #1029
    Завсегдатай
    Регистрация
    19.10.2007
    Сообщений
    1,013

    По умолчанию Re: Разработка моноблока универсально применения для авто.

    Цитата Сообщение от LepekhinV Посмотреть сообщение
    Валера777, эту плату рисовал я. Выкладываю фотовид обеих сторон и схему.
    Спасибо ! Так все понятно .

  11. #1030

    По умолчанию Re: Разработка моноблока универсально применения для авто.

    Собранный БП ни кто не продаёт?

  12. #1031
    Завсегдатай Аватар для Pyku_He_oTTyda
    Регистрация
    22.06.2005
    Адрес
    Москва
    Возраст
    52
    Сообщений
    4,611

    По умолчанию Re: Разработка моноблока универсально применения для авто.

    У меня такая плата осталась невостребованная, если нужно, стукните в личку.
    Андрей

  13. #1032
    Частый гость Аватар для pryanic
    Регистрация
    23.11.2010
    Адрес
    Москва
    Сообщений
    270

    По умолчанию Re: Разработка моноблока универсально применения для авто.

    Будут платки еще??

  14. #1033
    Завсегдатай Аватар для dyno
    Регистрация
    12.10.2010
    Адрес
    Минск
    Возраст
    48
    Сообщений
    1,039

    По умолчанию Re: Разработка моноблока универсально применения для авто.

    Посмотрите, плз, кто в теме, можно ли что-то выцепить на Али, чтоб не городить самому ПН?
    Для немецкого усилителя например. Есть даже с дополнительной линией +-15В и защитой. Мощность усилителя не более 2х15-20Вт на 4Ом.
    Вот интересный вариант
    1 цена 32$

    2 Есть попроще, выглядит неплохо, 29$

    3 Совсем простой за 24$

    4 Самый дорогой вариант, по типу двойное моно можно запитать 2-канальник, 50$

    Может кто уже покупал что-то похожее, и есть проверенные варианты.

  15. #1034
    Завсегдатай Аватар для sousmanster
    Регистрация
    13.03.2008
    Адрес
    Ивано-Франковск
    Возраст
    43
    Сообщений
    2,966

    По умолчанию Re: Разработка моноблока универсально применения для авто.

    Сразу скажу, если на плате установлены мелкие разъемы под закрутку, можно не смотреть.
    В остальном - вполне годное.
    думаю, работать будет.

    правда, вполне возможно, установлены китайские копии транзисторов. Тогда мощность можно делить в 3 раза

  16. #1035
    Завсегдатай Аватар для dyno
    Регистрация
    12.10.2010
    Адрес
    Минск
    Возраст
    48
    Сообщений
    1,039

    По умолчанию Re: Разработка моноблока универсально применения для авто.

    sousmanster, спасибо. Я за №1.

  17. #1036
    Завсегдатай Аватар для sousmanster
    Регистрация
    13.03.2008
    Адрес
    Ивано-Франковск
    Возраст
    43
    Сообщений
    2,966

    По умолчанию Re: Разработка моноблока универсально применения для авто.

    За эти деньги, вполне норм выглядит.

    ---------- Сообщение добавлено 13:57 ---------- Предыдущее сообщение было 13:53 ----------

    Нажмите на изображение для увеличения. 

Название:	IMG_20190211_175705.jpg 
Просмотров:	582 
Размер:	292.9 Кб 
ID:	357473Нажмите на изображение для увеличения. 

Название:	IMG_20190211_175557.jpg 
Просмотров:	600 
Размер:	219.2 Кб 
ID:	357474
    Вот таких плат есть штук 5

  18. #1037
    Завсегдатай Аватар для dyno
    Регистрация
    12.10.2010
    Адрес
    Минск
    Возраст
    48
    Сообщений
    1,039

    По умолчанию Re: Разработка моноблока универсально применения для авто.

    Как проверить импульсный ПН под нагрузкой? На выходе двухполярное +-32В заявлено, 180Вт. Можно ли использовать лампочки 36В? Нужно две шт по одной в плече? Столько мощности не нужно, хватит и 50Вт от него в принципе, можно 2х60Вт взять, или учитывая что напряжение меньше - 2х45Вт лампочки? или можно одну 95Вт на + и - питания?
    Последний раз редактировалось dyno; 17.12.2019 в 12:34.

  19. #1038
    Частый гость Аватар для PA-qa7
    Регистрация
    13.01.2012
    Сообщений
    234

    По умолчанию Re: Разработка моноблока универсально применения для авто.

    Доброго всем здравия!
    Подскажите , пожалуйста, если нужно питать цирклотрон от ИИП = пуш-пул на SG3525 от 12-15V,
    то как правильнее укладывать первички импульсного трансформатора 3+3витка и вторички 9+9+9+9витков?
    Сперва обе первички парраллельно 3+3 витка единой косой, потом через изоляцию вторички по 9 витков?


    Cердечник Ш+Ш ETD44 Epcos,
    провод 0.38мм (0.335 по меди),
    первичка 21 жила, вторичка 3 жилы.
    Спасибо.

Страница 52 из 52 Первая ... 42505152

Метки этой темы

Социальные закладки

Социальные закладки

Ваши права

  • Вы не можете создавать новые темы
  • Вы не можете отвечать в темах
  • Вы не можете прикреплять вложения
  • Вы не можете редактировать свои сообщения
  •