Страница 5 из 5 Первая ... 345
Показано с 81 по 97 из 97

Тема: Усилитель низкой частоты на микросхеме LM1875

  1. #1 Показать/скрыть первое сообщение.
    Новичок
    Автор темы

    Регистрация
    02.03.2010
    Адрес
    Евпатория Крым Украина
    Сообщений
    21

    По умолчанию Усилитель низкой частоты на микросхеме LM1875

    Нажмите на изображение для увеличения. 

Название:	LM1875 integrator_1.jpg 
Просмотров:	12519 
Размер:	116.3 Кб 
ID:	188412Нажмите на изображение для увеличения. 

Название:	LM1875-integrator-foto-1.jpg 
Просмотров:	4931 
Размер:	181.6 Кб 
ID:	188413Нажмите на изображение для увеличения. 

Название:	LM1875-integrator-foto-2.jpg 
Просмотров:	4245 
Размер:	174.6 Кб 
ID:	188416Нажмите на изображение для увеличения. 

Название:	plata sprint.JPG 
Просмотров:	5304 
Размер:	1.38 Мб 
ID:	188414LM1875 _Integrator_pcb.zip

    Печатная плата на чертежах - вид со стороны дорожек.
    Последний раз редактировалось slawx; 26.07.2013 в 18:11.

  2. #81
    Завсегдатай Аватар для Slava!!!
    Регистрация
    22.03.2005
    Сообщений
    1,493

    По умолчанию Re: Усилитель низкой частоты на микросхеме LM1875

    Была тут тема

    https://forum.vegalab.ru/showthread....E%D0%B4-lm1875

    Полно и печаток, и рекомендаций по их разводке

  3. #82
    Завсегдатай Аватар для .Васильев
    Регистрация
    04.04.2007
    Адрес
    новгородская обл Пестово на Мологе
    Сообщений
    10,818

    По умолчанию Re: Усилитель низкой частоты на микросхеме LM1875

    Цитата Сообщение от Slava!!! Посмотреть сообщение
    Была тут тема

    https://forum.vegalab.ru/showthread....E%D0%B4-lm1875

    Полно и печаток, и рекомендаций по их разводке
    все это фигня. в том числе и мои платы в той ветке.Моноблоки рулят.Ни фона ни паразитных наводок и любое включение легко реализуется от даташитного до итуна с псевдоэмос ,да и композиты и усь с буфером тут также элементарно получаются.Весьма просто реализуется плата с искусственной средней точкой.Минималисткое решение .
    С уважением Максим.

  4. #83
    Частый гость
    Регистрация
    18.12.2009
    Адрес
    Украина,г. Николаев
    Возраст
    43
    Сообщений
    307

    По умолчанию Re: Усилитель низкой частоты на микросхеме LM1875

    Цитата Сообщение от Фэн-клуб "Звездочка" Посмотреть сообщение
    Opel Omega, печатка по ссылке - жуть. Особенно разводка общего.

    Offтопик:
    Я имел в виду схему- просто и понятно, нет никаких заумных приколов. Печатку немного менял-вышло очень даже неплохо.
    Зажатость звучания...Хех... если ставить всякое гумно в виде ОПА2134 и АД712, тогда и будет зажатость. И емкости по питанию нужно побольше(на плате) ставить и поближе. А так неплохой усилитель. Без электролитических конденсаторов в интеграторе ...


  5. #84
    Завсегдатай Аватар для Юрий-Dos
    Регистрация
    30.12.2009
    Адрес
    Брянск
    Возраст
    40
    Сообщений
    1,349

    По умолчанию Re: Усилитель низкой частоты на микросхеме LM1875

    А эта китайская реализация как?
    Нажмите на изображение для увеличения. 

Название:	T2teHpXoNXXXXXXXXX_!!88221699.jpg 
Просмотров:	1008 
Размер:	139.9 Кб 
ID:	189283
    Нажмите на изображение для увеличения. 

Название:	T2ImroXgdaXXXXXXXX_!!88221699.jpg 
Просмотров:	1056 
Размер:	172.3 Кб 
ID:	189282
    Нажмите на изображение для увеличения. 

Название:	T2xrrpXXxaXXXXXXXX_!!88221699.jpg 
Просмотров:	978 
Размер:	130.2 Кб 
ID:	189284
    Бог создал мир. Остальное сделано в Китае.

  6. #85
    Завсегдатай Аватар для Юрий-Dos
    Регистрация
    30.12.2009
    Адрес
    Брянск
    Возраст
    40
    Сообщений
    1,349

    По умолчанию Re: Усилитель низкой частоты на микросхеме LM1875

    Цитата Сообщение от Merstan Посмотреть сообщение
    задержка и выпрямитель на борту?
    Да и защита АС.
    Цитата Сообщение от Merstan Посмотреть сообщение
    Мостовая схема?
    Нет, стерео. Схема по ДШ.
    Цитата Сообщение от Merstan Посмотреть сообщение
    Мне нра.
    Бог создал мир. Остальное сделано в Китае.

  7. #86
    Завсегдатай Аватар для BlackRoger
    Регистрация
    16.05.2011
    Адрес
    Россия
    Возраст
    44
    Сообщений
    1,099

    По умолчанию Re: Усилитель низкой частоты на микросхеме LM1875

    Подскажите, какая из этих LM1875 больше похожа на подделку?
    Миниатюры Миниатюры Нажмите на изображение для увеличения. 

Название:	DSC_0184.jpg 
Просмотров:	1426 
Размер:	1.92 Мб 
ID:	239302  

  8. #87
    Частый гость Аватар для Kipkimot
    Регистрация
    25.02.2012
    Сообщений
    213

    По умолчанию Re: Усилитель низкой частоты на микросхеме LM1875

    Цитата Сообщение от BlackRoger Посмотреть сообщение
    Подскажите, какая из этих LM1875 больше похожа на подделку?
    Правая на фото - левак.

  9. #88
    Завсегдатай
    Регистрация
    20.03.2011
    Адрес
    Ивановская обл., Иваново-город невест и Первого Совета.
    Возраст
    60
    Сообщений
    1,284

    По умолчанию Re: Усилитель низкой частоты на микросхеме LM1875

    Левая похожа на оригинал от National Semiconductor /фактический ток покоя мало отличается от заявленных 70ма/, левая похожа на Unisonic.

  10. #89
    Частый гость
    Регистрация
    11.04.2015
    Сообщений
    125

    По умолчанию Re: Усилитель низкой частоты на микросхеме LM1875

    Левая на фото похожа на оригинал,у мну на плате 1 в 1,справа-трудно сказать...Включить по datasheet-у,посмотреть...

  11. #90
    Завсегдатай
    Регистрация
    20.03.2011
    Адрес
    Ивановская обл., Иваново-город невест и Первого Совета.
    Возраст
    60
    Сообщений
    1,284

    По умолчанию Re: Усилитель низкой частоты на микросхеме LM1875

    Пробовал уже. Ток покоя от 10 до 40 ма /проверил 3 штуки/.

  12. #91
    Новичок
    Регистрация
    06.01.2017
    Сообщений
    17

    По умолчанию Re: Усилитель низкой частоты на микросхеме LM1875

    Решил купить такой усилитель на LM1875 — https://ru.aliexpress.com/item/Dual-...608.0.0.1ukfYB

    Как вариант рассматривал еще конструктор - https://ru.aliexpress.com/store/prod...608.0.0.S9xaLd
    С защитой акустики, но потом решил остановиться на первом варианте.

    Насколько приемлема такая схема? Возможно ли ее в дальнейшейм апгрейдить? ЧТо нужно будет заменить?

    Питание и защиту акустики планирую делать как в этом обзоре: cxem.net/sound/amps/amp216.php

    Только я не понял, почему блок питания здесь на 20 вольт. Для 4-х Ом нагрузки можно 25 вольт.
    Можно использовать трансформатор с выходами по 18 вольт?

    Или лучше блоки питания взять отсюда? www.ti.com/lit/an/snaa057b/snaa057b.pdf

    Можете что-то посоветовать?

  13. #92

    По умолчанию Re: Усилитель низкой частоты на микросхеме LM1875

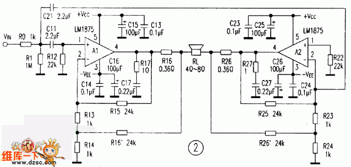
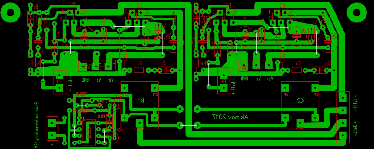
    Ребята, у меня проблема - звук песочит... какие-то звенящие искажения. Может кто подскажет? Скорее всего разводка платы плохая. На входе синус, на выходе - вот такая хрень. Делал под мост TDA2050. Решил, что дело в м/сх, купил и впаял LM1875T. То-же самое.... Думал из-за блока питания (собрал импульсный), но подключив от двух ЛБП - так-же. Беда. Нажмите на изображение для увеличения. 

Название:	Выход LM1875T.jpg 
Просмотров:	522 
Размер:	16.8 Кб 
ID:	293224 Нажмите на изображение для увеличения. 

Название:	tda2050bridge.jpg 
Просмотров:	1078 
Размер:	174.6 Кб 
ID:	293225 Нажмите на изображение для увеличения. 

Название:	TDA2050 Bridge Akimov.jpg 
Просмотров:	711 
Размер:	216.6 Кб 
ID:	293226 Нажмите на изображение для увеличения. 

Название:	БУ.jpg 
Просмотров:	698 
Размер:	1.55 Мб 
ID:	293222
    Миниатюры Миниатюры Нажмите на изображение для увеличения. 

Название:	LM1875T Bridge_Akimov.jpg 
Просмотров:	379 
Размер:	244.4 Кб 
ID:	293221   Нажмите на изображение для увеличения. 

Название:	LM1875T Bridge.gif 
Просмотров:	1428 
Размер:	53.8 Кб 
ID:	293223  

  14. #93
    Новичок
    Регистрация
    26.12.2006
    Адрес
    Кубань
    Сообщений
    45

    По умолчанию Re: Усилитель низкой частоты на микросхеме LM1875

    Радиатор на земле?

  15. #94

    По умолчанию Re: Усилитель низкой частоты на микросхеме LM1875

    да

  16. #95
    Старый знакомый Аватар для lvr444
    Регистрация
    10.01.2010
    Адрес
    г. Баку
    Возраст
    70
    Сообщений
    877

    По умолчанию Re: Усилитель низкой частоты на микросхеме LM1875

    Евгений08, конденсатора ФНЧ нет.

  17. #96

    По умолчанию Re: Усилитель низкой частоты на микросхеме LM1875

    А С1 (С11)?

  18. #97
    Старый знакомый Аватар для lvr444
    Регистрация
    10.01.2010
    Адрес
    г. Баку
    Возраст
    70
    Сообщений
    877

    По умолчанию Re: Усилитель низкой частоты на микросхеме LM1875

    Евгений08, конденсатора С1, по схеме, я не вижу. Поставьте конденсатор, параллельно резистору R1, номиналом от 470 пф до 1000 пф и проверьте осциллографом.

Страница 5 из 5 Первая ... 345

Метки этой темы

Социальные закладки

Социальные закладки

Ваши права

  • Вы не можете создавать новые темы
  • Вы не можете отвечать в темах
  • Вы не можете прикреплять вложения
  • Вы не можете редактировать свои сообщения
  •