Страница 5 из 61 Первая ... 3456715 ... Последняя
Показано с 81 по 100 из 1209

Тема: Фонокорректор на NE5532

  1. #1 Показать/скрыть первое сообщение.
    Частый гость
    Автор темы

    Регистрация
    04.02.2010
    Адрес
    Ульяновск
    Возраст
    30
    Сообщений
    112

    По умолчанию Фонокорректор на NE5532

    Решил собрать в свою Радиотехнику ЭП-101 фонокорректор на NE5532 но инет внятного ответа мне не дал я даже не нашёл схему

    Помогите пожалуйста ну ведь может у кого нибудь в загашнике лежит схемка на этом опере
    Желательно с печатной платой ато я практически савсем не умею их рисовать

    Заранее благодарен

  2. #81
    Новичок
    Регистрация
    05.02.2011
    Адрес
    Иваново
    Сообщений
    16

    По умолчанию Re: Фонокорректор на NE5532

    Точно не туда подключил, но оказалось дело также и в том что без заглушки подключаясь к любому выходу играет также тихо. Просто при разборке я ее снял, а потом так и не вставил.

  3. #82
    Частый гость
    Регистрация
    06.06.2009
    Адрес
    Тула
    Возраст
    35
    Сообщений
    461

    По умолчанию Re: Фонокорректор на NE5532

    На высокоуровневом выходе без заглушки тихо играть может наверно из-за наводок

  4. #83
    Новичок
    Регистрация
    05.02.2011
    Адрес
    Иваново
    Сообщений
    16

    По умолчанию Re: Фонокорректор на NE5532

    А корректор Никитина будет лучше встроенного Арктуровского? А то все твердят что встроенный говно.

  5. #84
    Завсегдатай
    Регистрация
    07.07.2009
    Сообщений
    6,495

    По умолчанию Re: Фонокорректор на NE5532

    Про корректор Никитина скажу самые душевные слова. Уровень сигнала не такой высокий, как в двух-оперном варианте, но звук- превосходный.
    Нажмите на изображение для увеличения. 

Название:	Кор на операх.JPG 
Просмотров:	4978 
Размер:	82.1 Кб 
ID:	114324
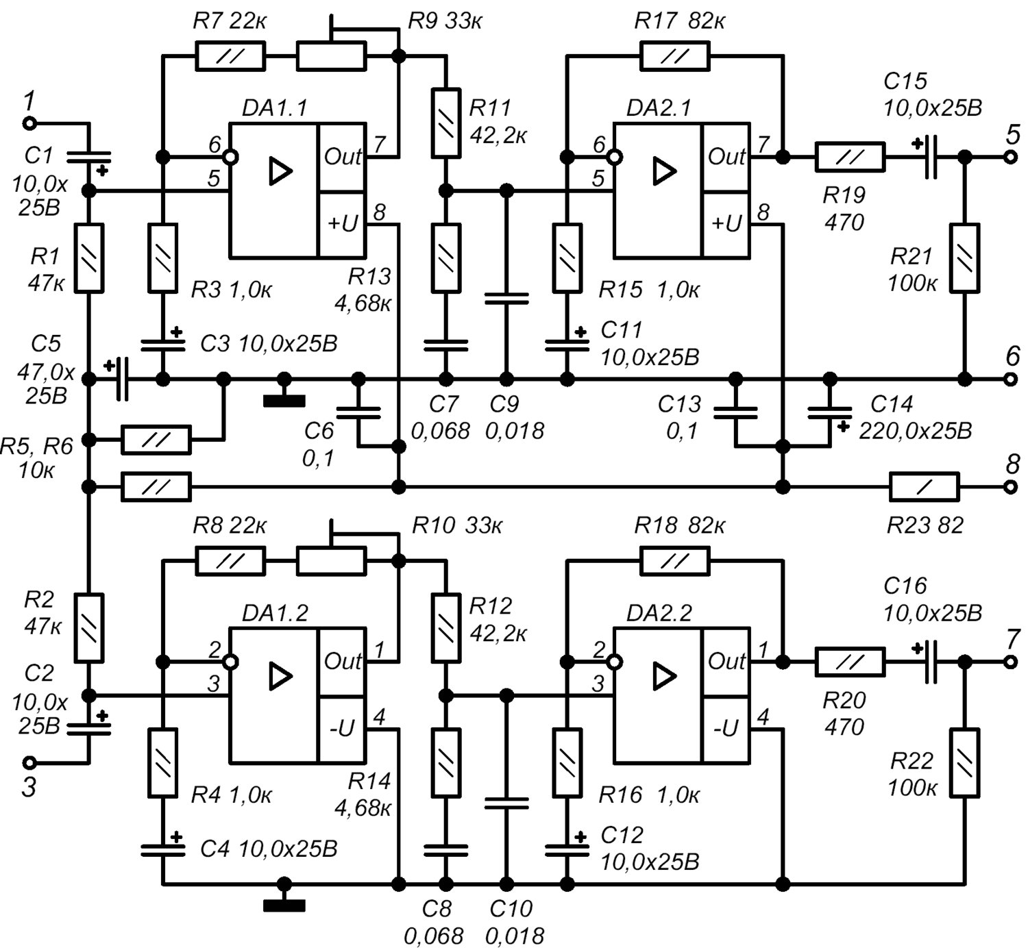
    А вот схемка несложная на паре сдвоенных оперов с базара.( Опер базарный, -забавный каламбур....)
    Питание простое как топор: стабилитроны и ёмкости.
    Последний раз редактировалось Бока; 12.02.2011 в 14:48.

  6. #85
    Новичок
    Регистрация
    08.06.2010
    Сообщений
    16

    По умолчанию Re: Фонокорректор на NE5532

    Про 101 -ю радиотехнику в каком то из радио писали что там землю где-то перепаять и рокот уменьшится... посмотри вобщем путеводитель по радио, по моему статья где-то конца 80-х годов

  7. #86
    Новичок
    Регистрация
    17.06.2010
    Сообщений
    1

    По умолчанию Re: Фонокорректор на NE5532

    Знакомый делал предусилитель-корректор найденый в далёком 2003-2005 годах. Как раз на 5532.
    В аттаче архив статьи + схема из неё. В архиве платка имеется.
    К сожалению источник утрачен.
    Миниатюры Миниатюры Нажмите на изображение для увеличения. 

Название:	akl_05-1.jpg 
Просмотров:	3185 
Размер:	214.1 Кб 
ID:	114569  
    Вложения Вложения

  8. #87
    Регистрация не подтверждена
    Регистрация
    14.06.2006
    Адрес
    Ростов-на-Дону
    Возраст
    59
    Сообщений
    510

    По умолчанию Re: Фонокорректор на NE5532

    Бока, Саша! На картинке у первого операционника плюс с минусом не попутаны?

    С уважением, Макс Тараненко.

  9. #88
    Завсегдатай
    Регистрация
    07.07.2009
    Сообщений
    6,495

    По умолчанию Re: Фонокорректор на NE5532

    Ясен пень ,перепутано, спасибо за указку. Пока рисовали в приличном виде- перепунькали.Нажмите на изображение для увеличения. 

Название:	Корректор для О&#1.JPG 
Просмотров:	3447 
Размер:	69.4 Кб 
ID:	114735
    А вот-новинка, сегодняшняя. Бюджетная голова Ортофон510мк2 зазвучал весьма достойно, завтра прослушаю подольше и погромче.Нажмите на изображение для увеличения. 

Название:	Корректор с вну&#1.JPG 
Просмотров:	1197 
Размер:	192.8 Кб 
ID:	114736
    Ачх Ортофона 510 с новым корректором на розововм шуме, Брюль-КрюльQR2010.
    Интересно, что бугорок на 2 килах есть на всех без исключения головах и корректорах, это, похоже, изюминка самого диска.
    Да, забыл сказать.Корректор не имеет по входу и выходу никаких емкостей, поэтому не имея опыта сборки таких схем есть риск легко уделать и головку и колонки. Накосячить можно на любом этапе, осторожность должна идти впереди.
    Последний раз редактировалось Бока; 16.02.2011 в 23:10.

  10. #89
    Не хочу! Аватар для Alex
    Регистрация
    20.03.2003
    Адрес
    Worldwide
    Возраст
    63
    Сообщений
    39,059

    По умолчанию Re: Фонокорректор на NE5532

    Цитата Сообщение от Rostik Посмотреть сообщение
    В аттаче архив статьи + схема из неё. В архиве платка имеется.
    Это практически такая-же схема, как Бока показывал, только там номиналы другие (что на принцип не влияет), ну и у первого опера в самом деле входы перепутаны.
    "Замполит, чайку?"(с)"Охота за Красным Октябрем".
    "Да мне-то что, меняйтесь!"(с)анек.
    <-- http://altor1.narod.ru --> Вопросы - в личку, е-мейл, скайп.

  11. #90
    Завсегдатай
    Регистрация
    07.07.2009
    Сообщений
    6,495

    По умолчанию Re: Фонокорректор на NE5532

    Схема от ROSTIK посчитана весьма точно, остаётся до пенсии искать по базару такие резисторы нужного номинала. Или выбирать цифровиком из пачки. Переменники я бы заменил на постоянники .А то мало ли....
    Однополярное питание при включении корректора создаёт хлопки в колонках , очень громкие, спасёт только защита усилителя.
    А в плане повторяемости- прекрасный вариант для начинающих, замечательно всё продумано в плане безопасности.

  12. #91
    Завсегдатай Аватар для Анатолий Тимофеев
    Регистрация
    08.07.2008
    Адрес
    Тихвин/СПБ, Russia
    Возраст
    49
    Сообщений
    1,645

    По умолчанию Re: Фонокорректор на NE5532

    платка из темы (по схеме А.Бокарева) рабочая, вчера запустил, сегодня буду прослушивать.
    С Уважением, Анатолий.

  13. #92
    Завсегдатай Аватар для теоретизирующий практик
    Регистрация
    03.07.2011
    Адрес
    Ставропольский край
    Сообщений
    2,050

    По умолчанию Re: Фонокорректор на NE5532

    Может ещё раз взглянуть на схему пост 21? Там рокотфильтр связывает оба канала, и наверное компернсирует вертикальную составляющую вибрации диска, которая может заметно заколебать головки НЧ каналов в противоположные стороны. При записи принимались меры, чтобы такого эффекта не было (ограничение вертикальной модуляции глубины дорожки).

    Анатолий.

  14. #93
    Завсегдатай Аватар для Анатолий Тимофеев
    Регистрация
    08.07.2008
    Адрес
    Тихвин/СПБ, Russia
    Возраст
    49
    Сообщений
    1,645

    По умолчанию Re: Фонокорректор на NE5532

    Корректор играет отлично! птание +-18Вольт, по максимуму.
    С Уважением, Анатолий.

  15. #94
    Завсегдатай Аватар для .Васильев
    Регистрация
    04.04.2007
    Адрес
    новгородская обл Пестово на Мологе
    Сообщений
    10,818

    По умолчанию Re: Фонокорректор на NE5532

    Цитата Сообщение от Анатолий Тимофеев Посмотреть сообщение
    Корректор играет отлично! птание +-18Вольт, по максимуму.
    Моя печатка?
    С уважением Максим.

  16. #95
    Завсегдатай Аватар для Анатолий Тимофеев
    Регистрация
    08.07.2008
    Адрес
    Тихвин/СПБ, Russia
    Возраст
    49
    Сообщений
    1,645

    По умолчанию Re: Фонокорректор на NE5532

    да, спасибо!!!
    С Уважением, Анатолий.

  17. #96
    Завсегдатай Аватар для Анатолий Тимофеев
    Регистрация
    08.07.2008
    Адрес
    Тихвин/СПБ, Russia
    Возраст
    49
    Сообщений
    1,645

    По умолчанию Re: Фонокорректор на NE5532

    Нажмите на изображение для увеличения. 

Название:	Корректор Бокарева.jpg 
Просмотров:	2826 
Размер:	255.2 Кб 
ID:	171476Макетик такой вот , фона не слышно ухом впритык к динамику.
    С Уважением, Анатолий.

  18. #97
    Завсегдатай Аватар для Анатолий Тимофеев
    Регистрация
    08.07.2008
    Адрес
    Тихвин/СПБ, Russia
    Возраст
    49
    Сообщений
    1,645

    По умолчанию Re: Фонокорректор на NE5532

    ОРА2134 в этом корректоре звучат гораздо лучше, чем NE5532, при питании +-18Вольт.
    С Уважением, Анатолий.

  19. #98
    Завсегдатай
    Регистрация
    07.07.2009
    Сообщений
    6,495

    По умолчанию Re: Фонокорректор на NE5532

    Дело не только в лучшем звуке, а ещё в том, что сдвиг уровня на выходе ОРА2134 намного меньше, чем у 5532.Хотя, однажды для ММ-корректора за неимением 2134 из кучи 5532 выбрал пару с минимальным и одинаковым сдвигом.

  20. #99
    Завсегдатай Аватар для .Васильев
    Регистрация
    04.04.2007
    Адрес
    новгородская обл Пестово на Мологе
    Сообщений
    10,818

    По умолчанию Re: Фонокорректор на NE5532

    ОРА1642 первые ставить,вторые можно и ОРА2134.1642 менее шумящие
    С уважением Максим.

  21. #100
    Завсегдатай Аватар для Анатолий Тимофеев
    Регистрация
    08.07.2008
    Адрес
    Тихвин/СПБ, Russia
    Возраст
    49
    Сообщений
    1,645

    По умолчанию Re: Фонокорректор на NE5532

    у меня есть пара 1642, только они в соиках, переходник надо, а вообще с шумом нет проблем, он низкий
    а корректор товарищ слушает, радуется, и еще один буду другому товарищу делать, пусть людям радость приносят!
    Последний раз редактировалось Анатолий Тимофеев; 12.12.2012 в 20:40.
    С Уважением, Анатолий.

Страница 5 из 61 Первая ... 3456715 ... Последняя

Социальные закладки

Социальные закладки

Ваши права

  • Вы не можете создавать новые темы
  • Вы не можете отвечать в темах
  • Вы не можете прикреплять вложения
  • Вы не можете редактировать свои сообщения
  •