Страница 48 из 60 Первая ... 38464748495058 ... Последняя
Показано с 941 по 960 из 1186

Тема: Auto. STR.400

  1. #1 Показать/скрыть первое сообщение.
    Старый знакомый
    Автор темы
    Аватар для strannicmd
    Регистрация
    28.04.2006
    Адрес
    Modena (I)
    Возраст
    62
    Сообщений
    903

    По умолчанию

    Вот, нарисовал "римейк" по трудам Норфа. Перешёл на новую элементную базу, также установил самозапуск после перегрузки..
    Может что где упустил, посмотрите.. Какие будут мнения..?
    Миниатюры Миниатюры Нажмите на изображение для увеличения. 

Название:	STR.Auto.400.GIF 
Просмотров:	19181 
Размер:	36.8 Кб 
ID:	18594  
    Последний раз редактировалось Konkere; 05.10.2007 в 02:51.

  2. #941
    Старый знакомый
    Регистрация
    22.03.2011
    Адрес
    Москва
    Сообщений
    761

    По умолчанию Re: Auto. STR.400

    Цитата Сообщение от Starichok Посмотреть сообщение
    мс ир4427, или ир2110, или ир2113
    Блиннн, но ведь 4427 и 2110 (2113) вещи ну абсолютно разные, зачем советовать то

    ---------- Добавлено в 15:33 ---------- Предыдущее сообщение в 15:01 ----------

    Цитата Сообщение от strannicmd Посмотреть сообщение
    Всё красиво там, но для наших мест, довольно экзотические МС... ИМХО
    не проще один раз заказать нормальные детальки, чем заниматься садомазохизмом

  3. #942
    Старый знакомый
    Автор темы
    Аватар для strannicmd
    Регистрация
    28.04.2006
    Адрес
    Modena (I)
    Возраст
    62
    Сообщений
    903

    По умолчанию Re: Auto. STR.400

    Цитата Сообщение от Slavik-65 Посмотреть сообщение
    вещи ну абсолютно разные,
    Ну почему же..., то что 2110 имеет "прыгающий" драйвер (верхний), так его легко пристроить на корпус.. Другой вопрос что 4427 нельзя на полумост То есть, один вместо другого можно, но наоборот нельзя..
    Цитата Сообщение от Slavik-65 Посмотреть сообщение
    не проще один раз заказать нормальные детальки,
    Я смотрю, адрес у Вас Москва... Конечно тама легче, а там где я живу (Унгены), это ну очень долго... (и дорого..)

  4. #943
    Старый знакомый
    Регистрация
    22.03.2011
    Адрес
    Москва
    Сообщений
    761

    По умолчанию Re: Auto. STR.400

    Себя любимого побаловать можно

  5. #944
    Старый стал, ленивый Аватар для Starichok
    Регистрация
    02.05.2010
    Адрес
    Псков
    Возраст
    74
    Сообщений
    3,293

    По умолчанию Re: Auto. STR.400

    да, конешно, с внешними драйверами дешевле обычную тл494.
    но тут такое дело. седня со мной Иван беседовал в скайпе. почему-то он не стал тебе писать в тему, а предложил через меня тебе посоветовать сделать бустер на 3843 с одним дросселем. так как у 3843 есть быстрый токовый контроль. а с тл494 через медленную ОС пока мс увидит большой ток, может успеть все сгореть. и 3843 внутри имеет драйвер на 1 Ампер.
    Фарш невозможно провернуть назад,
    И мяса из котлет не восстановишь...

  6. #945
    Старый знакомый
    Автор темы
    Аватар для strannicmd
    Регистрация
    28.04.2006
    Адрес
    Modena (I)
    Возраст
    62
    Сообщений
    903

    По умолчанию Re: Auto. STR.400

    Цитата Сообщение от Starichok Посмотреть сообщение
    седня со мной Иван беседовал в скайпе. почему-то он не стал тебе писать в тему, а предложил через меня тебе посоветовать сделать бустер на 3843 с одним дросселем.
    Да я вначале я сам хотел на ней собрать, но токи больно большие, дросель по больше будет, нагрев всего больше... Про драйвер его я знаю..., но двухфазный интересней, да и КПД по выше должен быть...
    Цитата Сообщение от Starichok Посмотреть сообщение
    а с тл494 через медленную ОС пока мс увидит большой ток, может успеть все сгореть.
    Понимаешь, это питание идёт в основном на питание аккумулятора ноута, а там свой контроллер, и если тот помрёт, то даже если наш адаптер выйдет из строя, то питание через дросели, один хрен пойдет на ноут, ведь защита не вырубит полностью питание, а лишь "повышалку" (вот он недостаток безтрансформаторных девайсов). Вся надежда на предохранители. Делать ещё один ключ на входное питание.., неразумно, ИМХО
    Что скажешь?

  7. #946
    Старый стал, ленивый Аватар для Starichok
    Регистрация
    02.05.2010
    Адрес
    Псков
    Возраст
    74
    Сообщений
    3,293

    По умолчанию Re: Auto. STR.400

    1. Иван сказал, что он делает, по работе, бустеры на 1,5 кВт с одним дросселем, а на твою мощность сделать гораздо легче.
    2. ты не понял. бустеру нужен свой быстрый контроль тока в ключе. иначе, без быстрого поциклового контроля тока, дроссель может успеть влететь в насыщение, и будет твоему бустеру ханахую.
    делают на Радиокоте ребята чоппер на тл494, так им пришлось задрать индуктивность дросселя до небес, чтобы медленная ОС успевала притормозить ШИМ. раз в 20 у них индуктивность больше, чем достаточно для нормальной работы.
    Фарш невозможно провернуть назад,
    И мяса из котлет не восстановишь...

  8. #947
    Старый знакомый
    Автор темы
    Аватар для strannicmd
    Регистрация
    28.04.2006
    Адрес
    Modena (I)
    Возраст
    62
    Сообщений
    903

    По умолчанию Re: Auto. STR.400

    Цитата Сообщение от Starichok Посмотреть сообщение
    нужен свой быстрый контроль тока в ключе. иначе, без быстрого поциклового контроля тока, дроссель может успеть влететь в насыщение, и будет твоему бустеру ханахую.
    делают на Радиокоте ребята чоппер на тл494, так им пришлось задрать индуктивность дросселя до небес, чтобы медленная ОС успевала притормозить ШИМ. раз в 20 у них индуктивность больше, чем достаточно для нормальной работы.
    В общем, разумно. Надо искать СМ ШИМ контроллер. Например LTC3826, кстати, кто знает, его реально достать? И за сколько.. Схемка в аттаче, думаю только переделать немного защиту, снимать ток по падению на ключах, а то на резисторах.., для больших нагрузках много рассеивать надо..
    Миниатюры Миниатюры Нажмите на изображение для увеличения. 

Название:	LTC3826.png 
Просмотров:	1004 
Размер:	76.9 Кб 
ID:	121501  

  9. #948
    Старый стал, ленивый Аватар для Starichok
    Регистрация
    02.05.2010
    Адрес
    Псков
    Возраст
    74
    Сообщений
    3,293

    По умолчанию Re: Auto. STR.400

    Иван предложил дешевый вариант UC3843.
    да, резистор получится ого-го. сопротивления мало, но падение на входе тока у нее 1 Вольт.
    Иван использует фольгу платы вместо резистора, но и токи у него более 200 Ампер...
    Фарш невозможно провернуть назад,
    И мяса из котлет не восстановишь...

  10. #949
    Старый знакомый
    Автор темы
    Аватар для strannicmd
    Регистрация
    28.04.2006
    Адрес
    Modena (I)
    Возраст
    62
    Сообщений
    903

    По умолчанию Re: Auto. STR.400

    Цитата Сообщение от Starichok Посмотреть сообщение
    Иван предложил дешевый вариант UC3843.
    Это понятно, просто и дёшево.. Я хочу поэкспериментировать с двухфазным, согласись, интересней, да и параметры по лучше должны быть..., (хоть и сложнее немного).
    Цитата Сообщение от Starichok Посмотреть сообщение
    резистор получится ого-го.
    Если найду эту МС, хочу попробовать туда по падению на ключах (красные каракули), так на первый взгляд, судя по обвязке токовых резисторов, должно получится

  11. #950
    Старый знакомый
    Автор темы
    Аватар для strannicmd
    Регистрация
    28.04.2006
    Адрес
    Modena (I)
    Возраст
    62
    Сообщений
    903

    По умолчанию Re: Auto. STR.400

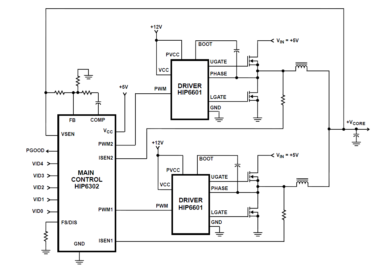
    Вот смотрите, по моему идеально, и синхровыпрямители, и 2 фазы... http://datasheet.su/datasheet/Intersil/HIP6302CB-T
    С материнки...
    Миниатюры Миниатюры Нажмите на изображение для увеличения. 

Название:	HIP6302.png 
Просмотров:	567 
Размер:	55.7 Кб 
ID:	121509  

  12. #951
    Старый знакомый
    Автор темы
    Аватар для strannicmd
    Регистрация
    28.04.2006
    Адрес
    Modena (I)
    Возраст
    62
    Сообщений
    903

    По умолчанию Re: Auto. STR.400

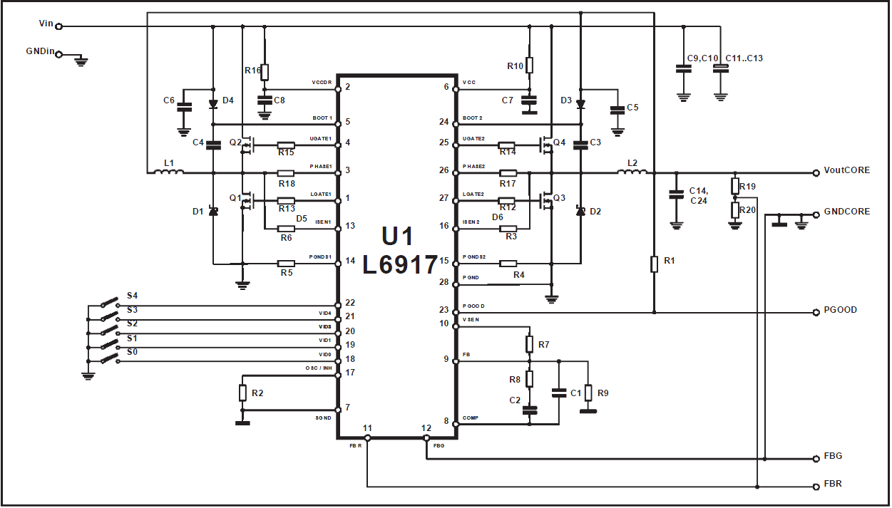
    L6916D, то же самое (похоже), но встроенные драйверы.. Не могу найти на неё ПДФ (на 17 нашёл, говорят то же самое, но хоцца всё же посмотреть отличия..)
    Миниатюры Миниатюры Нажмите на изображение для увеличения. 

Название:	L6917.png 
Просмотров:	386 
Размер:	50.7 Кб 
ID:	121512  
    Последний раз редактировалось strannicmd; 25.04.2011 в 11:56.

  13. #952
    Старый знакомый
    Регистрация
    22.03.2011
    Адрес
    Москва
    Сообщений
    761

    По умолчанию Re: Auto. STR.400

    Цитата Сообщение от strannicmd Посмотреть сообщение
    Вот смотрите, по моему идеально,
    на полевые +5 вольт......25А.......

  14. #953
    Старый стал, ленивый Аватар для Starichok
    Регистрация
    02.05.2010
    Адрес
    Псков
    Возраст
    74
    Сообщений
    3,293

    По умолчанию Re: Auto. STR.400

    странник, ты оба раза нарисовал понижающие преобразователи... а тебе нужно повышать...
    на UC3843 ведь тоже можно попробовать поставить контроль по падению на канале, а не на резисторе в истоке.
    Фарш невозможно провернуть назад,
    И мяса из котлет не восстановишь...

  15. #954
    Старый знакомый
    Автор темы
    Аватар для strannicmd
    Регистрация
    28.04.2006
    Адрес
    Modena (I)
    Возраст
    62
    Сообщений
    903

    По умолчанию Re: Auto. STR.400

    Цитата Сообщение от Starichok Посмотреть сообщение
    на UC3843 ведь тоже можно попробовать поставить контроль по падению на канале
    Да, согласен.

    ---------- Добавлено в 11:13 ---------- Предыдущее сообщение в 11:11 ----------

    Цитата Сообщение от Starichok Посмотреть сообщение
    ты оба раза нарисовал понижающие преобразователи... а тебе нужно повышать...
    Я просто "вырезал" картинки из ПДФа и выложил для наглядности. Надо посмотреть как их "перемутить" на повышение, ведь контроллеры эти есть в наличии (с дохлых материнок), не надо где-то их заказывать...

    ---------- Добавлено в 12:34 ---------- Предыдущее сообщение в 11:13 ----------

    Цитата Сообщение от strannicmd Посмотреть сообщение
    Надо посмотреть как их "перемутить" на повышение,
    Если это вообще возможно....

  16. #955
    Старый стал, ленивый Аватар для Starichok
    Регистрация
    02.05.2010
    Адрес
    Псков
    Возраст
    74
    Сообщений
    3,293

    По умолчанию Re: Auto. STR.400

    почему же невозможно? только ключ взять на нужное напряжение.
    Фарш невозможно провернуть назад,
    И мяса из котлет не восстановишь...

  17. #956
    Старый знакомый
    Автор темы
    Аватар для strannicmd
    Регистрация
    28.04.2006
    Адрес
    Modena (I)
    Возраст
    62
    Сообщений
    903

    По умолчанию Re: Auto. STR.400

    Цитата Сообщение от Starichok Посмотреть сообщение
    бустеру нужен свой быстрый контроль тока в ключе. иначе, без быстрого поциклового контроля тока, дроссель может успеть влететь в насыщение,
    Что скажешь насчёт этой схемки?
    Миниатюры Миниатюры Нажмите на изображение для увеличения. 

Название:	LapTop STR 1910.png 
Просмотров:	1487 
Размер:	63.0 Кб 
ID:	121923  

  18. #957
    Частый гость
    Регистрация
    25.10.2010
    Сообщений
    278

    По умолчанию Re: Auto. STR.400

    Цитата Сообщение от strannicmd Посмотреть сообщение
    Что скажешь насчёт этой схемки?
    У Т.И. есть же специальные контроллеры бустеров? Я когда семплы пытался заказать чтото промелькнуло, точно не помню, но там было 2 и 4 фазы бустеры

  19. #958

    По умолчанию Re: Auto. STR.400

    strannicmd, знаю насколько ты упрям, вот через старичка и советую. Он уже всё сказал, если не нужно оптимальное по цене/качеству решение, а охота просто повозиться от скуки с чем-то, то есть занять себя - одосужиться, то любой вариант ок, слава богу тут всего 100-200вт.
    Кстати, Буня, раз уж и вы тут - эта реплика и вам подойдёт, в ветку "class D для саба". Однако, убей бог, не понимаю - что за прикол собирать один за другим усилы, без какого либо прогресса, без развития и годы подряд? Это такая нескучная игра в неутомимого китайского рабочего-сборщика что-ли?
    Импульсно всё, в этом мире бушующем..

  20. #959
    Старый знакомый
    Автор темы
    Аватар для strannicmd
    Регистрация
    28.04.2006
    Адрес
    Modena (I)
    Возраст
    62
    Сообщений
    903

    По умолчанию Re: Auto. STR.400

    IVX, Ну, с философией понятно.., , а по схеме можешь сказать что-нить, может хомуты..., может нюансы... UC3856 это полный аналог 3846 (pin by pin), СМ контроллер
    За схемотехнику, был бы признателен..
    Последний раз редактировалось strannicmd; 01.05.2011 в 10:19.

  21. #960

    По умолчанию Re: Auto. STR.400

    слава, ну вроде должна твоя схема сработать, заполнения .5 достаточно, вместо 3205 тогда уж сдвоенный в so-8 воткни что-ли, раз уж всё равно две штуки, частоту гони выше, чтобы индукторы вышли помельче.
    Импульсно всё, в этом мире бушующем..

Страница 48 из 60 Первая ... 38464748495058 ... Последняя

Социальные закладки

Социальные закладки

Ваши права

  • Вы не можете создавать новые темы
  • Вы не можете отвечать в темах
  • Вы не можете прикреплять вложения
  • Вы не можете редактировать свои сообщения
  •