Страница 4 из 13 Первая ... 23456 ... Последняя
Показано с 61 по 80 из 250

Тема: Простой УМ на основе LME49810

  1. #1 Показать/скрыть первое сообщение.
    Завсегдатай
    Автор темы
    Аватар для MikeF
    Регистрация
    04.11.2004
    Адрес
    Кемерово
    Возраст
    42
    Сообщений
    3,107

    Круто! Простой УМ на основе LME49810

    Данный аппарат обязан своим появлением моему товарищу, который попросил сделать простой усилитель с хорошим звучанием и высокой надежностью при работе практически 24/365.

    На основе массы положительных отзывов о звучании и наличием фирменных агрегатов с веселым ценником, было решено попробовать драйвер LME49810. Стоит признать у нас были опасения, что будет не очень, но усилитель получился с весьма приличным звучанием, неплохо измеряется и очень простой в сборке и настройке. С учетом постоянно ухудшающейся ситуации с приобретением нормальных транзисторов для УН и первой ступени ВК, данный драйвер видится отличным вариантом для создания весьма качественных УМ.
    Схема представляет собой инвертирующий усилитель с Ку=10 для достижения большей линейности. Защита используется триггерная с самосбросом.
    Номинальное напряжение питания +-43 В, ток покоя порядка 100 мА на пару.
    Для обеспечения надёжности ВК собран на трех парах мощных выходных транзисторов серии MJL2119x и смонтирован в относительно большой корпус с высотой радиаторов 150 мм и толщиной подошвы 10 мм.
    Особое значение в конструировании действительно качественных УМ имеет разводка ПП. В данном усилителе была применена наиболее подходящая, на мой взгляд, концепция "всё на плате" наподобие использованной в СЛ УМЗЧ С. Агеева, т.е. все конденсаторы, диоды и транзисторы ВК расположены на одной плате. Получается компактный модуль требующий только подведения проводов питания от трансформатора и подключения источника сигнала и нагрузки.

    Размеры платы УМ: 85 х 165 мм. Для монтажа необходим радиатор высотой минимум 110 мм, лучше - 120 - 150 мм.

    На плате предусмотрен терминал для измерения тока покоя в виде штырьевого разъема с шагом 2,54 мм для использования с кабелем а ля reset или светодиодик от системного блока. От случайных замыканий при измерениях УМ защищен резисторами R50 и R51.
    Для регулировки тока покоя использован подстроечный резистор с регулировочным элементом на торце корпуса. При сборке плат для ЛК и ПК он запаивается зеркально, что обеспечивает легкий доступ к нему при установке требуемого тока покоя.

    Радиатор драйвера заземлен по переменному току через конденсатор С7.

    Система питания использует трансформатор с раздельными обмотками для УМ левого и правого каналов, включенный через систему фильтров для подавления ВЧ помех и постоянной составляющей из сети. Данный набор мер вкупе с системой защиты АС от постоянного напряжения с оптронным входом позволил полностью исключить земляные петли и значительно снизить неидеальность питающей сети.

    Помимо этого особенностью схемы является отказ от оксидных электролитических конденсаторов во всех местах где возможно и использовании вместо них керамических конденсаторов 10 мкФ на 25 В. Данная замена позволила поднять надежность устройства в целом, устранить ложные срабатывания защиты и добиться стабильности исходно запроектированных таймингов во времени. Применение конденсаторов относительно небольшого номинала потребовало сделать фильтр защиты от постоянного напряжения двухкаскадным и применить пороговые элементы с большим напряжением срабатывания чем это делается обычно.

    Для защиты цепей ООС УМ от помех, наводимых на кабель, и емкостной составляющей нагрузки применен выходной двухзвенный LC фильтр.

    Алгоритм работы автоматики следующий.
    Через 2-3 сек после включения происходит плавный запуск трансформатора через реле K1, управляемого узлом на ОУ U2. Затем через 1-2 сек происходит снятие сигнала Mute с блоков УМ, по прошествии ещё 1-2 сек включаются выходные реле K2 и K3, если отсутствует авария (отсутствует постоянное напряжение на выходах блоков УМ).


    Прилагаю несколько фото готового УМ, а также принципиальные схемы и скриншоты результатов измерений.

    Некоторые замечания по фото.

    На схеме показан вариант с двухполюсной коррекцией, в конечном варианте использована "обычная" коррекция одним конденсатором емкостью 8-9 пФ, в таком варианте скорость нарастания получилась порядка 65 В/мкс.

    Для измерения искажений применен интермодуляционный тест по нескольким соображениям. Использован измерительный комплекс позволяющий генерировать практически идеальный интермодуляционный тест сигнал и, кроме того, тест на интермодуляцию более показателен чем Кг.
    Собственные искажения измерителя составили порядка -114дБ для искажений второго порядка (компонента 1 кГц) и порядка -124дБ для третьего (компоненты 8 и 9 кГц).
    Результаты получились весьма приличные для устройства с глубиной ООС всего 20дБ на 100 Кгц - при мощности близкой к клипу (двойной размах порядка 70 В на нагрузку 4 Ом) Ки2=-110 дБ, Ки3=-117 дБ.
    Однако звук порадовал ещё больше, высокие частоты, солирующий голос и хор очень чисто. Сравнивалось в системе Виктора Викторовича (ВВ ) (ник 1950) и в нашей тест-комнате с CROWN Studio Reference I. По качеству звука описываемый УМ явно превзошел CROWN и был сравним с YES-3 в реализации ВВ.
    Скоро будет сравнение с Anthem Statement P2, интересно...

    PS.
    Спасибо всем друзьям и коллегам за помощь в разработке и постройке данного УМ.
    Нажмите на изображение для увеличения. 

Название:	AMP_MainPCB.jpg 
Просмотров:	3210 
Размер:	1.32 Мб 
ID:	246214 Нажмите на изображение для увеличения. 

Название:	AMP_SHM.jpg 
Просмотров:	6731 
Размер:	589.8 Кб 
ID:	245721 Нажмите на изображение для увеличения. 

Название:	AMP_Prt_SHM.jpg 
Просмотров:	4830 
Размер:	622.9 Кб 
ID:	247041

    Обновление ревизии!
    Нажмите на изображение для увеличения. 

Название:	LME_AMP_v2_sheme.jpg 
Просмотров:	2837 
Размер:	780.9 Кб 
ID:	292448 Нажмите на изображение для увеличения. 

Название:	LME_AMP_v2_PN.jpg 
Просмотров:	1566 
Размер:	459.4 Кб 
ID:	292447 Нажмите на изображение для увеличения. 

Название:	Protect_PN.jpg 
Просмотров:	1327 
Размер:	464.9 Кб 
ID:	292449
    Миниатюры Миниатюры Нажмите на изображение для увеличения. 

Название:	AMP_Main.jpg 
Просмотров:	2323 
Размер:	1.63 Мб 
ID:	245716   Нажмите на изображение для увеличения. 

Название:	AMP_Module.jpg 
Просмотров:	3800 
Размер:	1.61 Мб 
ID:	245717   Нажмите на изображение для увеличения. 

Название:	AMP_Top.jpg 
Просмотров:	4056 
Размер:	1.55 Мб 
ID:	245718   Нажмите на изображение для увеличения. 

Название:	AMP_Back.jpg 
Просмотров:	2700 
Размер:	1.37 Мб 
ID:	245719  

    Нажмите на изображение для увеличения. 

Название:	AMP_SR.jpg 
Просмотров:	2269 
Размер:	122.5 Кб 
ID:	245720   Нажмите на изображение для увеличения. 

Название:	AMP_16.6RMS_PreCLIP.png 
Просмотров:	2218 
Размер:	211.4 Кб 
ID:	245722   Нажмите на изображение для увеличения. 

Название:	AMP_13.4RMS.png 
Просмотров:	2202 
Размер:	210.9 Кб 
ID:	245723   Нажмите на изображение для увеличения. 

Название:	AMP_8.46RMS.png 
Просмотров:	2092 
Размер:	210.0 Кб 
ID:	245724  

    Нажмите на изображение для увеличения. 

Название:	AMP_4.63RMS.png 
Просмотров:	1715 
Размер:	209.5 Кб 
ID:	245725  
    Последний раз редактировалось MikeF; 26.04.2017 в 08:16.
    Для связи: Skype и почта на моём сайте в профиле.
    С уважением,
    Михаил.

  2. #61
    Завсегдатай Аватар для anatol0
    Регистрация
    14.05.2005
    Адрес
    Москва
    Возраст
    66
    Сообщений
    2,336

    По умолчанию Re: Простой УМ на основе LME49810

    Цитата Сообщение от corand Посмотреть сообщение
    А в чём, собственно, особенность конструкции - в инете масса их вариантов.
    Законченая конструкция с ПП и корпусом, с результатами объективных измерений и субъективных прослушиваний.
    Цитата Сообщение от corand Посмотреть сообщение
    Хотелось бы субъективного сравнения с другими драйверами, например TDA7250, с другими транзисторами. У меня к примеру использованы только полевики, других не слышал.
    Считаете, что автор теперь будет собирать другие варианты, чтобы сравнивать с ними свою реализацию?

  3. #62
    Частый гость Аватар для corand
    Регистрация
    28.10.2009
    Сообщений
    204

    По умолчанию Re: Простой УМ на основе LME49810

    Один из вариантов был использован мной в твике Marantz PM4001 (тема на форуме). Пришлось землить к болтам креплений оконечников основную землю. В варианте "Каменного" чрез 20-40 мин. работы появляется металлический призвук, утомляющий при прослушивании, возбуда при этом определить не удалось.

    ---------- Сообщение добавлено 12.05 ---------- Предыдущее сообщение было 11.59 ----------

    Цитата Сообщение от anatol0 Посмотреть сообщение
    Законченая конструкция с ПП и корпусом, с результатами объективных измерений и субъективных прослушиваний.

    Считаете, что автор теперь будет собирать другие варианты, чтобы сравнивать с ними свою реализацию?
    Просто завидую автору с его возможностями изготовить такую плату. Дома этого не сделаешь., а переставлять местами трансформатор и радиаторы я испытал удовольствие. В конечном итоге субъективная оценка открывает дорогу или ставит крест на усиле.

  4. #63
    Не хочу! Аватар для Alex
    Регистрация
    20.03.2003
    Адрес
    Worldwide
    Возраст
    62
    Сообщений
    39,049

    По умолчанию Re: Простой УМ на основе LME49810

    Цитата Сообщение от MikeF Посмотреть сообщение
    Господа, разговоры о WaveSpectra слегка не по теме ветки,
    Зато полезно



    Цитата Сообщение от waso Посмотреть сообщение
    MikeF, железячный экземпляр тестировался на предмет реального (статичного и мерцающего) КЗ в нагрузке?
    Я когда свой примитивный усь для сабов на 49810 делал, коротил выход отверткой, просто два провода концами друг-в-друга - мерцаний там было предостаточно.

    P.S. Его копия работает в одной кафешке уже года 4, хозяин у меня платку брал и сам паял.
    Последний раз редактировалось Alex; 24.09.2015 в 13:11.
    "Замполит, чайку?"(с)"Охота за Красным Октябрем".
    "Да мне-то что, меняйтесь!"(с)анек.
    <-- http://altor1.narod.ru --> Вопросы - в личку, е-мейл, скайп.

  5. #64
    Завсегдатай Аватар для waso
    Регистрация
    28.04.2008
    Адрес
    Новокузнецк
    Возраст
    47
    Сообщений
    2,361

    По умолчанию Re: Простой УМ на основе LME49810

    Цитата Сообщение от Alex Посмотреть сообщение
    Я когда свой примитивный усь для сабов на 49810 делал, коротил выход отверткой, просто два провода концами друг-в-друга - мерцаний там было предостаточно.
    У тебя защита другая совершенно. Делая свой усь, я пошёл твоим путём - через Mute, у MikeF же защёлка, коротящая выход УНа на выход уся.

  6. #65
    Не хочу! Аватар для Alex
    Регистрация
    20.03.2003
    Адрес
    Worldwide
    Возраст
    62
    Сообщений
    39,049

    По умолчанию Re: Простой УМ на основе LME49810

    Цитата Сообщение от waso Посмотреть сообщение
    У тебя защита другая совершенно. Делая свой усь, я пошёл твоим путём - через Mute, у MikeF же защёлка, коротящая выход УНа на выход уся.
    У меня там вообще несколько вариантов, в триггерном - не только Мьют, но еще и 11-12 ножки 49810 закорачиваются. В не-триггерном (burst mode) - только Мьют, которго оказалось достатчно, но не вижу препятствий на всякий случай, добавить и закорачивание 11-12.
    Главное - на испыаниях с почти максимальным питанием и максимальным сигналом на выходе, спалить усь коротя выход отвертко мне не удалось
    (окончательный вариант, естественно, до того при натурных экспериментах, погибло не мало мосфетов и самиз 49810, которые вообще довольно нежные - чуть что и привет).

    Это все про защиту от превышения тока на выходе, плюс отдельно - обычная зашита от постоянки (на случай выхода из строя выходных транзисторов, при котором предыдушие защиты ничем не помогут, а колонки спасать необходимо).

    P.S. Все это делалось почти 10 лет назад, сабовый у меня с тех пор так и работает. Сейчас я бы наверное кое-что сделал чуть по другому.
    "Замполит, чайку?"(с)"Охота за Красным Октябрем".
    "Да мне-то что, меняйтесь!"(с)анек.
    <-- http://altor1.narod.ru --> Вопросы - в личку, е-мейл, скайп.

  7. #66
    Завсегдатай Аватар для waso
    Регистрация
    28.04.2008
    Адрес
    Новокузнецк
    Возраст
    47
    Сообщений
    2,361

    По умолчанию Re: Простой УМ на основе LME49810

    Ну вот и я ходил облизывался вокруг этой микрухи, хотел защиту сделать защёлкой, но не стал рисковать. Однако-работает, выходит.
    Хотя для себя делаю еще и реле+симистор в защиту, но тут кому как.

  8. #67
    Завсегдатай
    Автор темы
    Аватар для MikeF
    Регистрация
    04.11.2004
    Адрес
    Кемерово
    Возраст
    42
    Сообщений
    3,107

    По умолчанию Re: Простой УМ на основе LME49810

    Цитата Сообщение от corand Посмотреть сообщение
    А в чём, собственно, особенность конструкции - в инете масса их вариантов.
    Вы же понимаете, что усилитель это не только само "усилительное ядро", но и трассировка, особенности цепей ООС, режимы каскадов, защиты и пр.
    Да, конструкций много, но не все аккумулируют всё что нужно, на мой взгляд.


    Цитата Сообщение от corand Посмотреть сообщение
    Простите, а схема присутствует на форуме или она типовая?
    Не понял, схема в первом сообщении.

    Цитата Сообщение от corand Посмотреть сообщение
    У меня к примеру использованы только полевики, других не слышал.
    Полевики не планируются, другие биполяры будут опробованы позже.
    Цитата Сообщение от corand Посмотреть сообщение
    Каковая ёмкость конденсатора от радиатора МС на землю? Что реально дало это решение?
    0,1 мкФ, на схеме подписано. Дало то что радиатор не имеет гальванической связи со схемой. На всякий случай

    ---------- Сообщение добавлено 22.46 ---------- Предыдущее сообщение было 22.44 ----------

    Цитата Сообщение от Alex Посмотреть сообщение
    на испыаниях с почти максимальным питанием и максимальным сигналом на выходе, спалить усь коротя выход отвертко мне не удалось
    Легкий тест - транзисторы работают на самом широком участке своей ОБР, я ещё при выходной амплитуде 2/пи от питания проверяю, там им жарче
    Для связи: Skype и почта на моём сайте в профиле.
    С уважением,
    Михаил.

  9. #68
    Частый гость Аватар для corand
    Регистрация
    28.10.2009
    Сообщений
    204

    По умолчанию Re: Простой УМ на основе LME49810

    Была возможность сравнить работу "Каменного" с фирменным Acoustic Arts (может не точно, но были две буквы А -германия, схемотехника мне неизвестна) за 7 тыс долл. на одни и те же колонки и фонограммы в зале для прослушиваний. Результат: первый поражает глубиной панорамы и "живым звуком", но чуть жёстче в середине. АА работал тоньше и аккуратнее что ли. Каменный работал напрямую без буферных и предварительных усилителей. Через 20 мин. Каменный зазвенел. Это я связал с небольшим радиатором и перегревом МС.
    Последний раз редактировалось corand; 26.09.2015 в 13:13.

  10. #69
    Завсегдатай
    Автор темы
    Аватар для MikeF
    Регистрация
    04.11.2004
    Адрес
    Кемерово
    Возраст
    42
    Сообщений
    3,107

    По умолчанию Re: Простой УМ на основе LME49810

    Радиатор на фото легко держит, можно до 60-65в поднять наверное.
    Для связи: Skype и почта на моём сайте в профиле.
    С уважением,
    Михаил.

  11. #70
    Завсегдатай
    Автор темы
    Аватар для MikeF
    Регистрация
    04.11.2004
    Адрес
    Кемерово
    Возраст
    42
    Сообщений
    3,107

    По умолчанию Re: Простой УМ на основе LME49810

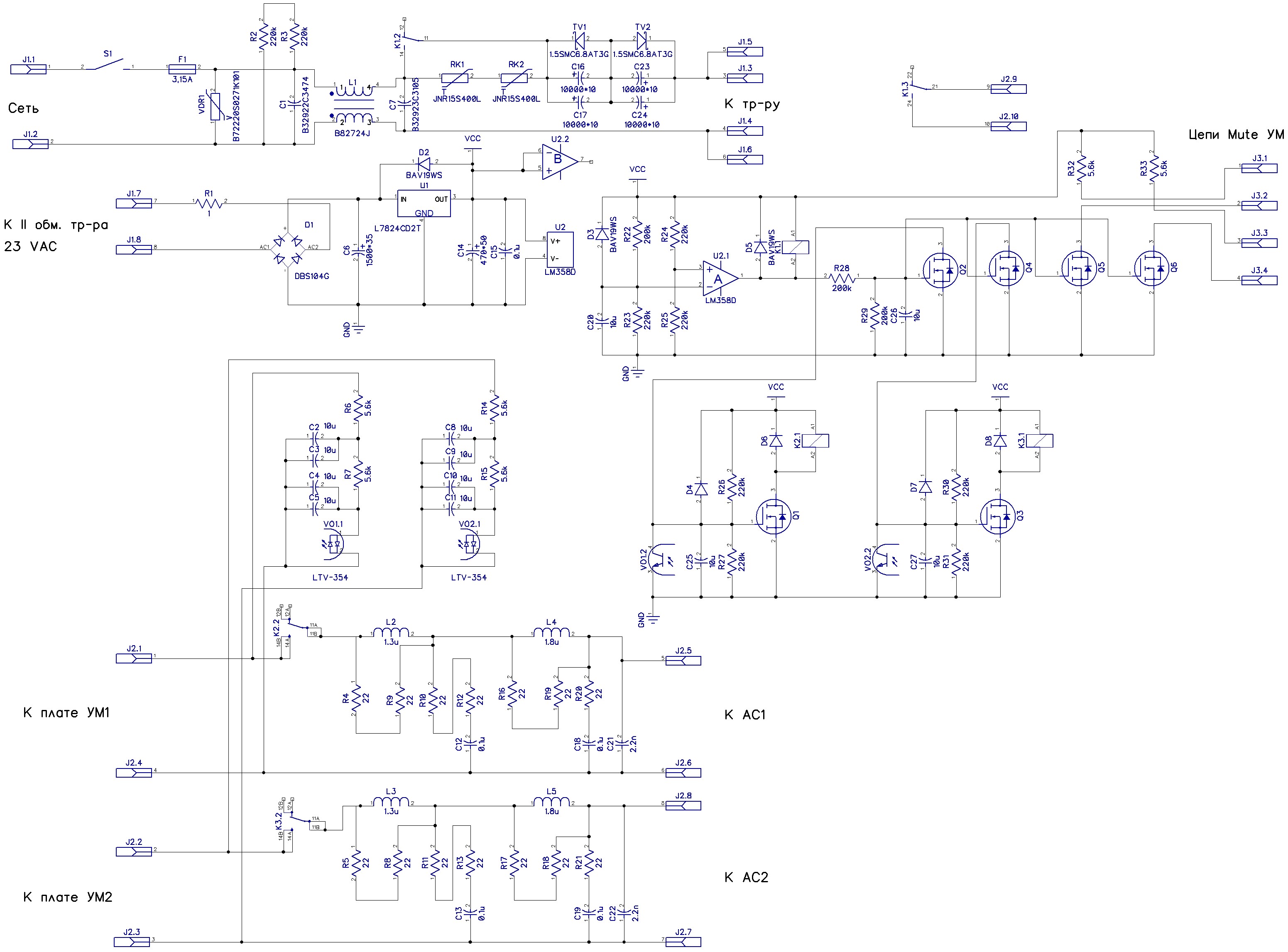
    Описание любого пригодного для реальной эксплуатации усилителя было бы неполным без схемы защит. Выкладываю схему платы плавного пуска, фильтрации и защиты. Помимо упомянутых в шапке реализуемых функций плата обеспечивает "мутирование" блоков УМ на время старта, правда я не задействовал в конечной конструкции, и так пускалось без проблем
    Особенность схемы, помимо отсутствия гальванической связи с другими узлами, в отказе от оксидных электролитических конденсаторов во всех местах где возможно и использовании вместо них керамических конденсаторов 10 мкФ на 25 В. Данная замена позволила поднять надежность устройства в целом, устранить ложные срабатывания защиты и добиться стабильности исходно запроектированных таймингов во времени. Применение конденсаторов относительно небольшого номинала потребовало сделать фильтр защиты от постоянного напряжения двухкаскадным и применить пороговые элементы с большим напряжением срабатывания чем это делается обычно.

    Алгоритм работы следующий.
    Через 2-3 сек после включения происходит плавный запуск трансформатора через реле K1, управляемого узлом на ОУ U2. Затем через 1-2 сек происходит снятие сигнала Mute с блоков УМ, по прошествии ещё 1-2 сек включаются выходные реле K2 и K3, если отсутствует авария (отсутствует постоянное напряжение на выходах блоков УМ).
    Нажмите на изображение для увеличения. 

Название:	AMP_Prt_SHM.jpg 
Просмотров:	1029 
Размер:	622.9 Кб 
ID:	247040
    Для связи: Skype и почта на моём сайте в профиле.
    С уважением,
    Михаил.

  12. #71
    Завсегдатай Аватар для waso
    Регистрация
    28.04.2008
    Адрес
    Новокузнецк
    Возраст
    47
    Сообщений
    2,361

    По умолчанию Re: Простой УМ на основе LME49810


    Offтопик:
    Я не стал использовать в своих схемах защиты LTV354 только из-за бОльшей доступности РС817, TLP621 и т.п. Изначально тоже хотел делать на них. Вместо ЛМ358 для управления реле софт-старта можно было поюзать полевик типа 2N7002, алгоритм тот же, экономия - 2 СМД резистора и денег на трамвай

  13. #72
    Завсегдатай
    Автор темы
    Аватар для MikeF
    Регистрация
    04.11.2004
    Адрес
    Кемерово
    Возраст
    42
    Сообщений
    3,107

    По умолчанию Re: Простой УМ на основе LME49810

    Да 817-ые доступнее, можно дергать с плат с разбора, но менее техн. красиво и удобно как и использование вместо 358-го полевика
    Для связи: Skype и почта на моём сайте в профиле.
    С уважением,
    Михаил.

  14. #73
    Завсегдатай
    Автор темы
    Аватар для MikeF
    Регистрация
    04.11.2004
    Адрес
    Кемерово
    Возраст
    42
    Сообщений
    3,107

    По умолчанию Re: Простой УМ на основе LME49810

    Как я анонсировал в стартовом сообщении, дошли руки послушать в сравнении с:
    Anthem Statement P2
    https://market.yandex.ru/product/103...554&track=tabs

    и, заодно,

    Parasound A23
    https://market.yandex.ru/product/103...20a23&srnum=23

    Парасаунд слил сразу, пришлось в ужасе выключить, непонятно как они добились столь поразительного эффекта.
    Антем - хороший уровень, но LME играет интереснее.

    Присутствующие правда посетовали на "недостаточную" мощность усилителя на LME с питанием +-45 В.
    У антема питание около +-80 В, у парасаунда - прим. +-70 В.


    В связи с этим стало интересно, что думают форумчане о необходимой и достаточной величине напряжения питания транзисторного усилителя с одним уровнем питания. Прошу высказаться.
    Заодно добавил опрос с типовыми позициями.

    ---------- Сообщение добавлено 21.41 ---------- Предыдущее сообщение было 21.27 ----------

    Можно выбрать несколько вариантов ответа.
    Для связи: Skype и почта на моём сайте в профиле.
    С уважением,
    Михаил.

  15. #74
    Частый гость
    Регистрация
    07.01.2014
    Адрес
    Таллин, Эстония
    Сообщений
    133

    По умолчанию Re: Простой УМ на основе LME49810

    Цитата Сообщение от MikeF Посмотреть сообщение
    Прошу высказаться.
    Заодно добавил опрос с типовыми позициями.
    Только дело больше в чуйке, чем в Омах. А Омы - на требовательность к току при данном напряжении влияют.

  16. #75
    Завсегдатай
    Автор темы
    Аватар для MikeF
    Регистрация
    04.11.2004
    Адрес
    Кемерово
    Возраст
    42
    Сообщений
    3,107

    По умолчанию Re: Простой УМ на основе LME49810

    Цитата Сообщение от igorzep Посмотреть сообщение
    Только дело больше в чуйке
    Смотря какое дело

    Человек, участвующий в опросе, выбирает необходимое (по всем критериям) напряжение питания, не указывая какая чувствительность его АС, а по сопротивлению я просто понимаю как проектировать усилитель и, в частности, его ВК.
    Для связи: Skype и почта на моём сайте в профиле.
    С уважением,
    Михаил.

  17. #76
    Частый гость
    Регистрация
    07.01.2014
    Адрес
    Таллин, Эстония
    Сообщений
    133

    По умолчанию Re: Простой УМ на основе LME49810

    Цитата Сообщение от MikeF Посмотреть сообщение
    Смотря какое дело
    Тогда встречный вопрос - цель опроса? Узнать что людям надо как пользователям модуля? Т.е. потенциально готовый модуль на продажу?

  18. #77
    Завсегдатай
    Автор темы
    Аватар для MikeF
    Регистрация
    04.11.2004
    Адрес
    Кемерово
    Возраст
    42
    Сообщений
    3,107

    По умолчанию Re: Простой УМ на основе LME49810

    Да, есть такая идея. Опрос, как я и предполагал, показывает, что большинство интересуются вариантом с кондерами на 63 В. Но мощный (на +-80) всё равно буду делать, друзья хотят... Да и как ни крути с запасом поинтереснее играет...
    Последний раз редактировалось MikeF; 06.10.2015 в 10:34.
    Для связи: Skype и почта на моём сайте в профиле.
    С уважением,
    Михаил.

  19. #78
    Частый гость
    Регистрация
    07.01.2014
    Адрес
    Таллин, Эстония
    Сообщений
    133

    По умолчанию Re: Простой УМ на основе LME49810

    Цитата Сообщение от MikeF Посмотреть сообщение
    Да, догадка верна.
    Тогда мой личный интерес - модуль для активной многополоски. Коррекция вторым порядком (или возможность самостоятельной допайки таковой, с лёгким доступом модификации/настройки под необходимую полосу, туда же - настройка тока покоя). Легкая интегрируемость с SMPS от Hypex (т.е. питание от 2х46В до 2х85В).

    PS. Зы. + Баланс. В инженерном понимании, как описано тут, а не что обычно аудиофилами ввиду имеется.

  20. #79
    Завсегдатай
    Автор темы
    Аватар для MikeF
    Регистрация
    04.11.2004
    Адрес
    Кемерово
    Возраст
    42
    Сообщений
    3,107

    По умолчанию Re: Простой УМ на основе LME49810

    Естественно там будет нормальный баланс.
    Для связи: Skype и почта на моём сайте в профиле.
    С уважением,
    Михаил.

  21. #80
    Завсегдатай Аватар для dekko
    Регистрация
    05.04.2006
    Сообщений
    6,002

    По умолчанию Re: Простой УМ на основе LME49810

    Цитата Сообщение от MikeF Посмотреть сообщение
    нормальный баланс.
    схемку опубликуете?

Страница 4 из 13 Первая ... 23456 ... Последняя

Метки этой темы

Социальные закладки

Социальные закладки

Ваши права

  • Вы не можете создавать новые темы
  • Вы не можете отвечать в темах
  • Вы не можете прикреплять вложения
  • Вы не можете редактировать свои сообщения
  •