Страница 33 из 64 Первая ... 23313233343543 ... Последняя
Показано с 641 по 660 из 1266

Тема: ВЕГА МП122. С нуля.

  1. #1 Показать/скрыть первое сообщение.
    Завсегдатай
    Автор темы
    Аватар для waso
    Регистрация
    28.04.2008
    Адрес
    Новокузнецк
    Возраст
    48
    Сообщений
    2,422

    По умолчанию ВЕГА МП122. С нуля.

    Конструкция расчитана для замены имеющихся модулей "материнской" платы, УВ, УЗ, системы шумоподавления и СДП. Полная сборка плат позволит получить магнитофон несколько другого уровня: со сквозным каналом, ручной регулировкой подмагничивания и режимом "Монитор" для реалтаймового контроля записи. В отличие от исходника, при трассировке была поставлена цель получить максимально экранированную плату, помехозащищённую и позволяющую добиться наилучшего результата. Также при использовании разьёмного монтажа все модули могут быть заменены на другие, требуется лишь сохранение назначений выводов модулей. Это открывает простор для экспериментов на основе, в общем-то, неплохой деки для своего времени.

    Ознакомиться с фотографиями монтажа можно тут: https://forum.vegalab.ru/showthread....=1#post1158054
    Скачать файл "материнской" платы в формате 5го Спринта - можно тут: https://forum.vegalab.ru/showthread....=1#post1158582
    Схемные решения отдельных узлов и принцип построения тракта - тут: https://forum.vegalab.ru/showthread....=1#post1117835

    Обращаю внимание: схему коммутации блоков ЛПМ и автоматики я не менял, поэтому чертить её нет смысла. Это означает, что ВСЯ часть схемы до управляющих входов мультиплексоров К561КП1 оставлена без изменения - как и было в 122й "Веге". Функционал от исходника оставлен без изменений. Поэтому все вопросы - в исходную схему, при правильно запаянных исправных деталях всё должно работать сразу.
    Разумеется, во втором "кармане" необходимо применение сквозной головки.
    Вторая реинкарнация проекта: https://forum.vegalab.ru/showthread....=1#post2183983
    Миниатюры Миниатюры Нажмите на изображение для увеличения. 

Название:	DSC01415.JPG 
Просмотров:	5304 
Размер:	595.0 Кб 
ID:	261373  
    Последний раз редактировалось waso; 16.03.2016 в 11:53.

  2. #641
    Давно не заходил
    Регистрация
    31.07.2015
    Адрес
    Котлас,Архангельская обл.
    Сообщений
    306

    По умолчанию Re: ВЕГА МП122. С нуля.

    Спасибо!Гляну.

    ---------- Сообщение добавлено 21:46 ---------- Предыдущее сообщение было 21:35 ----------

    Там несколько тем,не подскажете в какой именно?

  3. #642
    Частый гость Аватар для wolfthegrey
    Регистрация
    20.02.2011
    Адрес
    EU
    Сообщений
    115

    По умолчанию Re: ВЕГА МП122. С нуля.

    Вега МП122 реинкарнация

  4. #643
    Давно не заходил
    Регистрация
    31.07.2015
    Адрес
    Котлас,Архангельская обл.
    Сообщений
    306

    По умолчанию Re: ВЕГА МП122. С нуля.

    Нашел.Спасибо!!!

    ---------- Сообщение добавлено 23:05 ---------- Предыдущее сообщение было 22:35 ----------

    Кстати еще вопрос на сон глядущий.На рт20 рекомендуют ставить второй трансформатор в параллель.Для чего?Штатный мал по мощности?(У меня есть несколько торов которые как раз обеспечивают питание после стаба +-15 вольт и его можно поставить на аудиоцепи).Значит если я поставлю этот тор на аудиоцепи и со штатного соответственно не буду брать питание +-15 вольт,может тогда штатного трансформатора,вернее его мощности должно хватить?

  5. #644
    Завсегдатай
    Автор темы
    Аватар для waso
    Регистрация
    28.04.2008
    Адрес
    Новокузнецк
    Возраст
    48
    Сообщений
    2,422

    По умолчанию Re: ВЕГА МП122. С нуля.

    Улучшенная трассировка К-20.
    Ну и по УВ - в связи со сложностями доставания сквозных голов появилась идея водрузить реле, коммутирующее головку, на плату УВ. При этом оно убирается с материнки, а выходы УЗ\ГСП придётся заводить на плату УВ экранированными проводами. Функция сквозного канала, само собой, будет недоступна.

    ---------- Сообщение добавлено 20:53 ---------- Предыдущее сообщение было 12:04 ----------

    Цитата Сообщение от Сергей29 Посмотреть сообщение
    На рт20 рекомендуют ставить второй трансформатор в параллель.Для чего?Штатный мал по мощности?
    Он сильно впритык по ней и по уровню помех был бы дикий ужас за счёт излучаемого эл.магнитного поля, если бы не экран из пермаллоя. Однако он сильно ухудшает охлаждение транса-вспомните температуру экрана. Пространства внутри корпуса 122й Веги мало и покрутить ориентацию транса, как в 120й, не получится. Отсюда такие меры.
    Возможное решение - применение тора с магнитной "кастрюлей" либо "кощунство" в виде тщательно заэкранированного ИИП. Учитывая пиковое потребление деки ватт в 50, больших размеров это не потребует.

    ---------- Сообщение добавлено 20:54 ---------- Предыдущее сообщение было 20:53 ----------

    Цитата Сообщение от Сергей29 Посмотреть сообщение
    если я поставлю этот тор на аудиоцепи и со штатного соответственно не буду брать питание +-15 вольт,может тогда штатного трансформатора,вернее его мощности должно хватить?
    Аудиоцепи потребляют не так уж и много. Основное потребление - двигатели и электромагниты.
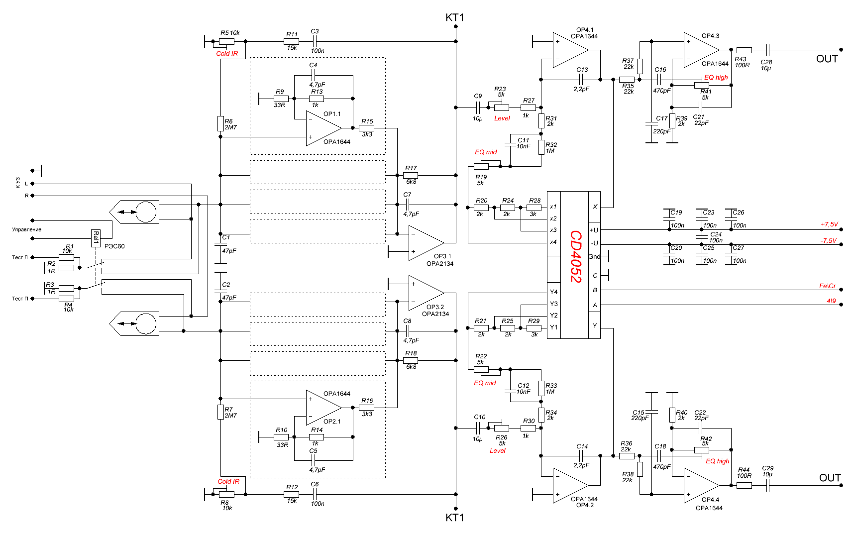
    ЗЫ. будет реализовано еще несколько идей, и вот одна из них: т.к. в УВ используются две CD4052 в СОИК16, то чтобы не плодить сущностей сверх нужды, решил поменять стоящую на материнке ДИП16 4052 на СОИК.
    Миниатюры Миниатюры Нажмите на изображение для увеличения. 

Название:	шумодав новый.GIF 
Просмотров:	238 
Размер:	36.1 Кб 
ID:	352740   Нажмите на изображение для увеличения. 

Название:	УВ_1.GIF 
Просмотров:	202 
Размер:	49.5 Кб 
ID:	352851   Нажмите на изображение для увеличения. 

Название:	УВ_2.GIF 
Просмотров:	245 
Размер:	71.8 Кб 
ID:	352852   Нажмите на изображение для увеличения. 

Название:	УВ ОРА1644.GIF 
Просмотров:	411 
Размер:	47.9 Кб 
ID:	352853  

    Вложения Вложения
    • Тип файла: zip NR.zip (44.3 Кб, Просмотров: 209)
    Последний раз редактировалось waso; 18.08.2019 в 19:00.

  6. #645
    Давно не заходил
    Регистрация
    31.07.2015
    Адрес
    Котлас,Архангельская обл.
    Сообщений
    306

    По умолчанию Re: ВЕГА МП122. С нуля.

    Добрый вечер!Опять побеспокою по поводу питания.
    Так как имеется дополнительный тор,то он будет обеспечивать питанием аудиоцепи.
    Вопрос:можно ли на этот тор дополнительно посадить кроме УВ,УЗ и ГСП индикатор уровня и счетчик ленты?
    Будут ли они "загрязнять" звук своей работой через тор? (импульсы,помехи и т.д.)

  7. #646
    Завсегдатай Аватар для Spammer
    Регистрация
    26.07.2006
    Адрес
    38RUS
    Сообщений
    1,696

    По умолчанию Re: ВЕГА МП122. С нуля.

    Цитата Сообщение от Сергей29 Посмотреть сообщение
    Добрый вечер!Опять побеспокою по поводу питания.
    Так как имеется дополнительный тор,то он будет обеспечивать питанием аудиоцепи.
    Вопрос:можно ли на этот тор дополнительно посадить кроме УВ,УЗ и ГСП индикатор уровня и счетчик ленты?
    Будут ли они "загрязнять" звук своей работой через тор? (импульсы,помехи и т.д.)
    Там уже +15 в индикаторе

  8. #647
    Давно не заходил
    Регистрация
    31.07.2015
    Адрес
    Котлас,Архангельская обл.
    Сообщений
    306

    По умолчанию Re: ВЕГА МП122. С нуля.

    Spammer Вы может немного меня не допоняли,но у меня есть дополнительный транс тор который я поставлю в Вегу и он будет питать аудиоцепи,чтобы разгрузить основной.Но так как Waso написал что они потребляют немного "топлива" поэтому бы хотелось на него ещё повесить индикатор уровня и счетчик ленты.Поэтому вопрос:будут ли помехи от индикатора и счетчика проникать в аудиотракт?

  9. #648
    Завсегдатай Аватар для Spammer
    Регистрация
    26.07.2006
    Адрес
    38RUS
    Сообщений
    1,696

    По умолчанию Re: ВЕГА МП122. С нуля.

    если отфильтровать то не будет...

  10. #649
    Завсегдатай
    Автор темы
    Аватар для waso
    Регистрация
    28.04.2008
    Адрес
    Новокузнецк
    Возраст
    48
    Сообщений
    2,422

    По умолчанию Re: ВЕГА МП122. С нуля.

    Развязки по питанию, блокировочные конденсаторы и т.п., чего так не хватало в оригинале (стоке).

  11. #650
    Давно не заходил
    Регистрация
    31.07.2015
    Адрес
    Котлас,Архангельская обл.
    Сообщений
    306

    По умолчанию Re: ВЕГА МП122. С нуля.

    А можно примерную схемку если можно?

  12. #651
    Завсегдатай
    Автор темы
    Аватар для waso
    Регистрация
    28.04.2008
    Адрес
    Новокузнецк
    Возраст
    48
    Сообщений
    2,422

    По умолчанию Re: ВЕГА МП122. С нуля.

    Есть скелетная схема, помогающая понять, что к чему. Полномасштабные схемы есть лишь по отдельным узлам.
    Блокировочных конденсаторов на скелетной схеме не обозначено, но они раскиданы по всей плате.

  13. #652
    Давно не заходил
    Регистрация
    31.07.2015
    Адрес
    Котлас,Архангельская обл.
    Сообщений
    306

    По умолчанию Re: ВЕГА МП122. С нуля.

    Посмотрите пжста правильно ли я нарисовал?Нажмите на изображение для увеличения. 

Название:	IMG_20190824_233153.jpg 
Просмотров:	416 
Размер:	1.33 Мб 
ID:	353276
    Стабилизаторы 7815/7915 и 7812/7912 будут располагаться на одной плате.

  14. #653
    Завсегдатай
    Автор темы
    Аватар для waso
    Регистрация
    28.04.2008
    Адрес
    Новокузнецк
    Возраст
    48
    Сообщений
    2,422

    По умолчанию Re: ВЕГА МП122. С нуля.

    Если ЕНки будут все на одной плате, то нет смысла питать 12В после 15вольтовых ЕНок.
    Такое включение имеет смысл, если 12вольтовые ЕНки ставить около УВ, что не соответствует задумке:
    Цитата Сообщение от Сергей29 Посмотреть сообщение
    Стабилизаторы 7815/7915 и 7812/7912 будут располагаться на одной плате.

  15. #654
    Давно не заходил
    Регистрация
    31.07.2015
    Адрес
    Котлас,Архангельская обл.
    Сообщений
    306

    По умолчанию Re: ВЕГА МП122. С нуля.

    Значит получается 7815/7915 оставить на плате блока питания,а 7812/7912 поставить на плате УВ? Так как УВ потребляет мало "топлива", то значит можно применить микросхемы 78L12/79L12, но запитать их от 7815/7915,правильно я понял?

  16. #655
    Завсегдатай
    Автор темы
    Аватар для waso
    Регистрация
    28.04.2008
    Адрес
    Новокузнецк
    Возраст
    48
    Сообщений
    2,422

    По умолчанию Re: ВЕГА МП122. С нуля.

    Цитата Сообщение от Сергей29 Посмотреть сообщение
    а 7812/7912 поставить на плате УВ?
    Я бы ставил их не на платах УВ, а на материнке, но в близости от УВ, чтобы запитать оба их.
    Цитата Сообщение от Сергей29 Посмотреть сообщение
    Так как УВ потребляет мало "топлива", то значит можно применить микросхемы 78L12/79L12
    Считайте по току потребления ОУ.

  17. #656
    Давно не заходил
    Регистрация
    31.07.2015
    Адрес
    Котлас,Архангельская обл.
    Сообщений
    306

    По умолчанию Re: ВЕГА МП122. С нуля.

    Цитата Сообщение от Spammer Посмотреть сообщение
    если отфильтровать то не будет...
    Можно схему в студию?

    ---------- Сообщение добавлено 28.08.2019 в 07:45 ---------- Предыдущее сообщение было 27.08.2019 в 23:55 ----------

    Цитата Сообщение от waso Посмотреть сообщение
    Развязки по питанию, блокировочные конденсаторы и т.п., чего так не хватало в оригинале (стоке).
    Про блокировочные конденсаторы теорию почитал и понял,а про развязки по питанию нет.

  18. #657
    Завсегдатай
    Автор темы
    Аватар для waso
    Регистрация
    28.04.2008
    Адрес
    Новокузнецк
    Возраст
    48
    Сообщений
    2,422

    По умолчанию Re: ВЕГА МП122. С нуля.

    Цитата Сообщение от Сергей29 Посмотреть сообщение
    а про развязки по питанию нет.
    RC-фильтры по питаниям ОУ в тех местах, где это нужно.
    Цитата Сообщение от Сергей29 Посмотреть сообщение
    Про блокировочные конденсаторы теорию почитал и понял
    Соединяющие питания ОУ и земляной полигон в непосредственной близости от микросхем.

  19. #658
    Давно не заходил
    Регистрация
    14.09.2017
    Сообщений
    32

    По умолчанию Re: ВЕГА МП122. С нуля.

    Для особо привередливых, рекомендую поставить на материнку MAX4066ESD+ (Total HarmonicDistortion 0,03%) Вообще то идея с заменой коммутатора на материнке с DIP на SOIC спорная. В DIP можно через переходник реле поставить, а c SOIC это сложней.
    Последний раз редактировалось Yanus; 28.08.2019 в 15:09.

  20. #659
    Давно не заходил
    Регистрация
    20.04.2016
    Адрес
    Minsk
    Возраст
    22
    Сообщений
    5,588

    По умолчанию Re: ВЕГА МП122. С нуля.

    Цитата Сообщение от Yanus Посмотреть сообщение
    рекомендую поставить на материнку MAX4066ESD+
    Вот только подделок среди MAX4066 много, перемаркируют обычные 74HC4066. Проверяется подачей максимально допустимого напряжения питания - подделки начинают греться.

  21. #660
    Завсегдатай
    Автор темы
    Аватар для waso
    Регистрация
    28.04.2008
    Адрес
    Новокузнецк
    Возраст
    48
    Сообщений
    2,422

    По умолчанию Re: ВЕГА МП122. С нуля.

    У 4066 другая логика работы в отличие от 4052.
    Из мер для понижения искажений следует отметить повышение питаний коммутатора (и УВ соответственно) до верхнего порога по даташиту.
    У Тексасовских есть вариант CD4052BM, который "переваривает" до +\-10В.
    Последний раз редактировалось waso; 28.08.2019 в 20:14.

Страница 33 из 64 Первая ... 23313233343543 ... Последняя

Социальные закладки

Социальные закладки

Ваши права

  • Вы не можете создавать новые темы
  • Вы не можете отвечать в темах
  • Вы не можете прикреплять вложения
  • Вы не можете редактировать свои сообщения
  •