Страница 31 из 238 Первая ... 21293031323341 ... Последняя
Показано с 601 по 620 из 4758

Тема: LM3886, как её готовить и как её есть :)

  1. #1 Показать/скрыть первое сообщение.
    Частый гость
    Автор темы

    Регистрация
    11.12.2002
    Адрес
    Иркутск
    Возраст
    41
    Сообщений
    200

    По умолчанию LM3886, как её готовить и как её есть :)

    Внимание: прежде чем задать какой-нибудь вопрос, внимательно изучаем приведенные ниже материалы по LM3886. Там есть ответы на большинство вопросов, которые неоднократно обсуждались в этой ветке.
    1. LM3876 Overture™ Audio Power Amplifier Series High-Performance 56W Audio Power Amplifier w/Mute (PDF)
    2. LM3886 Overture™ Audio Power Amplifier Series High-Performance 68W Audio Power Amplifier w/Mute (PDF)
    3. AN-1192: Application Note 1192 Overture™ Series High Power Solutions (PDF)
    4. AN-898: Application Note 898 Audio Amplifiers Utilizing: SPiKe Protection (PDF)
    5. Усилитель мощности на микросхеме LM3876
    6. Усилитель мощности на микросхеме LM3886
    7. Усилитель на микроcхеме LM3886(LM3876) в инвертирующем включение
    8. Улучшение линейности (и не только) усилителя на LM3886
    9. Усилитель мощности S-AUDIO ZD-50 (обсуждение)
    10. Усилитель на LM3886\LM1875 по схеме dekko
    11. Вопросы по LM3886 в режиме ИТУН
    12. кто собирал мауро?
    13. LM3886:Усилитель выходного дня Lynx - выбор операционников
    14. Разводка земли в усилителе на LM3886 с буферным каскадом.
    15. LM3886-FAQ
    16. LM3886 FAQ - ЧАСТО ЗАДАВАЕМЫЕ ВОПРОСЫ (alpha ver.0.1 16.03.07)
    17. SPICE МОДЕЛЬ для LM3886 для MULTISIM 8

    Последний раз редактировалось Konkere; 08.07.2011 в 14:18. Причина: Ссылки поправил

  2. #601
    Старый знакомый Аватар для Lincor
    Регистрация
    05.01.2004
    Адрес
    Москва. Новогиреево.
    Возраст
    39
    Сообщений
    794

    По умолчанию Re: LM3886, как её готовить и как её есть :)

    Цитата Сообщение от Retro
    По поводу периметра. Гдето я читал, что контур токовый образуется. Только критично ли это в конкретном случае... Может Гуру посоветуют
    Этот контур дейчтвутет ТОЛЬКО в момент включения/выключения mute. В остальное время ток через него обусловлен только утечкой конденсатора mute. А это уже не мои проблемы.

  3. #602
    Завсегдатай Аватар для GoFrenDiy™
    Регистрация
    01.06.2004
    Адрес
    Некрасовский
    Возраст
    43
    Сообщений
    1,491

    По умолчанию Re: LM3886, как её готовить и как её есть :)

    Ой народ, пачиму-то ИТУНу на ЛМ3886 не понраравился резистор 10Ом между сигнальной и силовой землей... С ним были жуткие искажения... Я нечаяно землянум проводом динамика протащил по микрухе... резистор этот естественно сгорел, я кинул проводок вместо него и О ЧУДО! Все заиграло! А вот инверт. включение + буфер +интегратор - им было все ок! Кстати с резистором сильнее микрухи грелись... я думал генерят, жаль посмотреть нечем...

  4. #603
    Новичок
    Регистрация
    31.07.2005
    Сообщений
    60

    По умолчанию Re: LM3886, как её готовить и как её есть :)

    Подскажите на каком сайте можно заказать бесплатно микрухи LM3886.И как это сделать(куда жать).И еще один вопросик:стоит ли ставить между сигнальной землей и силовой резистор на 10Ом,либо вместо его поставить перемычку,как лкчше?Благодарю.

  5. #604
    Частый гость
    Регистрация
    16.06.2004
    Адрес
    Обнинск
    Возраст
    46
    Сообщений
    445

    По умолчанию Re: LM3886, как её готовить и как её есть :)

    GoFrenDiy™
    В итоге получается что у тебя сигнальная земля подключена к общей точке БП через два паралельных резистора на 10 Ом. Т.е. в итоге через 5 Ом. Ктомуже эти два резистора териториально на плате в разных местах установлены, т.е. они паралельно соединены через "паутину" дорожек и через провода к земле на БП. Может в этом проблема ?

    Можешь попробовать кинуть сигнальную землю отдельным проводом на землю БП через резюк 10 Ом ? А эти два убрать. Раз уж у тебя уже плата есть Очень интересно выяснить в чем проблема.

  6. #605
    Завсегдатай Аватар для GoFrenDiy™
    Регистрация
    01.06.2004
    Адрес
    Некрасовский
    Возраст
    43
    Сообщений
    1,491

    По умолчанию Re: LM3886, как её готовить и как её есть :)

    Блин а внатуре... они же параллельно стоят 2 по 10 ом... В общем когда я собрал ВСЕ земли в кучу на плате - то столо ТОЛЬКО лучше! И раньше у меня не было проблем с объединением всех земель... а тут разделил земли... и чета пошло не так... Но собственно и вправду - отдельный вывод для сигнальной земли у меня есть на плате - попробую. НО еще 2й момент - микросхемы сильно греются с этими резисторами! Может конечно это связано с тем что пока я гоняю одну из них, у остальных входы в воздухе висят...

    ИСЧО! я тут выяснил... В общем левые ЛМ3886 немножно светлее корпусами, нежели нормальные... купил 3 шт серые... все 3 взрываются при подключении нагрузки на них, и все стояли в ИТУНах. Пришлось выдрать из своих мостовых схем нормальные проверенные микрухи - запаял - все заработало! Жалко правда денег... Но при покупке обращайте внимание на цвет микросхемы!

  7. #606
    Регистрация не подтверждена Аватар для Satana99
    Регистрация
    16.05.2005
    Сообщений
    285

    По умолчанию Re: И вот он усилитель на LM3886

    Собрал по этой схеме. Могу сказать однозначно: это лучшее, что было на ЛМ-ке! Характеристики с SB Live 24bit замерить не удалось, т.к. всё упёрлось в х-ки самой SB, у усилителя они намного выше. Ниже вариант платы.
    Миниатюры Миниатюры Нажмите на изображение для увеличения. 

Название:	Shema.gif 
Просмотров:	1853 
Размер:	11.6 Кб 
ID:	3615  
    Последний раз редактировалось Satana99; 06.02.2007 в 21:28.

  8. #607
    Забанен (навсегда) Аватар для Ремонт-NIK
    Регистрация
    26.12.2004
    Адрес
    оттуда
    Возраст
    46
    Сообщений
    3,667

    По умолчанию Re: И вот он усилитель на LM3886

    Цитата Сообщение от Satana99
    Могу сказать однозначно: это лучшее, что было на ЛМ-ке!
    Что именно так поразило в звучании?
    Схема действительно нестандартная..

  9. #608
    Новичок
    Регистрация
    31.07.2005
    Сообщений
    60

    По умолчанию Re: LM3886, как её готовить и как её есть :)

    Спаял усилок на этой самой LM-ке,а проверить не могу-нету блока.Нашел тор(давно в ящике с деталями волялся) размером 8см.-5см.-3см.Хочу чтоб выдавал два по17вольт на 2 ампера.И подумал , потянит ли он LM-ку,как вы думаете?И еще нету провода на его намотку,может подскажите где купить через интернет?Либо где заказать можно готовый?
    Спасибо коллеги по увлечению.

  10. #609
    Регистрация не подтверждена Аватар для Satana99
    Регистрация
    16.05.2005
    Сообщений
    285

    По умолчанию Re: LM3886, как её готовить и как её есть :)

    Цитата Сообщение от Ремонт-NIK
    А где описание к схеме почитать?
    На DiyAudio.
    Печатная плата тупо повторяет схему и конструкцию автора.
    На печатке отсутствует довольно необходимая деталь.?
    Какая? Если имеешь в виду конденсатор Mute- то он ни нафиг не нужен.
    Теперь думаю что для звука менее ущербно: выкинуть электролит из ОООС и поставить серво или качественный электролит всё же лучше чем серво?
    Последний раз редактировалось Satana99; 07.08.2005 в 14:20.

  11. #610
    полный песец
    Регистрация
    02.03.2005
    Адрес
    Jerusalem
    Возраст
    61
    Сообщений
    1,054

    По умолчанию Re: LM3886, как её готовить и как её есть :)

    Цитата Сообщение от Satana99
    Печатная плата тупо повторяет схему и конструкцию автора.

    Теперь думаю что для звука менее ущербно: выкинуть электролит из ОООС и поставить серво или качественный электролит всё же лучше чем серво?
    Собирал недавно упомянутое, тем же тупым способом. Оказалось весьма недурственно. Молодец итальянец.

    По поводу кондера - имхо качественный электролит лучше, БГ сюда поставить и голова не болит.

  12. #611
    Забанен (навсегда) Аватар для Ремонт-NIK
    Регистрация
    26.12.2004
    Адрес
    оттуда
    Возраст
    46
    Сообщений
    3,667

    По умолчанию Re: LM3886, как её готовить и как её есть :)

    Цитата Сообщение от Satana99
    Если имеешь в виду конденсатор Mute- то он ни нафиг не нужен.
    Я так не думаю.
    Цитата Сообщение от Satana99
    Теперь думаю что для звука менее ущербно: выкинуть электролит из ОООС и поставить серво или качественный электролит всё же лучше чем серво?
    Я ставлю Duorex 2.т.к. БГ не имею.Серво тоже неплохо звучит.но напрямую не сравнивал..

    Offтопик:
    Все равно.схема странная...

  13. #612
    полный песец
    Регистрация
    02.03.2005
    Адрес
    Jerusalem
    Возраст
    61
    Сообщений
    1,054

    По умолчанию Re: LM3886, как её готовить и как её есть :)

    Satana99
    а ты кстати в схему того итальянца какой опер ставил, родной 318 или пробовал другие также?
    Там этот момент обсуждался, но толком ни к какому выводу публика не пришла, насколько помню.

  14. #613
    Регистрация не подтверждена Аватар для Satana99
    Регистрация
    16.05.2005
    Сообщений
    285

    По умолчанию Re: LM3886, как её готовить и как её есть :)

    Сразу поставил 318, другие не пробовал. Этот опер лично мне нравится. Потом может попробую что нибудь из быстрых и нейтральных: LM6171, LT1360, OPA627 и т.п., но особого смысла не вижу.

  15. #614
    полный песец
    Регистрация
    02.03.2005
    Адрес
    Jerusalem
    Возраст
    61
    Сообщений
    1,054

    По умолчанию Re: LM3886, как её готовить и как её есть :)

    Цитата Сообщение от Satana99
    ... но особого смысла не вижу.
    Я тоже так предполагаю, чисто интуитивно.
    Вот скоро дойдут руки, и сравню оба те варианта. Вариант на 5532 неплох и повторяем, я сделал несколько плат и разброса в звуке нет, правда детали из одного ведра, но все же...
    5532 однако в доме не нашлось, ставил 2604.

  16. #615
    Частый гость Аватар для Igor_K
    Регистрация
    08.06.2005
    Адрес
    Приднестровье
    Возраст
    58
    Сообщений
    392

    По умолчанию Re: LM3886, как её готовить и как её есть :)

    Привет всем,
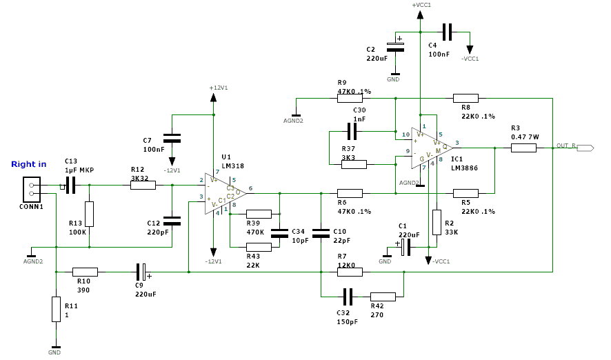
    Нашел вот схемку у одного француза, не могу понять чего он там про R9 пишет: на схеме 70кОм, под схемой написано 82кОм//560кОм. В тексте что-то про это написано, но так как я по французки ни фига не понимаю, сижу вот теперь и думаю чего ставить 70 или 82 или 560. Подскажите плз. Заодно и схемку оцените (подойдет ли для саба на 100ГДН-3).
    Миниатюры Миниатюры Нажмите на изображение для увеличения. 

Название:	lm3886.jpg 
Просмотров:	877 
Размер:	32.9 Кб 
ID:	3444  

  17. #616
    Завсегдатай Аватар для Pyku_He_oTTyda
    Регистрация
    22.06.2005
    Адрес
    Москва
    Возраст
    52
    Сообщений
    4,611

    По умолчанию Re: LM3886, как её готовить и как её есть :)

    Igor_K,70ком получается из параллельно включенных 82ком и 560ком. Там же внизу по русски написано

    [ADDED=Pyku_He_oTTyda]1123484771[/ADDED]
    точнее 71.5
    Последний раз редактировалось Pyku_He_oTTyda; 08.08.2005 в 11:06.
    Андрей

  18. #617
    Новичок Аватар для Bacha
    Регистрация
    03.02.2005
    Сообщений
    65

    По умолчанию Re: LM3886, как её готовить и как её есть :)

    парни, а есть у кого печатка параллельного включения лмок?

  19. #618
    Регистрация не подтверждена Аватар для Satana99
    Регистрация
    16.05.2005
    Сообщений
    285

    По умолчанию Re: LM3886, как её готовить и как её есть :)

    Vidalgo, попробовал я в "итальянца" OPA627 поставить. Хуже по крайней мере не стало, звук более "вылизаный" типичный BB-новский. С10 (22пф) между 3 и 6 выводами оу нужно убрать и поставить между выводами 2 и 6, иначе будет генератор. Рекомендую его убрать и с ЛМ318. С ним оу находится на грани возбуждения, и высокие имеют лёгкий металический призвук.

  20. #619
    полный песец
    Регистрация
    02.03.2005
    Адрес
    Jerusalem
    Возраст
    61
    Сообщений
    1,054

    По умолчанию Re: LM3886, как её готовить и как её есть :)

    Satana99
    Сейчас просмотрел сохраненные схемы. 22пф с выхода на НИ вход появился в схеме ревизии С, в рев.В стоял как и положено, в рев.А был 100пф. Т.е. дядька мудрил с коррекцией чтоб выжать все из того несчастного опера.
    Насчет эксперимента с 627 - спасибо и очень хорошо, ВВ как раз мне по вкусу.
    Кстати, нашел у себя в бардаке его же схему, вероятно прототип, без ОООС. Там был каскад УН на лм318 с динамическим питанием, и тот же усилитель тока. Подозреваю что звук был грязный.
    Еще мелькал какой-то промежуточный вариант с регулятором уровня внутри ООС.
    В общем, итальянцы народ не ленивый.
    Я пока домучаю его версию с 5532, есть пару заказов еще, а потом видимо тоже соберу и этот вариант, как раз и сравню.

  21. #620
    Завсегдатай
    Регистрация
    13.12.2004
    Адрес
    Юг Украины
    Возраст
    48
    Сообщений
    2,554

    По умолчанию Re: LM3886, как её готовить и как её есть :)

    Генератор получиться- это точно. МС7 говорит 1.2 МГц.Правда модель ЛМ далека от совершенства, но тенденции показывает.
    Нет ли у кого модели для LM318 с цепями коррекции, а то в МС7 их много, но все они как простой опер.

    Если интересна модель, вот она
    Последний раз редактировалось Walter; 07.09.2005 в 19:04.

Страница 31 из 238 Первая ... 21293031323341 ... Последняя

Метки этой темы

Социальные закладки

Социальные закладки

Ваши права

  • Вы не можете создавать новые темы
  • Вы не можете отвечать в темах
  • Вы не можете прикреплять вложения
  • Вы не можете редактировать свои сообщения
  •