Страница 3 из 4 Первая 1234 Последняя
Показано с 41 по 60 из 71

Тема: JLH+

  1. #1 Показать/скрыть первое сообщение.
    Давно не заходил
    Автор темы

    Регистрация
    18.12.2006
    Сообщений
    33

    По умолчанию JLH+

    Оригинальной схеме уже 60 лет, и до сих пор она пользуется заслуженной популярностью. Думаю, все про неё слышали, многие делали. Углубляться не буду.

    Долго смотрел на схему, и думал, что что-то в ней не так. Получается, имеем выходной транзистор и резистор база-коллектор. Ток через этот транзистор будет сильно плавать с температурой, следственно, с изменением усиления транзистора. Придумал, как это дело победить. Можно сделать генератор тока, который будет держать суммарный ток выходных транзисторов постоянным. Соответственно, ток через тот базовый резистор должен быть больше раза в два от изначального, чтобы хватало всем. Для проверки сделал макет на деталях своего детства. Разобрать духу не хватило. Трудится теперь на работе.
    Вместо резисторов, вполне можно использовать генератор тока. Это на германии с обратной проводимостью туго. На кремнии получается красиво — комплект npn+pnp мелких и npn+pnp потолще при любой полярности выходных транзисторов.
    Схема приобрела промышленную воспроизводимость, не утратив своих достоинств.
    Вложение 358032Нажмите на изображение для увеличения. 

Название:	jlh+.GIF 
Просмотров:	1769 
Размер:	28.4 Кб 
ID:	358033
    Последний раз редактировалось airnbrew; 14.11.2019 в 09:58.

  2. #41
    Старый знакомый Аватар для bepo
    Регистрация
    28.09.2018
    Сообщений
    483

    По умолчанию Re: JLH+

    Цитата Сообщение от divizka Посмотреть сообщение
    А кто вам сказал что эта схема JLH, Китаец? Если она - по вашему JLH, то покажите что от JLH в ней есть? А ничего в ней нет от JLH. Это совершенно иная схема. Так люди слепо верят в сказки Китайской бабушки... эта схема, один из народных мифов на лицо.
    Тут читаем: http://aovox.com/creativework/416

  3. #42
    Завсегдатай Аватар для hippo64
    Регистрация
    20.05.2010
    Адрес
    Москва
    Возраст
    61
    Сообщений
    4,618

    По умолчанию Re: JLH+

    "И если ламповая техника обновилась схемотехнически на 99%,"
    Почитал, Леонид Ильич, посмеялся.

  4. #43
    Завсегдатай Аватар для shura1959
    Регистрация
    13.02.2009
    Адрес
    г. Ижевск
    Возраст
    66
    Сообщений
    3,420

    По умолчанию Re: JLH+

    Цитата Сообщение от hippo64 Посмотреть сообщение
    ламповая техника обновилась схемотехнически на 99%,"
    тоже понравилось)))))
    «Не торопитесь соглашаться или опровергать. Не так уж важно, что утверждает или отрицает автор. Важно то, что он направляет Ваше внимание по определенному руслу». Павел Сергеевич Таранов.

  5. #44
    Частый гость Аватар для divizka
    Регистрация
    24.03.2015
    Сообщений
    189

    По умолчанию Re: JLH+

    ------------------------------------------------------------------------------------------------------
    bepo, По ссылочке, http://aovox.com/creativework/416 собрал я усилитель по рисунку 4, о нерабочий, то есть абсолютно (( с теми номиналами как есть. Крутил его долго, выкинул... Прочитал описание, беседа с Худом Джоном ))) Бред, по стилистике видно, что статья придумана... Настоящий Худ лучше, он просто лучше.
    Последний раз редактировалось divizka; 27.11.2019 в 02:22.
    Взрослые - это остановившиеся в развитии дети.
    Ты лучший инженер! Всего два мешка деталей и звук как у Линсли Худа

  6. #45
    Давно не заходил
    Регистрация
    24.11.2019
    Сообщений
    1

    По умолчанию Re: JLH+

    Цитата Сообщение от divizka Посмотреть сообщение
    ------------------------------------------------------------------------------------------------------
    bepo, По ссылочке, http://aovox.com/creativework/416 собрал я усилитель по рисунку 4, о нерабочий, то есть абсолютно (( с теми номиналами как есть. Крутил его долго, выкинул... Прочитал описание, беседа с Худом Джоном ))) Бред, по стилистике видно, что статья придумана... Настоящий Худ лучше, он просто лучше.
    Рабочий 100%. На следующей неделе соберу в железе.
    Последний раз редактировалось Prived; 28.11.2019 в 21:01.

  7. #46
    Забанен (навсегда)
    Регистрация
    24.07.2006
    Адрес
    ЯСИНОВАТАЯ-ДОНЕЦК-СУРГУТ
    Возраст
    55
    Сообщений
    3,034

    По умолчанию Re: JLH+

    Цитата Сообщение от Prived Посмотреть сообщение
    Рабочий 100%. На следующей недели соберу в железе.
    Ещё один,
    а глянуть в форуме что по худику есть трудно.
    Ого как им долго не интересовались, почти полгода
    https://forum.vegalab.ru/showthread....11445&page=177
    https://forum.vegalab.ru/showthread.php?t=11445&page=39

    ---------- Сообщение добавлено 23:10 ---------- Предыдущее сообщение было 23:04 ----------

    Цитата Сообщение от divizka Посмотреть сообщение
    ------------------------------------------------------------------------------------------------------
    bepo, По ссылочке, http://aovox.com/creativework/416 собрал я усилитель по рисунку 4, о нерабочий, то есть абсолютно (( с теми номиналами как есть. Крутил его долго, выкинул... Прочитал описание, беседа с Худом Джоном ))) Бред, по стилистике видно, что статья придумана... Настоящий Худ лучше, он просто лучше.
    Схема рабочая,ищите ошибку,ничего там не придумано, но два выхондых транзистора там не надо
    схема по рис 2 работает прекрасно
    вот моё улучшение ,работало замечательно пока не появилось лучшее
    Нажмите на изображение для увеличения. 

Название:	крпкее.jpg 
Просмотров:	558 
Размер:	35.8 Кб 
ID:	359005
    Дед Пентод,вам в помощь.

  8. #47
    Давно не заходил
    Регистрация
    12.01.2017
    Сообщений
    2,939

    По умолчанию Re: JLH+

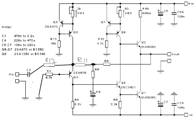
    FEDGEN, вот этот лучше особенно при 4ом нагрузке тк ток драйвера 65ма
    термостабильность выше тк в эмиттере выходника 0.15ом дополнительную модуляцию нижнего плеча дает подключение нагрузки как на схеме повторитель перед драйвером уменьшает искажения на порядок входной каскад намного линейнее- дифф каскад с токовым зеркалом в инверт вкл
    Нажмите на изображение для увеличения. 

Название:	худ мод.jpg 
Просмотров:	622 
Размер:	511.2 Кб 
ID:	359008

  9. #48
    Забанен (навсегда)
    Регистрация
    24.07.2006
    Адрес
    ЯСИНОВАТАЯ-ДОНЕЦК-СУРГУТ
    Возраст
    55
    Сообщений
    3,034

    По умолчанию Re: JLH+

    Но это же не худ,от худа остался только запах
    худолюбы сейчас вой подымут.
    А то что лучше им неважно.

  10. #49
    Частый гость Аватар для divizka
    Регистрация
    24.03.2015
    Сообщений
    189

    По умолчанию Re: JLH+

    Цитата Сообщение от Prived Посмотреть сообщение
    Рабочий 100%. На следующей неделе соберу в железе.
    Брехать не надо, он не работает по рисунку 4. Там все надо менять... Вы его соберите как показано а не кидайте картинки очередного НЕХУДА )) Мне даже стыдно стало что отдал эту статью одному человеку который делает это говнище, намучается...
    Взрослые - это остановившиеся в развитии дети.
    Ты лучший инженер! Всего два мешка деталей и звук как у Линсли Худа

  11. #50
    Давно не заходил
    Регистрация
    12.01.2017
    Сообщений
    2,939

    По умолчанию Re: JLH+

    Цитата Сообщение от divizka Посмотреть сообщение
    Брехать не надо, он не работает по рисунку 4. Там все надо менять... Вы его соберите как показано а не кидайте картинки очередного НЕХУДА
    схема на рис 4 действительно гов...ще

    ---------- Сообщение добавлено 06:17 ---------- Предыдущее сообщение было 05:06 ----------

    вот почти худ для пионэров,главная фишка наличие R4 способ подключения нагрузки и величина R3
    Нажмите на изображение для увеличения. 

Название:	почти худ.jpg 
Просмотров:	605 
Размер:	496.0 Кб 
ID:	359024
    в драйвер еще лучше 2sc3807 у него бэтта около 1500 и малые емкости
    еще лучше 2sc3597,98,99F у них паразитные емкости 2..3pf а значит нелинейность миллера будет мало влиять
    Последний раз редактировалось Дед Пентод; 29.11.2019 в 09:59.

  12. #51
    Завсегдатай Аватар для shura1959
    Регистрация
    13.02.2009
    Адрес
    г. Ижевск
    Возраст
    66
    Сообщений
    3,420

    По умолчанию Re: JLH+

    Цитата Сообщение от Дед Пентод Посмотреть сообщение
    вот почти худ
    Изящная с виду схема. Объясниете, если не трудно: зачем С5, если есть С9?
    «Не торопитесь соглашаться или опровергать. Не так уж важно, что утверждает или отрицает автор. Важно то, что он направляет Ваше внимание по определенному руслу». Павел Сергеевич Таранов.

  13. #52
    Давно не заходил
    Регистрация
    12.01.2017
    Сообщений
    2,939

    По умолчанию Re: JLH+

    с5 миллеровская коррекция по опережению,нужна для увеличения устойчивости усилителя ,с5 создает местную параллельную оос во втором каскаде усиления напряжения которая с увеличением частоты возрастает,кроме того в этом каскаде действует паразитная оос глубина которой меняется тк при изменении напряжения К-Б меняются паразитные емкости транзистора,чтобы уменьшить их влияние введен С5=100pF а ток первого каскада увеличен(снижен резистор нагрузки с 8.2к до 1.5к)чтобы частота первого полюса осталась достаточно высокой,с9 как раз не обязательно ставить лишь в случае крайней необходимости
    в выходном каскаде применена смешанная модуляция ИТ что позволило увеличить усиление без оос
    входной каскад также более линеен особенно в динамичном режиме тк охвачен общей параллельной оос(в оригинальном худе первый каскад не охвачен общей оос)
    эта схема самая простая,но я бы советовал ту что чуть выше с токовым зеркалом и повторителем-параметры намного лучше

  14. #53
    Завсегдатай Аватар для shura1959
    Регистрация
    13.02.2009
    Адрес
    г. Ижевск
    Возраст
    66
    Сообщений
    3,420

    По умолчанию Re: JLH+

    Дед Пентод, Спасибо.
    Цитата Сообщение от Дед Пентод Посмотреть сообщение
    я бы советовал ту что чуть выше с токовым зеркалом и повторителем-параметры намного лучше
    У меня интерес больше познавательный...
    «Не торопитесь соглашаться или опровергать. Не так уж важно, что утверждает или отрицает автор. Важно то, что он направляет Ваше внимание по определенному руслу». Павел Сергеевич Таранов.

  15. #54
    Завсегдатай Аватар для duty
    Регистрация
    03.03.2008
    Адрес
    Украина, Винница
    Возраст
    49
    Сообщений
    1,303

    По умолчанию Re: JLH+

    А если Худу на выход прикрутить параллельный повторитель? Никто не пробовал?
    Андрей.

  16. #55
    Давно не заходил
    Регистрация
    12.01.2017
    Сообщений
    2,939

    По умолчанию Re: JLH+

    а как выходной каскад от УНа отделять будем?и что там от худа останется?
    уж лучше взять схему LT1210 чуть упростить и собрать на дискрете

  17. #56

    По умолчанию Re: JLH+

    Цитата Сообщение от Дед Пентод Посмотреть сообщение
    FEDGEN, вот этот лучше особенно при 4ом нагрузке тк ток драйвера 65ма
    термостабильность выше тк в эмиттере выходника 0.15ом дополнительную модуляцию нижнего плеча дает подключение нагрузки как на схеме повторитель перед драйвером уменьшает искажения на порядок входной каскад намного линейнее- дифф каскад с токовым зеркалом в инверт вкл
    Нажмите на изображение для увеличения. 

Название:	худ мод.jpg 
Просмотров:	622 
Размер:	511.2 Кб 
ID:	359008
    А чем можно заменить MJL3281? Хочу попробовать эту схему.

  18. #57
    Забанен (навсегда)
    Регистрация
    24.07.2006
    Адрес
    ЯСИНОВАТАЯ-ДОНЕЦК-СУРГУТ
    Возраст
    55
    Сообщений
    3,034

    По умолчанию Re: JLH+

    Выбор большой
    http://www.geokrilov.com/table.html

  19. #58
    Давно не заходил
    Регистрация
    12.01.2017
    Сообщений
    2,939

    По умолчанию Re: JLH+

    Valery_M, на выход можно 2SC5200,5198 с буквой О(большая бэтта)в драйвер 2sc3507,5706,5707,5171,кт602б чуть хуже вд139
    если у Вас не стабилизированный бп то лучше делать по этой схеме с ИТ вместо вольтодобавки меньше будет плавать ток покоя его устанавливают R7
    повторитель убрал тк с ним сложнее настроить коррекцию без осциллографа, параметры не намного хуже чем с повторителем но стабильность выше
    Вложение 372267

    ---------- Сообщение добавлено 04:29 ---------- Предыдущее сообщение было 03:41 ----------

    Valery_M, на выход можно 2SC5200,5198 с буквой О(большая бэтта)в драйвер 2sc3507,5706,5707,5171,кт602б чуть хуже вд139
    если у Вас не стабилизированный бп то лучше делать по этой схеме с ИТ вместо вольтодобавки меньше будет плавать ток покоя его устанавливают R7
    повторитель убрал тк с ним сложнее настроить коррекцию без осциллографа, параметры не намного хуже чем с повторителем но стабильность выше
    Нажмите на изображение для увеличения. 

Название:	худ мдифф.png 
Просмотров:	297 
Размер:	148.1 Кб 
ID:	372268

  20. #59

    По умолчанию Re: JLH+

    Спасибо за быстрый ответ. Остается купить оригинальные 5200 или5198. ЧИП ДИП?
    У меня есть шина бк-382 (радиатор) шириной 150 мм примерно 1100 см2 на 10 см длины. Распилю по 20 см высотой (2200 см2) на каждый канал.
    Питание - ТПП312 (160 вт 2х20-10-5 вольт)на каждый канал. Нестабилизированное R-C-R-C.

  21. #60
    Завсегдатай Аватар для duty
    Регистрация
    03.03.2008
    Адрес
    Украина, Винница
    Возраст
    49
    Сообщений
    1,303

    По умолчанию Re: JLH+

    Я имел ввиду что Худ можно использовать как УН с малым током покоя, а на выход прикрутить параллельный выходной каскад.
    Андрей.

Страница 3 из 4 Первая 1234 Последняя

Социальные закладки

Социальные закладки

Ваши права

  • Вы не можете создавать новые темы
  • Вы не можете отвечать в темах
  • Вы не можете прикреплять вложения
  • Вы не можете редактировать свои сообщения
  •