Страница 3 из 13 Первая 12345 ... Последняя
Показано с 41 по 60 из 250

Тема: Простой УМ на основе LME49810

  1. #1 Показать/скрыть первое сообщение.
    Завсегдатай
    Автор темы
    Аватар для MikeF
    Регистрация
    04.11.2004
    Адрес
    Кемерово
    Возраст
    42
    Сообщений
    3,107

    Круто! Простой УМ на основе LME49810

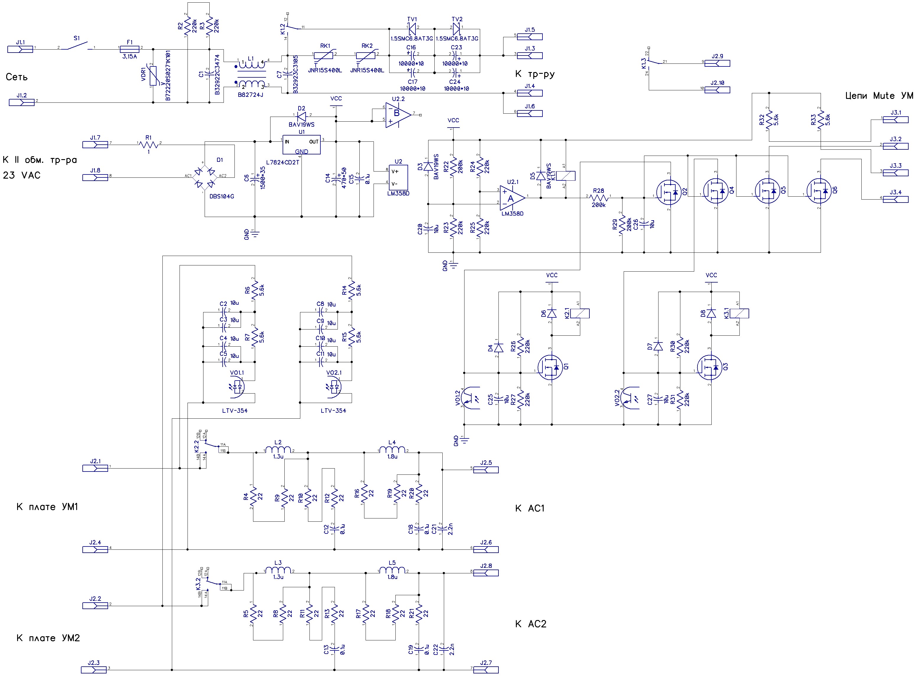
    Данный аппарат обязан своим появлением моему товарищу, который попросил сделать простой усилитель с хорошим звучанием и высокой надежностью при работе практически 24/365.

    На основе массы положительных отзывов о звучании и наличием фирменных агрегатов с веселым ценником, было решено попробовать драйвер LME49810. Стоит признать у нас были опасения, что будет не очень, но усилитель получился с весьма приличным звучанием, неплохо измеряется и очень простой в сборке и настройке. С учетом постоянно ухудшающейся ситуации с приобретением нормальных транзисторов для УН и первой ступени ВК, данный драйвер видится отличным вариантом для создания весьма качественных УМ.
    Схема представляет собой инвертирующий усилитель с Ку=10 для достижения большей линейности. Защита используется триггерная с самосбросом.
    Номинальное напряжение питания +-43 В, ток покоя порядка 100 мА на пару.
    Для обеспечения надёжности ВК собран на трех парах мощных выходных транзисторов серии MJL2119x и смонтирован в относительно большой корпус с высотой радиаторов 150 мм и толщиной подошвы 10 мм.
    Особое значение в конструировании действительно качественных УМ имеет разводка ПП. В данном усилителе была применена наиболее подходящая, на мой взгляд, концепция "всё на плате" наподобие использованной в СЛ УМЗЧ С. Агеева, т.е. все конденсаторы, диоды и транзисторы ВК расположены на одной плате. Получается компактный модуль требующий только подведения проводов питания от трансформатора и подключения источника сигнала и нагрузки.

    Размеры платы УМ: 85 х 165 мм. Для монтажа необходим радиатор высотой минимум 110 мм, лучше - 120 - 150 мм.

    На плате предусмотрен терминал для измерения тока покоя в виде штырьевого разъема с шагом 2,54 мм для использования с кабелем а ля reset или светодиодик от системного блока. От случайных замыканий при измерениях УМ защищен резисторами R50 и R51.
    Для регулировки тока покоя использован подстроечный резистор с регулировочным элементом на торце корпуса. При сборке плат для ЛК и ПК он запаивается зеркально, что обеспечивает легкий доступ к нему при установке требуемого тока покоя.

    Радиатор драйвера заземлен по переменному току через конденсатор С7.

    Система питания использует трансформатор с раздельными обмотками для УМ левого и правого каналов, включенный через систему фильтров для подавления ВЧ помех и постоянной составляющей из сети. Данный набор мер вкупе с системой защиты АС от постоянного напряжения с оптронным входом позволил полностью исключить земляные петли и значительно снизить неидеальность питающей сети.

    Помимо этого особенностью схемы является отказ от оксидных электролитических конденсаторов во всех местах где возможно и использовании вместо них керамических конденсаторов 10 мкФ на 25 В. Данная замена позволила поднять надежность устройства в целом, устранить ложные срабатывания защиты и добиться стабильности исходно запроектированных таймингов во времени. Применение конденсаторов относительно небольшого номинала потребовало сделать фильтр защиты от постоянного напряжения двухкаскадным и применить пороговые элементы с большим напряжением срабатывания чем это делается обычно.

    Для защиты цепей ООС УМ от помех, наводимых на кабель, и емкостной составляющей нагрузки применен выходной двухзвенный LC фильтр.

    Алгоритм работы автоматики следующий.
    Через 2-3 сек после включения происходит плавный запуск трансформатора через реле K1, управляемого узлом на ОУ U2. Затем через 1-2 сек происходит снятие сигнала Mute с блоков УМ, по прошествии ещё 1-2 сек включаются выходные реле K2 и K3, если отсутствует авария (отсутствует постоянное напряжение на выходах блоков УМ).


    Прилагаю несколько фото готового УМ, а также принципиальные схемы и скриншоты результатов измерений.

    Некоторые замечания по фото.

    На схеме показан вариант с двухполюсной коррекцией, в конечном варианте использована "обычная" коррекция одним конденсатором емкостью 8-9 пФ, в таком варианте скорость нарастания получилась порядка 65 В/мкс.

    Для измерения искажений применен интермодуляционный тест по нескольким соображениям. Использован измерительный комплекс позволяющий генерировать практически идеальный интермодуляционный тест сигнал и, кроме того, тест на интермодуляцию более показателен чем Кг.
    Собственные искажения измерителя составили порядка -114дБ для искажений второго порядка (компонента 1 кГц) и порядка -124дБ для третьего (компоненты 8 и 9 кГц).
    Результаты получились весьма приличные для устройства с глубиной ООС всего 20дБ на 100 Кгц - при мощности близкой к клипу (двойной размах порядка 70 В на нагрузку 4 Ом) Ки2=-110 дБ, Ки3=-117 дБ.
    Однако звук порадовал ещё больше, высокие частоты, солирующий голос и хор очень чисто. Сравнивалось в системе Виктора Викторовича (ВВ ) (ник 1950) и в нашей тест-комнате с CROWN Studio Reference I. По качеству звука описываемый УМ явно превзошел CROWN и был сравним с YES-3 в реализации ВВ.
    Скоро будет сравнение с Anthem Statement P2, интересно...

    PS.
    Спасибо всем друзьям и коллегам за помощь в разработке и постройке данного УМ.
    Нажмите на изображение для увеличения. 

Название:	AMP_MainPCB.jpg 
Просмотров:	3210 
Размер:	1.32 Мб 
ID:	246214 Нажмите на изображение для увеличения. 

Название:	AMP_SHM.jpg 
Просмотров:	6731 
Размер:	589.8 Кб 
ID:	245721 Нажмите на изображение для увеличения. 

Название:	AMP_Prt_SHM.jpg 
Просмотров:	4829 
Размер:	622.9 Кб 
ID:	247041

    Обновление ревизии!
    Нажмите на изображение для увеличения. 

Название:	LME_AMP_v2_sheme.jpg 
Просмотров:	2837 
Размер:	780.9 Кб 
ID:	292448 Нажмите на изображение для увеличения. 

Название:	LME_AMP_v2_PN.jpg 
Просмотров:	1566 
Размер:	459.4 Кб 
ID:	292447 Нажмите на изображение для увеличения. 

Название:	Protect_PN.jpg 
Просмотров:	1327 
Размер:	464.9 Кб 
ID:	292449
    Миниатюры Миниатюры Нажмите на изображение для увеличения. 

Название:	AMP_Main.jpg 
Просмотров:	2323 
Размер:	1.63 Мб 
ID:	245716   Нажмите на изображение для увеличения. 

Название:	AMP_Module.jpg 
Просмотров:	3800 
Размер:	1.61 Мб 
ID:	245717   Нажмите на изображение для увеличения. 

Название:	AMP_Top.jpg 
Просмотров:	4056 
Размер:	1.55 Мб 
ID:	245718   Нажмите на изображение для увеличения. 

Название:	AMP_Back.jpg 
Просмотров:	2700 
Размер:	1.37 Мб 
ID:	245719  

    Нажмите на изображение для увеличения. 

Название:	AMP_SR.jpg 
Просмотров:	2269 
Размер:	122.5 Кб 
ID:	245720   Нажмите на изображение для увеличения. 

Название:	AMP_16.6RMS_PreCLIP.png 
Просмотров:	2218 
Размер:	211.4 Кб 
ID:	245722   Нажмите на изображение для увеличения. 

Название:	AMP_13.4RMS.png 
Просмотров:	2202 
Размер:	210.9 Кб 
ID:	245723   Нажмите на изображение для увеличения. 

Название:	AMP_8.46RMS.png 
Просмотров:	2092 
Размер:	210.0 Кб 
ID:	245724  

    Нажмите на изображение для увеличения. 

Название:	AMP_4.63RMS.png 
Просмотров:	1715 
Размер:	209.5 Кб 
ID:	245725  
    Последний раз редактировалось MikeF; 26.04.2017 в 08:16.
    Для связи: Skype и почта на моём сайте в профиле.
    С уважением,
    Михаил.

  2. #41
    Завсегдатай
    Автор темы
    Аватар для MikeF
    Регистрация
    04.11.2004
    Адрес
    Кемерово
    Возраст
    42
    Сообщений
    3,107

    По умолчанию Re: Простой УМ на основе LME49810

    Была идея поставить заводской фильтр, но цены у тех, что были под рукой оказались странные, будто там внутри несколько пар моторолы...
    Для связи: Skype и почта на моём сайте в профиле.
    С уважением,
    Михаил.

  3. #42
    Завсегдатай
    Автор темы
    Аватар для MikeF
    Регистрация
    04.11.2004
    Адрес
    Кемерово
    Возраст
    42
    Сообщений
    3,107

    По умолчанию Re: Простой УМ на основе LME49810

    Добавил в первое сообщение фото плат. Размеры платы УМ: 85 х 165 мм. Для монтажа необходим радиатор высотой минимум 110 мм, лучше - 120 - 150 мм.
    Помимо, как сейчас модно говорить, нетрадиционной разводки немного озадачился удобствами, - сделал терминал для измерения тока покоя в виде штырьевого разъема с шагом 2,54 мм для использования с кабелем а ля reset или светодиодик от системного блока. От случайных замыканий при измерениях УМ защищен резисторами R50 и R51.
    Для регулировки тока покоя использован подстроечный резистор с регулировочным элементом на торце корпуса. При сборке плат для ЛК и ПК он запаивается зеркально, что обеспечивает легкий доступ к нему при установке требуемого тока покоя.

    Радиатор драйвера заземлен по переменному току через конденсатор С7.
    Нажмите на изображение для увеличения. 

Название:	AMP_MainPCB.jpg 
Просмотров:	637 
Размер:	1.32 Мб 
ID:	246213
    Последний раз редактировалось MikeF; 21.09.2015 в 18:07.
    Для связи: Skype и почта на моём сайте в профиле.
    С уважением,
    Михаил.

  4. #43
    Частый гость Аватар для RED FOX
    Регистрация
    11.01.2006
    Адрес
    Москва
    Возраст
    67
    Сообщений
    431

    По умолчанию Re: Простой УМ на основе LME49810

    Цитата Сообщение от MikeF Посмотреть сообщение
    немного озадачился удобствами, - сделал терминал для измерения тока покоя

  5. #44
    Завсегдатай
    Автор темы
    Аватар для MikeF
    Регистрация
    04.11.2004
    Адрес
    Кемерово
    Возраст
    42
    Сообщений
    3,107

    По умолчанию Re: Простой УМ на основе LME49810

    RED FOX, очень удобно сразу двумя вольтметрами смотреть, что там происходит.
    Для связи: Skype и почта на моём сайте в профиле.
    С уважением,
    Михаил.

  6. #45
    Частый гость Аватар для ntechmen
    Регистрация
    03.03.2012
    Адрес
    Кемерово
    Сообщений
    249

    По умолчанию Re: Простой УМ на основе LME49810

    смотрю ваши выложенные спектры, уровень шума вашего ацп в некоторых моментах ниже -150db, режим измерения 24-бита.
    поясните, а как вы обошли следующие физические ограничение: для идеального АЦП SNR = 6.02*N+1.76 (где N-чило разрядов ацп) =6.02*24+1.76=146.24db ?!

  7. #46
    Частый гость
    Регистрация
    07.01.2014
    Адрес
    Таллин, Эстония
    Сообщений
    133

    По умолчанию Re: Простой УМ на основе LME49810

    Цитата Сообщение от ntechmen Посмотреть сообщение
    смотрю ваши выложенные спектры, уровень шума вашего ацп в некоторых моментах ниже -150db
    Нету там шума ниже -150дБ, как и моментов в:
    Цитата Сообщение от ntechmen Посмотреть сообщение
    физические ограничение: для идеального АЦП SNR = 6.02*N+1.76

    Цитата Сообщение от ntechmen Посмотреть сообщение
    поясните, а как вы обошли следующие физические ограничение
    Никто его не обходил. Не путайте отдельные отсчёты FFT с SNR.

  8. #47
    Частый гость Аватар для ntechmen
    Регистрация
    03.03.2012
    Адрес
    Кемерово
    Сообщений
    249

    По умолчанию Re: Простой УМ на основе LME49810

    Цитата Сообщение от igorzep Посмотреть сообщение
    Нету там шума ниже -150дБ, как и моментов в:
    Вы уверены? тогда поясните мне иллюстрацию

    Нажмите на изображение для увеличения. 

Название:	Снимок.PNG 
Просмотров:	570 
Размер:	109.1 Кб 
ID:	246455


    вот пример спектра с качественной карты в этой же теме, где все в рамках теории, шумовая полка в районе 140db.
    https://forum.vegalab.ru/attachment....1&d=1442238064

  9. #48
    Частый гость
    Регистрация
    07.01.2014
    Адрес
    Таллин, Эстония
    Сообщений
    133

    По умолчанию Re: Простой УМ на основе LME49810

    Цитата Сообщение от ntechmen Посмотреть сообщение
    Вы уверены?
    Абсолютно.

    Цитата Сообщение от ntechmen Посмотреть сообщение
    тогда поясните мне
    Поясняю. Непонимание/неумение читать FFT. Повторяю - Не путайте отдельные отсчёты FFT с SNR!
    Картинка - http://www.designnews.com/author.asp?doc_id=236273


    Цитата Сообщение от ntechmen Посмотреть сообщение
    иллюстрацию .. вот пример спектра с качественной карты в этой же теме, где все в рамках теории, шумовая полка в районе 140db
    Какой теории? Где вы видели карту с SNR в 140дБ?
    Последний раз редактировалось igorzep; 23.09.2015 в 17:08.

  10. #49
    Частый гость Аватар для ntechmen
    Регистрация
    03.03.2012
    Адрес
    Кемерово
    Сообщений
    249

    По умолчанию Re: Простой УМ на основе LME49810

    Цитата Сообщение от igorzep Посмотреть сообщение
    Где вы видели карту с SNR в 140дБ
    Не карту, а АЦП. пример приводил выше .

    Цитата Сообщение от igorzep Посмотреть сообщение
    Какой теории?
    АЦП, ОСНОВНЫЕ ПОНЯТИЯ, ТЕРМИНЫ И ОПРЕДЕЛЕНИЯ

    Выдержка:

    Нажмите на изображение для увеличения. 

Название:	теория.PNG 
Просмотров:	564 
Размер:	172.1 Кб 
ID:	246465

  11. #50
    Частый гость
    Регистрация
    07.01.2014
    Адрес
    Таллин, Эстония
    Сообщений
    133

    По умолчанию Re: Простой УМ на основе LME49810

    Цитата Сообщение от ntechmen Посмотреть сообщение
    Не карту, а АЦП. пример приводил выше.
    Тут тоже путаетесь? Я же не кого-то, а лично вас цитировал.

    Цитата Сообщение от ntechmen Посмотреть сообщение
    АЦП, ОСНОВНЫЕ ПОНЯТИЯ, ТЕРМИНЫ И ОПРЕДЕЛЕНИЯ
    Выдержка:
    А что ж вы только часть подчёркиваете. И ответьте, что такое SNR, и что такое бин в FFT. И прочитайте наконец что вам говорят. Иначе мы войдём в бесконечный цикл.

  12. #51
    Завсегдатай
    Автор темы
    Аватар для MikeF
    Регистрация
    04.11.2004
    Адрес
    Кемерово
    Возраст
    42
    Сообщений
    3,107

    По умолчанию Re: Простой УМ на основе LME49810

    Цитата Сообщение от ntechmen Посмотреть сообщение
    поясните, а как вы обошли следующие физические ограничение: для идеального АЦП SNR = 6.02*N+1.76 (где N-чило разрядов ацп) =6.02*24+1.76=146.24db ?!
    Привет, земляк!
    Я никаких беспорядков не нарушал (С).
    Как уже сказали шумовая дорожка и С/Ш - разные вещи. Нас интересует интегральное значение шума в полосе частот.
    Для связи: Skype и почта на моём сайте в профиле.
    С уважением,
    Михаил.

  13. #52
    Частый гость Аватар для ntechmen
    Регистрация
    03.03.2012
    Адрес
    Кемерово
    Сообщений
    249

    По умолчанию Re: Простой УМ на основе LME49810

    Цитата Сообщение от igorzep Посмотреть сообщение
    И ответьте, что такое SNR
    ответ по SNR уже был в предыдущем посту.
    Зная теоретически (предельный) SNR для идеального N разрядного АЦП можно выразить уровень шума квантования.


    Вопрос к вам, вы можете по спектру определить уровень шума при отсутствии сигнала?

    ---------- Сообщение добавлено 22.49 ---------- Предыдущее сообщение было 22.42 ----------

    Привет, земляк!
    MikeF, можете снять спектр вашего ацп при отсутствии сигнала и выложить?

  14. #53
    Частый гость
    Регистрация
    07.01.2014
    Адрес
    Таллин, Эстония
    Сообщений
    133

    По умолчанию Re: Простой УМ на основе LME49810

    Цитата Сообщение от ntechmen Посмотреть сообщение
    ответ по SNR уже был в предыдущем посту.
    Ответа по бину FFT - не было.

    Цитата Сообщение от ntechmen Посмотреть сообщение
    Зная теоретически (предельный) SNR для идеального N разрядного АЦП можно выразить уровень шума квантования.
    Я бы поспорил с тем, что это формула для "идеального" АЦП, поскольку не учтён дизер, необходимый для идеального (с точки зрения искажений) преобразования. Но таки да. Можно.

    Цитата Сообщение от ntechmen Посмотреть сообщение
    Вопрос к вам, вы можете по спектру определить уровень шума при отсутствии сигнала?
    Если будут все отсчёты спектра в комплексных числах - таки да, смогу. По графику с N неизвестных - нет. Могу только прикинуть с некоторой долей вероятности при знании размера блока для анализа.

    Цитата Сообщение от ntechmen Посмотреть сообщение
    можете снять спектр вашего ацп при отсутствии сигнала и выложить?
    Зачем напрягать человека. Гугл. Поиск FFT классического дельта-сигма модулятора. 1 бит. Откуда там -100дБ в звуковом диапазоне?

  15. #54
    Завсегдатай
    Автор темы
    Аватар для MikeF
    Регистрация
    04.11.2004
    Адрес
    Кемерово
    Возраст
    42
    Сообщений
    3,107

    По умолчанию Re: Простой УМ на основе LME49810

    Цитата Сообщение от ntechmen Посмотреть сообщение
    MikeF, можете снять спектр вашего ацп при отсутствии сигнала и выложить?
    Картинки нет, при минимальной чувствительности измерителя дорожка пробегала где-то в районе -150 дБ.
    Вы на самом деле считаете, что реальный АЦП с входными аналоговыми каскадами, получающий сигнал от УМ может показать шум ниже предела для одиночного идеального АЦП?
    Вы просто не так понимаете график, дорожку нужно интегрировать. Это примерно как в даташите на ОУ указана плотность шумов для полосы корень(1Гц), чтобы получить шум RMS нужно умножить эту плотность на корень из полосы анализа.
    Последний раз редактировалось MikeF; 24.09.2015 в 04:12.
    Для связи: Skype и почта на моём сайте в профиле.
    С уважением,
    Михаил.

  16. #55
    Частый гость Аватар для ntechmen
    Регистрация
    03.03.2012
    Адрес
    Кемерово
    Сообщений
    249

    По умолчанию Re: Простой УМ на основе LME49810

    Цитата Сообщение от igorzep Посмотреть сообщение
    Ответа по бину FFT - не было
    на данном этапе по bin FFT объективно спорить с вами не могу, не являюсь специалистом в области ЦОС.

    Цитата Сообщение от igorzep Посмотреть сообщение
    Зачем напрягать человека. Гугл. Поиск FFT классического дельта-сигма модулятора. 1 бит. Откуда там -100дБ в звуковом диапазоне?
    также не собираюсь здесь разводить дискуссию и обсуждать еще сигма-дельта преобразование, и программные методы повышения разрядности.

    Я задал вполне корректный вопрос, на тему что мене "резануло" глаз посмотрев на снятый спектр, логично теоретически обосновав.
    Вы взялись отвечать, но от вас только одни вопросы ко мне.
    Если вы знаете ответ, предлагаю ответьте вам и снять все вопросы, развернуто желательно с примерами, а мы Вам вопросы по задаем, я думаю что не одному мне интересно.

    ---------- Сообщение добавлено 23.54 ---------- Предыдущее сообщение было 23.48 ----------

    Цитата Сообщение от MikeF Посмотреть сообщение
    Вы просто не так понимаете график, дорожку нужно интегрировать.
    я понимаю про что здесь речь.

    Цитата Сообщение от MikeF Посмотреть сообщение
    Вы на самом деле считаете, что реальный АЦП с входными аналоговыми каскадами, получающий сигнал от УМ может показать шум ниже предела для одиночного идеального АЦП?
    я так не считаю, но у вас на спектрах, вижу такие участки, поэтому и задал вопросы.


    Цитата Сообщение от MikeF Посмотреть сообщение
    Картинки нет, при минимальной чувствительности измерителя дорожка пробегала где-то в районе -150 дБ.
    Чтобы снять все вопросы, нужен спектр снятый при отсутствие сигнала с вашего АЦП, которым производились измерения.

    Если его нет, тогда нечего больше обсуждать.

  17. #56
    Частый гость
    Регистрация
    07.01.2014
    Адрес
    Таллин, Эстония
    Сообщений
    133

    По умолчанию Re: Простой УМ на основе LME49810

    Цитата Сообщение от ntechmen Посмотреть сообщение
    также не собираюсь здесь разводить дискуссию и обсуждать еще сигма-дельта преобразование, и программные методы повышения разрядности.
    /1/
    Именно поэтому и взята классическая дельта сигма, потому как нету там никаких методов повышения разрядности. Там ровно 1 бит. FFT этого жестокого прямоугольника гуглится на раз. Если этого не достаточно, чтобы хотя бы начать заподозрить, что что то в вашей картине мира не так... то не знаю чем больше помочь.

    Цитата Сообщение от ntechmen Посмотреть сообщение
    Я задал вполне корректный вопрос, на тему что мене "резануло" глаз посмотрев на снятый спектр, логично теоретически обосновав.
    Вам ответили, объяснив где ошибка в вашей логике.

    Цитата Сообщение от ntechmen Посмотреть сообщение
    Вы взялись отвечать, но от вас только одни вопросы ко мне.
    Ну что ж, спровоцировать на мыслительную деятельность не удалось.

    Цитата Сообщение от ntechmen Посмотреть сообщение
    Если вы знаете ответ, предлагаю ответьте вам и снять все вопросы, развернуто желательно с примерами
    Вам уже ответили, многократно, и на столько развёрнуто, на сколько это вообще возможно на форуме. Вы проигнорировали.

    Цитата Сообщение от ntechmen Посмотреть сообщение
    Чтобы снять все вопросы, нужен спектр снятый при отсутствие сигнала с вашего АЦП, которым производились измерения.
    Бред. См. п.1. Вы тут пришли с претензиями при отсутствии понимания, сюсюкаться с вами никто не обязан.

    Цитата Сообщение от ntechmen Посмотреть сообщение
    Если его нет, тогда нечего больше обсуждать.
    Невежество усугубляется хамством...

  18. #57
    Частый гость Аватар для ntechmen
    Регистрация
    03.03.2012
    Адрес
    Кемерово
    Сообщений
    249

    По умолчанию Re: Простой УМ на основе LME49810


    Offтопик:
    Цитата Сообщение от igorzep Посмотреть сообщение
    Невежество усугубляется хамством...
    Смешно....

    Да, с вашими талантами вам прямая дорого в политику, как у вас ловко, то получается все прередергивать. белое это черное, черное это белое, а ответа как не было так и нет, натренировались ...
    свою то , "картину мира" нормально доказать не можете, хороший ответ - вот вам непонятная ссылка разбирайтесь, "это я спровоцировать мысленную активность у вас хочу", просто блин смешно.
    От ваших ответов больше вреда чем пользы. Открою вам секрет, форум для того и существует, чтобы прояснять непонятные, сложные вопросы в виде обмена мнениями, знаниями в том числе и "сюсюкаться с вами",
    а не можете внятно ответить, тогда проходите молча мимо и не создавайте сплошной негатив. Да вот еще что, думайте лучше сначала о своем здоровье, когда пытаетесь других людей оскорбить.

    На этом наша дискуссия закончена, всего доброго вам.


  19. #58
    Частый гость Аватар для corand
    Регистрация
    28.10.2009
    Сообщений
    204

    По умолчанию Re: Простой УМ на основе LME49810

    Цитата Сообщение от MikeF Посмотреть сообщение
    Данный аппарат обязан своим появлением моему товарищу, который попросил сделать простой усилитель с хорошим звучанием и высокой надежностью при работе практически 24/365.

    На основе массы положительных отзывов о звучании и наличием фирменных агрегатов с веселым ценником, было решено попробовать драйвер LME49810. Стоит признать у нас были опасения, что будет не очень, но усилитель получился с весьма приличным звучанием, неплохо измеряется и очень простой в сборке и настройке. С учетом постоянно ухудшающейся ситуации с приобретением нормальных транзисторов для УН и первой ступени ВК, данный драйвер видится отличным вариантом для создания весьма качественных УМ.
    Схема представляет собой инвертирующий усилитель с Ку=10 для достижения большей линейности. Защита используется триггерная с самосбросом.
    Номинальное напряжение питания +-43 В, ток покоя порядка 100 мА на пару.
    Для обеспечения надёжности ВК собран на трех парах мощных выходных транзисторов серии MJL2119x и смонтирован в относительно большой корпус с высотой радиаторов 150 мм и толщиной подошвы 10 мм.
    Особое значение в конструировании действительно качественных УМ имеет разводка ПП. В данном усилителе была применена наиболее подходящая, на мой взгляд, концепция "всё на плате" наподобие использованной в СЛ УМЗЧ С. Агеева, т.е. все конденсаторы, диоды и транзисторы ВК расположены на одной плате. Получается компактный модуль требующий только подведения проводов питания от трансформатора и подключения источника сигнала и нагрузки.

    Размеры платы УМ: 85 х 165 мм. Для монтажа необходим радиатор высотой минимум 110 мм, лучше - 120 - 150 мм.

    На плате предусмотрен терминал для измерения тока покоя в виде штырьевого разъема с шагом 2,54 мм для использования с кабелем а ля reset или светодиодик от системного блока. От случайных замыканий при измерениях УМ защищен резисторами R50 и R51.
    Для регулировки тока покоя использован подстроечный резистор с регулировочным элементом на торце корпуса. При сборке плат для ЛК и ПК он запаивается зеркально, что обеспечивает легкий доступ к нему при установке требуемого тока покоя.

    Радиатор драйвера заземлен по переменному току через конденсатор С7.

    Система питания использует трансформатор с раздельными обмотками для УМ левого и правого каналов, включенный через систему фильтров для подавления ВЧ помех и постоянной составляющей из сети. Данный набор мер вкупе с системой защиты АС от постоянного напряжения с оптронным входом позволил полностью исключить земляные петли и значительно снизить неидеальность питающей сети.

    Для защиты цепей ООС УМ от помех, наводимых на кабель, и емкостной составляющей нагрузки применен выходной двухзвенный LC фильтр.

    Прилагаю несколько фото готового УМ, а также принципиальную схему и скриншоты результатов измерений.

    Некоторые замечания по фото.

    На схеме показан вариант с двухполюсной коррекцией, в конечном варианте использована "обычная" коррекция одним конденсатором емкостью 8-9 пФ, в таком варианте скорость нарастания получилась порядка 65 В/мкс.

    Для измерения искажений применен интермодуляционный тест по нескольким соображениям. Использован измерительный комплекс позволяющий генерировать практически идеальный интермодуляционный тест сигнал и, кроме того, тест на интермодуляцию более показателен чем Кг.
    Собственные искажения измерителя составили порядка -114дБ для искажений второго порядка (компонента 1 кГц) и порядка -124дБ для третьего (компоненты 8 и 9 кГц).
    Результаты получились весьма приличные для устройства с глубиной ООС всего 20дБ на 100 Кгц - при мощности близкой к клипу (двойной размах порядка 70 В на нагрузку 4 Ом) Ки2=-104 дБ, Ки3=-112 дБ.
    Однако звук порадовал ещё больше, высокие частоты, солирующий голос и хор очень чисто. Сравнивалось в системе Виктора Викторовича (ВВ ) (ник 1950) и в нашей тест-комнате с CROWN Studio Reference I. По качеству звука описываемый УМ явно превзошел CROWN и был сравним с YES-3 в реализации ВВ.
    Скоро будет сравнение с Anthem Statement P2, интересно...

    PS.
    Спасибо всем друзьям и коллегам за помощь в разработке и постройке данного УМ.
    Нажмите на изображение для увеличения. 

Название:	AMP_MainPCB.jpg 
Просмотров:	3210 
Размер:	1.32 Мб 
ID:	246214
    А в чём, собственно, особенность конструкции - в инете масса их вариантов. Звучание этой МС также оценено неоднократно и в принципе совпадает с вашим. Простите, а схема присутствует на форуме или она типовая? Хотелось бы субъективного сравнения с другими драйверами, например TDA7250, с другими транзисторами. У меня к примеру использованы только полевики, других не слышал.

  20. #59
    Завсегдатай Аватар для Pest
    Регистрация
    02.07.2009
    Адрес
    Архангельск
    Возраст
    37
    Сообщений
    2,290

    По умолчанию Re: Простой УМ на основе LME49810

    Цитата Сообщение от corand Посмотреть сообщение
    А в чём, собственно, особенность конструкции - в инете масса их вариантов.
    По меньшей мере в хорошей трассировке печатной платы.

  21. #60
    Частый гость Аватар для corand
    Регистрация
    28.10.2009
    Сообщений
    204

    По умолчанию Re: Простой УМ на основе LME49810

    Каковая ёмкость конденсатора от радиатора МС на землю? Что реально дало это решение? Где купить платы? Какова их стоимость насегодня?

Страница 3 из 13 Первая 12345 ... Последняя

Метки этой темы

Социальные закладки

Социальные закладки

Ваши права

  • Вы не можете создавать новые темы
  • Вы не можете отвечать в темах
  • Вы не можете прикреплять вложения
  • Вы не можете редактировать свои сообщения
  •