Страница 3 из 3 Первая 123
Показано с 41 по 47 из 47

Тема: простой Class A

  1. #1 Показать/скрыть первое сообщение.
    Новичок
    Автор темы

    Регистрация
    21.03.2009
    Сообщений
    42

    По умолчанию простой Class A

    натолкнулся на схему
    эксперимент японцев
    10w 6 om

    Нажмите на изображение для увеличения. 

Название:	md small.png 
Просмотров:	2036 
Размер:	11.9 Кб 
ID:	169003Нажмите на изображение для увеличения. 

Название:	mdd-thdpn.png 
Просмотров:	903 
Размер:	38.3 Кб 
ID:	169004Нажмите на изображение для увеличения. 

Название:	MD-power.png 
Просмотров:	945 
Размер:	17.3 Кб 
ID:	169011

    сылка на оригинальный текст: http://www.mimave.net/chibidac/mdd2955.html

    в общем то бредовая идея из японии,
    Последний раз редактировалось big_ear; 08.11.2012 в 01:00. Причина: add picture

  2. #41
    Ветеран Аватар для Prophetmaster
    Регистрация
    23.08.2005
    Адрес
    Москва
    Возраст
    55
    Сообщений
    3,600

    По умолчанию Re: простой Class A

    Цитата Сообщение от .Васильев Посмотреть сообщение
    Не совсем так, оу надо брать типа ТЛ071 и тогда должно срастись
    Речь же была о быстром ОУ.
    Цитата Сообщение от korolkov24 Посмотреть сообщение
    Имхо, надо говорить о конкретной схемотехнике, потому как и в классе А можно сделать всё через заднее место.
    Да, согласен. Вариантов развития событий много и все будет зависеть от конкретного исполнения.
    http://www.vegalab.ru/forum/signaturepics/sigpic1808_2.gif

  3. #42
    Частый гость Аватар для И. ЗАМОТКИН
    Регистрация
    08.12.2010
    Адрес
    Саратов
    Возраст
    62
    Сообщений
    425

    По умолчанию Re: простой Class A

    Цитата Сообщение от const1105 Посмотреть сообщение
    Посмотрите оригинал статьи, первая схема.
    Там не 100 процентная ООС. R7,R8 определяют К.У. И прицеплена не к выходу.

  4. #43
    Частый гость Аватар для const1105
    Регистрация
    22.07.2010
    Сообщений
    209

    По умолчанию Re: простой Class A

    Цитата Сообщение от .Васильев Посмотреть сообщение
    const1105, По моей ссылке сходите. И радио11/82год заодно гляньте
    Конечно все смотрел.В итоге получается , что универсализма не будет. Надо разделить оос по термо-стабилизации и ОООС сигнальную.
    разные у них задачи и соответственно требования к ним.

    ---------- Добавлено в 22:29 ---------- Предыдущее сообщение в 22:28 ----------

    Цитата Сообщение от И. ЗАМОТКИН Посмотреть сообщение
    Там не 100 процентная ООС. R7,R8 определяют К.У. И прицеплена не к выходу.
    Там как раз идея со смещением ОУ.

  5. #44
    Частый гость Аватар для И. ЗАМОТКИН
    Регистрация
    08.12.2010
    Адрес
    Саратов
    Возраст
    62
    Сообщений
    425

    По умолчанию Re: простой Class A

    Цитата Сообщение от const1105 Посмотреть сообщение
    Надо разделить оос по термо-стабилизации и ОООС сигнальную.
    разные у них задачи и соответственно требования к ним.
    И я про то же. И О.У. брать с регулировкой смещения. Ей и задавать ток покоя.

  6. #45
    Завсегдатай Аватар для Slava!!!
    Регистрация
    22.03.2005
    Сообщений
    1,499

    По умолчанию Re: простой Class A

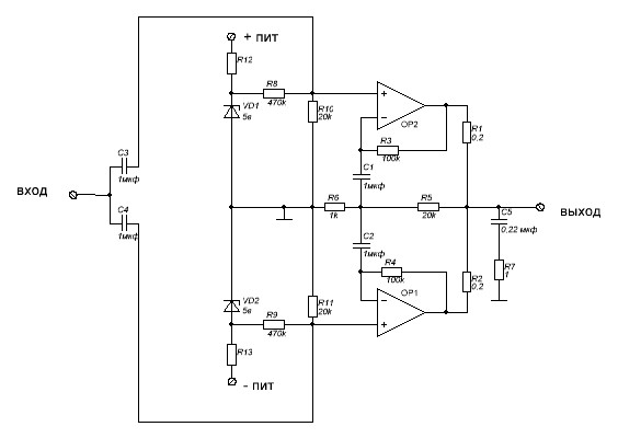
    Можно сделать еще проще, чем у японцев


    Здесь OP1,2 - LM1875
    Миниатюры Миниатюры Нажмите на изображение для увеличения. 

Название:	Усь ИМС кл А.JPG 
Просмотров:	296 
Размер:	23.9 Кб 
ID:	169134  

  7. #46
    Завсегдатай Аватар для теоретизирующий практик
    Регистрация
    03.07.2011
    Адрес
    Ставропольский край
    Сообщений
    2,050

    По умолчанию Re: простой Class A

    Цитата Сообщение от Slava!!! Посмотреть сообщение
    Здесь OP1,2 - LM1875
    А смысл? В загловке выхлоп на транзисторах, и пред. на МС.

    Если рассматривать как блок схему, где значек ОУ означает совокупление входного ОУ и выходных транзисторов...

    Анатолий.

  8. #47
    Завсегдатай Аватар для Slava!!!
    Регистрация
    22.03.2005
    Сообщений
    1,499

    По умолчанию Re: простой Class A

    Цитата Сообщение от теоретизирующий практик Посмотреть сообщение
    А смысл? В загловке выхлоп на транзисторах, и пред. на МС.
    Смысл как раз в том, что на отдельных ОУ и транзисторах можно сделать проще и не хуже - один ОУ и выхлоп с традиционным источником смещения.

    Рассматриваемое решение интересно в том случае, когда мы имеем некие дивайсы, поднять ток которых до класса А традиционными способами нет возможности - например ИМС УМЗЧ.

Страница 3 из 3 Первая 123

Социальные закладки

Социальные закладки

Ваши права

  • Вы не можете создавать новые темы
  • Вы не можете отвечать в темах
  • Вы не можете прикреплять вложения
  • Вы не можете редактировать свои сообщения
  •